Test Driven Development - TDD with RSpec
About me • Rachid Calazans de Viveiros • Working at Piggo • Graduated in Systems Analysis - CESMAC - 2011 • Post-Graduated in Mobile Application Development for Technology (CESAR.edu - PE) • Addicted to Tests • Facebook: rachid.calazans • E-mail: rachidcalazans@gmail.com
TDD, What is it?
• It's a software development process; • Began in the 90s by Kent Beck; • It’s the practise of test and design;
Is Simply That
Advantages • Your project is covered by a suite of automated tests; • Loss of fear of changing the code; • Improvement in your code design;
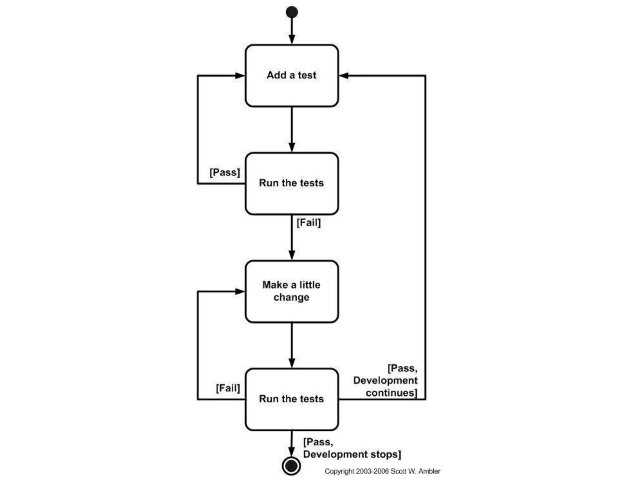
How does it work?
RSpec, What’s it?
• Was born in 2005 by Steven Baker, Dave Astels and Aslak Hellesoy; • It’s a popular test framework in Ruby world; • Behaviour Driven Development - BDD;
How does it work?
The Basics
Some Methods to Help • describe(); • context(); • it();
describe() • As the name says, describe the behaviour; • Can receive any kind of object; • Can pass a second parameter;
Example
context() • Does the same thing as describe(); • But is used to describe the context;
Example
it() • Specifies an example of code; • Can or cannot define the expectations from the object or the behaviour;
Example
Hooks • before(); • after();
before() | after() • Both accept the same parameters: • - :all; • - :each; • - :suite;
Example
Expectations Has a lot of types: • be / be_nil; • be_true / be_false; • be_instance_of / be_an_instance_of; • be_a / be_an / be_kind_of; • eq / eql / equal / ==; • change; • …
Nice, I enjoyed it! What else?
A lot of things… :)
Advantages • Could use User stories; • Build a nice documentation even when running the tests; • Easy to understand and implement the tests;
Example of the documentation When will run the tests just add: - -format documentation Voila
Thanks!
References • http://tableless.com.br/tdd-por-que-usar/ • http://agiledata.org/essays/tdd.html • http://searchsoftwarequality.techtarget.com/definition/test-driven-development • http://en.wikipedia.org/wiki/Test-driven_development • http://betterspecs.org/br/ • http://rspec.info/ • http://blog.teamtreehouse.com/an-introduction-to-rspec • http://pivotallabs.com/testing-strategies-with-rspec/ • rspec-quickguide • Cucumber e Rspec - Construa aplicações Ruby com testes e especificações

TDD with RSpec

Editor's Notes

  • #5 TDD é o desenvolvimento de software orientado a testes; Kent Beck escreve em Smalltalk sua primeira biblioteca de testes, o SUnit; A ideia inicial dele era facilitar a execução de testes de software, automatizando essa tarefa que muitas das vezes era feita manualmente; TDD não é considerado apenas uma prática de teste, mas sim uma prática de design.
  • #6 - O fluxo do TDD se dá o nome de Red-Green-Refactor;
  • #12 BDD é uma extensão do TDD; - Em BDD, um desenvolvedor, algum profissional do setor de qualidade ou até mesmo o cliente podem esclarecer os requisitos quebrando-os em exemplos específicos.