
























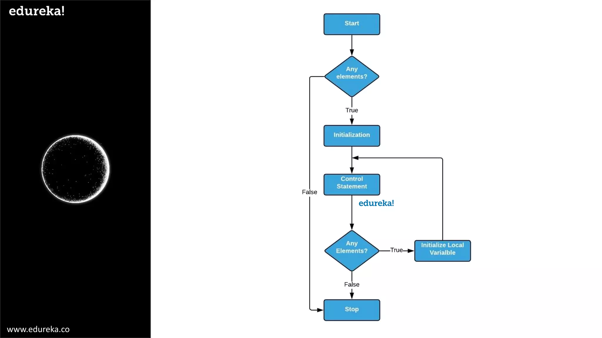
The document discusses various types of loops in Java, including for loop, while loop, do while loop, and infinite loops. It also covers conditional statements such as if, else-if, switch, and the ternary operator. Each loop type is defined along with its characteristics and behaviors.