DBMS
Data raw facts and figures Data Processing performing operations on the input data to generate output. INTRODUCTION
Data are logically organized into: 1. Bits (characters) 2. Fields 3. Records 4. Files 5. Databases
What is Database? Database is a computer based record keeping system which is used to record ,maintain and retrieve data. It is an organized collection of interrelated (persistent) data.
What is Database Management System (DBMS)? • Collection of interrelated data • Set of programs to access the data • It provides a convenient and efficient way to store, retrieve and modify information. • Application programs request DBMS to retrieve, modify/insert/delete data for them and thus it acts as a layer of abstraction between the application programs and the file system.
DATABASE APPLICATIONS: • Banking: all transactions • Airlines: reservations, schedules • Universities: registration, grades • Sales: customers, products, purchases • Online retailers: order tracking, customized recommendations • Manufacturing: production, inventory, orders, supply chain • Human resources: employee records, salaries, tax deductions
Purpose of Database Systems • Need for Database systems arose in response to early methods of computerized management of commercial data. • One way to keep the information on a computer is to store it in operating system files. • To allow users to manipulate the information like • Add new students, instructors and courses. • Assign grades to students, compute grade point averages (GPA), and generate transcripts In the early days, database applications were built directly on top of file systems
Purpose of Database Systems • Drawbacks of using file systems to store data: • Data redundancy (repetition of information) • Data Inconsistency (Multiple copies of same data not updated) • Difficulty in accessing data • We should know the physical details of the file before accessing (like Location, Name, Permissions, File Format, etc.) • Data isolation — multiple files and schema • Integrity problems are there in traditional file system. • Searching is difficult – No Index to the records.
Purpose of Database Systems (Cont.) • Drawbacks of using file systems (cont.) • Concurrent access by multiple users • Concurrent accessed needed for performance. • Uncontrolled concurrent accesses can lead to inconsistencies • Example: Two people reading a balance and updating it at the same time. • Security problems • Hard to provide user access to some, but not all, data. • Database systems offer solutions to all the above problems
Components of DBMS • The DBMS software is partitioned into several modules. Each module or component is assigned a specific operation to perform. • Some of the functions of the DBMS are supported by operating systems (OS) to provide basic services. • The physical data and system catalog are stored on a physical disk. Access to the disk is controlled primarily by OS. • The major software modules or components of DBMS are as follows: • Query processor • Run time database manager • Data Manager
Query Processor • It is used to interpret the online user query and converts into a form capable of being send to the data manager for execution. • The query processor use the data dictionary to find the structure of a database. • It is a program module that provides the interface between the database and the application programs/queries. • The Query Processor Components include – • Data Definition Language(DDL) Compiler(Create, Alter[Add, Drop, Modify], Drop, Describe) • Data Manipulation Language (DML) compiler(Insert, Update, Select) • Query evaluation engine
Data dictionary • A data dictionary is a reserved space within a database which is used to store information about the database itself. • A data dictionary is a set of table and views which can only be read and never altered. • The data dictionary also defines how much space has been allocated for and / or currently in used by all the schema objects. • A data dictionary is used when finding information about users, objects, schema and storage structures. • Every time a data definition language (DDL) statement is issued, the data dictionary becomes modified.
Data Dictionary • A data dictionary may contain information such as: • Database design information • Stored SQL procedures • User permissions • User statistics • Database process information • Database growth statistics • Database performance statistics
Runtime Database Manager • Run time database manager is the central software component of the DBMS. • It handles database access at run time. • It accepts queries and examines the external and conceptual schemas to determine what conceptual records are required to satisfy the user’s request. • It enforces constraints to maintain the consistency and integrity of the data, as well as its security. • It also performs backing and recovery operations.
Runtime Database Manager • It has following components: • Authorization control • Command processor • Integrity checker • Query optimizer • Transaction manager • Scheduler
Runtime Database Manager • Authorization control: The authorization control module checks the authorization of users in terms of various privileges to users. • Command processor: The command processor processes the queries passed by authorization control module. • Integrity checker: It .checks the integrity constraints so that only valid data can be entered into the database. • Query optimizer: The query optimizers determine an optimal strategy for the query execution. • Transaction manager: The transaction manager ensures that the transaction properties should be maintained by the system. • Scheduler: It provides an environment in which multiple users can work on same piece of data at the same time in other words it supports concurrency.
Data Manager • The data manager is responsible for the actual handling of data in the database. • It provides recovery to the system which that system should be able to recover the data after some failure. • It includes Recovery manager and Buffer manager. • The buffer manager is responsible for the transfer of data between the main memory and secondary storage (such as disk or tape). It is also referred as the cache manger.
Different Types of Database Users in DBMS • Application Programmers Application programmers are the one who writes application programs that uses the database. These application programs are written in programming languages like COBOL or PL (Programming Language 1), Java and fourth generation language. These programs meet the user requirement and made according to user requirements. Retrieving information, creating new information and changing existing information is done by these application programs. They interact with DBMS through DML (Data manipulation language) calls. And all these functions are performed by generating a request to the DBMS.
DBA (Database Administrator) DBA can be a single person or it can be a group of person. Database Administrator is responsible for everything that is related to database. He makes the policies, strategies and provides technical supports. Database administrators (DBA) are responsible for: – Authorizing access to the database – Coordinating and monitoring its use – Acquiring software and hardware resources – Defining Conceptual schema – Physical Database Design – Security and integrity check(Authentication and authorization – Backup and recovery strategy – Granting user access System Analyst System analyst is responsible for the design, structure and properties of database. All the requirements of the end users are handled
INSTANCE & SCHEMA • Databases change over time as information is inserted and deleted. • The collection of information stored in the database at a particular moment is called an instance of the database. • The overall design of the database is called the database schema. • Database systems have several schemas, partitioned according to the levels of abstraction. • The physical schema describes the database design at the physical level, while the logical schema describes the database design at the logical level.
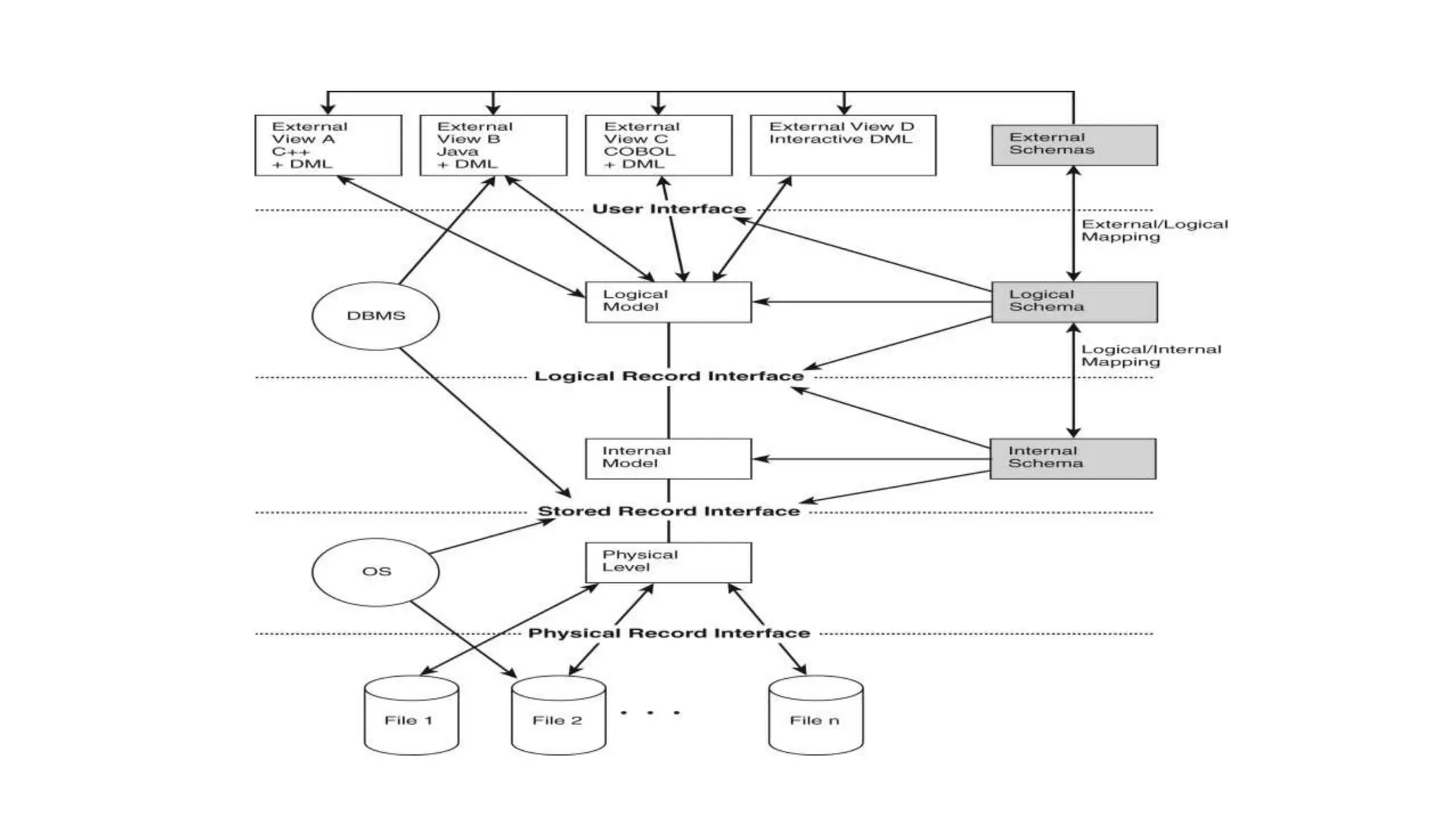
Architecture of Database Management System
• General architecture for database systems was produced in 1971 by the DBTG (Data Base Task Group) appointed by the Conference on Data Systems and Languages. • The DBTG recognized the need for a two level approach with a system view called the schema and user views called subschema. • ANSI SPARC produced a similar terminology mid architecture in 1975 (3 level architecture)
There are following three levels or layers of DBMS architecture: • External Level or view level •Conceptual Level or logical level • Internal Level
THREE LEVEL DATABASE ARCHITECTURE • Data are actually stored as bits, or numbers and strings, but it is difficult to work with data at this level. • It is necessary to view data at different levels of abstraction. • Physical Data Level • Conceptual Data Level • External Data Level/View Level.
Objective of the Three Level Architecture The objective of the three level architecture is to separate each user's view of the database from the Way the database is physically represented. • Each user should be able to access the same data, but have a different customized view of the data. • User's interaction with the database should be independent of storage considerations. • The Database Administrator (DBA) should be able to change the database storage structures without affecting the user's views. • The DBA should be able to change the conceptual structure of the database without affecting all users.
• EXTERNAL LEVEL How data is viewed by an individual user • CONCEPTUAL LEVEL How data is viewed by a community of users • INTERNAL LEVEL How data is physically stored
Schemas Description of data at some level. Schema includes the definition of the database name , record type and the components that make up those records Each level has its own schema. • Internal • Logical • External
Example
Data independence The ability to modify the schema definition in one level should not affect the schema definition in the next higher level. A major objective for three-level architecture is to provide data independence, which means that upper levels are unaffected by changes in lower levels. • Two types of Data Independence: • Physical Data Independence • Logical Data Independence
THREE LEVEL DATABASE ARCHITECTURE Logical / Conceptual Level Physical Level View Level View 1 View 2 View n … How data is actually stored ? e.g. are we using disks ? Which file system ? What data is stored ? describe data properties such as data semantics, data relationships What data users and application programs see ?
Physical Level in Database Architecture • Knows how data is physically stored into the database. It knows the File Format, Record Format, Index of file, Location of file, etc. • It also typically describes the record layout of files and type of files (hash, b-tree, flat). • Early applications worked at this level - explicitly dealt with details. • Problems: • Changes to data structures are difficult to make. • Application code becomes complex since it must deal with details. • Rapid implementation of new features very difficult. • Routines are hardcoded to deal with physical representation.
Conceptual Level in Database Architecture • The next-higher level of abstraction describes what data are stored in the database, and what relationships exist among those data. • Also referred to as the Logical level. • Hides details of the physical level. • The DBMS maps data access between the conceptual to physical schemas automatically. • Represents: • entities, attributes, relations • constraints on data • semantic information on data • security, integrity information
View Level in Database Architecture • The highest level of abstraction describes only part of the entire database. • The user’s view of the database. • Consists of a number of different external views of the DB. • Provides a powerful and flexible security mechanism by hiding parts of the DB from certain users. The user is not aware of the existence of any attributes that are missing from the view. • Examples: • Students should not see faculty salaries. • Faculty should not see billing or payment data.
Data Independence
Data Independence • The ability to modify the schema definition in one level should not affect the schema definition in the next higher level. • Two types of Data Independence: • Physical • Logical
Logical Data Independence
What do you mean by logical data independence? The ability to change the logical schema without changing the external schema or application programs is called as Logical Data Independence. OR The ability to change the logical schema without having to change the external schema.
Examples The name field in conceptual view is stored as first name, middle name and last name whereas in external view, it remains to be as a single name field.
Physical Data Independence
What do you mean by Physical Data Independence? • The ability to change the physical schema without changing the logical schema is called as Physical Data Independence. • Modifications at this level are usually to improve performance • Changes in the physical schema may include. • Using new storage devices. • Using different data structures. • Switching from one access method to another. • Using different file organizations or storage structures. • Modifying indexes.

Introduction of database management system

  • 1.
  • 2.
    Data raw facts andfigures Data Processing performing operations on the input data to generate output. INTRODUCTION
  • 3.
    Data are logicallyorganized into: 1. Bits (characters) 2. Fields 3. Records 4. Files 5. Databases
  • 4.
    What is Database? Databaseis a computer based record keeping system which is used to record ,maintain and retrieve data. It is an organized collection of interrelated (persistent) data.
  • 5.
    What is DatabaseManagement System (DBMS)? • Collection of interrelated data • Set of programs to access the data • It provides a convenient and efficient way to store, retrieve and modify information. • Application programs request DBMS to retrieve, modify/insert/delete data for them and thus it acts as a layer of abstraction between the application programs and the file system.
  • 7.
    DATABASE APPLICATIONS: • Banking:all transactions • Airlines: reservations, schedules • Universities: registration, grades • Sales: customers, products, purchases • Online retailers: order tracking, customized recommendations • Manufacturing: production, inventory, orders, supply chain • Human resources: employee records, salaries, tax deductions
  • 8.
    Purpose of DatabaseSystems • Need for Database systems arose in response to early methods of computerized management of commercial data. • One way to keep the information on a computer is to store it in operating system files. • To allow users to manipulate the information like • Add new students, instructors and courses. • Assign grades to students, compute grade point averages (GPA), and generate transcripts In the early days, database applications were built directly on top of file systems
  • 9.
    Purpose of DatabaseSystems • Drawbacks of using file systems to store data: • Data redundancy (repetition of information) • Data Inconsistency (Multiple copies of same data not updated) • Difficulty in accessing data • We should know the physical details of the file before accessing (like Location, Name, Permissions, File Format, etc.) • Data isolation — multiple files and schema • Integrity problems are there in traditional file system. • Searching is difficult – No Index to the records.
  • 10.
    Purpose of DatabaseSystems (Cont.) • Drawbacks of using file systems (cont.) • Concurrent access by multiple users • Concurrent accessed needed for performance. • Uncontrolled concurrent accesses can lead to inconsistencies • Example: Two people reading a balance and updating it at the same time. • Security problems • Hard to provide user access to some, but not all, data. • Database systems offer solutions to all the above problems
  • 11.
    Components of DBMS •The DBMS software is partitioned into several modules. Each module or component is assigned a specific operation to perform. • Some of the functions of the DBMS are supported by operating systems (OS) to provide basic services. • The physical data and system catalog are stored on a physical disk. Access to the disk is controlled primarily by OS. • The major software modules or components of DBMS are as follows: • Query processor • Run time database manager • Data Manager
  • 12.
    Query Processor • Itis used to interpret the online user query and converts into a form capable of being send to the data manager for execution. • The query processor use the data dictionary to find the structure of a database. • It is a program module that provides the interface between the database and the application programs/queries. • The Query Processor Components include – • Data Definition Language(DDL) Compiler(Create, Alter[Add, Drop, Modify], Drop, Describe) • Data Manipulation Language (DML) compiler(Insert, Update, Select) • Query evaluation engine
  • 13.
    Data dictionary • Adata dictionary is a reserved space within a database which is used to store information about the database itself. • A data dictionary is a set of table and views which can only be read and never altered. • The data dictionary also defines how much space has been allocated for and / or currently in used by all the schema objects. • A data dictionary is used when finding information about users, objects, schema and storage structures. • Every time a data definition language (DDL) statement is issued, the data dictionary becomes modified.
  • 14.
    Data Dictionary • Adata dictionary may contain information such as: • Database design information • Stored SQL procedures • User permissions • User statistics • Database process information • Database growth statistics • Database performance statistics
  • 15.
    Runtime Database Manager •Run time database manager is the central software component of the DBMS. • It handles database access at run time. • It accepts queries and examines the external and conceptual schemas to determine what conceptual records are required to satisfy the user’s request. • It enforces constraints to maintain the consistency and integrity of the data, as well as its security. • It also performs backing and recovery operations.
  • 16.
    Runtime Database Manager •It has following components: • Authorization control • Command processor • Integrity checker • Query optimizer • Transaction manager • Scheduler
  • 17.
    Runtime Database Manager •Authorization control: The authorization control module checks the authorization of users in terms of various privileges to users. • Command processor: The command processor processes the queries passed by authorization control module. • Integrity checker: It .checks the integrity constraints so that only valid data can be entered into the database. • Query optimizer: The query optimizers determine an optimal strategy for the query execution. • Transaction manager: The transaction manager ensures that the transaction properties should be maintained by the system. • Scheduler: It provides an environment in which multiple users can work on same piece of data at the same time in other words it supports concurrency.
  • 18.
    Data Manager • Thedata manager is responsible for the actual handling of data in the database. • It provides recovery to the system which that system should be able to recover the data after some failure. • It includes Recovery manager and Buffer manager. • The buffer manager is responsible for the transfer of data between the main memory and secondary storage (such as disk or tape). It is also referred as the cache manger.
  • 19.
    Different Types ofDatabase Users in DBMS • Application Programmers Application programmers are the one who writes application programs that uses the database. These application programs are written in programming languages like COBOL or PL (Programming Language 1), Java and fourth generation language. These programs meet the user requirement and made according to user requirements. Retrieving information, creating new information and changing existing information is done by these application programs. They interact with DBMS through DML (Data manipulation language) calls. And all these functions are performed by generating a request to the DBMS.
  • 20.
    DBA (Database Administrator) DBAcan be a single person or it can be a group of person. Database Administrator is responsible for everything that is related to database. He makes the policies, strategies and provides technical supports. Database administrators (DBA) are responsible for: – Authorizing access to the database – Coordinating and monitoring its use – Acquiring software and hardware resources – Defining Conceptual schema – Physical Database Design – Security and integrity check(Authentication and authorization – Backup and recovery strategy – Granting user access System Analyst System analyst is responsible for the design, structure and properties of database. All the requirements of the end users are handled
  • 22.
    INSTANCE & SCHEMA •Databases change over time as information is inserted and deleted. • The collection of information stored in the database at a particular moment is called an instance of the database. • The overall design of the database is called the database schema. • Database systems have several schemas, partitioned according to the levels of abstraction. • The physical schema describes the database design at the physical level, while the logical schema describes the database design at the logical level.
  • 23.
  • 24.
    • General architecturefor database systems was produced in 1971 by the DBTG (Data Base Task Group) appointed by the Conference on Data Systems and Languages. • The DBTG recognized the need for a two level approach with a system view called the schema and user views called subschema. • ANSI SPARC produced a similar terminology mid architecture in 1975 (3 level architecture)
  • 26.
    There are followingthree levels or layers of DBMS architecture: • External Level or view level •Conceptual Level or logical level • Internal Level
  • 27.
    THREE LEVEL DATABASEARCHITECTURE • Data are actually stored as bits, or numbers and strings, but it is difficult to work with data at this level. • It is necessary to view data at different levels of abstraction. • Physical Data Level • Conceptual Data Level • External Data Level/View Level.
  • 28.
    Objective of theThree Level Architecture The objective of the three level architecture is to separate each user's view of the database from the Way the database is physically represented. • Each user should be able to access the same data, but have a different customized view of the data. • User's interaction with the database should be independent of storage considerations. • The Database Administrator (DBA) should be able to change the database storage structures without affecting the user's views. • The DBA should be able to change the conceptual structure of the database without affecting all users.
  • 29.
    • EXTERNAL LEVEL Howdata is viewed by an individual user • CONCEPTUAL LEVEL How data is viewed by a community of users • INTERNAL LEVEL How data is physically stored
  • 31.
    Schemas Description of dataat some level. Schema includes the definition of the database name , record type and the components that make up those records Each level has its own schema. • Internal • Logical • External
  • 35.
  • 36.
    Data independence The abilityto modify the schema definition in one level should not affect the schema definition in the next higher level. A major objective for three-level architecture is to provide data independence, which means that upper levels are unaffected by changes in lower levels. • Two types of Data Independence: • Physical Data Independence • Logical Data Independence
  • 37.
    THREE LEVEL DATABASEARCHITECTURE Logical / Conceptual Level Physical Level View Level View 1 View 2 View n … How data is actually stored ? e.g. are we using disks ? Which file system ? What data is stored ? describe data properties such as data semantics, data relationships What data users and application programs see ?
  • 38.
    Physical Level inDatabase Architecture • Knows how data is physically stored into the database. It knows the File Format, Record Format, Index of file, Location of file, etc. • It also typically describes the record layout of files and type of files (hash, b-tree, flat). • Early applications worked at this level - explicitly dealt with details. • Problems: • Changes to data structures are difficult to make. • Application code becomes complex since it must deal with details. • Rapid implementation of new features very difficult. • Routines are hardcoded to deal with physical representation.
  • 39.
    Conceptual Level inDatabase Architecture • The next-higher level of abstraction describes what data are stored in the database, and what relationships exist among those data. • Also referred to as the Logical level. • Hides details of the physical level. • The DBMS maps data access between the conceptual to physical schemas automatically. • Represents: • entities, attributes, relations • constraints on data • semantic information on data • security, integrity information
  • 40.
    View Level inDatabase Architecture • The highest level of abstraction describes only part of the entire database. • The user’s view of the database. • Consists of a number of different external views of the DB. • Provides a powerful and flexible security mechanism by hiding parts of the DB from certain users. The user is not aware of the existence of any attributes that are missing from the view. • Examples: • Students should not see faculty salaries. • Faculty should not see billing or payment data.
  • 41.
  • 42.
    Data Independence • Theability to modify the schema definition in one level should not affect the schema definition in the next higher level. • Two types of Data Independence: • Physical • Logical
  • 43.
  • 44.
    What do youmean by logical data independence? The ability to change the logical schema without changing the external schema or application programs is called as Logical Data Independence. OR The ability to change the logical schema without having to change the external schema.
  • 45.
    Examples The name fieldin conceptual view is stored as first name, middle name and last name whereas in external view, it remains to be as a single name field.
  • 46.
  • 47.
    What do youmean by Physical Data Independence? • The ability to change the physical schema without changing the logical schema is called as Physical Data Independence. • Modifications at this level are usually to improve performance • Changes in the physical schema may include. • Using new storage devices. • Using different data structures. • Switching from one access method to another. • Using different file organizations or storage structures. • Modifying indexes.