Skip to content
Navigation Menu
Toggle navigation
Sign in
Appearance settings
Platform
AI CODE CREATION
GitHub Copilot
Write better code with AI
GitHub Spark
Build and deploy intelligent apps
GitHub Models
Manage and compare prompts
MCP Registry
New
Discover and integrate external tools
DEVELOPER WORKFLOWS
Actions
Automate any workflow
Codespaces
Instant dev environments
Issues
Plan and track work
Code Review
Manage code changes
APPLICATION SECURITY
GitHub Advanced Security
Find and fix vulnerabilities
Code security
Secure your code as you build
Secret protection
Stop leaks before they start
EXPLORE
Why GitHub
Documentation
Blog
Changelog
Marketplace
View all features
Solutions
BY COMPANY SIZE
Enterprises
Small and medium teams
Startups
Nonprofits
BY USE CASE
App Modernization
DevSecOps
DevOps
CI/CD
View all use cases
BY INDUSTRY
Healthcare
Financial services
Manufacturing
Government
View all industries
View all solutions
Resources
EXPLORE BY TOPIC
AI
Software Development
DevOps
Security
View all topics
EXPLORE BY TYPE
Customer stories
Events & webinars
Ebooks & reports
Business insights
GitHub Skills
SUPPORT & SERVICES
Documentation
Customer support
Community forum
Trust center
Partners
Open Source
COMMUNITY
GitHub Sponsors
Fund open source developers
PROGRAMS
Security Lab
Maintainer Community
Accelerator
Archive Program
REPOSITORIES
Topics
Trending
Collections
Enterprise
ENTERPRISE SOLUTIONS
Enterprise platform
AI-powered developer platform
AVAILABLE ADD-ONS
GitHub Advanced Security
Enterprise-grade security features
Copilot for Business
Enterprise-grade AI features
Premium Support
Enterprise-grade 24/7 support
Pricing
Search or jump to...
Search code, repositories, users, issues, pull requests...
Search syntax tips
Provide feedback
Saved searches
Use saved searches to filter your results more quickly
Sign in
Sign up
Appearance settings
Resetting focus
You signed in with another tab or window.
Reload
to refresh your session.
You signed out in another tab or window.
Reload
to refresh your session.
You switched accounts on another tab or window.
Reload
to refresh your session.
Dismiss alert
{{ message }}
FMIProjects
/
TheKnight
Public
Notifications
You must be signed in to change notification settings
Fork
0
Star
2
Code
Issues
0
Pull requests
0
Actions
Projects
0
Wiki
Security
Uh oh!
There was an error while loading.
Please reload this page
.
Insights
Additional navigation options
Code
Issues
Pull requests
Actions
Projects
Wiki
Security
Insights
Source Control
Jump to bottom
Humă Ștefan-Dorian edited this page
Apr 30, 2024
·
2 revisions
Issues
-->
Branches
-->
Pull Requests
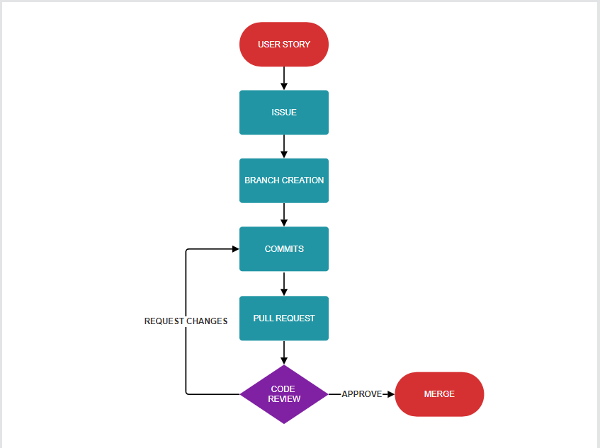
Github WorkFlow
Toggle table of contents
Pages
10
Loading
Home
Uh oh!
There was an error while loading.
Please reload this page
.
Loading
AI Usage
Uh oh!
There was an error while loading.
Please reload this page
.
Loading
Bugs
Uh oh!
There was an error while loading.
Please reload this page
.
Loading
Commented Code
Uh oh!
There was an error while loading.
Please reload this page
.
Loading
Design Patterns
Uh oh!
There was an error while loading.
Please reload this page
.
Loading
Diagrams
Uh oh!
There was an error while loading.
Please reload this page
.
Loading
Refactoring
Uh oh!
There was an error while loading.
Please reload this page
.
Loading
Source Control
Github WorkFlow
Loading
Unit Tests
Uh oh!
There was an error while loading.
Please reload this page
.
Loading
User Stories
Uh oh!
There was an error while loading.
Please reload this page
.
Clone this wiki locally
You can’t perform that action at this time.