Patterns and practices for building enterprise-scale HTML5 apps Phil @leggetter phil@pusher.com phil@pusher.com Join the conversation on Twitter: @DevWeek #DW2015
Agenda • Talk & Demos • Questions anytime* • Q&A • Practical
Phil @leggetter phil@pusher.com Chief Devangelist
Patterns and practices that fed into the workflows and application architecture that was core to the BladeRunnerJS toolkit.
bladerunnerjs.org OpenSource
What is a large-scale JavaScript app?
–Addy Osmani, Patterns For Large-Scale JavaScript Application Architecture In my view, large-scale JavaScript apps are non-trivial applications requiring significant developer effort to maintain, where most heavy lifting of data manipulation and display falls to the browser.
Large Codebase More functionality === More code
Caplin Trader • SDK: • ~1,000 JavaScript files • ~131,000 LoC • ~131 lines per file • ~650 test files • ~95,000 test LoC • Typical Apps: • ~425 JavaScript files • ~50,000 LoC • ~117 lines per file • ~200 test files • ~21,000 test LoC
Complexity
Gmail & Caplin Trader • Large Single Page Apps (SPAs) • Complex functionality • Complex interactions • User • Technology • Leave open all day
Features: Change, Come & Go
Feature Progression
Contributors The Human Factor
Who contributes to an app? • Front-end devs • Back-end devs • Designers • QA • Infrastructure and release engineers • Technical authors
Maintainable? 1. Massive codebase 2. Architecture 3. Contributor harmony 4. Promote quality 5. Productive developer experience 6. ^All complimentary
The Solution “Write small, focused, modular parts, and progressively combine them into bigger things to make your app” @substack | @briantford
The Solutions 1. Components/Widgets/Modules 2. A Services Layer 3. MV* 4. Efficient Testing 5. Tools to Support Workflow
Prove it!
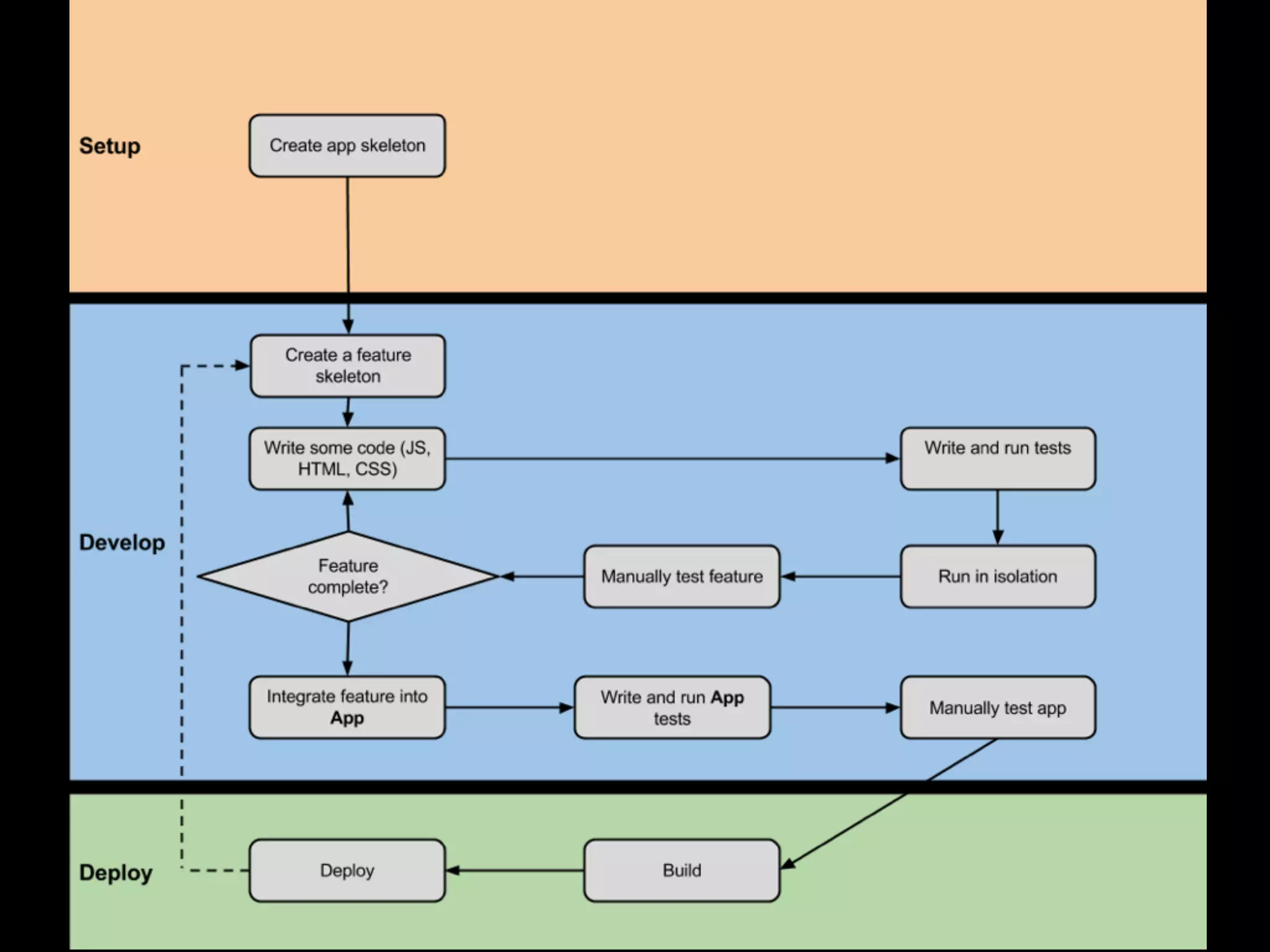
Feature ==> Blade
What Problems is this solving?
Slice up the App
Image of app partially workingWho Broken the App?
Long App Reloads
Finding assets is hard
/assets /feature-name
Features • Unaffected by breaking changes elsewhere • Easy to find & change assets • Can run in isolation • Fast reload times
DEMO Create a Feature
Compose Components/ Modules into Apps
DEMO Add a Feature to an Aspect
Services
What is a service? • Use services to access shared resources • In-app inter-component messaging • Persistence Service • RESTful Service • Realtime Service • Services are a Contract/Protocol/Interface
Services are a Contract/Protocol/Interface https://www.youtube.com/watch?v=JjqKQ8ezwKQ
Using Services • Use a unique identifier for each service • Register (code or config). Code example: • Get http://martinfowler.com/articles/injection.html#ADynamicServiceLocator var chatService = require( ‘service!chat.service’ );
DEMO Using Services
Why use services? • Features should not directly communicate • Easily change implementation • Implementations can be injected for different scenarios: • Workbench / Test / App
Fake Services
Fake/Stub/Mock Services
Real Services
Efficient Testing (We’ll get to MV*)
Caplin Dev Practices • Multiple contributing teams • SCRUM - 2 week iteration • Continuous Integration & Delivery • Build status displayed on screen • A focus on Quality Software
~2009 Testing Requirements • Cross-browser IE6+*, Firefox 3.5*+ & Chrome • Class-level Unit Tests • Application Acceptance Tests * Remember this was 2009
Application ATs • Selenium Tests • Selenium User-Extensions • Actions, Accessors/Assertions & Locators • VM infrastructure for CI
3 3. Launch browser + App AT Process 1 1. Pair Browser + Backend VM 2 2. Reset & restart backend services 5 5. Record results 4 4. Execute ATs 6 6. Reset backend services 8. Execute next test… 8 7 7. Restart/refresh browser
Test Results • ~1300 UTs • ~500 ATs • 10 pairs - VM infrastructure to parallelise tests • 8 Hours • We could only run a full suite of tests once per day - at night • Test results highly unreliable
Inefficient Testing! • Resetting back end services is too slow • Lots of moving parts. Things can go wrong. • Services don’t start = app won’t work. Not code but environment failure. • We want to avoid IO • … and querying the DOM
Don’t Touch that DOM
MVVM
End-to-End Module Testing • Testing features in isolation • Change view model and assert against mocked Service • Inject fake service, make calls and assert View Model
Need Proof? Our full suite Caplin Trader testing time went from >8 Hours < 30 minutes Much less for a single feature
http://j.mp/jsscale
Tooling & Developer Workflow Focus on Features
What tooling offers?
Automation • Define workflow & promote consistency • Scaffolding • Dev Server • Builds/Bundling • Tests
Compliance Embrace Constraints https://gettingreal.37signals.com/ch03_Embrace_Constraints.php
Intelligence
Knowledge of Runtime Scenarios • Workbench (dev-mode) • Test • App
Dependency Analysis
Dependency Analysis
Customization • Augment workflow • Identify allowable change to workflow • Automation commands • Builds/Bundling • Test Runner
DEMO Tooling
1. Large codebase - By Feature: Component/Service 2. Complex interactions - Components & Services 3. Contributor harmony - Components, Services & Tooling 4. Evolution of Features & Technology - Components (e.g render tech separation) & Services (common abstractions) 5. Productive developer experience - Tooling to support workflow & concepts 6. Promote Quality - MVVM, Services and tooling. Facilitated by all of the above Proven!
Thanks & Questions? Phil @leggetter phil@pusher.com Practical • Get USB sticks from me • Or… go speak to the BladeRunnerJS team
Patterns and practices for building enterprise-scale HTML5 apps Phil @leggetter phil@pusher.com phil@pusher.com Join the conversation on Twitter: @DevWeek #DW2015

Patterns and practices for building enterprise-scale HTML5 apps