B r u n o Tr e c e n t i , R o g é r i o C h a v e s FERRAMENTAS JAVASCRIPT E CONTINUOUS DELIVERY Programando, automatizando e distribuindo aplicações no mundo JS
2 @brunotrecenti @_rchaves_
AGENDA 3 •Um pouco sobre o contexto •Fundamentos • Continuous Delivery • Possibilidades do mundo JavaScript • Será que eu deveria comprar um carro? •Ferramentas JavaScript
UM POUCO SOBRE O CONTEXTO Por que desenvolvedores têm que se preocupar com automatização, testes, qualidade, integração e entrega contínua? 4
CONTEXTO 5 Design Thinking Lean Startup Agile
DESIGN THINKING 6 “Innovation powered by… direct observation of what people want and need in their lives and what they like or dislike about the way particular products are made, package, marketed, sold and supported… [It’s] a discipline that uses the designer’s sensibility and methods to match people’s needs with what is technologically feasible and what viable business strategy can convert into customer value and market opportunity.” (Tim Brown, IDEO)
LEAN STARTUP 7 “Lean Startup initially advocates the creation of rapid prototypes designed to test market assumptions and uses costumer feedback to evolve them much faster than more traditional software then more traditional software engineering practices… Lean Startup processes reduce waste by increasing frequency of contact with real costumers, therefore testing and avoiding incorrect market assumptions as early as possible” (Eric Ries)
AGILE SOFTWARE DEVELOPMENT 8 Indivíduos e interações acima de processos e ferramentas Software funcionando acima de documentação Colaboração com o cliente acima de negociações contratuais Responder a mudanças acima de seguir um plano
CONTINUOUS
 DELIVERY A resposta técnica para as necessidades de processo, produto e mercado. 9
3 PRINCÍPIOS DE CONTINUOUS DELIVERY 10 •Cada mudança deve iniciar um processo de feedback •O feedback deve ser recebido o mais rápido o possível •O time de entrega deve receber feedback e então atuar nisto
INNOVATION CYCLE 11 •Selection of an idea •Refinement of the idea into a testable hypothesis •Selection of features to implement the idea •Development and testing of these features •Development and testing of the measures that will demonstrate if the hypothesis is true or not •Deployment of the idea into production •Measurement of the success or failure of the idea •Repeat the cycle. (Rebecca Parsons)
12
13 At an abstract level, a deployment pipeline is an automated manifestation of your process of getting software from version control into the hands of your users. (Jez Humble)
POSSIBILIDADES DO MUNDO JAVASCRIPT Quando o NodeJS chegou ele mudou tudo 14
15 https://www.google.com/trends/explore#q=node.js&cmpt=q&tz=Etc%2FGMT%2B3
16 https://www.google.com/trends/explore#q=single%20page%20applications%2C%20single %20page%20apps&cmpt=q
SHOULD I EVER BUY A CAR? Uma aplicação para descobrir se vale a pena ter um carro ou não 17
18 github.com/bymarkone/siebac
19
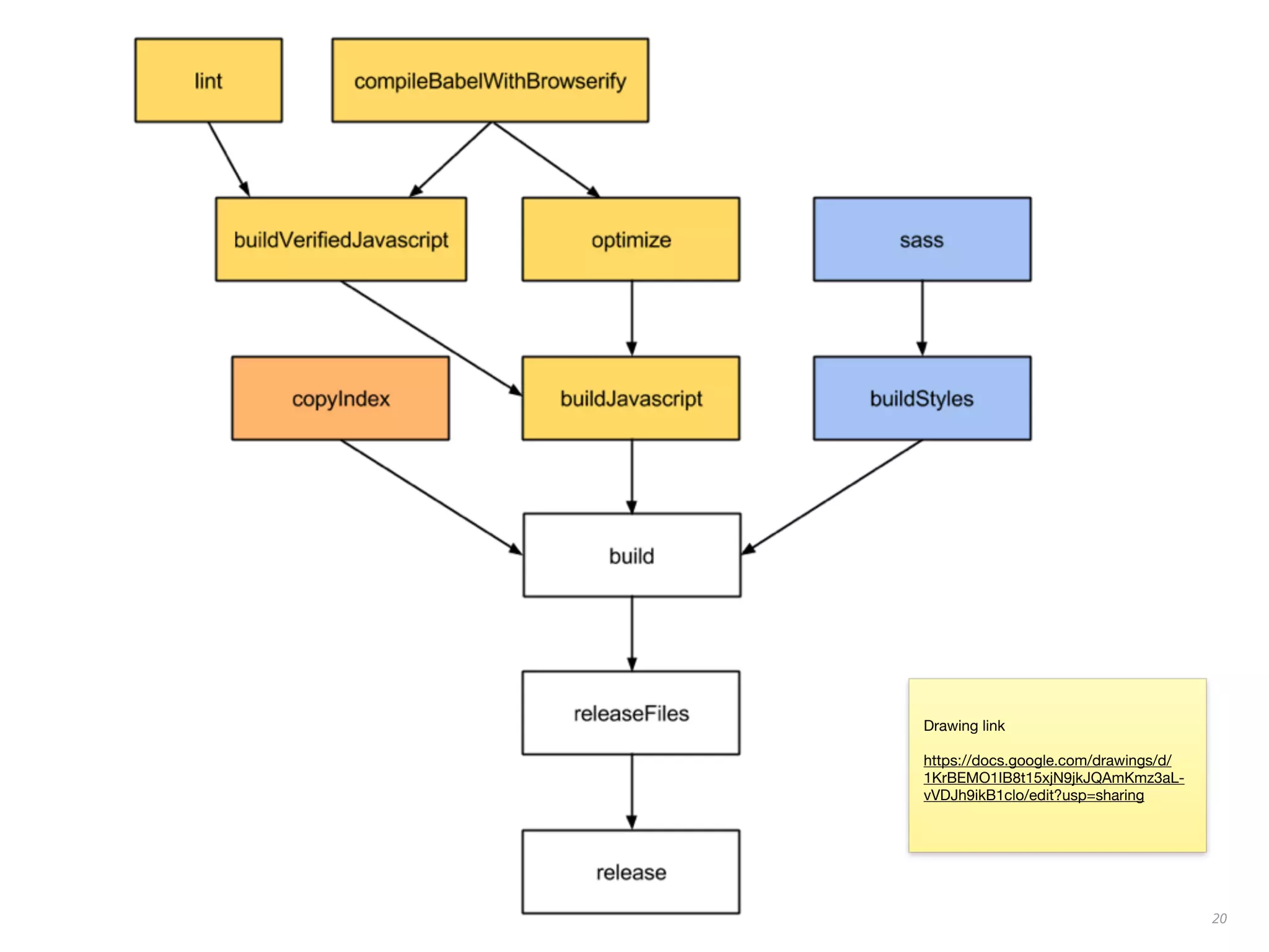
20 Drawing link https://docs.google.com/drawings/d/ 1KrBEMO1IB8t15xjN9jkJQAmKmz3aL- vVDJh9ikB1clo/edit?usp=sharing
THE JAVASCRIPT TOOLKIT An attempt to organize the recent explosion of Javascript based technologies and frameworks into a coherent toolkit to be used by a web application developer. 21
22 isaacchansky.me/days-since-last-new-js-framework/
23
JAVASCRIPT TOOLKIT 24 http://javascript-toolkit.com/ http://staging-js-toolkit.herokuapp.com/
Let’s talk about this needs, And take a look at some tools 25
BASIC BLOCKS OF THE TOOLKIT 26 •Infrastructure & Development •Testing •Application & Product •Utilities & Support
INFRASTRUCTURE & DEVELOPMENT 27
SCAFFOLD 28 Several tools. Several ways. Several Practices. Need to organize, and give some good foundation - best practices, good design.
29 bootstraps seed projects
AUTOMATION 30 Lots of tasks to execute. Compile. Test. Minify. Concat. Uglify. Etc.
31 github.com/broccolijs/broccoli …ake’s (Make, Rake, etc)
AUTOMATION UTILITIES 32 Tasks that can be put in the build pipeline.
33 minify-tools concat-tools watch-tools UglifyJS
DEPENDENCY MANAGEMENT 34 Applications are getting complex. They rely on several external libraries and frameworks.
35
JAVASCRIPT BUNDLERS 36 Javascript doesn’t have a default way of requiring modules, so we need to bundle them up to work together
37
DYNAMIC LOADING 38 Big projects are split among several pieces of javascript for the sake of modularisation. No all of them should be loaded at the same time.
39 curl.js
OTHER LANGUAGES 40 Have a syntactic sugar element, or even completely different syntax (that in the end turn into javascript to run in the browser)
41 ClojureScript
TESTING 42
TEST FRAMEWORKS 43 Write tests
44
TEST RUNNER 45 Execute and visualize test results
46
TESTING END TO END 47 Write tests for the whole application flow
48
TEST SUPPORT 49 Support for tests and others helpers
50 Sinon.JS
APPLICATION & PRODUCT 51
APPLICATION FRAMEWORKS 52 Applications on web are getting complex, need for frameworks that support app development.
53
APPLICATION UTILITIES 54 Several features that can be necessary for your application
55 Page.js localForage
UTILITIES & SUPPORT 56
DOM UTILITIES 57 DOM selection and manipulation, some auxiliary functions, need for utilities that make work simple (and cross-browser)
58 three.js
JS UTILITIES 59 Clean code, functional programming style, reactive programming features, helpers and utilities
60 RAMDA
Dúvidas e sugestões: @brunotrecenti @_rchaves_ btrecent@thoughtworks.com rchaves@thoughtworks.com MUITO OBRIGADO

Continuous Delivery with JavaScript