IOSR Journal of Electrical and Electronics Engineering (IOSR-JEEE) e-ISSN: 2278-1676,p-ISSN: 2320-3331, Volume 10, Issue 6 Ver. II (Nov – Dec. 2015), PP 46-51 www.iosrjournals.org DOI: 10.9790/1676-10624651 www.iosrjournals.org 46 | Page A Novel Distribution System Power Flow Algorithm using Forward Backward Matrix Method Gadaram Meerimatha1 , Gattu.Kesavarao2 , Nagalamadaka.Sreenivasulu3 1 (Ph.D Scholar, KL University, A.P, India) 2 (Professor, KL University, A.P, India) 3 (Professor, Srinivasa Ramanujan Institute of Technology, A.P, India) Abstract: This paper recommends a novel method to analyze the load flow in balanced radial distribution systems. The special topological characteristics of distribution networks have been fully utilized to make the direct solution possible. A simple matrix multiplication is used in forward backward sweep method to obtain power flow solutions. The proposed method is an effective than the conventional techniques used for power flow analysis of radial distribution networks. This method has been tested on IEEE test systems and effective results are obtained. Keywords: Distribution network, forward backward, matrix method, power flow, and radial balanced network. I. Introduction Load flow studies are performed on power systems to obtain a steady state solution of the power system network for a given operating condition subject to operational constrains. The distribution networks because of the some of the following special features fall in the category of ill conditioned networks.  Radial or weakly meshed networks  High R/X ratio  Unbalanced operation  Distributed generation Due to above factors the traditional power flow methods used in transmission systems, such as the Gauss seidel method and Newton Raphson methods, fail to meet the requirements in both performance and robustness aspects in the distribution system applications. In particular, the assumptions necessary for the simplification used in the standard fast decoupled, Newton Raphson method often are not valid in distribution systems [1],[2]. Several load flow algorithms specially designed for distribution systems have been proposed in the literature. In the early endeavors, a direct solution approach using the impedance matrix of the unbalanced network and the Gauss approach using Zbus have been suggested. Subsequently, different other techniques , such as the three phase fast decoupled power flow algorithm, the rectangular Newton-Raphson based method and phase decoupled method have also been developed . D.Das, DP.Kotari and A.Kalam proposed an algorithm for identification of nodes and branches beyond a particular node to make the method quite fast [3].Many authors have proposed a power flow algorithm for solving balanced radial distribution network by forward backward sweep method [4],[5],[6], emerged to be the most efficient and fast for solving the load flow of radial distribution systems. A.Alsaadi and B.Gholami and M. Tarafdar Hagh, T. Ahamadzadeh, K. M. Muttaqi, D. Sutanto have proposed direct approach which utilizes two matrices developed from the topological characteristics of the distribution system [7],[8], and solve the distribution power flow directly by using simple matrix multiplication. The novel technique proposed in this paper requires the conventional bus branch oriented data provided by most of the utilities. The main aim of this paper is to develop a formulation, which takes the topological characteristics of radial distribution system, and solve the system load flow directly by using bus injection branch current matrix in forward backward sweep technique .The proposed method is robust and reliable compared to conventional methods. The algorithm is tested with 7 bus, 12 bus and 24 bus systems and the solution demonstrate the feasibility and validity of the proposed method. II. Forward Backward Sweep Method 2.1 FORWARD SWEEP A forward sweep is basically a voltage drop calculation with branch currents. Nodal voltages are updated in a forward sweep starting from source node to the last node. The purpose of forward propagation is to calculate the voltages at each node starting from the feeder source node. The feeder substation voltage is set at its rated value. During the forward sweep the power in each branch is held constant to the value obtained in backward propagation.
A Novel Distribution System Power Flow Algorithm using Forward Backward Matrix Method DOI: 10.9790/1676-10624651 www.iosrjournals.org 47 | Page 1.2 Backward sweep Backward sweep is basically a current or power flow solution with possible voltage updates. It starts from the branches in the last layer and moving towards the branches connected to the root node. The updated effective power flows in each branch are obtained in the backward propagation computation by considering the node voltages of previous iteration. It means voltage values obtained in the forward propagation are held constant during the backward propagation and updated power flows in each branch are estimated along the feeder using backward path. This indicates that the backward propagation starts at the extreme end node and proceeds towards source node. 2.3 Bus injection to branch current matrix For load flow analysis from bus injection, branch currents are to be calculated. The bus injection currents can be calculated as: I=conj ((P-j Q)/V)) (1) Where I=bus injection current vector P=real power injection vector Q=reactive power injection vector V=bus voltage vector Branch currents for the base case of the network are written in matrix form as: J = BIBC*I (2) Where J : branch current matrix BIBC: bus injection to branch current matrix I: bus injection current matrix 2.4 Algorithm for BIBC matrix formation 1. Read the system data-line data, number of buses(n), number of branches(b) and source node. 2. Line data arranged in matrix form as LD Matrix. 3. Initialize matrix BIBC to Null Matrix. 4. Set b=size (LD,1). 5. For i=1 to b. 6. If LD (i,2)==1,go to next step otherwise go to step9. 7. Find BIBC(LD(i,3)-1, LD(i,3)-1)=1 8. Go to step 11. 9. Find BIBC(:,LD(i,3)-1)=BIBC(:,LD(i,2)-1). 10. Find BIBC (LD(i,3)-1, LD(i,3)-1)=1. 11. Increment i by one. 12. Is i <=b, b is the number of branches then go to step 6 otherwise go to next step. 13. Print BIBC Matrix. III. Problem Formulation Power flow solution includes the calculation of bus voltages and line flows of a network. Associated with each bus, there are four quantities which are magnitude of voltage, voltage phase angle, real power and reactive power can be calculated. In backward propagation, forming bus injection to branch current matrix, finding injected load currents and then branch current can be calculated using equation (2).From the branch impedance matrix forming diagonal matrix ZD and bus voltages in forward propagation can be calculated as: TRX= BIBCI *ZD*BIBC (3) T = TRX*I (4) VB = V1-T (5) Where VB: bus voltage vector V1: substation voltage vector The voltage mismatch can be calculated as: dvB= abs(VBnew-VBold) for all B=1,2,3……..n (6) Where n is number of buses After getting the load flow solution, the real and reactive power loss can be calculated in each branch ij as: LPij=J2 *Rij (7) LQij=J2 *Xij (8) Where Rij : resistance of the branches
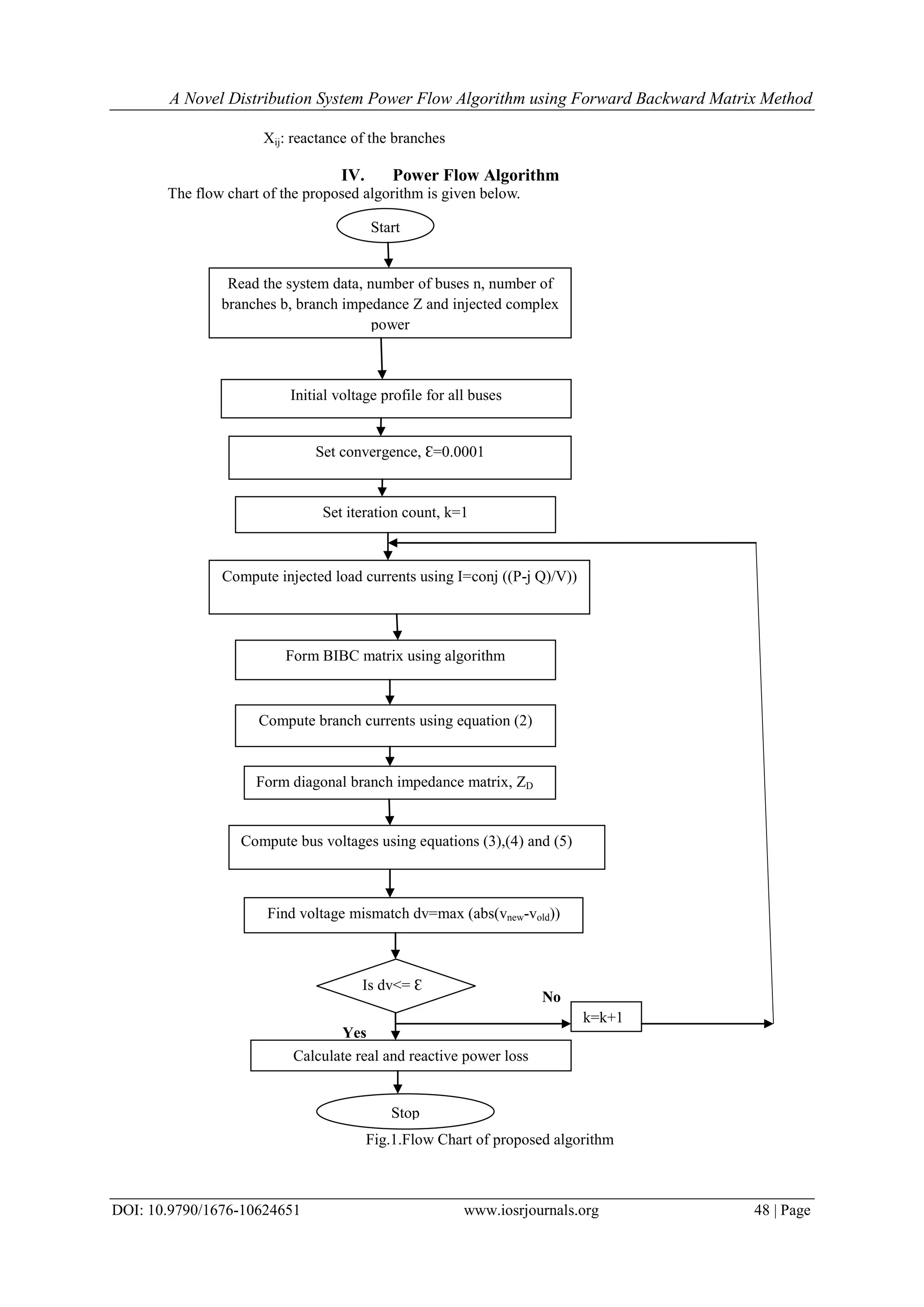
A Novel Distribution System Power Flow Algorithm using Forward Backward Matrix Method DOI: 10.9790/1676-10624651 www.iosrjournals.org 48 | Page Xij: reactance of the branches IV. Power Flow Algorithm The flow chart of the proposed algorithm is given below. No Yes Fig.1.Flow Chart of proposed algorithm Start Read the system data, number of buses n, number of branches b, branch impedance Z and injected complex power Initial voltage profile for all buses Set convergence, Ɛ=0.0001 Set iteration count, k=1 Compute injected load currents using I=conj ((P-j Q)/V)) Form BIBC matrix using algorithm Compute branch currents using equation (2) Form diagonal branch impedance matrix, ZD Find voltage mismatch dv=max (abs(vnew-vold)) Is dv<= Ɛ Calculate real and reactive power loss Stop k=k+1 Compute bus voltages using equations (3),(4) and (5)
A Novel Distribution System Power Flow Algorithm using Forward Backward Matrix Method DOI: 10.9790/1676-10624651 www.iosrjournals.org 49 | Page V. Results The proposed algorithm is tested on IEEE 7 bus, 12 bus and 24 bus radial distribution networks [9 ]. The solution of test systems are tabulated below Example 1: IEEE 7 bus test system Table.1 load flow results of 7 bus radial system The results are shown in Fig.2 Fig.2 load flows of 7 bus radial distribution system. Example 2: IEEE 12 bus test system Table.2 load flow results of 12 bus radial distribution system Br.no. from to voltage magnitude phase angle real power loss 1.0e-04 * reactive power loss 1.0e-04 * 1 1 2 0.9999 0.0199 0.3181 0.1343 2 2 3 0.9999 0.0384 0.2546 0.1065 3 3 4 0.9998 0.0687 0.3661 0.1524 4 4 5 0.9997 0.1063 0.3843 0.1607 5 5 6 0.9997 0.1175 0.104 0.0439 6 6 7 0.9997 0.1276 0.0823 0.0337 7 7 8 0.9996 0.1683 0.2049 0.0563 8 8 9 0.9995 0.2046 0.1399 0.0398 9 9 10 0.9995 0.2164 0.0328 0.0093 10 10 11 0.9995 0.2201 0.0063 0.0018 11 11 12 0.9995 0.2212 0.0005 0.0001 The results are shown in Fig.3 Br.no. from to voltage magnitude phase angle real power loss reactive power loss 1 1 2 0.996 0.0683 0.0186 0.0373 2 2 3 1.0689 0.2651 0.08 0.2001 3 3 4 1.1005 0.4408 0.0702 0.2457 4 4 5 1.1235 0.5741 0.0562 0.1123 5 5 6 1.1427 0.6064 0.0043 0.0128 6 6 7 1.2083 0.6617 0.0122 0.0439
A Novel Distribution System Power Flow Algorithm using Forward Backward Matrix Method DOI: 10.9790/1676-10624651 www.iosrjournals.org 50 | Page 1 2 3 4 5 6 7 8 9 10 11 12 0.9994 0.9995 0.9996 0.9997 0.9998 0.9999 1 bus number busvoltagemagnitude Fig.3 load flows of 12 bus radial distribution system. Example 3: IEEE 24 bus test system Table.3.load flow results of 24 bus radial system. Br.no. from to voltage magnitude phase angle real power loss 1.0e-03 * reactive power loss 1.0e-04 * 1 1 2 0.9965 -0.0005 0.0968 0.6177 2 2 3 0.9918 -0.0013 0.1206 0.7701 3 3 4 0.99 -0.0016 0.0428 0.2724 4 4 5 0.9877 -0.002 0.0411 0.2623 5 5 6 0.9866 -0.0021 0.0193 0.1235 6 6 7 0.9856 -0.0023 0.0153 0.0978 7 7 24 0.9815 -0.0029 0.0057 0.0362 8 24 8 0.9806 -0.003 0.0071 0.0453 9 8 9 0.9796 -0.0031 0.0053 0.0339 10 9 10 0.9783 -0.0032 0.006 0.038 11 10 11 0.9769 -0.0033 0.0064 0.0406 12 11 12 0.9766 -0.0033 0.0011 0.0071 13 12 13 0.9765 -0.0033 0.0001 0.0007 14 13 14 0.9889 -0.0019 0.0002 0.0016 15 4 23 0.9888 -0.0019 0.0002 0.0016 16 23 15 0.9889 -0.002 0.0002 0.0013 17 15 16 0.9888 -0.002 0.0001 0.0008 18 23 17 0.9813 -0.0029 0.004 0.0253 19 17 18 0.98 -0.0031 0.0044 0.0282 20 24 19 0.9798 -0.0032 0.0002 0.0016 21 19 20 0.9766 -0.0033 0 0.0001 22 20 21 0.989 -0.0019 0.0033 0.0208 23 13 22 0.9821 -0.0028 0.0499 0.3184 The results are shown in Fig.4
A Novel Distribution System Power Flow Algorithm using Forward Backward Matrix Method DOI: 10.9790/1676-10624651 www.iosrjournals.org 51 | Page Fig.4.load flows of 24 bus radial distribution system. The number of iterations and execution time required for converge of different systems by proposed method shown in Table.4 Table.4 load flow details for different systems system iteration Total real power loss Execution time(sec) 7 bus 7 0.2415 0.1104 12 bus 2 1.8938*1.0e-04 0.0328 24 bus 3 8.54E-06 0.057219 VI. Conclusion In this paper, a direct approach power flow algorithm for radial distribution system solution is proposed. BIBC matrix, which is developed from the topological characteristics of distribution systems, is used to solve power flow problem. The BIBC matrix represents the relationship between bus current injections and branch currents. This matrix is only used in forward backward sweep method instead of using both BIBC and BCBV matrices employed in the method [8] to solve power flow problems. The method in [8], in which two matrices are used for solution of load flow had converged for more number of iterations and by using proposed method the solution is obtained in less number of iterations and the solution time is reduced. References [1] B. Stott and O. Alsac, “Fast Decoupled load-Flow,” IEEE Trans. Power Apparatus and Systems, vol. PAS-93, pp. 859–869, 1974. [2] W. F. Tinney and C. E. Hart, “Power Flow Solution by Newton’s Method,” IEEE Trans. Power Apparatus and Systems, vol. PAS- 86, pp.1449–1460, 1967. [3] D.Das, D P.Kotari and A.Kalam, ”simple and efficient method for load flow solution of radial distribution networks”, electrical power and energy systems, vol 17,no.5, pp.335-346,1995. [4] D.Shirmohammadi,M.W.Hong,A.Semlyn and G.X.Luo,”a compensation base power flow method for weakly meshed distribution and trnsmission networks”,IEEE Transaction on power systems,vol 1,no.2,may 1988. [5] A. Augugliaro, L. Dusonchet,” A backward sweep method for power flow solution in distribution networks” Electrical Power and Energy Systems 32 (2010) 271–280. [6] Bompard, E. Carpaneto,” Convergence of the backward/forward sweep method for the load-flow analysis of radial distribution systems” Electrical Power and Energy Systems 22 (2000) 521–530. [7] A.Alsaadi and B.Gholami, ”An effective approach for distribution system power flow solution”, International journal of Electrical and electronics engineering”, 3:12,2009. [8] M. Tarafdar Hagh, T. Ahamadzadeh, K. M. Muttaqi, D. Sutanto,”Load Flow Analysis of Radial and Weakly Meshed Distribution Systems including Distributed Generations” Australasian Universities Power Engineering Conference, AUPEC 2014, Curtin University, Perth, Australia, 28 September – 1 October 2014 [9] M. M. Aman, G. B. Jasmon, K. H. Solangi, A. H. A. Bakar, and H. Mokhlis”Optimum Simultaneous DG and Capacitor Placement onthe Basis of Minimization of Power Losses”, International Journal of Computer and Electrical Engineering, Vol. 5, No. 5, October 2013

A Novel Distribution System Power Flow Algorithm using Forward Backward Matrix Method

  • 1.
    IOSR Journal ofElectrical and Electronics Engineering (IOSR-JEEE) e-ISSN: 2278-1676,p-ISSN: 2320-3331, Volume 10, Issue 6 Ver. II (Nov – Dec. 2015), PP 46-51 www.iosrjournals.org DOI: 10.9790/1676-10624651 www.iosrjournals.org 46 | Page A Novel Distribution System Power Flow Algorithm using Forward Backward Matrix Method Gadaram Meerimatha1 , Gattu.Kesavarao2 , Nagalamadaka.Sreenivasulu3 1 (Ph.D Scholar, KL University, A.P, India) 2 (Professor, KL University, A.P, India) 3 (Professor, Srinivasa Ramanujan Institute of Technology, A.P, India) Abstract: This paper recommends a novel method to analyze the load flow in balanced radial distribution systems. The special topological characteristics of distribution networks have been fully utilized to make the direct solution possible. A simple matrix multiplication is used in forward backward sweep method to obtain power flow solutions. The proposed method is an effective than the conventional techniques used for power flow analysis of radial distribution networks. This method has been tested on IEEE test systems and effective results are obtained. Keywords: Distribution network, forward backward, matrix method, power flow, and radial balanced network. I. Introduction Load flow studies are performed on power systems to obtain a steady state solution of the power system network for a given operating condition subject to operational constrains. The distribution networks because of the some of the following special features fall in the category of ill conditioned networks.  Radial or weakly meshed networks  High R/X ratio  Unbalanced operation  Distributed generation Due to above factors the traditional power flow methods used in transmission systems, such as the Gauss seidel method and Newton Raphson methods, fail to meet the requirements in both performance and robustness aspects in the distribution system applications. In particular, the assumptions necessary for the simplification used in the standard fast decoupled, Newton Raphson method often are not valid in distribution systems [1],[2]. Several load flow algorithms specially designed for distribution systems have been proposed in the literature. In the early endeavors, a direct solution approach using the impedance matrix of the unbalanced network and the Gauss approach using Zbus have been suggested. Subsequently, different other techniques , such as the three phase fast decoupled power flow algorithm, the rectangular Newton-Raphson based method and phase decoupled method have also been developed . D.Das, DP.Kotari and A.Kalam proposed an algorithm for identification of nodes and branches beyond a particular node to make the method quite fast [3].Many authors have proposed a power flow algorithm for solving balanced radial distribution network by forward backward sweep method [4],[5],[6], emerged to be the most efficient and fast for solving the load flow of radial distribution systems. A.Alsaadi and B.Gholami and M. Tarafdar Hagh, T. Ahamadzadeh, K. M. Muttaqi, D. Sutanto have proposed direct approach which utilizes two matrices developed from the topological characteristics of the distribution system [7],[8], and solve the distribution power flow directly by using simple matrix multiplication. The novel technique proposed in this paper requires the conventional bus branch oriented data provided by most of the utilities. The main aim of this paper is to develop a formulation, which takes the topological characteristics of radial distribution system, and solve the system load flow directly by using bus injection branch current matrix in forward backward sweep technique .The proposed method is robust and reliable compared to conventional methods. The algorithm is tested with 7 bus, 12 bus and 24 bus systems and the solution demonstrate the feasibility and validity of the proposed method. II. Forward Backward Sweep Method 2.1 FORWARD SWEEP A forward sweep is basically a voltage drop calculation with branch currents. Nodal voltages are updated in a forward sweep starting from source node to the last node. The purpose of forward propagation is to calculate the voltages at each node starting from the feeder source node. The feeder substation voltage is set at its rated value. During the forward sweep the power in each branch is held constant to the value obtained in backward propagation.
  • 2.
    A Novel DistributionSystem Power Flow Algorithm using Forward Backward Matrix Method DOI: 10.9790/1676-10624651 www.iosrjournals.org 47 | Page 1.2 Backward sweep Backward sweep is basically a current or power flow solution with possible voltage updates. It starts from the branches in the last layer and moving towards the branches connected to the root node. The updated effective power flows in each branch are obtained in the backward propagation computation by considering the node voltages of previous iteration. It means voltage values obtained in the forward propagation are held constant during the backward propagation and updated power flows in each branch are estimated along the feeder using backward path. This indicates that the backward propagation starts at the extreme end node and proceeds towards source node. 2.3 Bus injection to branch current matrix For load flow analysis from bus injection, branch currents are to be calculated. The bus injection currents can be calculated as: I=conj ((P-j Q)/V)) (1) Where I=bus injection current vector P=real power injection vector Q=reactive power injection vector V=bus voltage vector Branch currents for the base case of the network are written in matrix form as: J = BIBC*I (2) Where J : branch current matrix BIBC: bus injection to branch current matrix I: bus injection current matrix 2.4 Algorithm for BIBC matrix formation 1. Read the system data-line data, number of buses(n), number of branches(b) and source node. 2. Line data arranged in matrix form as LD Matrix. 3. Initialize matrix BIBC to Null Matrix. 4. Set b=size (LD,1). 5. For i=1 to b. 6. If LD (i,2)==1,go to next step otherwise go to step9. 7. Find BIBC(LD(i,3)-1, LD(i,3)-1)=1 8. Go to step 11. 9. Find BIBC(:,LD(i,3)-1)=BIBC(:,LD(i,2)-1). 10. Find BIBC (LD(i,3)-1, LD(i,3)-1)=1. 11. Increment i by one. 12. Is i <=b, b is the number of branches then go to step 6 otherwise go to next step. 13. Print BIBC Matrix. III. Problem Formulation Power flow solution includes the calculation of bus voltages and line flows of a network. Associated with each bus, there are four quantities which are magnitude of voltage, voltage phase angle, real power and reactive power can be calculated. In backward propagation, forming bus injection to branch current matrix, finding injected load currents and then branch current can be calculated using equation (2).From the branch impedance matrix forming diagonal matrix ZD and bus voltages in forward propagation can be calculated as: TRX= BIBCI *ZD*BIBC (3) T = TRX*I (4) VB = V1-T (5) Where VB: bus voltage vector V1: substation voltage vector The voltage mismatch can be calculated as: dvB= abs(VBnew-VBold) for all B=1,2,3……..n (6) Where n is number of buses After getting the load flow solution, the real and reactive power loss can be calculated in each branch ij as: LPij=J2 *Rij (7) LQij=J2 *Xij (8) Where Rij : resistance of the branches
  • 3.
    A Novel DistributionSystem Power Flow Algorithm using Forward Backward Matrix Method DOI: 10.9790/1676-10624651 www.iosrjournals.org 48 | Page Xij: reactance of the branches IV. Power Flow Algorithm The flow chart of the proposed algorithm is given below. No Yes Fig.1.Flow Chart of proposed algorithm Start Read the system data, number of buses n, number of branches b, branch impedance Z and injected complex power Initial voltage profile for all buses Set convergence, Ɛ=0.0001 Set iteration count, k=1 Compute injected load currents using I=conj ((P-j Q)/V)) Form BIBC matrix using algorithm Compute branch currents using equation (2) Form diagonal branch impedance matrix, ZD Find voltage mismatch dv=max (abs(vnew-vold)) Is dv<= Ɛ Calculate real and reactive power loss Stop k=k+1 Compute bus voltages using equations (3),(4) and (5)
  • 4.
    A Novel DistributionSystem Power Flow Algorithm using Forward Backward Matrix Method DOI: 10.9790/1676-10624651 www.iosrjournals.org 49 | Page V. Results The proposed algorithm is tested on IEEE 7 bus, 12 bus and 24 bus radial distribution networks [9 ]. The solution of test systems are tabulated below Example 1: IEEE 7 bus test system Table.1 load flow results of 7 bus radial system The results are shown in Fig.2 Fig.2 load flows of 7 bus radial distribution system. Example 2: IEEE 12 bus test system Table.2 load flow results of 12 bus radial distribution system Br.no. from to voltage magnitude phase angle real power loss 1.0e-04 * reactive power loss 1.0e-04 * 1 1 2 0.9999 0.0199 0.3181 0.1343 2 2 3 0.9999 0.0384 0.2546 0.1065 3 3 4 0.9998 0.0687 0.3661 0.1524 4 4 5 0.9997 0.1063 0.3843 0.1607 5 5 6 0.9997 0.1175 0.104 0.0439 6 6 7 0.9997 0.1276 0.0823 0.0337 7 7 8 0.9996 0.1683 0.2049 0.0563 8 8 9 0.9995 0.2046 0.1399 0.0398 9 9 10 0.9995 0.2164 0.0328 0.0093 10 10 11 0.9995 0.2201 0.0063 0.0018 11 11 12 0.9995 0.2212 0.0005 0.0001 The results are shown in Fig.3 Br.no. from to voltage magnitude phase angle real power loss reactive power loss 1 1 2 0.996 0.0683 0.0186 0.0373 2 2 3 1.0689 0.2651 0.08 0.2001 3 3 4 1.1005 0.4408 0.0702 0.2457 4 4 5 1.1235 0.5741 0.0562 0.1123 5 5 6 1.1427 0.6064 0.0043 0.0128 6 6 7 1.2083 0.6617 0.0122 0.0439
  • 5.
    A Novel DistributionSystem Power Flow Algorithm using Forward Backward Matrix Method DOI: 10.9790/1676-10624651 www.iosrjournals.org 50 | Page 1 2 3 4 5 6 7 8 9 10 11 12 0.9994 0.9995 0.9996 0.9997 0.9998 0.9999 1 bus number busvoltagemagnitude Fig.3 load flows of 12 bus radial distribution system. Example 3: IEEE 24 bus test system Table.3.load flow results of 24 bus radial system. Br.no. from to voltage magnitude phase angle real power loss 1.0e-03 * reactive power loss 1.0e-04 * 1 1 2 0.9965 -0.0005 0.0968 0.6177 2 2 3 0.9918 -0.0013 0.1206 0.7701 3 3 4 0.99 -0.0016 0.0428 0.2724 4 4 5 0.9877 -0.002 0.0411 0.2623 5 5 6 0.9866 -0.0021 0.0193 0.1235 6 6 7 0.9856 -0.0023 0.0153 0.0978 7 7 24 0.9815 -0.0029 0.0057 0.0362 8 24 8 0.9806 -0.003 0.0071 0.0453 9 8 9 0.9796 -0.0031 0.0053 0.0339 10 9 10 0.9783 -0.0032 0.006 0.038 11 10 11 0.9769 -0.0033 0.0064 0.0406 12 11 12 0.9766 -0.0033 0.0011 0.0071 13 12 13 0.9765 -0.0033 0.0001 0.0007 14 13 14 0.9889 -0.0019 0.0002 0.0016 15 4 23 0.9888 -0.0019 0.0002 0.0016 16 23 15 0.9889 -0.002 0.0002 0.0013 17 15 16 0.9888 -0.002 0.0001 0.0008 18 23 17 0.9813 -0.0029 0.004 0.0253 19 17 18 0.98 -0.0031 0.0044 0.0282 20 24 19 0.9798 -0.0032 0.0002 0.0016 21 19 20 0.9766 -0.0033 0 0.0001 22 20 21 0.989 -0.0019 0.0033 0.0208 23 13 22 0.9821 -0.0028 0.0499 0.3184 The results are shown in Fig.4
  • 6.
    A Novel DistributionSystem Power Flow Algorithm using Forward Backward Matrix Method DOI: 10.9790/1676-10624651 www.iosrjournals.org 51 | Page Fig.4.load flows of 24 bus radial distribution system. The number of iterations and execution time required for converge of different systems by proposed method shown in Table.4 Table.4 load flow details for different systems system iteration Total real power loss Execution time(sec) 7 bus 7 0.2415 0.1104 12 bus 2 1.8938*1.0e-04 0.0328 24 bus 3 8.54E-06 0.057219 VI. Conclusion In this paper, a direct approach power flow algorithm for radial distribution system solution is proposed. BIBC matrix, which is developed from the topological characteristics of distribution systems, is used to solve power flow problem. The BIBC matrix represents the relationship between bus current injections and branch currents. This matrix is only used in forward backward sweep method instead of using both BIBC and BCBV matrices employed in the method [8] to solve power flow problems. The method in [8], in which two matrices are used for solution of load flow had converged for more number of iterations and by using proposed method the solution is obtained in less number of iterations and the solution time is reduced. References [1] B. Stott and O. Alsac, “Fast Decoupled load-Flow,” IEEE Trans. Power Apparatus and Systems, vol. PAS-93, pp. 859–869, 1974. [2] W. F. Tinney and C. E. Hart, “Power Flow Solution by Newton’s Method,” IEEE Trans. Power Apparatus and Systems, vol. PAS- 86, pp.1449–1460, 1967. [3] D.Das, D P.Kotari and A.Kalam, ”simple and efficient method for load flow solution of radial distribution networks”, electrical power and energy systems, vol 17,no.5, pp.335-346,1995. [4] D.Shirmohammadi,M.W.Hong,A.Semlyn and G.X.Luo,”a compensation base power flow method for weakly meshed distribution and trnsmission networks”,IEEE Transaction on power systems,vol 1,no.2,may 1988. [5] A. Augugliaro, L. Dusonchet,” A backward sweep method for power flow solution in distribution networks” Electrical Power and Energy Systems 32 (2010) 271–280. [6] Bompard, E. Carpaneto,” Convergence of the backward/forward sweep method for the load-flow analysis of radial distribution systems” Electrical Power and Energy Systems 22 (2000) 521–530. [7] A.Alsaadi and B.Gholami, ”An effective approach for distribution system power flow solution”, International journal of Electrical and electronics engineering”, 3:12,2009. [8] M. Tarafdar Hagh, T. Ahamadzadeh, K. M. Muttaqi, D. Sutanto,”Load Flow Analysis of Radial and Weakly Meshed Distribution Systems including Distributed Generations” Australasian Universities Power Engineering Conference, AUPEC 2014, Curtin University, Perth, Australia, 28 September – 1 October 2014 [9] M. M. Aman, G. B. Jasmon, K. H. Solangi, A. H. A. Bakar, and H. Mokhlis”Optimum Simultaneous DG and Capacitor Placement onthe Basis of Minimization of Power Losses”, International Journal of Computer and Electrical Engineering, Vol. 5, No. 5, October 2013