´ UNIVERSITE DE GENEVE ` ´ FACULTE DES SCIENCES D´partement d’Informatique e Professeur D. Buchs A Multi-Dimensional Compositional Approach for Business Process Engineering ` THESE pr´sent´e a la Facult´ des sciences de l’Universit´ de Gen`ve e e ` e e e pour obtenir le grade de Docteur `s sciences, mention informatique e par Ang Chen de Henan (Chine) Th`se No e Gen`ve e 2009
Table of Contents Table of Contents i Remerciements v Abstract vii 1 Introduction 1 1.1 Model-Driven Engineering . . . . . . . . . . . . . . . . . . . . . . . . 1 1.2 Business Process Engineering . . . . . . . . . . . . . . . . . . . . . . 2 1.2.1 Transactions and Concurrency in Business Process . . . . . . 7 1.3 Business Process Modeling: State of the Art . . . . . . . . . . . . . . 9 1.3.1 Modeling Languages and Notations . . . . . . . . . . . . . . . 9 1.3.2 Workflow Patterns . . . . . . . . . . . . . . . . . . . . . . . . 10 1.3.3 Formal Methods in Business Process Modeling and Development 11 1.4 Motivation and Proposition . . . . . . . . . . . . . . . . . . . . . . . 11 2 Service-Oriented Business Process Modeling and Prototyping with CO-OPN 17 2.1 Concurrent Object-Oriented Petri Net . . . . . . . . . . . . . . . . . 17 2.1.1 ADT, Class and Context . . . . . . . . . . . . . . . . . . . . . 18 2.1.2 Service Components . . . . . . . . . . . . . . . . . . . . . . . 19 2.2 Modeling Business Process . . . . . . . . . . . . . . . . . . . . . . . . 20 2.2.1 CO-OPN Building Blocks and Patterns for Business Process . 20 2.2.2 Workflow Patterns . . . . . . . . . . . . . . . . . . . . . . . . 24 2.2.3 Transactional Workflow Patterns . . . . . . . . . . . . . . . . 25 2.3 Modeling Long-Lasting Transactional Business Process with CO-OPN 28 2.3.1 Properties of CO-OPN Transactions . . . . . . . . . . . . . . 29 2.3.2 Modeling LRT Business Processes . . . . . . . . . . . . . . . . 31 2.4 Prototype Generation & Integration . . . . . . . . . . . . . . . . . . . 37 2.5 Summary . . . . . . . . . . . . . . . . . . . . . . . . . . . . . . . . . 38 3 Semantical Model Composition 41 3.1 Model Composition . . . . . . . . . . . . . . . . . . . . . . . . . . . . 41 i
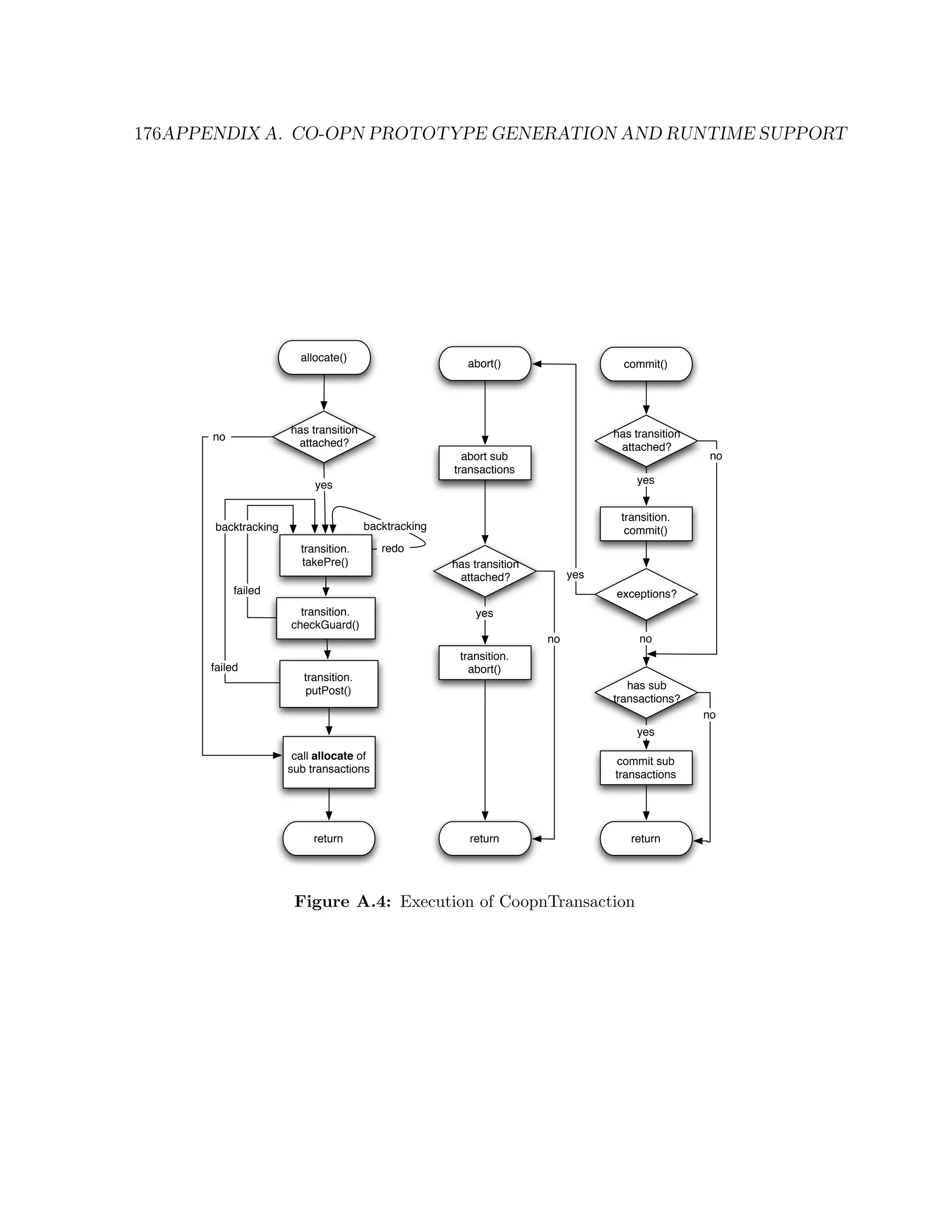
ii TABLE OF CONTENTS 3.1.1 Composition Language . . . . . . . . . . . . . . . . . . . . . . 43 3.2 Synchronized Composition of Labeled Transition Systems . . . . . . 43 3.3 Example of Synchronized Composition of LTS . . . . . . . . . . . . . 49 3.3.1 Mutual Exclusion . . . . . . . . . . . . . . . . . . . . . . . . . 49 3.3.2 Synchronized Composition of Counters . . . . . . . . . . . . . 52 3.4 Petri Nets and LTS . . . . . . . . . . . . . . . . . . . . . . . . . . . . 59 3.5 Timing Semantics of the Synchronizations and the Sequence (..) Op- erator . . . . . . . . . . . . . . . . . . . . . . . . . . . . . . . . . . . 62 3.6 Summary . . . . . . . . . . . . . . . . . . . . . . . . . . . . . . . . . 63 4 ID-Net 65 4.1 Motivation . . . . . . . . . . . . . . . . . . . . . . . . . . . . . . . . . 65 4.1.1 Principle of Petri Nets Modeling . . . . . . . . . . . . . . . . . 66 4.2 Objectives of ID-Net . . . . . . . . . . . . . . . . . . . . . . . . . . . 70 4.3 ID-Net: Syntax and Semantics . . . . . . . . . . . . . . . . . . . . . . 71 4.3.1 Definitions . . . . . . . . . . . . . . . . . . . . . . . . . . . . . 72 4.3.2 Operational Semantics of ID-net . . . . . . . . . . . . . . . . . 77 4.4 Basic ID-net Modeling Patterns . . . . . . . . . . . . . . . . . . . . . 82 4.4.1 Data Flow Modeling with Arc Inscriptions . . . . . . . . . . . 83 4.5 ID-net Controlled System . . . . . . . . . . . . . . . . . . . . . . . . 87 4.6 Extension of ID-net . . . . . . . . . . . . . . . . . . . . . . . . . . . . 89 4.6.1 Fresh Token . . . . . . . . . . . . . . . . . . . . . . . . . . . . 90 4.6.2 ID-net with Encapsulation . . . . . . . . . . . . . . . . . . . . 92 4.6.3 Encapsulation of ID-net Controlled System . . . . . . . . . . . 93 4.7 Summary & Discussions . . . . . . . . . . . . . . . . . . . . . . . . . 94 5 Modular Verification of ID-net Controlled System 97 5.1 Properties of Petri net . . . . . . . . . . . . . . . . . . . . . . . . . . 98 5.1.1 Definitions (Recall) . . . . . . . . . . . . . . . . . . . . . . . . 98 5.2 ID-net Properties . . . . . . . . . . . . . . . . . . . . . . . . . . . . . 101 5.2.1 Mapping From ID-net to Petri net . . . . . . . . . . . . . . . 101 5.2.2 Properties Related to P/T net Projection . . . . . . . . . . . . 101 5.2.3 ID-net Specific Properties . . . . . . . . . . . . . . . . . . . . 103 5.2.4 Race Condition and Properties Related to Co-Model . . . . . 106 5.2.5 Example: Verification of Multi Exclusion Algorithm . . . . . . 107 5.3 Verification Framework . . . . . . . . . . . . . . . . . . . . . . . . . . 114 6 Model Composition with ID-Net: Examples 117 6.1 Tokens in ID-net . . . . . . . . . . . . . . . . . . . . . . . . . . . . . 117 6.1.1 Control Token . . . . . . . . . . . . . . . . . . . . . . . . . . . 120 6.1.2 Simple-Variable Token . . . . . . . . . . . . . . . . . . . . . . 122
TABLE OF CONTENTS TABLE OF CONTENTS 6.1.3 Resource Token . . . . . . . . . . . . . . . . . . . . . . . . . . 123 6.1.4 Use Simple-Value Token in ID-net . . . . . . . . . . . . . . . . 125 6.2 Develop Parallel and Concurrent Programs with ID-net . . . . . . . . 125 6.2.1 ID-net’s Execution Model for Concurrent Programming . . . . 127 6.2.2 An Example of DSL Composition . . . . . . . . . . . . . . . . 128 6.3 Business Process Modeling with ID-net . . . . . . . . . . . . . . . . . 133 6.3.1 Example of post office workflow modeling . . . . . . . . . . . . 133 6.3.2 Transaction Issues in Business Process Modeling . . . . . . . . 136 6.4 Service Component Model . . . . . . . . . . . . . . . . . . . . . . . . 137 6.4.1 Semantics of Service Component Model Based On ID-net . . . 138 6.5 Summary . . . . . . . . . . . . . . . . . . . . . . . . . . . . . . . . . 139 7 Applications and Case Studies 141 7.1 Introduction . . . . . . . . . . . . . . . . . . . . . . . . . . . . . . . . 141 7.2 Develop Business Process with Business Process Modeling Notation (BPMN) . . . . . . . . . . . . . . . . . . . . . . . . . . . . . . . . . . 143 7.2.1 Core Elements of BPMN . . . . . . . . . . . . . . . . . . . . . 143 7.2.2 Semantics of BPMN Control Flow . . . . . . . . . . . . . . . . 147 7.3 Develop Web-based Business Processes . . . . . . . . . . . . . . . . . 154 7.3.1 An Online Insurance Inscription Application (TestIndus Project)155 7.3.2 Automatic Test Generation for Web Application Testing . . . 159 7.4 Summary . . . . . . . . . . . . . . . . . . . . . . . . . . . . . . . . . 160 8 Conclusion 161 8.1 Related Work . . . . . . . . . . . . . . . . . . . . . . . . . . . . . . . 162 8.2 Discussion and Future Directions . . . . . . . . . . . . . . . . . . . . 164 A CO-OPN Prototype Generation and Runtime Support 167 A.1 Prototype Generation . . . . . . . . . . . . . . . . . . . . . . . . . . . 168 A.1.1 Prototype Integration Use Cases . . . . . . . . . . . . . . . . . 168 A.2 Design and Implementation of the Runtime . . . . . . . . . . . . . . . 171 A.2.1 The Model . . . . . . . . . . . . . . . . . . . . . . . . . . . . . 171 A.2.2 Transaction and Transaction Tree . . . . . . . . . . . . . . . . 173 A.2.3 CoopnTransaction as Time Stamp . . . . . . . . . . . . . . . . 175 A.2.3.1 CoopnToken . . . . . . . . . . . . . . . . . . . . . . 175 A.2.4 CoopnPlace . . . . . . . . . . . . . . . . . . . . . . . . . . . . 178 A.2.5 Runtime Variables and Stacks . . . . . . . . . . . . . . . . . . 179 A.2.6 The Process of Generating Java Codes . . . . . . . . . . . . . 179 B Example of ID-net in PNML-alike Format and Code Generation 181 C Example of Webpages and Test Generation in TestIndus Project 183
Remerciements D’abord, je profite de cette occasion pour adresser mes sinc`res remerciements e au professeur Didier Buchs, mon Directeur de th`se, pour m’avoir transmis des e comp´tences scientifiques essentielles a la r´alisation de ce travail, dont je profiterai e ` e dans l’avenir. Je le remercie de sa patience, de son int´rˆt et de sa disponibilit´ tou- ee e jours manifest´s pour les ´claircissements sollicit´s au long de cette grande aventure. e e e Je tiens ´galement a remercier vivement les coll´gues du groupe SMV ` l’Universit´ e ` e a e de Gen`ve: Steve Hostettler, Levi L`cio, Luis Pedro, Matteo Risoldi, Alexis Marechal, e u qui m’ont donn´ des commentaires constructifs et m’ont aid´ ` clarifier les id´es e e a e pendant les s´minaires et les discussions quotidiennes. Je voudrais remercier par- e ticuli`rement Dr. Levi L`cio d’avoir accept´ de reviser le manuscrit pendant la e u e r´daction de ce travail. e Mes remerciements vont aussi a M. Phillipe Dugerdil et M. Nicolas Guelfi, qui ` m’ont fait l’honneur d’accepter d’ˆtre les jur´s de ce travail. e e Enfin, je remercie de tout mon coeur, Jianghua, qui m’a encourag´ et soutennu e au cours de ces deni`res ann´es. e e v
vi Chapter 0. Remerciements a ` mes parents et mes grand parents
Abstract Business processes are descriptions of how information should be organized and exchanged during business activities between the business process participants, e.g. workflow and business protocols. A business process is a complex, multi-dimensional entity which represents the designer’s high-level objectives, and it may have several dimensions such as control flow, data model/flow, organizational perspective, and resource perspective. In many business domains, such as global financial markets, business processes can (and should) be automatized and deployed into computer systems to facilitate the information exchange between human and interconnected heterogenous com- puter systems. In these cases, executable business processes are long-lasting, parallel computer programs running in concurrent and distributed environments. Moreover, the business processes should be verified and tested thoroughly before being de- ployed. The development of business processes reflects the cycles of general software development with some specificities. From software engineers’ point of view, busi- ness process engineering is itself an iterative process which consists of modeling, prototyping, verifying, and executing of business processes in an incremental, rig- orous, systematic, and efficient way. It has the objective of rapidly adopting new business processes (new requirements) and the modification of business processes (e.g. change of business protocols). In this work, we propose a multi-dimensional compositional approach for busi- ness process engineering based on formal notation (Petri nets), the principle of Multi-Dimensional Separation of Concerns (MDSoC), and Model-Driven Develop- ment (MDD). The core element in this approach is an extensible intermediate lan- guage called ID-net. Derived from classical Petri nets, ID-net uses identification tokens which can be values or resource references. Designed by the principe of MDSoC, ID-net captures the control flow of business process and monitors the resources involved during the execution of processes. The concrete resources are managed by the models from vii
viii Chapter 0. Abstract other dimensions, i.e. identification tokens are created and interpreted by the models outside of ID-net called co-models of ID-net. Unlike other business process models which are designed without the notion of concurrency, ID-nets have true concurrency semantics and they can be executed in parallel distributed environment. The incremental development of business processes or concurrent executable programs is done via the composition (synchronization) of ID-net with the co-models which manage the corresponding resources. Syntactically, it is realized by annotating ID-net using domain specific languages (DSL). The composed model, called ID-net Controlled System (IDCS), will respects the constraints implied by the models from all the problem dimensions. Our approach is able to handle the control flow, transactions (short-lasting and long-lasting), concurrency of business processes, and incorporate different data models during the development of executable business process via multi-dimensional composition. In this work, we give formal semantics of ID-net and the composition mechanism. At any stage of the development, each dimension of an IDCS can be verified independently from others. ID-nets can be easily mapped to Place/Transition nets in order to profit from the abundant model verification techniques developed for classical Petri nets.
Chapter 1 Introduction 1.1 Model-Driven Engineering A software development process or life cycle is a structure imposed on the devel- opment of a software product. There are several models for such processes, each describing approaches to a variety of tasks or activities that take place during the process. Scientists have been trying to find repeatable, predictable processes and method- ologies that improve productivity and quality of software for decades. Some re- searchers try to systematize or formalize the tasks of developing software, others apply project management techniques to the development process. Software engi- neering processes are composed of many activities, notably the following: • Requirement analysis. It consists of studying the domain knowledge and client’s needs, then produce documents describing functional and nonfunc- tional requirements. It requires skill and experience in software engineering to recognize incomplete, ambiguous or contradictory requirements. • Specification. Specification is the task of precisely describing the software to be written in a mathematically rigorous way, i.e. obtaining artifacts called specifications. Requirements are considered as a kind of the artifacts. Specifi- cations are most important for external interfaces that must remain stable. • Validation. In practice, most specifications are written and used to un- derstand and analyze the applications under development. However, safety- critical systems should be carefully specified and verified prior to application development. Validation is the task of checking the properties (e.g. correct- ness) of specifications before implementing them. 1
2 CHAPTER 1. INTRODUCTION • System design (architecture). The architecture of a software system refers to an abstract representation of that system. Architecture is concerned with making sure the software system will meet the requirements (of product or clients), as well as ensuring that future requirements can be addressed. • Implementation. It is the step of developing the system, i.e. realizing its functionalities according to the specification. • Testing. Tests are used to verify the architecture and implementation of a system. • Maintenance and Improvement. Maintaining and enhancing software to cope with newly discovered problems or new requirements can take far more time than the initial development of the software. Maintenance and improve- ment may imply one or several development iterations and they represent an important part of software’s life-cycle. Model-Driven Engineering (MDE) is a software development methodology which focuses on creating models, or abstractions, more close to some particular domain concepts rather than computing (or algorithmic) concepts. It means to in- crease productivity by maximizing compatibility between systems, simplifying the process of design, and promoting communication between individuals and teams working on the system. One objective of MDE is to apply model transformation and composition automatically via supporting tools. In this context, ”Models” are rigorously defined specifications. Some activities or steps of development process can be automated or semi-automated. For example, instead of manually writing code, tools can generate executable code from the specifications; on the other hand, automatically tests can be gener- ated from specification and verify the codes written by programmers; validation of properties (model-checking) can be also applied automatically on the models. Fig- ure 1.1 shows the activities and artifacts involved in MDE, activities such as test generation, testing, properties validation, and implementation are supposed to be fully automatized or automatized with human assistance. 1.2 Business Process Engineering Business Process Management (BPM), also called Workflow Management, is an emerging topic both in research and industry applications. Originally proposed for office automation in the mid-1970’s, BPM becomes both an engineering do- main and an Enterprise Application Integration (EAI) approach for loosely-coupled,
1.2. BUSINESS PROCESS ENGINEERING 3 Domain concepts & analyze Properties problems e at lid an va a lyz e analyze Specifications (models) te ra im ne pl . ge Implementati Test test on automated work or manual work automated with human assistance Figure 1.1: Activities and Artifacts in Model-Driven Engineering distributed, heterogeneous systems. Regarding to software development life-cycle, BPM has the objective of minimizing the time and cost of adopting new user require- ments by adding/modifying business processes into/of existing information systems. Business process has the following related activities: • Process engineering and re-engineering, in the domain of management. This part is dynamic and always changing due its nature as social activities. • Process modeling and development (software engineering): transforming busi- ness processes from management into IT domain. • Process management, in both management and IT domains. • Process deployment: execute business processes with IT infrastructure, i.e. EAI. We are interested in the modeling, development, deployment, and management of business process with modern software development methods and technologies, in order to continuously satisfy the requirements from the domain of management. The engineering of business processes consists of discovering and modeling real world business processes by means of some business process languages, in order to
4 CHAPTER 1. INTRODUCTION execute, control, and monitor business processes using computer systems. It also aims to optimize existing business processes by detecting redundancies and errors in the processes. As depicted in figure 1.2, a business process is linked to: • A designer, a person who defines the process. • Performers, who have capabilities of working on a particular task, e.g. trans- late texts, fill order forms, approve requests. • Owner, who is responsible for the execution of the process. • Infrastructure, which will ensure the execution of process in particular envi- ronment. • Metrics, with which we can measure the performance of working with the process from different aspects. Designer e.g. process expert Owner defined by Performer(s) e.g. manager e.g. employee managed by used by business process has executed on Metrics Infrastructure implemented by (e.g. BPMS, DB) (QoS) Developers Figure 1.2: Business Process Business process modeling rarely starts from scratch. Driven by objectives, they usually represent sequences of expected actions or events in existing informa- tion systems. They also represent relationships between the actions or events, e.g. dependency and causality. The state of a process evolves when expected events occur, e.g. user inputs, task finished, the states of running processes are monitored and controlled explicitly by business process management system (BPMS). BPMS is the infrastructure which supports the execution and management of business processes. From the point of view of a business process, the world of BPMS consists of: participants, activities, process or case instance and resources. A
1.2. BUSINESS PROCESS ENGINEERING 5 process definition is a formal description which specifies how to achieve its goal by interacting with participants. A process or case instance is one execution of a process definition. An activity is a single logical step in the process. Business processes should not reveal internal activities while interacting with external participants. For example, figure 1.3 shows a business process for online shop. It has three activities: order, transaction, and delivery; each activity interacts with some par- ticipants and a participant can be human, or internal or external computer system. Each activity can be also a subprocess which specifies how the interactions with the participants are organized. Online shop and its business process product providers catalogues Catalogue Client management management order product Credit card order transaction client service Order activity payment card validation & transaction confirmation Invoice Payment management activity orders to delivery Delivery order & service Delivery confirmation activity activity human participant internal participant process start process end external participant Figure 1.3: An Example of Business Process The business process showed figure 1.3 is at high-level, i.e. it does not give any
6 CHAPTER 1. INTRODUCTION details on how to realize these activities for a particular system. This abstraction is necessary because business process designers do not have knowledge about the environment the process will be executed in. In contrast, a software developer has to implement the business process for a particular system, i.e. concretize the interactions and activities. At this phase, the semantical coherence has to be checked between the high-level model used by the designer and the implementation model created by the software developer. Abstract Flow Service Composition Service Implementation Order Activity User Interface Take client's Input Order order=UI.takeOrder(clientID) Implementation client order client Save order to CRM Module CRM.saveOrder(clientID, order) management client's record Implementation product Send order to External Service providers providers Provider.send(order) Invocation Concretization Figure 1.4: Concretization of Business Process In order to maximize the reusability of software components and minimize design-to-production time of business process, a methodological approach with a flexible framework is necessary. The Service Oriented Architecture (SOA) is a distributed software model. SOAs comprise loosely coupled, highly interoperable application services. These services interoperate based on a formal definition inde- pendent of the underlying platform and programming language (e.g., WSDL [1]). The interface definition encapsulates (hides) the vendor and language-specific im- plementation. A SOA is independent of development technology and the software components become very reusable because the interface is defined in a standards- compliant manner. From the service-oriented point of view, we identify four levels of abstraction during the development of business process as shown in figure 1.4 for the example of online shop: • Abstract flow, e.g. a working plan. • Service composition. Decompose the process into semantically aggregated
1.2. BUSINESS PROCESS ENGINEERING 7 services (service-composition), e.g. detailed plan specifying tasks for each activity. • Services (related to data flow) implementation , e.g. implementation of services and their compositions using a Domain-Specific Language (DSL), for example with XML and SQL. Data model can be also implemented at this level. The data model can be also implemented using a general programming lan- guage such as Java or C#. Most of the time this level is optional because DSL can be executable and supported by the environment. The corresponding architecture for business process as service composition is also given in figure 1.5. Business Process as Service Composition Client BP Supplier BP HR BP BP Specifications Service Oriented Architecture CRM Services ERP Services HR Services Service Specifications Heterogeneous, distributed systems CRM ERP HR Software Components Figure 1.5: The 3-Levels Architecture of Business Process as Service Composition A common convention of process modeling is of viewing business process from several dimensions or perspectives: control, data, operational, and resources. Each dimension describes a specific kind of events in workflow systems: control flow manages the states of process instances; data flow represents information retrieval and moves between the activities; operational flow represents interactions between the processes and other systems; resources usually represent available human or non-human resources for the processing of tasks. Among these perspectives, the control-flow is the most relevant one with which we distinguish business process and database management. 1.2.1 Transactions and Concurrency in Business Process Transactions Transactions play an important role in the business world. Most of the time, the word transaction refers to transactions in database systems. Tradition- ally, transactions have a flat structure and follow the ACID properties. The DBMS should guarantee the atomicity (A), consistency (C), isolation (I), and durability
8 CHAPTER 1. INTRODUCTION (D) for each transaction through transaction management protocols and mecha- nisms, such as multi-phase commit protocols and concurrency control mechanisms. In general ACID transactions are supposed to be short-lasting ∗ . Concurrency Executable business processes are distributed concurrent programs running on heterogeneous systems. A process may have simultaneously many in- stances, each instance shares resources with other instances. For example, in an online reservation system has limited number flight ticks and hotel rooms, the same flight ticket (or room) should not be sold to more than one client. Similarly, sev- eral online transactions of the same client should be processed sequentially to avoid concurrent problems. There are three characteristics for the transactions in business process: dura- tion, locality, and currency: • duration: short-lasting, long-lasting. • locality: local transaction, distributed transaction. • concurrency: without concurrency, with concurrency. All combinations of these characteristics exist in business process modeling. In the context of business process management, transactions are executed in dis- tributed, heterogeneous, multi-database environment. Transactional business pro- cesses are dynamic, interactive, and based on long-lasting transactions in contrast with classical ACID transactions. For example making flight and hotel reservation for a business trip is a typical transactional process that can last a long time (e.g. several weeks or months) and sometimes needs more than one session to be com- pleted. It is therefore not possible to do the whole reservation procedure within one classical transaction. Long duration locking, which will degrade the performance of the system, should be avoided in this case. For long-lasting transactions, the states of process instances are persisted in distributed systems and the ways of doing compensation are often depending on con- crete situation and business conventions. Compensations or rollbacks in distributed systems are complex to realize and may be also long-lasting processes. We believe that the aspects of transaction (especially long-lasting transaction) and concurrency should be explicitly expressed in business process models to develop real-world business processes. Thus a business process modeling language should be able to manage these aspects in a flexible way. In fact, the notion of short-lasting is relative. For example, as far as the duration of resource ∗ locking is not an issue for the performance of the system, the ACID transactions implemented with locks can be considered as short-lasting.
1.3. BUSINESS PROCESS MODELING: STATE OF THE ART 9 1.3 Business Process Modeling: State of the Art 1.3.1 Modeling Languages and Notations Business process modeling language or workflow language is a domain specific lan- guage which describes business processes in a human and/or machine understandable way. Many workflow languages have been proposed in recent years with different concepts: database-centric, graphical-based, and service-oriented. Currently, the most used workflow languages are: • State charts and Flowcharts • Event-Driven Process Chains (EPCs), • UML activity diagrams • XML Process Definition Language (XPDL) • Web Service Business Process Execution Language (WS-BPEL) • Business Process Modeling Notation (BPMN) State charts and Flowcharts are well-known graphical notations to express basic work flows and concepts. They are used more for communication purpose than as rigorous descriptions. However, many other graphical notations are based on their concepts. Event-Driven Process Chains (EPC) are a widely used technique for modelling business processes, especially in Germany. Although it is graphical-based and in- formal by origin, peoples are trying to formalize [2] and define precise semantics for it [3, 4]. Standardization efforts within the EPC research community have led to the definition of an XML-based interchange format for EPCs called EPC Markup Language (EPML) [5]. EPML aims to serve as a tool-neutral interchange and in- termediary format for EPC business process models. UML provides activity, state, object and class diagrams to capture important business processes and artifacts. More detailed BPM models can easily be built using UML Profiles. Actually, there is no official UML profile for business pro- cess modeling. [6] presents a work of using UML activity diagram as a workflow specification language. Workflow Management Coalition (WfMC) [7] is trying to define standards to uniform the terminologies in the domain of business process and workflow models. Their propositions principally include XML Process Definition Language (XPDL)
10 CHAPTER 1. INTRODUCTION and reference model for workflow management systems (WfMS). XMPL is more concentrating on tools interoperability (at the syntax and graphical level) than on the modeling power of the language. Build on IBM’s WSFL (Web Service Flow Language) and Microsoft’s XLANG (Web Services for Business Process Design), WS-BPEL [8] (Web Service Business Process Execution Language) provides a means to formally specify business pro- cesses and interaction protocols. It combines the features of block structured process language (XLANG) with those of a graph-based process language (WSFL). By now, BPEL has become the de facto standard in this Web services composition arena. BPMN [9] is a graphical notation for modeling business processes proposed by BPMI (Business Process Management Initiative). Adopted as OMG standard in 2006, it is supposed to be a standard in complement with BPDM (Business Pro- cess Definition Metamodel) † , which is another OMG standard related to business process. However, BPMN is not a UML specification. BPMN 2.0 is in the phase of Request for Proposal which solicits submissions that reconcile the Business Pro- cess Modeling Notation (BPMN) and the Business Process Definition Metamodel (BPDM) to specify a single language with metamodel, graphical notation and in- terchange format. BPMN is often used for frond-end graphical language for process design and it can be transformed into BPEL for execution [10]. Most of these languages were developed with the purpose of conceptual analysis and documentation, and they lack formal foundations (e.g. for the control flow of business process) allowing transformation and verification of models. A typical example could be the semantics of OR-JOIN is unclear or ambiguous in EPC [3,4,11], UML activity diagram [12], and XPDL [13]. Moreover, we should mention that only BPEL and BPMN support transactions in their syntax, and none of the languages consider the concurrency problem of business processes. In order to give the modeling languages formal and precise semantics to support Model-Driven Development, researchers try to transform them into formal notations. For example, researchers try to transform BPEL into into formal notations such as finite state machines (FSM) [14–16], process algebra [17, 18], Pi-calculus [19], abstract state machines [20], or Petri nets [21,22] to verify the properties of business process such as cyclic dependencies, deadlocks, and soundness. 1.3.2 Workflow Patterns The workflow patterns initiative [23] aims to establish a structured approach to the issues of the specification of control flow dependencies in workflow languages by † OMG merged with BPMI in June of 2005.
1.4. MOTIVATION AND PROPOSITION 11 identifying their common patterns. The objective was extended to data perspective and resources perspectives by [24] and [25]. These patterns have been used as a benchmark for comparing process definition languages and evaluating their relative expressive power. The evaluation has been applied to UML [12], EPCs [26], Pi- calculus [19], BPEL [27], XPDL [13], YAWL [28], Renew [29], and BPMN [30]. Nevertheless, workflow patterns are described informally and the set of iden- tified patterns grows as the research and development on BPM progress. It is quite easy to identify a pattern, but systematically and continuously taking into account new workflow patterns by using a single formal formalism seems difficult. 1.3.3 Formal Methods in Business Process Modeling and Development Formal Notations There has been debates for the modeling of business process between the communities of process algebra and Petri nets [31–33]. However, Petri nets (PN) is the most important business process modeling formalism because of its graphical representation, formal semantics, and abundance of analysis techniques [34]. In addition, its has explicit state representation and the analysis techniques are application-independent. Classical Petri nets are not modular and limited by its indistinguishable tokens, thus most Petri nets based approaches use high-level Petri nets with modularity support to model business process. Renew [29] uses nested nets as tokens and passes net references between places to realize the mobility of objects. YAWL [28] uses P/T nets as its theoretical base for process verification. There are also several propositions based on Colored Petri Nets (CPN) [35–38]. Model-Checking and Verification With the increased power of computation, in the formal method community, people are able to check and verify the proper- ties of complex computer system in a reasonable time. For instance, model check- ing techniques have been widely used in the development of microprocessors and mission-critical embedded systems. Some common verification techniques and tools are: SMV [39], SPIN [40], SAT [41], Binary Decision Diagrams (BDD) [42], Data Decision Diagrams (DDD) [43,44] etc. In this case, a modeling language with formal foundation presents important advantages for the management of complex systems. 1.4 Motivation and Proposition We remark the following challenges in business process modeling and development is as follows:
12 CHAPTER 1. INTRODUCTION • The expressive power of a domain-specific modeling language should be enough to represent the domain’s problems. For example, we consider control flow, data model, concurrency, and transactions are essential elements in business process modeling. • The nature of business process is about distributed computing, involving short and long-lasting transactional processes across heterogeneous systems. Con- currency should be explicitly managed in the business process models. • Ad-hoc, semi-formal approaches are difficult to be integrated into model-driven development, and they are less efficient and flexible for BP development. No- tations with formal semantics are necessary. • Many formal methods and Petri nets-based approaches for BP modeling have difficulties to integrate different dimensions or perspectives of business process, e.g. control-flow and data-flow, at the same time in software development process without dramatical increasing the complexity of models. Here is where we want to apply the principle of Separation of Concerns (SoC) [45]. Making Executable Business Process From the software developers’ point of view, a business process is a program which executes in distributed environments; during its execution, it may have parallel tasks and interact with different systems and humans until arriving at a (predefined) terminal state. The language of writing this program is a domain-specific language (DSL) for business process. The dif- ferences between a normal parallel program and a business process are: a business process is often long-running and its execution needs the collaboration of underlying information systems; there is no standard APIs we can use to write business pro- cess, because the execution of business process is environment-dependent. In order to have an abstraction level to develop business process, the notion of service is used — the set of available APIs are the services in the environment. In service-oriented architecture, business processes are often considered as service orchestration (intra- organizational) and service choreography (inter-organizational). An executable business process has two essential aspects or dimensions: control- flow and data-flow. Control-flow can be abstract (e.g. based on activities) or con- crete (e.g. based on actions or operations), it is the main concern which specifies what tasks should be done for a business process, the dependences between them, and the possible alternatives; data-flow is in general more concrete, it accumulates the results of control-flow execution and influences the control-flow, i.e. the data- dependent decision points in control-flow. Many business process modeling approaches only consider the control-flow modeling and the data-flow aspect is not managed during the modeling phase, i.e.
1.4. MOTIVATION AND PROPOSITION 13 the impacts of data on control-flow are simply neglected during the modeling phase and handled in an ad-hoc manner in implementation. To our knowledge the method of incremental development and integration of the two aspects is challenging and missing. We believe that the design of business process should have the same criteria as the design of concurrent, distributed programs. Based on this assumption, we propose an iterative, compositional approach for the development of concurrent, distributed, and transactional systems. ID-net is a formal notation we proposed as the semantics basis for model composition. It has the following caracteristics: • it has precise semantics of control flow and concurrency, it is easy to exe- cute ID-net based model or transform it into executable codes for distributed environments. • it provides a set synchronization operators, allowing to specify the synchro- nization between ID-net and other kinds of models (co-models of ID-net). The synchronizations imply the composition of models from different problem dimensions. • it uses identification as tokens, similar to object references and Uniform Re- source Locator (URL), in order to minimize the coupling between different models. • the system developed with ID-net, i.e. ID-net Controlled System (IDCS), is multi-dimensional. Roadmap for the development of business process A real-world business process is a multi-dimensional model representing different aspects such as: user interfaces, business protocols, organizational model, control flow, and data models. As shown in figure 1.6, our approach to develop business process is incremental and iterative: starting from conceptual workflow diagrams (which will be mapped to control flow represented by ID-nets), developers will enrich the control flow by synchronizing actions/events of control flow with actions/events from models of other dimensions, e.g. data models, organizational models, security models etc., resulting a multi-dimensional model. According to our principle of semantical model composition, the multi-dimensional model should respect the constraints implied by each original model during its execution. The multi-dimensional model can be verified and tested separately and it is possible to change one dimension without changing the whole system. Overall, our approach tries to answer the challenges we mentioned earlier in this section. Methodologically our objectives are to allow the Separation of Con-
14 CHAPTER 1. INTRODUCTION cerns in business process modeling, facilitate iterative and incremental development, enable model transformation and code generation in development, and facilitate the model validation and verification of complex systems. This thesis is presented as follows: • Chapter 2 represents the first stage of this thesis, which can be read indepen- dently from others. We present our work for business process modeling and prototyping using Concurrent Object-Oriented Petri Net (CO-OPN) [46, 47] with algebraic Abstract Data Types. We will show that the formal semantics and rich expressive power of CO-OPN allow to easily model workflow patterns and we can generate process prototypes from CO-OPN to simulate business processes and verify the properties of CO-OPN models. We present this work first because most concepts of CO-OPN such as the synchronizations, service- orientation, and encapsulation, are assembled and reused later in other chap- ters. Moreover, we show our principles of business process modeling during this work, which is important to understand our proposition. • From Chapter 3 on, we start to present our proposition for the multi-dimensional compositional development of real-world business process. Chapter 3 presents a formal foundation for the semantical model composition using synchroniza- tions. This formal foundation allows to specify the composition of heteroge- neous models, i.e. different domain-specifc models (DSMs). • Chapter 4 gives the syntax and semantics of ID-net, which can represent the control flow of concurrent programs and business processes. We can synchro- nize ID-net with external models and get ID-net controlled system. • In Chapter 5, we present a framework to verify the behaviors of system con- trolled by ID-net. Because ID-net is a variant of Petri nets, the main idea is to reuse the model verification techniques of Petri net to facilitate the verification of complex system controlled by ID-net. • In Chapter 6, we show the applications of using ID-net to develop concur- rent programs and business processes. In fact, for different kinds of problems, ID-nets can be annotated by different languages which use different kinds of tokens. The annotated ID-net is a composition of models and can be trans- formed into executable code without difficulties. In addition, ID-net models and specific data models can be composed and encapsulated together as Ser- vice Component, which can be used as the basic building blocks to model and develop domain specific models.
1.4. MOTIVATION AND PROPOSITION 15 Roadmap Graphical Design Front-End with Annotation (Conceptual diagram) custom DSL for Start er Stock End Business Process Manager Receive Order Send Invoices Collect Payments Ship Books (Domain Expert) Control flow Interaction Decomposition or Concretization and transformation enrichement via composition DSL ID-net Controlled System DSLs for DSL Process Developper DSL composition Organizational Model DSL ID-Net DSL DSL Data Model DSL Control Flow DSM DSL verification composition test Transformation (optional) DSL for Platform-Specifc Business Process Executable Process Management System Figure 1.6: Roadmap of Our Approach for the Development of Business Processes
16 CHAPTER 1. INTRODUCTION • Chapter 7 presents the applications and case studies of our approach in two dif- ferent granularities of business process modeling: using BPMN and modeling Web flow in Web applications. The second case is based on our work dur- ing the project TestIndus. In collaboration with CLIO, a software consulting company in Geneva, we worked on an online insurance inscription application and develop methods and tools for the software quality assurance. Based on our models, we automatically generate tests cases (Selenium scripts) to test Web-based business processes implemented by software developers. • Chapter 8 concludes this work and discusses some possible directions in the future. Some related work and discussions are also given in this Chapter.
Chapter 2 Service-Oriented Business Process Modeling and Prototyping with CO-OPN In a system of Service-Oriented Architecture (SOA), e.g. a process execution systems using BPEL4WS [8], activities are carried out by internal or external services. In SOA, business processes are an aggregation of services and some local functionalities, for example the online shop shown in figure 1.3 aggregates some catalogue services of product manufacturers, one or several delivery services and an online credit card transaction service. The whole process uses the information system to persist the transactions and manage data. Furthermore, interaction between business processes and their participants are accomplished via the services. In this Chapter, we will present a business process modeling and prototyping approach with CO-OPN [46, 47], a formal specification language based on algebraic Petri nets, transaction, and object-orientation. Through this chapter, we will ana- lyze the advantages and weakness of using high-level Petri nets to develop business process, and identify the requirements for the expressiveness of a language: the mod- eling of control flow, data, concurrency, transactions, and long-lasting transactions. 2.1 Concurrent Object-Oriented Petri Net CO-OPN (Concurrent Object-Oriented Petri Net) is an object-oriented formal spec- ification language based on synchronized algebraic Petri nets. This language allows the definition of reactive concurrent objects and includes facilities for sub-typing, sub-classing, and genericity. Basically, CO-OPN has three types of modules: ADT 17
18CHAPTER 2. SERVICE-ORIENTED BUSINESS PROCESS MODELING AND PROTOTYPING W (algebraic Abstract Data Type), class, and context: ADT represents data, class is an encapsulation of algebraic Petri nets, and context is a higher level of encapsulation which defines the contextual coordination between components. A component can be a context or an object; an object is an instance of a class. 2.1.1 ADT, Class and Context CO-OPN ADT modules define data types by means of algebraic specifications. Each module describes one or more sorts, along with generators and operations on these sorts. The properties of the operations are given in the section body of the modules, by means of positive conditional equational axioms. CO-OPN classes are described by modular algebraic Petri nets with particular parameterized external transitions which are defined by so-called behavioral axioms, similar to the axioms in an ADT. Class instance are objects; they possess methods and gates allowing specifier to model components of a system. A method call is achieved by synchronizing external transitions, according to the fusion of transitions technique. The axioms have the following structure: Cond => event With synchro :: pre -> post In which the terms have the following meaning: • Cond is a set of equational conditions, similar to a guard; • event is the name of a method or transition with algebraic term parameters; • synchro is the synchronization expression defining the policy of transactional interaction of this event with other events, the dot notation is used to ex- press events of specific objects. Synchronization operators are: sequence (..), simultaneous (//), and non-determinist exclusive choice (⊕); • pre and post are usual Petri net flow relations determining what is consumed and what is produced in the object state places. CO-OPN contexts are units of computation where included entities are coordi- nated following the same synchronization rules used for the class methods and gates. Contexts can be organized hierarchically and objects can move between them. The state of an object is represented by tokens in its places; tokens can be ADT terms or objects. Passing objects between two places is implemented by passing their references. Furthermore, the state of a context depends on all state of objects in the context; ADTs are immutable entities without state.
2.1. CONCURRENT OBJECT-ORIENTED PETRI NET 19 Syntactically, each module has the same overall structure, it includes an in- terface section defining all accessible elements from the outside, and a body section including the local aspects private to the module. Moreover, class and context modules have convenient graphical representation, which are used in this work. The features dealing with object-orientation such as sub-classing, sub-typing and genericity can be found in [46, 47]. 2.1.2 Service Components We use adopt CO-OPN’s graphical notation to describe the service components and their composition. In CO-OPN class and context, methods and gates describe provided services and required services of modules, respectively. Each method or gate has a signature that indicates the types of its parameters, and the value of a parameter can be an algebraic ADT term or an object. m2 m1 g1 request m1 g2 A B response g1 m2 Figure 2.1: Representing Services in CO-OPN Figure 2.1 shows two CO-OPN components A and B, where A uses a service provided by B. Methods are depicted by black boxes and gates are depicted by white boxes on the edges. The request and the response can be synchronized or not. If they are synchronized, m2 of A can be considered as the ”callback” method of the request. Depending on the state of objects, its methods can be firable or not; if a method is firable, fire it or not depends on the external environment of the object, e.g. context containing the objects; if a method is not firable, any transaction with tries to synchronize with this method will fail. Before explaining the expressive power of CO-OPN for service representations, we would like to refer the transmission primitives used by Web Service Descrip- tion Language (WSDL [1]) to abstractly represent services. Full support of these transmission primitives makes possible the rapid integration of components into a service-oriented environment. WSDL has four transmission primitives that an endpoint can support [1]. The endpoints can be considered as CO-OPN components:
20CHAPTER 2. SERVICE-ORIENTED BUSINESS PROCESS MODELING AND PROTOTYPING W • One-way. The endpoint receives a message. • Request-response. The endpoint receives a message, and sends a correlated message. • Solicit-response. The endpoint sends a message, and receives a correlated message. • Notification. The endpoint sends a message. As web services, CO-OPN services are stateless, which means there are no sessions between different invocations or the session should be managed explicitly. In Figure 2.1, A.m1 and B.m2 represent a ’One-way’ transmission, B.g2 is a ’Notification’, the set of A.g1, B.m1, B.g1 and A.m2 is a ’Solicit-response’ for A, and at the same time, it is a ’Request-response’ for B. A service component described by this notation can be a process, a subprocess, an activity, a logical connector, or an abstraction of functional module inside or outside of the system. Business processes are built via the composition of these service components and the business processes themselves interact with partners via services. 2.2 Modeling Business Process 2.2.1 CO-OPN Building Blocks and Patterns for Business Process The basic element of CO-OPN building blocks for business process is Activity. Ac- tivities use the set of values of type Case to pass control from one to another. This uniform handling of values is not ideal for methodological reasons but we will keep it for simplicity. Generic types can be defined instead and instantiated to compatible types when necessary in order to allow specificity of each building block. The ways of passing control flow between activities are summarized by some Workflow Pat- terns taken from the well-known list of W. van der Aalst [48]. A Process Definition consists of activities and rules used to pass control and other flows between them. In CO-OPN, Case is modeled by ADT, Activities are defined using Class and Process are defined using Context, hence the axioms of Context are rules for passing the control flow. Note that a process can be abstracted to an activity, hence processes can be composited hierarchically.
2.2. MODELING BUSINESS PROCESS 21 • Case: In CO-OPN, Case is the super type∗ of all types used to represent a process instance in activities. We define Case as an ADT of pair <ID, LocalState>, where ID is the global identification of process instance and Lo- calState is the local instance value representation. For example, in an insurance company, the ”client claim ID” can be a global identification of the process which handles clients’ insurance claims. At each step (activity) of the process, a case may have different states such as ”approved, not approved” and may be represented by different documents such as ”claim form” and ”evidence”. In this example, the ”client claim ID” is the global identification of case in the process; ”approved claim”, ”rejected claim”, ”claim form” and ”evidence” are local states used by specific activities. Note that a global identification in one process does not need to be the global identification of another process. Figure 2.2 shows an example of activity with 4 LocalState values. It is possible to define algebra on these ADT values to obtain ”chemical reaction” on tokens (fusion, merge...) by means of specific functions; however, this subject will not be investigated in this work. • Activity: An activity accepts cases values and performs actions or treatments related to the cases. It can invoke external services and accept responses from external systems or users. An activity sends out the cases when it finishes its actions, note that an outgoing case can be any value of type Case, even with a different identification(workflow pattern: multiple instances). The invocation of external services can be considered as data perspective or operational per- spective, which will not be discussed here. The destination of outgoing case is determined by the process. Activity is the equivalent of Task in some workflow languages, however, we distinguish Activity from Task by considering Activity as static definition and Task as runtime ”workitem” w.r.t. a case instance. • Process: Process specifies collaboration between activities. Defined by means of CO-OPN context, a process instantiates activities from their definitions (classes) then specifies the causalities of events among the instances (objects) using three operators: parallel, sequence and alternative execution. Having a structure of behavior axiom similar to that of classes, contexts can use condi- tional expressions(on ADTs) to decide the selection of control flow. Figure 2.3.a and 2.3.c depict the basic CO-OPN constructs describing an ac- tivity and a sequence of activities. The corresponding Petri nets representation is also given in Figure 2.3.b and 2.3.d respectively, with less expressive power. The method in :case accepts a token (an ADT Term) and puts it into place p . Since ∗ In fact, because ”type” is more common in object-oriented languages, we use the term ”type” instead of ”sort” which is the name of a type in the theory of Algebraic Abstract Data Type.
22CHAPTER 2. SERVICE-ORIENTED BUSINESS PROCESS MODELING AND PROTOTYPING W Approve input1 <id, claimForm> out1 <id, approvedClaim> claim forms input2 <id, claimEvidence> out2 <id, rejectedClaim> evidences An insurance claims approval activity 4 LocalState values are used Approved claims may be passed to payment activity Rejected claims may be passed to other activties It is a mix of synchronization pattern and xor-choice pattern Figure 2.2: Example of Activity and Cases as CO-OPN components we don’t limit the capacity of the place here, this method is always firable thus an activity will always accept input cases. The transition E removes tokens from the place, and according to the value of LocalState, it generates output to gate out :case. By simply connecting input and output of two activities, we obtain a sequence of activities. In further discussion, we will show that this basic construct of activity can be extended with little effort by adding more inputs and outputs and by specifying their corresponding axioms. Figure 2.3.a and Figure 2.4 illustrate the two modes of activity, Normal and Immediate: • Essentially, an Activity has one or more inputs receiving cases, zero or more outputs sending cases out and some axioms specifying the relationship be- tween inputs and outputs. An activity without output signifies an implicit termination of process. • Normal Mode Activity: A normal mode activity has one place for each input. A trigger (E in Figure 2.3.a) takes input cases and produces output cases according to the axioms. Like in Petri nets, the control moves when a trigger is fired. • Immediate Mode Activity: In an immediate mode activity, inputs and outputs are synchronized, hence no trigger is needed for output, furthermore, places for storing cases are optional. The difference between normal mode and immediate mode activity is that immediate mode activities produce output as soon as input cases satisfy the output conditions (e.g. in the AND-Join pattern, all input cases arrive). In a normal
2.2. MODELING BUSINESS PROCESS 23 E in_:case out_:case P_ p_ <id, state> in E // out a) Activity E (Normal mode) b) Petri Net representation A B in_:case A.out // B.in out_:case p_ p_ <id, state> <id, state> c) sequence of two activities P P in A // A.out // B.in B // out d) Sequence in Petri Net Figure 2.3: Basic CO-OPN Building Blocks for Control-Flow mode activity, a trigger should be fired explicitly to produce outputs. Because all firable events are synchronized in an immediate mode activity, it is relatively easier to verify a process which contains only immediate mode activities. It means that if a legal input is not firable, the process (which is a single transaction) has deadlocks. However, immediate mode activities have restrictions when building certain workflow patterns due to possible stabilization problems of a given system that include cycles. In consequence, our further discussion on workflow patterns will consider normal or mixed mode activities. We distinguish three kind of methods and gates to model control, data, oper- ational flows: • Control flow: flow between activities, in general this kind of methods and gates is always firable in normal mode activities, which means an activity does not refuse incoming cases. Moreover, their parameters only contain values of the type Cases or its sub-types. • Data and information flows: additional information provided by the process execution system may influence control flow, they can use any ADTs as pa- rameters. • Operational flow: invoke external services and accept callbacks. This kind of methods and gates is not always firable, and their parameters can also be any ADTs.
24CHAPTER 2. SERVICE-ORIENTED BUSINESS PROCESS MODELING AND PROTOTYPING W In our approach, CO-OPN workflow models handle only control flow, the data flow and operational flow are managed by the process execution system. However, some methods and gates are used to interact with the process execution system, e.g. tell the process execution system to invoke a service. in_:case p_ out_:case <id, state> Immediate mode activity in_ // out_ Figure 2.4: Immediate Mode Activity 2.2.2 Workflow Patterns Workflow patterns will be built as CO-OPN components with local states described by tokens, methods as input events, external events also as methods and gates as output events. Composition will be done by directly linking gates to methods. As synchronization rules will be given within pattern, only simple synchronization will be used among patterns. The workflow pattern typical list is borrowed from the pioneer work of W. van der Aalst. Let us take an example of synchronizing merge to explain how to build work- flow patterns with CO-OPN axioms. A synchronizing merge multiples paths con- verge into one single flow. If more than one path is taken, synchronization of the active flows needs to take place. If a token representing a case instance value is passed to the activity and presents in the place, the path is active for the case in- stance value. In our example Figure 2.5, if both input1 and input2 are active at the time we fire E, the two flows are merged, then out is activated only once. If only one path is active at the time we fire E, out is activated once for this path, and if afterwards another path becomes active, E will also be firable and out will be activated another time. Note that the value of out can be any value of type Case. For the sake of simplicity, in following figures and lists of axioms, we use T, T1, T2 or c, c1, c2 as values of output cases. The following axioms describe the pattern synchronizing merge, an activity with two inputs and one output. T, T1, and T2 are ADT terms of type Case, where T=f(c1,c2), T1=f(c1), T2=f(c2). f is the function between inputs and outputs.
2.2. MODELING BUSINESS PROCESS 25 E E SyncMerge E E input1 c input1 _ : case s1 s1 s1 (s1 ’ c1) (s1 ’ c1) s1 (s1 ’ c) s2 s2 p1 _ (s2 ’ c2) s2 {} (s2 ’ c2) out _ : case input2 c input2 _ : case (s2 ’ c) s2 p2 _ {} Figure 2.5: Workflow Pattern: Synchronizing Merge Expression c1 sameID c2 is a condition that means c1 and c2 identify the same case instance; c, c1 and c2 are variables of type Case; s, s1 and s2 are predefined Sets containing Case values; s’c is the set of adding element c into set s; s1^s2 is the intersection set of s1 and s2; # s is the number of elements in set s. c isin s is true if c is in set s. Initially, s1 and s2 are empty. axiom1: input1 c::p1 s1 -> p1 (s1’c); axiom2: input2 c::p2 s2 -> p2 (s2’c); axiom3: c1 sameID c2, s3 = s1^s2, (# s3 > 0) = true, (c1 isin s3) = true, (c2 isin s3) = true => E With this.out T:: p1 s1’c1, p2 s2’c2 -> p1 s1, p2 s2; axiom4: s3 = s1^s2, (# s3 = 0) = true => E With this.out T1:: p1 s1’c1, p2 s2 -> p1 s1; axiom5: s3 = s1^s2, (# s3 = 0) = true => E With this.out T2:: p1 s1, p2 s2’c2 -> p2 s2; axiom1 and axiom2 state that input1 and input2 will put the value c into set s1 of p1 and set s2 of p2 , respectively. axiom3, axiom4, and axiom5 describe the behavior of trigger E: when two tokens of the same instance, c1 is in s1 and c2 is in s2, firing E will remove c1 and c2 from the sets and send out T=f(c1,c2); if only one token exists, firing E will remove the token and send out a corresponding output; if there is no cases values in s1 and s2, E will be not be firable. Table 2.1 lists some other workflow patterns proposed by [48]; names and descriptions of patterns are kept for reference purpose. 2.2.3 Transactional Workflow Patterns A transaction in a workflow is one atomic event abstracting a more complex be- haviour, and this is directly modeled by using synchronization mechanism on sub- models of workflows. In Figure 2.6 we show an example of transactional patterns,
26CHAPTER 2. SERVICE-ORIENTED BUSINESS PROCESS MODELING AND PROTOTYPING W Pattern Axioms Comments name Parallel input c:: p s-> p s’c; A single flow of control is Split E With this.out1 T1 // split into multiple flows of this.out2 T2:: control. Firing transition E p s’c -> p s; will trigger gate out1 and out2, sending out T1 and T2. Synonyms: AND Split Synchro- input1 c1:: p s1-> p1 s1’c1; Multiple flows of control nization input2 c2:: p s2-> p2 s2’c2; converge into one. Transi- c1 sameID c2 => tion E is enabled when all E With this.out T:: inputs have arrived, firing p1 s1’c1, p2 s2’c2 E will send out T. Syn- -> p s1, p s2; onyms: AND Join XOR Split input c:: p s-> p s’c; Based on a decision or value E With this.out1 T1:: of case instance, one of sev- p s’c -> p s; eral branches is chosen. Fir- E With this.out2 T2:: ing E will trigger one of gate p s’c -> p s; out1 and out2, sending out T1 or T2. Synonyms: Ex- clusive Choice XOR Join input1 c:: p1 s1-> p1 s1’c1; E is enabled for each input. input2 c:: p2 s2-> p2 s2’c2; The inputs are not synchro- E With this.out T:: nized. Synonyms: Asyn- p1 s1’c1 -> p1 s1; chronous Join E With this.out T:: p2 s2’c2 -> p2 s2; Multiple input1 c:: p1 s1-> p1 s1’c; Multiple paths converge Merge input2 c:: p2 s2-> p2 s2’c; into one single flow. If E With this.out T1:: more than one branch p1 s1’c -> p1 s1; gets activated, possibly E With this.out T2:: concurrently, the activity p2 s2’c -> p2 s2; following the merge is started for every activation of every incoming branch. Deferred input c:: p s-> p s’c; Two alternatives are offered Choice E1 With this.out1 T1:: to environment: E1 and E2 p s’c -> p s; are all enabled, firing one E2 With this.out2 T2:: will disable another. Syn- p s’c -> p s; onyms: Deferred XOR- split, External choice Table 2.1: Workflow Patterns in CO-OPN
2.2. MODELING BUSINESS PROCESS 27 where P is a sub-model of workflow containing three activities A, B, and C: A is an AND-SPLIT activity, B is a simple activity, and C is an AND-JOIN activity. In particular, input in2 of C is independent of these three activities. A higher level trigger TP is synchronized with the triggers of these activities, specified by an axiom: TP With TA..(TB//TC). When TP is fired, the model tries firing TA at first, then firing TB and TC at the same time. Since one input of AND-JOIN C might not be satisfied at the moment we try firing TC, TC may fail. According to the principle of synchronization, TB, TA and TP will fail, as a consequence, the case instance stays in A, neither B nor C are aware of this attempt. In this example we observe that the synchronization propagates to an AND- JOIN activity and fails. In fact there are many reasons why a synchronization may fail, especially when dealing with immediate mode activities and operational methods e.g. invoking external synchronous services. TP P .. // TB TA in out B out1 out1 in A in AND-SPLIT TC out2 out in1 C out2 in2 AND-JOIN Figure 2.6: Transactional workflow patterns: TP with TA..(TB//TC) In general, the use of CO-OPN for modeling workflows is based on the principle that hierarchy of context captures the different levels of transaction while linear interconnection of components is used for describing the composition of workflow. This principle is very close to the use of CO-OPN for modeling Coordinated Atomic Actions (CAA) [49] [50]. The hierarchical approach is not fully satisfactory, in particular for shared resources (the payment system, for instance, that can be reused in the context or other online shops). In this case the solution is to not include this resource in the surrounding context. Instead, as it must be accessible to various partners, this resource should be defined as a shared object as it was done in CAA.
28CHAPTER 2. SERVICE-ORIENTED BUSINESS PROCESS MODELING AND PROTOTYPING W 2.3 Modeling Long-Lasting Transactional Business Process with CO-OPN In the context of business process management, transactions are executed in dis- tributed, heterogeneous, multi-database environment, frequently they are long-lasting, interactive, and dynamic. These transactions are called Long-Running Transactions (LRT) or Long-Lasting Transactions (LLT). End Login Reserve (Logout) flight ticket Choose Checkout Destination Reserve hotel reserve or transfer money cancel ticket reserve or cancel hotel reservation payment ticket service agency hotels Figure 2.7: Online Trip Reservation Process Figure 2.7 shows an example of online travel reservation process. Making flight and hotel reservation for a business trip is a typical transactional process that can last a long time and sometimes needs more than one session to be completed. It is therefore not possible to do the whole reservation procedure within one classical transaction. During the execution of the process, the BPMS interacts with different information systems and users to achieve tasks defined by the process. In case of transaction failure or canceled by user, the BPMS should inform all participants involved in the process to perform the rollback. Most existing workflow models, including Petri nets approaches, are concen- trating on inter-activities dependencies and inter-transaction dependencies without considering the properties of transactional processes, thus transactional processes are often handled in an ad-hoc manner. On the other side, people from the database do- main try to model long-lasting transactions (LLT) and inter-transaction dependen-
2.3. MODELING LONG-LASTING TRANSACTIONAL BUSINESS PROCESS WITH CO-OPN29 cies by relaxing traditional ACID properties and proposing Advanced Transaction Models (ATM) such as Saga [51], ACTA [52], and ConTract Model [53]. However, their approaches of managing inter-transaction dependencies are not widely accepted by process modeling community because in many cases they are too database-centric or restrictive, e.g. all operations in a transaction should have a corresponding undo or compensation operation. WS-Transactions Specifications [54] propose a transaction framework to handle transactions in Web service based environment. This framework supports both short duration ACID transactions and long-lasting business transactions. Developers can define and implement specific business agreement protocols within the framework. It can be incorporated with BPEL [8] to realize transactional business processes, this means that the transaction is handled at the Web service level and not in the BPEL process models. Other similar standards are Business Transaction Protocol [55] from OASIS and Web Services Transaction Management Specification [56] from Sun. These three standards are proposed to handle transactions related to Web services composition. The discussion on their differences is beyond the scope of this work. Nevertheless, we would like to emphasize that these approaches are more technical than methodological, because neither process model nor transaction model are described by formalisms with which the properties and the correctness of model can be proofed rigorously. Zero-Safe nets [57] uses invisible zero places to connect transitions which par- ticipate in a transaction. The zero-safe nets are a refinement of the underlying Petri nets by providing information about the transactions. The real state of Petri nets is called the stable marking. The difference between CO-OPN and zero-safe nets is that CO-OPN supports transactions at semantic level via events synchronization operators, while zero-safe nets uses the classical Petri nets semantics to model trans- actions by adding zero-safe places. Both of them can be mapped or projected into classical Petri nets in order to verify the properties of models using common analysis techniques. 2.3.1 Properties of CO-OPN Transactions CO-OPN transactions are synchronous and of short-duration. A synchronization expression, even it is complex, is one single transaction. The result of a CO-OPN transaction can be failed or success like ACID transactions. A CO-OPN transaction is a CO-OPN transition which synchronizes with other transitions; Transitions that do not synchronize with other transitions are elementary; Transactions are composed by other transactions and elementary transitions. CO-OPN transactions are dynamic if the synchronization expression uses the
30CHAPTER 2. SERVICE-ORIENTED BUSINESS PROCESS MODELING AND PROTOTYPING W non-determinism operator ⊕. For example the transaction T1..(T2⊕T3) can be exe- cuted as T1..T2 or T1..T3. The sequence is determined at the moment of execution and depends on the firerability of T2 and T3. T1 T2 x>1 x-2 x x x+1 out_ P0 obj P_ Initially, place P_ contains one token "0". x is a variable. Axioms for T1 and T2: T1 with this.out x+1:: P x -> P x+1 T2 with this.out x-2:: (x>1)=true => P x -> P x-2 Figure 2.8: A Simple CO-OPN Object Figure 2.8 shows a simple object which changes its internal state in response to two transactions T1 and T2. The simple object has a place P initially contains a token 0, which is a natural number. T1 takes this token, adds 1 to its value and puts it into the place; T2 subtracts 2 from the value if the value of the token is greater than 1; both of them are synchronized with gate out which outputs the value of the token after transition. By the semantics of Petri nets, T1 and T2 are atomic and they access the same resource (token), thus a concurrent problem exists if T1 and T2 are fired simultaneously: transaction T1 // T2 is not fireable whatever the value of the token is. Moreover, with this initial state: • Transaction T1..T2 is not fireable because the token has value ”1” after firing T1, the condition of T2 is not satisfied, so T2 fails and consequently T1..T2 also fails, the state of object does not change; The transaction T1..(T1..T2) is fireable with output ”0”, T1..(T1..(T1..T2)) is fireable with output ”1”, and so on. • Transaction T1⊕T2 is fireable and will output value ”1”. Only T1 is fireable in this situation; T1..(T1⊕T2) outputs value ”2”, (T1..T1)..(T1⊕T2) outputs value ”3” or ”0”, and so on. It should be noted that in the object the gate out takes part of the transaction T1 and T2, which means if out is not fireable due to outside constraints, T1 and T2 will not be fireable either. This characteristic is very useful for synchronizing external
2.3. MODELING LONG-LASTING TRANSACTIONAL BUSINESS PROCESS WITH CO-OPN31 events with CO-OPN transaction, as we will do with the transactional activity and external services. 2.3.2 Modeling LRT Business Processes Business process transactions extend traditional ACID transactions because they are not just statically defined and neither always short-lasting. Figure 2.9 shows a possible composition of process, activities, and operations: processes are composed of several activities; activities can pass control flow to another process, activities, or operations; operations are stateless services provided by external systems, e.g. Web services. In this example xor and and patterns are used. P2 is a sub-process of P1, processes P1 and P2 can be declared as transactional or not. If P1 is transactional, P2 should also be transactional, because if we abort activity A3, P2 will also be aborted. We consider a transactional business process as a business process which supports the operators of transactions: start, commit, and abort with respect to the property of atomicity. OP3 OP1 OP2 OP4 users P2 A6 A5 XOR XOR A8 OP5 OP6 A7 P1 A2 A1 AND AND A4 A3 control flow service invocation Figure 2.9: Example of Transactional Business Process The underlying Petri nets model of a transactional business process should be reversible and sound. Reversible means if the transaction is aborted, the state of system moves back to the beginning of the transaction (home state); soundness is an important property [58] for workflows: for all states reachable from the beginning
32CHAPTER 2. SERVICE-ORIENTED BUSINESS PROCESS MODELING AND PROTOTYPING W of the transaction, there exists a firing sequence leading to end of the transaction (acceptable end states); if the transaction is committed, no hanging tasks and tokens related to the process instance exist in the system; there are no dead transitions in the system. We consider a business process transaction as a sequence of operations which should be executed (a possible run) from the beginning to the end of the process. Obviously, a transactional process can have many possible runs because the sequence of transaction is dynamic and determined during the execution of the process. A sequence satisfies the process if it is a possible execution of the transactional process. The start and the end of a transaction can be specified by some conditions. In our example, a transactional process instance is started or active when an in- stance token is passed into the process through the in method of its first control flow activity; the process is ended for the instance if the token leaves its last control flow activity. The participants of the transactional business process are its inter- nal transactional activities and are determined during the process execution. The additional characteristics of business process transactions are: • Dynamic. The sequence of operations are not determined until the execution of process. For instance, the sequence of activities in P1 can be {A1, A2, A4}, {A1, A5, A7, A8, A2, A4} or {A1, A5, A6, A8, A2, A4}, the sequence of operations depends on the sequence of activities. • Long-Lasting and Interactive. The duration of each elementary step of the execution of operations is long and the transaction can not be finished in one session. Some operations consists of getting user inputs or waiting certain events. This prohibits the resource locking techniques used by most short-time concurrency control mechanisms. Dynamic transaction problem - need of logging In figure 2.9, if we consider P2 as a transactional workflow, its abort sequence depends on the OR selection between A6 and A7. Since the process is interactive, the decision might be made by users in a non-deterministic manner (workflow patter: deferred choice), in this case, the only thing we can do is to log the executed operations before the transaction is committed. If we don’t log the executed sequence, in activity A8 we do not know which activity between A6 and A7 was chosen, hence it is not possible to undo executed operations. In this section, we present a three-level architecture to model the behaviors of transaction coordinator, the transactional process activities, and the transaction participants using the Two-Phase Commit (2PC) protocol. The transactional ac- tivities are committed before the process finalizes and at each moment we can abort
2.3. MODELING LONG-LASTING TRANSACTIONAL BUSINESS PROCESS WITH CO-OPN33 the transactional process. Other transaction protocols can be easily derived from the same principle, e.g. by using different transactional activity blocks, we can implement the BusinessAgreementWithParticipantCompletion Protocol proposed in WS-Transactions [54]. Most modern distributed systems use transaction coordinators to manage the enrollment and execution of transactions, as shown in figure 2.10.a. The advantage is the transaction protocol is controlled by the coordinator and the participants do not need to know about it. aborted abort aborting coordinator committing Participant active rollback abort committed prepare commit A C preparing B prepared ended prepared aborted aborted a) coordinator message participant message b) Figure 2.10: State Transition Diagram of Two-Phase Commit Protocol Figure 2.10.b gives the state transition graph of two-phase commit protocol, where the state of transaction is driven by the messages exchanged between the coordinator and participants. Since it is possible to use 2PC protocol to manage long-lasting transactions as the Business Transaction Protocol [55] does, we are using it to illustrate the relationship between the coordinator, the transactional activity and the external service (participant). Transaction Participant A transaction participant is a concrete service which realizes the piece of work defined by an activity. In contrast with normal services, a transaction participant is a service which supports rollback or compensation, i.e. it accepts these requests from the transaction coordinator. Figure 2.11 shows a CO-OPN modeled 2PC transaction participant, the axioms specify that it responds immediately to the transaction coordinator for each received message. In the imple- mentation phase, it is replaced by a real Web service with transactional support. Transactional Activity An activity which supports transactions is called a trans- actional activity. Figure 2.12 depicts a CO-OPN component which stores the state of 2PC transaction. The component can be different for other transaction protocols,
34CHAPTER 2. SERVICE-ORIENTED BUSINESS PROCESS MODELING AND PROTOTYPING W 2PC transaction coordinator Axioms prepare abort commit prepare with this.prepared :: active id -> prepared id; prepared aborted committed abort with this.aborted :: prepared id -> ; commit with this.committed; active prepared where id: PID participant (external service) PID is the type for the process instance identification Figure 2.11: A CO-OPN 2PC Transaction Participant e.g. one phase commit or completion protocol. A transactional process is composed by transactional activities. The transactional activity is the middle layer which in- teracts with the transaction coordinator to realize the transaction, and at the same time, it ensures the invocation of external services, i.e. connect to Web services and handle the responses. protocol coordinator Axioms layer in :: -> active id; prepare abort commit prepare with this.prepare :: active id -> preparing id; abort with this.abort :: preparing id -> aborting id; transactional committing out commit with this.commit :: prepared id -> committing id; activity active preparing prepared layer aborting in_ prepared :: preparing id -> prepared id; aborted :: aborting id -> ; prepare abort commit committed with this out:: committing id -> ; prepared aborted committed where service id: PID layer participant (Web service) Figure 2.12: A Two-Phase Commit Transactional Activity As we can see in figure 2.12, the transactional activity delegates calls such as prepare, abort, and commit to the concrete transaction participant, an external service. The action prepare of the transactional activity and the same action of the participant are synchronized. This means if anything goes wrong with the participant and its action can not be fired, the transaction activity model refuses to fire because the participant is not ready. Thus the transaction coordinator should find other solutions to proceed the transaction.
2.3. MODELING LONG-LASTING TRANSACTIONAL BUSINESS PROCESS WITH CO-OPN35 Transaction Coordinator A transaction coordinator manages the participant enrollment and the execution of transactions. The coordinator can be another CO- OPN component or an external application which implements transaction protocols. The advantage of including the coordinator in the model is we can verify the proper- ties of the transactional protocol, which is very important and useful. The principe is similar to Coordinated Atomic Actions (CAA) which is modeled with CO-OPN [50]. In figure 2.13, we give an example of 2PC transaction coordinator modeled by CO-OPN. Each time the method prepare is fired, it informs the activities to prepare the transaction, then move the corresponding token into place prepared ; its method commit becomes firable only if all activities are prepared, firing it will send message to all activities to perform commit; at any time before the transaction is committed, we can abort the transaction by firing its method abort. If the method commit is not firable for a long time, i.e. a timeout, the method abort can be triggered automatically. This is a common implementation choice. Note that the coordinator use the process identifications to organize the transactions, several business process instances may participate to the same transaction and a transaction may have its own identification. prepare abort commit prepare with this. prepare id:: active id -> prepared id; enroll_ abort with this.abort id:: prepared id ->; active prepared commit with this.commit PID:: prepared id1, prepared id2, prepared id3 ->; 2PC Coordinator where id, id1, id2, id3: PID prepare_ abort_ commit_ (to activities) Figure 2.13: A 2PC Transaction Coordinator Build Transactional Business Processes With the three-layers architecture † , it is easy to build transactional business processes as shown in figure 2.14 (only the details of about the action commit is given for better readability): • a transactional business process is a CO-OPN context which contains (or acts as) a transaction coordinator and several transactional activities. In figure 2.14, the context acts as the transaction coordinator together with two activ- ities Start Transaction Activity and End Transaction Activity. † In programming, this architecture is called the delegation pattern.
36CHAPTER 2. SERVICE-ORIENTED BUSINESS PROCESS MODELING AND PROTOTYPING W • the transaction protocol is managed by the transaction coordinator, each ac- tivity of transactional layer delegates an internal activity or an external trans- actional service (participant). • the transaction coordinator and the transactional layer monitor the state of each transaction, i.e. an activity is activated, external service is prepared, external service is invoked, etc. • action T commit is firable only when all the activities are ready to commit. At any time, it is possible to abort the long-running transaction. T_abort T_commit // // // T_abort T_commit T_abort T_commit // in_ Reserve ticket (transactional Reserve hotel in_ activity layer) (transactional activity layer) T_abort T_start T_commit T_abort T_commit out_ in_ PT PT PT P P PT P _ _ _ _ _ _ _ Reserve flight ticket Reserve hotel End_Transaction Activity Start_Transaction Activity (activity or external service) (activity or external service) Figure 2.14: Transactional Process for Ticket and Hotel Reservation Tracing dynamic transactions The sequence of invoked services are are recorded in the transactional activities. Because only invoked activities will enroll with the coordinator, it is easy to find the sequence and compensate the invoked services before the transactional business process is committed. In this way, the dynamic problem of transactional business process shown previously in this section is under- taken and the states of all participated transactional activities are conserved in the model.
2.4. PROTOTYPE GENERATION & INTEGRATION 37 2.4 Prototype Generation & Integration In this section, we will explain how to validate business processes by prototyping. This will mainly be done by generating process controller prototypes from CO- OPN specifications and then interpret or simulate prototypes in the CoopnBuilder environment. Finally we will compose these prototypes with the process execution systems. Tools Supports and Prototype Generation CoopnBuilder [59] is the latest generation of tools supporting CO-OPN language, this continually developing tool provides an integrated development environment to edit, verify, and visualize CO- OPN modules. Moreover, the included prototype generator produces executable JavaBean-like components from CO-OPN specifications. These components im- plement the underlying CO-OPN specifications by means of the embedded state- transition system with well-defined management of synchronization and atomicity. Methods of CO-OPN modules are transformed to Java methods with support for transactions. To capture outgoing events, we add EventListener on the gates. For transactional processes, all the activities which manage the transactions are trans- formed into the prototype, i.e. the prototype will manage the states of the long- lasting transactions. Prototype Integration We have shown how to build complex processes by means of workflow patterns, now we will illustrate how the process execution system inter- acts with process controller prototypes and external process participants. A simple process with three activities is given in Figure 2.15. The Shopping Process is a CO- OPN context incorporating order, transaction, and delivery activities. Execution of activities are sequential in the process. The context delegates some methods and gates of internal activities, especially the inputs of case instance and the operational actions. All inputs and outputs of the context are handled by the process execution system. According to output messages of controller prototype, the process execu- tion system communicates with external business process partners, who effectuate the real work of activities; when a process relevant event raises from the partners, e.g. payment by credit card is finished, the process execution system ”tells” the controller prototype to change the state of related process instance. The controller prototype can be considered as an ”Abstract State Machine” and the ”brain” of the process execution system. A process execution system is a ”service provider” of all embedded process controllers. The prototype integration consists of connecting the generated process controller prototypes to a process execution system, e.g. similar as using any Java components.
38CHAPTER 2. SERVICE-ORIENTED BUSINESS PROCESS MODELING AND PROTOTYPING W Process controller prototype Client delivery credit card Enactment service service system Shopping Process send <id, order> in_ order order ask payement askPayment id input credit card out_ verify credit card <id, transaction> in_ credit card valid validPayment id transaction ask delivery askDelivery id out_ in_ <id, delivery> confirm delivery confirmDelivery id delivery delivered id Figure 2.15: Prototype Integration: an Online Shop In appendix A.1, we give some implementation details about generating Java codes from CO-OPN specifications, especially for CO-OPN transactions. Further details on prototype generation and integration can be found in related work: [60] demonstrates using prototypes as controllers of embedded systems. [61] explains techniques for interfacing generated prototypes with existing Java libraries. 2.5 Summary In this chapter, we explained the modeling and prototyping of business process with CO-OPN, a formal specification language based on abstract algebraic data type and object-oriented Petri nets. One important concept we used to model business process is transaction: CO-OPN transactions are short-duration ACID transactions as in databases; Long- Lasting Transactions are common in business process which need special care during the modeling phase (e.g. compensation or rollback). We show that CO-OPN has rich expressive power to model the transactional behaviors of business process. Moreover, we demonstrate the mechanisms of generating Java codes from CO-
2.5. SUMMARY 39 OPN specification (in Appendix), i.e. how CO-OPN classes, contexts, and axioms are transformed into Java. The generated codes are the prototypes of the business processes and they can be integrated into a project to simulate and test the process. However, as other approaches of process modeling in academic research, this approach is well-suited for prototyping and model validation, but it has limitations in real-world business process software development: • algebraic abstract data type is an abstraction of data type used in real-world applications. It has rich expressive power but it is not practical to use algebraic data types in software development. Currently the most used data model in information system is the relational model. • data-flow is essential in workflow and information systems. It is possible to do data-flow modeling in CO-OPN with algebraic data types, but the control flow and data flow will mix and the complexity of models will increase dramatically, this will scare general software developers. It is one of the reasons why we need to apply the principle of separation of concerns and incremental development. • the realization of business process depends of its execution environment, more details have to be added into the process models to make them executable, i.e. adding problem dimensions into the models. In the following parts of this work, we propose a multi-dimensional, compo- sitional approach to model and develop real-world business process. This proposal can be considered as an attempt of integrating CO-OPN into software development process because many fundamental concepts of our language come from CO-OPN: synchronization, concurrency, service-orientation, and encapsulation. However, our proposition has several improvements with respect to the software development pro- cess: • we externalize the algebraic abstract data types (ADTs) as domain-specific data models which synchronize with Petri net models (i.e. ID-net). Thus any kind of model can be used to represent data and resources. • we consider business processes as multi-dimentional models. We use synchro- nizations to incrementally compose different kinds of models from different problem dimensions, i.e. applying the Multi-Dimensional Separation of Con- cerns [45, 62], and the Aspect-Oriented Development (AOD) [63] paradigm. The semantics of synchronizations should be guaranteed by concrete imple- mentation. By means of the externalization and composition mechanism, we can enrich our models incrementally during the development of business process.
Chapter 3 Semantical Model Composition 3.1 Model Composition Complex models and systems are built through composition. The Separation of Concerns principle (SoC) is one of the key principles in software engineering. In SoC, a given problem involves different kinds of concerns which should be identified and separated to cope with complexity, and to achieve the required engineering quality factors such as robustness, adaptability, maintainability, and reusability. In software development, SoC is the process of breaking a software system into distinct features that overlap in functionality as little as possible. All programming paradigms and modeling approaches aid developers in the process of improving SoC, e.g. functional programing, modularity, encapsulation (information hiding), and layered system designs can be considered as mechanisms of applying SoC in software development. The multi-dimensional separation of concerns (MDSoC) [45, 62] is an abstract approach which believes that software systems can be constructed by assembling/- compositing reusable models (HyperSlice) together via the notion of unit from HyperSpace. Another important tendency in software development is the aspect- oriented software development (AOSD) [63]. AOSD concerns principally the sep- aration of crosscutting concerns from principal model, to avoid code scatting and tangling, and obtain the modularity of crosscutting concerns (called aspect). Our concept of model composition is partially inspired from the MDSoC, and technically we adopt the AOSD. Composability and Its Requirements. The requirements of the composability of models can be classified into two levels: the metamodel (syntax) level and the 41
42 CHAPTER 3. SEMANTICAL MODEL COMPOSITION semantics level. Even two metamodels are composition compatible for a composition, the composition should be semantically sound, e.g. while composing Web services with BPEL, not only should the signatures of the service operations be verified, but the characteristics of the service such as request and request-response should also be taken into consideration to avoid the deadlock of process. The design and the expressiveness of the composition language have direct impact on the composition of semantics. Figure 3.1 shows some examples of model construction viewed as model compo- sition. Some compositions also provide new constructs and operators, e.g. control- flow blocks are used to compose services, and temporal operators are proposed to compose sequential-execution programming languages as in AspectJ [64]. Kind of Models Elements Composition techniques - class * Association, Aggregation Object-Oriented - method * Generalization /Specialization Model - member * e.g. class diagram - entity * Relation Data Modeling - attribute * Candidate key, Foreign key - relation * e.g. Relational model, ER diagram * Flow: parallel, sequence, join, split - service * Service invocation Service - signature * Transactions - data type * e.g. WS, BPEL - data type * Function composition, e.g. LISP, Haskel Programming - flow block * Temporal operators, e.g. PCD in AOP, Language - function AspectJ Figure 3.1: Some Model Construction/Composition Techniques If the models to be composed are orthogonal, i.e. without overlapping domains, the semantics of resulting models will be the union of the semantics of the original models. However, most of the time this is obviously not the case. Managing complexity. Although model composition is essential to build sys- tems, it can be achieved technically in many ways. In software domain, a more important task is managing the complexity and it is crucial for safety-critical sys- tems. For instance, design of concurrent system requires rigorous model verification techniques to analyze the behaviors of each process and the whole system. The dinning philosophers problem is a classical example. In such cases, it is easy to put many simple processes (e.g. philosophers and forks) together, but the complexity increases exponentially and their behaviors become unpredictable, e.g. deadlocks in
3.2. SYNCHRONIZED COMPOSITION OF LABELED TRANSITION SYSTEMS 43 operation systems. Thus, while building complex systems from smaller systems, an important rule is know the semantics of the composition at each step. 3.1.1 Composition Language We will analyze the effects of model composition at the semantic level, i.e. indepen- dently from the syntax used during the modeling phase, in terms of behaviors how a system is built through the composition of smaller systems. In order to do this, we use a simple composition language to synchronize behaviors of state-transition systems. The core concept of this composition language is transaction (of actions) or synchronization (of events). We use two operators to define the composition: simultaneous (//) and exclu- sive choice (⊕): • simultaneous actions/events. Event a in system A and event b in system B must simultaneously occur. Denoted as A.a // B.b. • exclusive choices. At least one but not both event will occur: event a in system A and event b in system b. Denoted as A.a ⊕ B.b. Exclusive choice is used to represent the branching and non-deterministic behaviors in a system. Visibility of actions While composing several systems together, some new ac- tions are created in the composed systems, and we would like to hide some original actions. Thus, we introduce the visibility modifier ∗ . For example, synchronization A.a//B.b means the action A.a will be visible in the composed system but B.b will not. The composition operators are defined in the followed section. 3.2 Synchronized Composition of Labeled Tran- sition Systems In theoretical computer science, the semantics of a language or a model, e.g. Petri net, process algebra, and many DSLs, can be given by state-transition systems [65]. We use labeled transition system as the basis of system composition to become independent from a concrete modeling language. ∗ Inf act, can be considered as the inverse operation of ”restriction” in process algebra, i.e. actions without are restricted in the composed system.
44 CHAPTER 3. SEMANTICAL MODEL COMPOSITION Definition 3.2.1. Labeled Transition System. A labeled transition system is a quadruple A =< S, A, T, s0 > where: • S is a set of states, • A is a set of actions names (labels), called alphabet a • T ⊆ S × A × S, denoted as s → s , a ∈ A, s, s ∈ S, is a transition relation. − α : T → S, β : T → S, λ : T → A are mappings from a transition to its source state, target state, and label, respectively, • s0 ∈ S is the initial state. Labeled transition systems are directed graphs where nodes represent states, edges model transitions, and labels are annotations on edges. By definition, each transition must only have one label. The product mapping < α, λ, β >: T → S × A × S is injective, i.e. two different transitions cannot have the same source, target, and label at the same time. However, a LTS can be nondeterministic, i.e. the same action can provoke two different transitions leading to different states. Each LTS transition is an instance of an action. While describing the behaviors of reactive systems, the set of labels A often includes the set of acceptable actions and the set of observable events of the underlying system. Counter example. We define a simple counter with 4 states, one action inc, initial state 0, and 4 transitions, i.e. S = {0, 1, 2, 3}, A = {inc}, s0 = 0, T = {t1, t2, t3, t4} where: inc • t1 = 0 − 1, α(t1) = 0, λ(t1) = inc, β(t1) = 1 → inc • t2 = 1 − 2, α(t2) = 1, λ(t2) = inc, β(t2) = 2 → inc • t3 = 2 − 3, α(t3) = 2, λ(t3) = inc, β(t3) = 3 → inc • t4 = 3 − 0, α(t4) = 3, λ(t4) = inc, β(t4) = 0 → t1, t2, t3, t4 are all labeled by inc. In general, labels are the syntax of a domain-specific language while LTS gives its semantics. For example, in figure 3.2 the semantics of action inc is given by the LTS. An atomic action is a logically indivisible action which can result either success or failure; a complex action is a composition of actions, e.g. transactions.
3.2. SYNCHRONIZED COMPOSITION OF LABELED TRANSITION SYSTEMS 45 0 t4 3 inc 0 t1 1 t2 t3 2 Figure 3.2: An One-button Counter and its LTS Transactions are complex actions with the properties of atomic actions, i.e. a trans- action has no intermediate states (thus logically indivisible) and also results in either success or failure. In general, a label of LTS represents an atomic action or a trans- action. Definition 3.2.2. Synchronization. Given A a set of atomic actions. CAA is the set of possible synchronizations defined on A: • a ∈ A ⇒ a ∈ CAA , an atomic action is a synchronization • a1 , a2 ∈ CAA ⇒ a1 //a2 ∈ CAA • a1 , a2 ∈ CAA ⇒ a1 ⊕ a2 ∈ CAA The two synchronizations are commutative, i.e. a//b ⇔ b//a a⊕b⇔b⊕a On one hand, synchronization is a convenient way to express the sequence of actions to be realized with atomicity. In this case, it is called transaction: • a1 //a2 means a1 and a2 should be performed in parallel • a1 ⊕ a2 means nondeterministically a1 or a2 should be performed but not the both On the other hand, from the point of view of the observer, a transaction provides a way to describe the events of complex behaviors of system. For example, with this syntax, it is possible to describe the transactional behavior of an LTS, e.g. a1 //a2 using s − − → s , a1 , a2 ∈ A, s, s ∈ S. −− Definition 3.2.3. A. Given A a set of atomic actions, A = {a | a ∈ A}.
46 CHAPTER 3. SEMANTICAL MODEL COMPOSITION is the modifier for visibility of the label in the composed system, e.g. a means action a is visible in the composed system. Definition 3.2.4. Synchronization between two sets of actions. Given A, A two sets of atomic actions, the set of all synchronizations between A and A is: SY N CA,A = {< a, op, a > | a ∈ A ∪ A, a ∈ A ∪ A , op ∈ {//, ⊕}} Syntactically, < a, op, a > can be written as in definition 3.2.2, e.g a//a , a ⊕ a . Definition 3.2.5. A− . Given A, A two sets of atomic actions and SyncA,A is a Sync set of synchronization between A and A : A− A,A = A {a | < a, op, a >∈ SyncA,A , a ∈ A} Sync ASyncA,A = A {a | < a, op, a >∈ SyncA,A }a ∈ A − A− is the subtraction of actions involved in SyncA,A from A. Sync Definition 3.2.6. Synchronized composition of LTS. Given two labeled transi- tion systems Ta =< Sa , Aa , Ta , s0 >, Tb =< Sb , Ab , Tb , s0 >, the synchronized compo- a b sition of Ta and Tb is their synchronous product Ta ×SyncAa ,Ab Tb with respect to the set of synchronization specifications SyncAa ,Ab . T = Ta ×SyncAa ,Ab Tb =< S, A, T, s0 > is the composed system, where: • S ⊆ Sa × Sb • s0 = (s0 , s0 ) a b • SyncAa ,Ab ∈ SY N CAa ,Ab Sync specifies how actions in the two systems are synchronized. A is determined according to SyncAa ,Ab : A = A− ∪ A− ∪ SyncAa ,Ab a b The semantics of synchronization specification is defined by constructing T as the least set following these rules: • Without synchronization: x y sa →a sa ∈ Ta , sb →b sb ∈ Tb , x ∈ Aa , y ∈ Ab , SyncAa ,Ab = φ − − x , (sa , sb ) → (sa , sb ) ∈ T − x y sa →a sa ∈ Ta , sb →b sb ∈ Tb , x ∈ Aa , y ∈ Ab , SyncAa ,Ab = φ − − y (sa , sb ) → (sa , sb ) ∈ T −
3.2. SYNCHRONIZED COMPOSITION OF LABELED TRANSITION SYSTEMS 47 • Parallel synchronization: x y sa →a sa ∈ Ta , sb →b sb ∈ Tb , x ∈ Aa , y ∈ Ab , < x, //, y >∈ SyncAa ,Ab − − x//y , (sa , sb ) − → (sa , sb ) ∈ T − x y sa →a sa ∈ Ta , sb →b sb ∈ Tb , x ∈ Aa , y ∈ Ab , < x, //, y >∈ SyncAa ,Ab , x ∈ Aa − − x//y , (sa , sb ) − → (sa , sb ) ∈ T − x y sa →a sa ∈ Ta , sb →b sb ∈ Tb , x ∈ Aa , y ∈ Ab , < x, //, y >∈ SyncAa ,Ab , x ∈ Aa − − x , (sa , sb ) → (sa , sb ) ∈ T − x y sa →a sa ∈ Ta , sb →b sb ∈ Tb , x ∈ Aa , y ∈ Ab , < x, //, y >∈ SyncAa ,Ab , x ∈ Aa , y ∈ Ab − − x//y , (sa , sb ) − → (sa , sb ) ∈ T − x y sa →a sa ∈ Ta , sb →b sb ∈ Tb , x ∈ Aa , y ∈ Ab , < x, //, y >∈ SyncAa ,Ab , x ∈ Aa , y ∈ Ab − − x , (sa , sb ) → (sa , sb ) ∈ T − x y sa →a sa ∈ Ta , sb →b sb ∈ Tb , x ∈ Aa , y ∈ Ab , < x, //, y >∈ SyncAa ,Ab , x ∈ Aa , y ∈ Ab − − y , (sa , sb ) → (sa , sb ) ∈ T − • Non-determinist choice synchronization I: x y sa →a sa ∈ Ta , sb →b sb ∈ Tb , x ∈ Aa , y ∈ Ab , < x, ⊕, y >∈ SyncAa ,Ab − − x⊕y , (sa , sb ) − → (sa , sb ) ∈ T − x y sa →a sa ∈ Ta , sb →b sb ∈ Tb , x ∈ Aa , y ∈ Ab , < x, ⊕, y >∈ SyncAa ,Ab , x ∈ Aa , y ∈ Ab − − x⊕y , (sa , sb ) − → (sa , sb ) ∈ T − x y sa →a sa ∈ Ta , sb →b sb ∈ Tb , x ∈ Aa , y ∈ Ab , < x, ⊕, y >∈ SyncAa ,Ab , x ∈ Aa − − x⊕y , (sa , sb ) − → (sa , sb ) ∈ T − x y sa →a sa ∈ Ta , sb →b sb ∈ Tb , x ∈ Aa , y ∈ Ab , < x, ⊕, y >∈ SyncAa ,Ab , x ∈ Aa − − x , (sa , sb ) → (sa , sb ) ∈ T −
48 CHAPTER 3. SEMANTICAL MODEL COMPOSITION • Non-determinist choice synchronization II: x y sa →a sa ∈ Ta , sb →b sb ∈ Tb , x ∈ Aa , y ∈ Ab , < x, ⊕, y >∈ SyncAa ,Ab − − x⊕y , (sa , sb ) − → (sa , sb ) ∈ T − x y sa →a sa ∈ Ta , sb →b sb ∈ Tb , x ∈ Aa , y ∈ Ab , < x, ⊕, y >∈ SyncAa ,Ab , x ∈ Aa , y ∈ Ab − − x⊕y , (sa , sb ) − → (sa , sb ) ∈ T − x y sa →a sa ∈ Ta , sb →b sb ∈ Tb , x ∈ Aa , y ∈ Ab , < x, ⊕, y >∈ Sync, x ∈ Aa − − x⊕y , (sa , sb ) − → (sa , sb ) ∈ T − x y sa →a sa ∈ Ta , sb →b sb ∈ Tb , x ∈ Aa , y ∈ Ab , < x, ⊕, y >∈ Sync, x ∈ Aa − − x , (sa , sb ) → (sa , sb ) ∈ T − The composed system respects the constraints of both initial systems. According to rules to determine A, i.e. the visibility modifiers, some labels are removed during construction of the new system, for example: x y • sa →a sa ∈ Ta , sb →b sb ∈ Tb , x ∈ Aa , y ∈ Ab , < x, //, y >∈ SyncAa ,Ab , x ∈ − − y Aa ⇒ (sa , sb ) → (sa , sb ) ∈ T − / x y • sa →a sa ∈ Ta , sb →b sb ∈ Tb , x ∈ Aa , y ∈ Ab , < x, ⊕, y >∈ SyncAa ,Ab , x ∈ − − y Aa ⇒ (sa , sb ) → (sa , sb ) ∈ T − / x y • sa →a sa ∈ Ta , sb →b sb ∈ Tb , x ∈ Aa , y ∈ Ab , < x, ⊕, y >∈ Sync, y ∈ Ab ⇒ − − y (sa , sb ) → (sa , sb ) ∈ T − / In general, we suppose the systems to be composed are independent and adopt a bottom-up approach for composition. Definition 3.2.7. Free Product. A free product between two LTS A and B is synchronized composition of A and B with Sync = φ, i.e. A ×φ B. Free product is used to compose parallel systems using the interleaving exe- cutions, i.e. transitions occur one after another. Nevertheless, our composition is valid with models using true concurrency because the causality between the action- s/events are expressed by the synchronizations in our approach. This means that by chance simultaneous execution of unrelated actions has no impact on the seman- tics of concurrent systems, the causal relation between the actions/events will be expressed by the synchronizations.
3.3. EXAMPLE OF SYNCHRONIZED COMPOSITION OF LTS 49 3.3 Example of Synchronized Composition of LTS In the following part of this section, we use several examples to show how the semantics of LTS are composed for different purposes. 3.3.1 Mutual Exclusion Mutual exclusion (often abbreviated to mutex) is used in concurrent programming to avoid the simultaneous use of a common resource, such as a global variable, by pieces of computer code called critical sections (CS). A mutex can be implemented as a binary semaphore, i.e. semaphore initialized by 1. A binary semaphore, as shown in figure 3.3, has two states: 0 means it is free, 1 means it is occupied by a process; and two operations P and V . Mutex (binary semaphore) P 0 1 V Free Occupied Figure 3.3: Labeled Transition System of a Mutex A process has to acquire the semaphore in order to access a critical section. Typically, a long-running process works as follows: while(true){ sem.P(); CS; sem.V(); Non-CS; } The process can be abstracted as a labeled transition system shown in figure 3.4, it has two principal states: inside the critical section (CS ) and outside the critical section (Non-CS ). Two actions InCS and OutCS allow switching between the two states. In a concurrent system, there may exist many instances of this process. In this example, we use two instances of this process A, B, and a mutex M to illustrate the behavior of concurrent processes, i.e. processes A and B should acquire mutex M in order to enter into the critical section.
50 CHAPTER 3. SEMANTICAL MODEL COMPOSITION InCS 0 1 OutCS Non-CS CS Figure 3.4: Transition System of a Process First of all, without using a mutex, process A and B are free to change their states, this is illustrated by figure 3.5, the free product of A and B. Notice that we simply concatenate the states of A and B to express the state of new system C, i.e. 01 means A is in state 0 and B is in state 1 etc. Prefix A and B are used to distinguish origins of the actions. Thus AinCS means action InCS of system A, BOutCS means action OutCS of system B etc. AInCS 00 01 AOutCS BInCS BOutCS BInCS BOutCS AInCS 10 11 AOutCS Figure 3.5: Free Product of Process A and B: C = A ×φ B Secondly, because there are no direct interactions between process A and B, we keep system C and make a free product of C and mutex M, as shown in figure 3.6. The same state encoding and action naming rules are used. MP, MV means action P, V of M, respectively. The set of states is shown in figure 3.6. The set of actions in system C ×φ M is: AC×φ M = {AInCS, AOutCS, BInCS, BOutCS, M P, M V } The set of synchronizations we want to apply on this system is: SyncC,M = {AInCS//M P, AOutCS//M V, BInCS//M P, BOutCS//M V } Thirdly, we apply synchronization between the actions from systems C and M. In fact, both A and B interact with mutex M, the synchronizations are:
3.3. EXAMPLE OF SYNCHRONIZED COMPOSITION OF LTS 51 MP MP AInCS AInCS 00 01 00 01 0 0 1 AOutCS 1 M.V AOutCS M.V BInCS BOutCS BInCS BOutCS BInCS BInCS BOutCS BOutCS MV AInCS AInCS MV 10 11 10 11 0 0 1 1 AOutCS MP AOutCS MP Figure 3.6: Free Product of Process C ×φ M • For process A: AInCS//M P, AOutCS//M V • For process B : BInCS//M P, BOutCS//M V In order to obtain the composed system, we apply the rules in definition 3.2.6, concretely in the following steps † : 1. On system C ×φ M shown in figure 3.6, remove transitions involved in syn- chronizations SyncC,M , i.e. transitions labeled by AInCS, AOutCS, BInCS, BOutCS, M P , M V . In this example, all transitions are removed. 2. Starting with initial state, i.e. 000, computing the firability and result state of applying actions: AInCS//M P , AOutCS//M V , BInCS//M P ,BOutCS//M V . In this example, we discover the following transitions/states: AInCS//M P • 000 − − − − 011 −−−→ AOutCS//M V • 011 − − − − → 000 −−−− BInCS//M P • 000 − − − − 101 −−−→ BOutCS//M V • 101 − − − − → 000 −−−− 3. Repeat step 2 until no new states are discovered. 4. Remove all isolated states, i.e. states which are not connected with initial state. In this example, all states except 000, 011, 101 are removed.
52 CHAPTER 3. SEMANTICAL MODEL COMPOSITION AInCS // MP 00 01 0 1 AOutCS // MV BOutCS // MV BInCS // MP 10 1 Figure 3.7: C ×SyncC,M M The final synchronized composition of C and M, with SyncC,M = {AInCS//M P, AOutCS//M V, BInCS//M P, BOutCS//M V } is shown in figure 3.7. The final system has 3 states and 4 actions, all other states are illegal states. 3.3.2 Synchronized Composition of Counters In this example, we will synchronize two counters with different objectives using different synchronization expressions. Case 1: No synchronization. As depicted on the left side of figure 3.8, system A and B are two counters to be composed. We use SA and SB to refer to the state of counter A and B, respectively. The state of the composed system is expressed as the concatenation of SA and SB, e.g. 00 means SA is 0 and SB is 0, and so forth. If no synchronizations are specified, i.e. just put the two counters together, the composition of the two systems will have • 4*4=16 states {00, 01, 02, 03, 10, 11, 12, 13, 20, 21, 22, 23, 30, 31, 32, 33}, initial state 00. • two actions (labels): {Ainc, Binc} • 32 transitions: {4 ∗ At1, 4 ∗ At2, 4 ∗ At3, 4 ∗ At4, 4 ∗ Bt1, 4 ∗ Bt2, 4 ∗ Bt3, 4 ∗ Bt4} as depicted in figure 3.8. Notice that different strategies may be used to deduce the result of composition. It is not † always necessary to compute the free product before applying synchronizations. Here we use a simple approach by construction.
3.3. EXAMPLE OF SYNCHRONIZED COMPOSITION OF LTS 53 We use prefix A and B to distinguish the original system of actions and tran- sitions, and labels on the arcs are just for illustration in order to show the dif- Ainc Ainc ferences before and after composition. At1 = 00 − → 10, At2 = 10 − → 20, − − Binc Bt1 = 00 − → 01 ... − Ainc and Binc are actions can be performed in the new system, i.e. free product of system A and B shown on the right side of figure 3.8: all vertical arcs are labeled by Ainc and all horizotal arcs are labeled by Binc. Bt4 0 t4 3 00 Bt1 01 Bt2 02 Bt3 03 t1 t3 At1 At1 At1 At1 Bt4 1 t2 2 10 Bt1 11 Bt2 12 Bt3 13 System A At4 At4 At2 At4 At4 At2 At2 At2 Bt4 20 Bt1 21 Bt2 22 Bt3 23 0 t4 3 At3 At3 At3 t1 At3 Bt4 t3 1 t2 2 30 Bt1 31 Bt2 32 Bt3 33 System B LTS of A × B Figure 3.8: Free Product of A and B:A ×φ B Now we want to synchronize two counters to get a bigger system. Depending on our intentions, there are several ways to define synchronization. Case 2: Synchronize LTS transitions. We want the two counters to be synchronized at 0. In this case, when system A or B arrives at state 3, it has to wait another system to be able to finish this synchronization. This is similar to a blocking communication through networks. Conditions of synchronizations In order to specify this synchronization, one way to identify a state from a set of states is to use conditions. We use the syntax CondList :: Action to specify conditional actions. For example SA = 3 means system A is at state 3, thus SA = 3 :: Ainc refers to At4. Our intention can be expressed by SA = 3, SB = 3 :: Ainc//Binc, where the comma ’,’ means the conjunction of conditions.
54 CHAPTER 3. SEMANTICAL MODEL COMPOSITION Using conditions is a way to dynamically classify (label) LTS transitions in complex systems. However, the syntax of the conditions depends the syntax of the concrete modeling language and we will not discuss details here. SA=3, SB=3::Ainc // Binc (At4//Bt4) 00 Bt1 01 Bt2 02 Bt3 03 At1 At1 At1 At1 10 Bt1 11 Bt2 12 Bt3 13 At2 At2 At2 At2 20 Bt1 21 Bt2 22 Bt3 23 At3 At3 At3 At3 30 Bt1 31 Bt2 32 Bt3 33 Figure 3.9: Synchronization with SA = 3, SB = 3 :: Ainc//Binc With synchronization expression SA = 3, SB = 3 :: Ainc//Binc, the com- posed system has: • 16 states: {00, 01, 02, 03, 10, 11, 12, 13, 20, 21, 22, 23, 30, 31, 32, 33}, initial state 00. • 3 actions (labels): {Ainc, Binc, SA = 3, SB = 3 :: Ainc//Binc} • 25 transitions {4 ∗ At1, 4 ∗ At2, 4 ∗ At3, At4//Bt4, 4 ∗ Bt1, 4 ∗ Bt2, 4 ∗ Bt3} as shown in figure 3.9. The synchronized transition is labeled by SA = 3, SB = 3 :: Ainc//Binc, which means At4 and Bt4 occur simultaneously. Other possible synchronizations are (as shown in figure 3.10): • SA = 3, SB = 3 :: Ainc//Binc: we want counter A to be reset without considering counter B, but B has to synchronize with A while doing its reset. • SA = 3, SB = 3 :: Ainc//Binc: we want two counters to run with and without synchronization Case 3. We want to connect the two counters in a way that B increments when A finishes a cycle, that means At4//Binc, At4 ⇒ SA = 3 :: Ainc. In this
3.3. EXAMPLE OF SYNCHRONIZED COMPOSITION OF LTS 55 SA=3, SB=3::Ainc // Binc (At4//Bt4) SA=3, SB=3::Ainc // Binc (At4//Bt4) 00 Bt1 01 Bt2 02 Bt3 03 00 Bt1 01 Bt2 02 Bt3 03 Bt4 At1 At1 At1 At1 At1 At1 At1 At1 10 Bt1 11 Bt2 12 Bt3 13 10 Bt1 11 Bt2 12 Bt3 13 Bt4 At4 At2 At2 At4 At2 At4 At2 At4 At4 At2 At4 At2 At4 At2 At4 At2 20 Bt1 21 Bt2 22 Bt3 23 20 Bt1 21 Bt2 22 Bt3 23 At3 Bt4 At3 At3 At3 At3 At3 At3 At3 30 Bt1 31 Bt2 32 Bt3 33 30 Bt1 31 Bt2 32 Bt3 33 Bt4 1) SA = 3, SB = 3 :: Ainc//Binc 2) SA = 3, SB = 3 :: Ainc//Binc Figure 3.10: SA = 3, SB = 3 :: Ainc//Binc and SA = 3, SB = 3 :: Ainc//Binc At4//Bt4 At4//Bt4 00 Bt1 01 Bt2 02 Bt3 03 00 01 02 03 At1 At1 At1 At1 At1 At1 At1 At1 10 Bt1 11 Bt2 12 Bt3 13 10 11 12 13 At2 At4Bt1 At2 At4Bt2 At2 At4Bt3 At2 At2 At4Bt1 At2 At4Bt2 At2 At4Bt3 At2 20 Bt1 21 Bt2 22 Bt3 23 20 21 22 23 At3 At3 At3 At3 At3 At3 At3 At3 30 Bt1 31 Bt2 32 Bt3 33 30 31 32 33 1) SA = 3 :: Ainc//Binc 2) SA = 3 :: Ainc//Binc Figure 3.11: Synchronization with SA = 3 :: Ainc//Binc and SA = 3 :: Ainc//Binc
56 CHAPTER 3. SEMANTICAL MODEL COMPOSITION case, transition t4 of system A is synchronized with all the transitions in system B labeled by inc. The composed system has: • 16 states: {00, 01, 02, 03, 10, 11, 12, 13, 20, 21, 22, 23, 30, 31, 32, 33}, initial state 00. • 3 actions (labels): {Ainc, Binc, SA = 3 :: Ainc//Binc} • 28 transitions {4∗At1, 4∗At2, 4∗At3, At4//Bt1, At4//Bt2, At4//Bt3, At4//Bt4, 4 ∗ Bt1, 4 ∗ Bt2, 4 ∗ Bt3} as shown in figure 3.11.1. A and B can run separately and are synchronized each time when A moves from state 3 to state 0. A variance of this synchronization is SA = 3 :: Ainc//Binc is shown in figure 3.11.2, where counter B is totally driven by counter A. In this case, synchronizations are more dynamic than in case 2, i.e. they are interpreted during execution, e.g. SA = 3 :: Ainc//Binc ⇒ {At4//Bt1, At4//Bt2, At4//Bt3, At4//Bt4}. This is a dynamic binding of synchronization with transi- tions. Case 4. We want to synchronize action inc of system A with action inc of system B. Ainc//Binc. In this case, all transitions labeled by inc in system A are synchronized with all the transitions labeled by inc in system B. With synchroniza- tion Ainc//Binc, the composed system has: • 16 states: {00, 01, 02, 03, 10, 11, 12, 13, 20, 21, 22, 23, 30, 31, 32, 33}, initial state 00. • 2 actions (labels): {Ainc//Binc, Binc} • 28 transitions {At1//Bt1, At1//Bt2, At1//Bt3, At1//Bt4, At2//Bt1, At2//Bt2, At2//Bt3, At2//Bt4, At3//Bt1, At3//Bt2, At3//Bt3, At3//Bt4, At4//Bt1, At4//Bt2, At4//Bt3, At4//Bt4, 4 ∗ Bt1, 4 ∗ Bt2, 4 ∗ Bt3}. In this case, transitions labeled by Ainc are removed and transitions labeled by Binc are kept. The binding of synchronization is dynamic for both systems, e.g. Ainc//Binc is bound with 16 transitions. Figure 3.12 depicts the results of synchronization with Ainc//Binc, Ainc//Binc, and Ainc//Binc, respectively. Impacts of synchronization on the properties of system. Synchro- nizations don’t change the properties of the subsystems. However, based on the conjunction of its subsystems’ states, the composed system has new properties, e.g.
3.3. EXAMPLE OF SYNCHRONIZED COMPOSITION OF LTS 57 At4//Bt4 At4//Bt4 00 Bt1 01 Bt2 02 Bt3 03 00 Bt1 01 Bt2 02 Bt3 03 At1Bt2 At1Bt2 At1Bt1 At1Bt3 At1 At1Bt1 At1 At1Bt4 At1 At1Bt3 At1 At1Bt4 10 Bt1 11 Bt2 12 Bt3 13 10 Bt1 11 Bt2 12 Bt3 13 At4Bt1 At2Bt3 At2Bt4 At4Bt1 At2Bt3 At2Bt4 At4Bt3 At2Bt3 At2 At2 At2 At2Bt1 At2Bt1 At2 At2Bt3 At4Bt3 At4Bt2 At4Bt2 20 Bt1 21 Bt2 22 Bt3 23 20 Bt1 21 Bt2 22 Bt3 23 At3Bt4 At3 At3 At3Bt4 At3 At3Bt1 At3Bt3 At3Bt1 At3Bt3 At3Bt2 At3Bt2 At3 30 Bt1 31 Bt2 32 Bt3 33 30 Bt1 31 Bt2 32 Bt3 33 1) Ainc//Binc 2) Ainc//Binc At4Bt4 00 At1Bt1 11 At2Bt2 22 At3Bt3 33 3) Ainc//Binc Figure 3.12: Synchronization with Ainc//Binc, Ainc//Binc, and Ainc//Binc in figure 3.12.3 a property could be: SA==SB. The properties of composed system rely on two kinds of elements: the initial state of each subsystem and the synchro- nizations. While specifying a system, in general we know the initial states of subsystems. While implementing the system, synchronizations should be realized or implemented correctly, especially in parallel, distributed environments. For instance, in figure 3.13 a process in system C tries to send a message to process in system D, synchro- nization C.send//D.receive should be implemented and ensured by the underlying communication system which may have different levels of reliability, security, and transactional supports. Algorithms such as 2-phase commit and 3-phase commit protocols are often used to guarantee the synchronization of multiple processes in distributed environment. For instance, in figure 3.14 the transaction coordinator wants to synchronize the counters through a network. The implementation is a refinement of the syn- chronization expression, e.g. Ainc//Binc//Xinc. Based on existing infrastructures and requirements, 2-phase commit or 3-phase commit protocols can be used to im- plement the synchronization in a centralized way. The separation of specification (or modeling) and implementation is a fun- damental concept of system design. We divides a problem into specification (of
58 CHAPTER 3. SEMANTICAL MODEL COMPOSITION System C System D 0 0 send receive 1 1 Figure 3.13: Two Distributed Communicating Systems Transaction System A System X Coordinator 0 inc 3 0 inc 3 inc inc inc inc 1 inc 2 System B 1 inc 2 0 inc 3 inc inc 1 inc 2 Figure 3.14: Use Transaction Coordinator for Synchronization
3.4. PETRI NETS AND LTS 59 synchronization) and implementation. How to implement the synchronizations in complex environments is the next step of our work, which consists of automatic code generation from synchronization specifications and environment profiles. We classify the implementations of synchronization into 3 categories: • communication between processes, e.g. locks, blocking send/receive, with ACK ... • synchronization using a centralized transaction manager, e.g. 2-phase commit and 3-phase commit protocol • decentralized peer-to-peer synchronization, e.g. broadcasting, p2p protocols. Each kind of implementation is adequate for certain environments, and maybe not for others. 3.4 Petri Nets and LTS Mapping from Petri net to LTS. The mapping from a PN to its LTS is straight- forward by applying an injective function L : TP N → ALT S , i.e. for a given PN, the relation between the PN transitions and the labels of its LTS is one-to-one. However, LTS of different models may be isomorphic, i.e. having the same graph structure but different labels. For example, the LTS of the Place/Transition net and the Algebraic Petri Net (APN) models in figure 3.15 are isomorphic to the LTS of the example counter in figure 3.2. Isomorphic LTS means that a system can be built using dif- ferent syntax (labels). Since our synchronized composition of system is defined on LTS, it can be applied to any DSL whose semantics is given by LTS. P0 t1 P1 ADT: x 0+1=1 t4 t2 0 inc 1+1=2 x+1 2+1=3 3+1=0 P3 t3 P2 Place/Transition Net model of the counter APN model of the counter (Places are Safe) Figure 3.15: The Simple Counter Modeled by Place/Transition Net and APN Moreover, in figure 3.15 the Place/Transition nets can be seen as the unfolded APN model. This is an example that the same semantic model is built through different languages.
60 CHAPTER 3. SEMANTICAL MODEL COMPOSITION Example of counter Figure 3.16 illustrates the compositions of the APN counter using different synchronization specifications. We can observe that transitions with- out are removed from the new system. Note that they are just for illustration purpose because we did not give the formal syntax composition rules with algebraic Petri nets. However, the syntactical composition of models has the objective of implementing the semantics of composition we presented in this Chapter ‡ . SA SB x x 0 Sync = {Ainc//Binc} x+1 0 x+1 Ainc x y Binc y+1 x+1 Ainc//Binc SA SB SA SB x x 0 0 0 0 x+1 x+1 y y x Binc Ainc x y+1 y+1 x+1 x+1 Ainc//Binc Ainc//Binc Sync = {Ainc//Binc} Sync = {Ainc//Binc} SA SB Sync = {Ainc//Binc} 0 0 x y x+1 y+1 Ainc//Binc Figure 3.16: Different Compositions of two APN Counters A, B Example of dining philosophers In dining philosophers problem, a certain number of philosophers spend their lives alternating between thinking and eating. They are seated around a circular table. There is a fork placed between each pair of neighboring philosophers. Each philosopher has access to the forks at her left and right. In order to eat, a philosopher must be in possession of both forks. Each philosopher attempts to pick up the left fork first and then the right fork. When finishes eating, a philosopher puts both forks back down on the table and begins CO-OPN transactions can be considered as a syntactical composition of models, because they ‡ have the same semantics as our synchronizations.
3.4. PETRI NETS AND LTS 61 thinking. Since the philosophers are sharing forks, it is not possible for all of them to be eating at the same time. The interactions between philosophers and forks can be seen as synchroniza- tions between different systems. In our model, each philosopher has two states: Eating and Thinking, and two actions GoEat and GoThink. Each fork also has two states: Free and Taken, and two actionsTake and Put. Figure 3.17 shows the PN model of two philosophers and two forks. Instead of assuming a philosopher may only pick up one fork at a time, we suppose a philosopher can realize transactions, i.e. a philosopher can take two forks at the same time. GoEat Take Ph1 F1 Thinking Eating Free Taken GoThink Put GoEat Take Ph2 F2 Thinking Eating Free Taken GoThink Put Figure 3.17: PN model of Two Philosophers and Two Forks In order to compose the 4 systems using synchronizations, we start by identify labels (actions): Ph1.GoEat, Ph1.GoThink, Ph2.GoEat, Ph2.GoThink, F1.Take, F1.Put, F2.Take, F2.Put. Then, we specify synchronizations (constraints) between the systems, in this example: • Ph1.GoEat//F1.Take//F2.Take: Philosopher 1 will take fork 1 and fork 2 simultaneously when he or she performs GoEat. • Ph1.GoThink//F1.Put//F2.Put: Philosopher 1 will put fork 1 and fork 2 simultaneously when he or she performs GoThink. • Ph2.GoEat//F2.Take//F1.Take: Philosopher 2 will take fork 2 and fork 1 simultaneously when he or she performs GoEat.
62 CHAPTER 3. SEMANTICAL MODEL COMPOSITION • Ph2.GoThink//F2.Put//F1.Put: Philosopher 2 will put fork 2 and fork 1 simultaneously when he or she performs GoThink. Figure 3.18 shows the composed system from above synchronizations. In fact, transitions synchronized with // are merged into a single transition in the composed system because modifier is not used in the synchronizations. These synchronizations also impose that forks cannot change their states alone without being synchronized with philosophers. F1_Free F1_Taken Ph1.GoEat//F1.Take//F2.Take Ph2.GoEat//F2.Take//F1.Take Ph1_Thinking Ph1_Eating Ph2_Eating Ph2_Thinking Ph1.GoThink//F1.Put//F2.Put Ph2.GoThink//F2.Put//F1.Put F2_Free F2_Taken Figure 3.18: Synchronized Philosophers and Forks 3.5 Timing Semantics of the Synchronizations and the Sequence (..) Operator In the formal definition of synchronized composition of LTS, synchronizations are parallel (//) or choice (⊕). The composition of systems relies on their transactional semantics, i.e. • for parallel synchronization, all synchronized actions/events should occur or nothing should occur. • for choice synchronization, only one action/event or nothing will occur among all the synchronized actions/events. However, in parallel synchronization the timing (order) of actions/events are unspecified, e.g. by A//(B//C) we mean A, B, C should all occur during the syn- chronization (transaction), but no constraints are given regarding to the order of actions, such as:
3.6. SUMMARY 63 • should actions A, B, C start simultaneously, or • should actions A, B, C end simultaneously, or • should they occur one after another with a more specific order, e.g. B after A, C after B etc. Because order is an important factor in real world systems, we re-introduce the sequence (..) operator as a refined parallel synchronization operator. In fact, the sequence synchronization has the same semantics regarding to the composition of systems, but it implies ordering on the occurrence of events, e.g. for synchronization A..B, its semantics implies: • the same semantics as parallel synchronization //: A and B should occur both, or none of them occurs (apparently), and • more constraints on the order: B should be performed after A A typical example of using the sequence is when several actions are synchro- nizing with the same actions, e.g., for two synchronizations A//B and A//C, we can have several interpretations: • A//B, A//C ⇒ A//(B//C), without implying order on B and C • A//B, A//C ⇒ A//(B..C) or A//B, A//C ⇒ A//(C..B), when we want to imply order on B and C for the synchronization In our modeling work, the sequence synchronization .. can replace // when specific order is necessary for the parallel synchronization (or transaction) specified with //. 3.6 Summary In this chapter, we propose a semantical composition language for the composition of labeled transition systems. Based on CO-OPN transactions, this language allows to express different intentions of composition, such as parallel and alternative syn- chronizations, and decide either a label/action of the initial system will appear in the composed system (i.e. visibility of labels) or not. The composition relies on the the transactional semantics of the operators: several things should all happen in different systems, or nothing should happen.
64 CHAPTER 3. SEMANTICAL MODEL COMPOSITION We have shown that, the composition of LTS is about constraining the free product of initial systems, thus reducing states from their free product. With a well-designed strategy, it is possible to deduce the state space of composed system from the state space of initial systems, which will facilitates model-checking and verification of complex systems, thus managing the complexity. In the next Chapter, we will present the formal notation, ID-net, which im- plicitly implies model composition via its annotation mechanisms.
Chapter 4 ID-Net 4.1 Motivation Processes and Resources are two essential elements of computer systems. The de- sign of computer system has the objectives of optimizing resource utilization and maximizing process execution performance while keeping the reliability of systems. Processes are programs which will execute in parallel and compete for re- sources in concurrent environments. Created and deployed by software developers, the execution of processes is dynamic and depending on the execution environment, i.e current available resources in a system. Resources can be CPU (cycles), memories, network communications, data objects, and users (interfaces). Resources can have fixed and limited numbers, or can be created and disposed dynamically. The analysis of resource allocation in concurrent parallel environment is a classical problem and it is crucial for today’s software systems. Properties such as liveness, deadlock-free, absence of starvation of processes, and fairness between concurrent processes are very important for the design of systems. The development of concurrent, distributed system requires rigorously defined languages and models as well as automation tools which are capable to manage, verify the models, and transform them into executable codes. Formal methods and models such as process algebra [66–68], finite state machine, and Petri nets [69–71] are widely used in design and verification of distributed systems. Among them, Petri nets is the most often used model for concurrent and reactive systems in practical applications. In Petri nets, processes are represented by the net structure and resources 65
66 CHAPTER 4. ID-NET are modeled (abstracted) as tokens. Petri nets’ graphical notation and abundant verification techniques make it an excellent tool for the modeling and verification of concurrent systems. However, similar to process algebra and other formal ap- proaches, classical Petri nets emphasize on process model and omit the details of resources. The abstraction of resource can reduce the complexity of validating con- current systems specified in Petri nets, however, the details on resource management have to be considered during the development of system. Software developers rely on programming languages they are using for the development. The tendency of using Domain-Specific Language (DSL) will allow domain experts to develop operational models/systems for specific kinds of prob- lems. A well-designed DSL should use the vocabularies of a specific domain to easily express domain problems, and have formal semantics for executability and verifiability of models created by this language. In fact, there are trade-offs between the verifiability (manage of complexity), expressive power, and executability of formal models. It would be interesting to bridge the semantics gap between formal models and domain-specific models by synchronizing their behaviors regardless of the modeling languages, i.e. giving formal semantics to the DSLs. 4.1.1 Principle of Petri Nets Modeling There are many reasons or purposes of using Petri nets-based modeling languages, for example model validation, simulation, or development of concurrent systems. Different kinds of Petri nets are proposed based on these purposes, in general, a Petri nets-based modeling language should define (maybe not completely) the following elements: • Control structure. Places, transitions, and the flow which connect them to- gether. This is the common basis of Petri nets models. These elements form the essential constraints of the system. • Tokens. Information or entities transported on the flow, they are consumed and produced by transitions. • Inscription language. It is used to specify information on places, transitions, flow, and tokens. • State-Transition Semantics. The rules of consuming and producing tokens with respect to the state of system; how transitions are enabled and executed.
4.1. MOTIVATION 67 Control Structure. Control structure defines control flow patterns such as se- quence, parallel, selection (branching), and synchronization. The control structure of Petri nets shows parallel processing and synchronization explicitly and intuitively, which is an advantage compared to most general sequential programming languages, state-chart diagrams, and other automate-based graphical languages. It allows to specify non sequential processes [72], which can have several control points simulta- neously. Tokens. Tokens can represent physical or conceptual entities, states of logical predicates, or pieces of information. The interpretation of the presence of a token in a particular place depends on the meaning of token and the intention of modeler. The state of a system, i.e. the marking, is represented by the distribution of tokens in the control structure and the values of tokens. A Petri net can use distinguishable (individual token) or non-distinguishable tokens (black tokens). Non-distinguishable tokens don’t have values, and a marking of a place is the number of tokens in the place. A marking of nets with distinguish- able tokens also depends on the nature of its tokens, e.g. values and identities of tokens. Distinguishable tokens can be typed or not (if only one type is used). Typed token can be categorized as follows: • value token. For example 0, 1, 2, true, false. Value tokens are distinguished by their values. • ID tokens: simple-variable tokens. Equivalent to names of variables of prim- itive types, e.g. integer a, string b, float c, a,b,c are simple typed variable tokens. • ID tokens: reference tokens. Equivalent to references to structured objects, e.g. a book object with attributes such as name, ISBN, author etc. Value tokens are distinguished by their values. ID tokens are distinguished by their identities. A collection of tokens can be managed by using an ID token referring to a list (or bag, set) structure containing other tokens. Normally, value tokens are self-contained and their values can be directly used by transitions, while additional mechanisms is needed to solve and manipulate the values/resources associated with ID tokens. However, with value tokens, the manipulate rules have to be given somewhere, e.g. implicit rules or defined by the inscription language. With ID tokens, the rules of using the IDs have to be defined explicitly in models outside of ID-net (i.e. co-models), as we will present later in this chapter.
68 CHAPTER 4. ID-NET Inscription Language. An inscription language is a Domain-Specific Language. Inscription language defines allowed annotations on the control structure. These annotations can be used for automatic model processing such as analysis and model transformation. Most of the time, tokens are also defined by an inscription language. Several kinds of inscriptions are used in literature: • Place inscription: name and type of places • Transition inscription: name, conditions, operations • Arc inscription: variables, weights on arcs • Tokens: types and values of tokens • Annotations of nets such as name etc. Inscription languages play an important role for Petri nets-based modeling languages. Since control structure represents control-flow with respect to causality of events, inscription languages are used principally to define data-related aspects such as conditions and data manipulations. In fact, inscriptions define a system side-by-side with the control structure, i.e. it is a Domain-Specific Model (DSM). Inscriptions specify interactions between control structure and the DSM. If the in- scription language is a pure functional language, we don’t need to consider the state space of the DSM. An inscription language may have the following parts: • Naming rules for place and transition • Data type: primitive types, complex data type definition, and variable decla- ration • Conditional expressions (guards) • Function definition, with or without side-effects The execution of transition inscription should be atomic. Firing the transition and executing of the inscription form a transaction, i.e. both finish successfully, or nothing changes in the state of the system in case of failure. Semantics and Execution of Petri net. A semantics of Petri nets gives the enabling and execution rules of transitions with respect to state-transition systems, e.g. how to compute the next state of system from actual state, how variables are evaluated and bound to values.
4.1. MOTIVATION 69 Nondeterministic sequential interleaving semantics An operational semantics of Petri nets should specify the step-by-step evolution of system and how these steps can be achieved operationally, i.e. how to execute Petri nets. For exam- ple, a Petri net can be executed with nondeterministic sequential interleaving semantics by the following steps: 1. establishing an initial marking, 2. choosing a set of eligible transitions, 3. firing a transition among the set of eligible ones (nondeterministic), 4. going back to step 2 until no more transition is eligible. An eligible or enabled transition is a transition which has enough resource to be fired. The step firing a transition can have different operational semantics. From the resource perspective of view, a possible operational semantics can be described informally as follows: 1. select tokens in pre-set places, 2. reserve pre-condition tokens temporally, 3. evaluate T, if fails then releases reserved tokens, and go back to 1, 4. remove reserved tokens, i.e. consume tokens, 5. put post-condition tokens into post-set places, i.e. produce tokens. The step Evaluate T consists of evaluating guard conditions of T, and per- forming side-effects-free actions. The execution of this sequence should be atomic. This operational semantics also implies the following operations on the places (as we did for prototyping CO-OPN specifications in [73] and A.1 ): • P.take(token): reserve token • P.release(token): release a token (inverse of take) • P.put(token): put a token into the place • P.remove(token): remove a token from the place
70 CHAPTER 4. ID-NET True concurrency semantics A Petri net can be also executed with true concurrency semantics [74, 75], which means all enabled transitions can be fired simultaneously: 1. establish an initial marking, 2. fire all eligible transitions as possible, 3. repeat step 2 until no more transition is eligible. With true concurrency semantics, the executions of transitions are concurrent. The step of firing all eligible transitions is non-determinist and may imply con- flicts on accessing resources during the evolution of system, i.e. several transitions requiring the same resource are enabled at the same time, but they cannot be exe- cuted simultaneously. In this case, the execution of transitions depends on the way of accessing the resources and can become interleaved. 4.2 Objectives of ID-Net Using true concurrency semantics, ID-net is designed for the development of con- current, distributed systems. Transitions can run in parallel if enough resources are available, in case of conflicts on resources, the execution of transitions become nondeterministic sequential interleaving. Our modeling framework extends the elements mentioned in precedent section by adding a synchronization mechanism allowing ID-net to interact with heteroge- nous external models at the same time. Each external model, also called the co- model of ID-net, can be defined using a domain-specific language. Notice that notion of co-model is relative, an ID-net can be a co-model of another ID-net and the inverse can be also true at the same time. A fundamental of ID-net is the separation between how to organize resources for different purposes (processes) and how the resources can be used and managed. They represent the two dimensions of a system: • the control structure of processes, i.e. modeled by ID-net, specifies how to organize resources to achieve objectives. This part is supposed to be executed in parallel as possible. • how a specific kind of resource can be used and managed depend on the nature of the resources, and it can be specified by a domain-specific language. For example, a function can be called concurrently or not, a variable can be read and write but not both at the same time etc.
4.3. ID-NET: SYNTAX AND SEMANTICS 71 Inscription - Synchronization operators - Data Type Language - Function Synchronization - Modifiers (e.g. defining - Token - Implying system composition co-models) - Place - Transition Control - Enabling and execution Semantics - Flow Structure rules - True concurrency Figure 4.1: Elements of ID-net Modeling Framework The interactions between the two dimensions can be specified by synchro- nizations. From Aspect-Oriented Development (AOD) point of view, each kind of resource may correspond to a specific concern of a system and ID-net specifies how the concerns can be organized to achieve objectives. Thus this approach allows to model and develop large, complex systems. Incorporate domain-specific languages ID-net can be annotated by differ- ent Domain-Specific Languages at the same time, ID-net model coordinates these domain-specific models by executing the synchronizations. The final model will be a composition of ID-net and other domain-specific models (co-models). Concurrent programming Unlike parallel computing models which concentrate on data parallelism and performance issues, concurrent programming aims to to build reliable systems and manage their complexity. Concurrent programming is a challenging domain in today’s computing environment. The true semantics will allow ID-net to be executed in parallel and concurrent environments: the co-models manage the resources and synchronize with ID-net by communicating values and the identifications of the resources. Incremental development The annotation of ID-net can be performed incre- mentally by iterations. 4.3 ID-Net: Syntax and Semantics In this section, we will give the formal definition of ID-net and its operational se- mantics. First of all, the operational semantics without synchronization is given.
72 CHAPTER 4. ID-NET Then we discuss how the synchronized compositions are interpreted during the exe- cution of ID-net model, i.e. how the semantics of external model and ID-net model are composed. Unlike classical Petri net, i.e. Place/Transition net, which uses undistinguish- able tokens, ID-net uses distinguishable identifications as tokens. In Place/Transi- tion net, places contains integers which count the available resources in a system, and transitions increase/decrease the counters during execution. With ID-net, we are able to know which resources are available and which resources will be used at each step. Because ID-net can represent the control structure of parallel program running in concurrent environment, the two kinds of elements place and transition have different roles in operational semantics of ID-net: • Places are passive elements which hold and give out resources upon request. • Transitions are active and dynamic elements. A transition can access its sur- rounding places. • Places and transitions are connected by arcs. A transition requests resources or information from its pre-set places, and it must give resources or informa- tion to its post-set places. • Tokens in a place are accessed concurrently by connected transitions, thus place has to manage these access. • A transition performs the sequence of actions as a transaction: consume to- kens, perform inscription function, and produce tokens. 4.3.1 Definitions Except explicitly mentioned, the term ”Petri net” means Place/Transition net in our discussion. Definition 4.3.1. Petri net. A Petri net is a tuple < P, T, F, W >, where • P is a finite set of places, • T is a finite set of transitions (P ∩ T = ∅), • F ⊆ F in ∪ F out is the flow relation. F in = P × T , F out = T × P , • W : F → (N{0}) is the arc weight mapping.
4.3. ID-NET: SYNTAX AND SEMANTICS 73 Let a ∈ P ∪ T . The set •a = {a | < a , a >∈ F } is called the pre-set of a, and the set a• = {a | < a, a >∈ F } is its post-set. Each transition consumes tokens from its pre-set places and produces tokens to its post-set places. Definition 4.3.2. Marking of a Petri net. Given a Petri net N =< P, T, F, W >, the marking M : P → N is the distribution of tokens in its places P . Places hold the tokens. F defines the possible token flow. The semantics of Petri net is defined as a transition system. A state is a Petri net marking M ∈ P → N. The state of a net changes when transitions fire. For a transition t ∈ T to fire it has to be enabled. If a transition fires, it consumes tokens from places in •t and produces tokens in places in t•. Definition 4.3.3. Petri net with marking. A Petri net with marking is a tuple < N, m0 > where: • N =< P, T, F, W > is a Petri net • m0 is one marking, called the initial marking. ID-net takes a step forward by using typed and distinguishable tokens, i.e. identifications, which give minimum information about the resources. Definition 4.3.4. ID-net. An ID-net is a tuple < D, V, P, T, F, Ains, T cond >: • D is a finite set of domain names (or type names) • V is a finite set of variable names. type : V → D gives the type of a variable • P is a finite set of places. type : P → D gives the type of a place • T is a finite set of transitions, (P ∩ T = ∅) • F ⊆ (F in ∪ F out ) is the flow relation. F in = P × T , F out = T × P , each flow is a pair as < p, t > or < t, p >. • Ains ∈ [F → P(V )] is an arc inscription function. An arc inscription is a set of variable names inscribed on an arc, e.g. Ains(< p, t >) is the set of variable names inscribed on arc from a place to a transition f =< p, t >; Ains(< t, p >) is the set of variable names inscribed on arc from a transition to a place f =< t, p >
74 CHAPTER 4. ID-NET • type : F → D gives the type of an arc, i.e. for any arc f ∈ F , ∀v ∈ Ains(f ) : type(v) = type(f ) where f =< t, p > or f =< p, t >, type(< t, p >) = type(p), type(< p, t >) = type(p) • T cond is a function T → P(CondV ), where CondV is a set of conditions on variables from V , a condition can be one of the following forms: – ∀v, v ∈ V , (v = v ) ∈ CondV , meaning v and v must refer to different tokens – ∀v, v ∈ V , (v == v ) ∈ CondV , meaning v and v must refer to the same token Example. Domain names can be value or reference types, e.g. D = {int, bool, char, int∗, bool∗} meaning D has the value types of int, bool, char, and the identification (reference) types of int and bool. A domain is the set of values of the same type, e.g. domain(int) = {0, 1, 2...}, domain(boolean) = {true, f alse}. domain(int∗) = {x, y, z} means x, y, z are refer- ence type (variable name) of integer, where domain is a function which return the set of value for that domain name. An identification is unique in its domain. A token can refer to a concrete computing resource or an abstract entity. A concrete resource is accessible for those who holds its token, for instance, in a Web application, the client (browser) will get a session ID after the user authentication step and afterwards the session ID should be provided each time in order to access privileged resources. However, an identification token is not necessary to be unique in an ID-net, i.e. multiple tokens can refer to the same resource or value. In a real execution environment, resources are global and transitions trying to acquire the same resource are coordinated by resource managers or concurrent data structures. This implies the composition of ID-net and these models. ID-net places and arcs are typed. Each ID-net arc can be annotated by a local variable name, the variable will be bound with the ID token while firing the transition connected with the arc, and the variable is accessible locally by the transition. An ID-net transition controls which tokens it consumes and produces. T cond is a set of supplementary conditions on the variables of V to limit the flow of tokens.
4.3. ID-NET: SYNTAX AND SEMANTICS 75 Definition 4.3.5. Transition Inscriptions. For ID-net N =< D, V, P, T, F, Ains, T cond >, T ins ∈ [T → P(V )] is a transition inscription function. A transition inscription is a set of input and output variables names inscribed on its input arcs and output arcs, respectively. ∀t ∈ T : T insin (t) = Ains(< p, t >) p∈•t ∀t ∈ T : T insout (t) = Ains(< t, p >) p∈t• T ins(t) = T insin (t) ∪ T insout (t) Syntactically, the scope of a variable name is limited to a transition. Thus variable names will be interpreted locally by a transition and we have the following implicit rules for the local interpretation of variable names: • in the scope of a transition, the same variable name always refer to the same token. • in the scope of a transition, different variable names do not need but may refer to the same token. To be enabled, a transition tries to bind tokens from its input places to the inscribed variables of its input arcs, respectively. When the same variable name is inscribed on more than one input arcs of a transition, a strict join is formed. On the other hand, a duplication transition is a transition has more than one output arcs having the same inscription variable. Figure 4.2 shows strict join and duplication transitions. v v v v strict join duplication Figure 4.2: Strict Join and Duplication ID-net Transitions Definition 4.3.6. Strict Join Transition. For ID-net N =< D, V, P, T, F, Ains, T cond >, transition t ∈ T is called a strict join transition iff: ∃p, q ∈ •t, p = q, Ains(< p, t >) ∩ Ains(< q, t >) = ∅
76 CHAPTER 4. ID-NET t a t v a v v v a,b b enabled strict-join transition not enabled strict-join transition Figure 4.3: Examples of Strict Join Transitions A strict join transition is enabled only if the same token is bound with the same variable of different arcs. For example, in figure 4.3, transition t is not enabled if it cannot find two tokens with the same identity in its pre-places. Definition 4.3.7. Duplication Transition. For ID-net N =< D, V, P, T, F, Ains, T cond >, transition t ∈ T is called a duplication transition iff: ∃p, q ∈ t•, p = q, Ains(< p, t >) Ains(< q, t >) = ∅ A duplication transition simply send several copies of the same token to its post-places. Definition 4.3.8. Pipe Transition. For ID-net N =< D, V, P, T, F, Ains, T cond >, transition t ∈ T is called a pipe transition iff: T insin (t) = T insout (t) A generator transition is an ID-net transition which pass input tokens to its output places. It is like a ’pipe’ which don’t modify the content of token flow. Definition 4.3.9. Generator Transition. For ID-net N =< D, V, P, T, F, Ains, T cond >, transition t ∈ T is called a generator transition iff: ∃v : v ∈ T insin (t) and v ∈ T insout (t) / A generator transition is an ID-net transition which uses different output vari- able names than input variable names. As shown in figure 4.4, variable name v2 is inscribed on the output arcs and not on the input arcs of transition, thus the transitions in figure 4.4 are generator transitions. Unlike normal transitions which forward input tokens without changing them, generator transitions have the rights and responsibility to bind the new output variables, i.e. they may produce new tokens than the input tokens.
4.3. ID-NET: SYNTAX AND SEMANTICS 77 v1 v2 v1 v1 v2 v3 v1 v1 v2 v2 Figure 4.4: Examples of Generator Transitions 4.3.2 Operational Semantics of ID-net The followed notations are used to describe the operational semantics of ID-net. Definition 4.3.10. Multi-Set. A multi-set m, over a non-empty set S, is a func- tion m ∈ [S → N], the positive integer m(s) ∈ N is the number of appearances of the elements s in the multi-set m. Notation. We usually represent the multi-set m by a formal sum: m= m(s) s s∈S By M(S) or MS we denote the set of all multi-sets over S, then m ∈ M(S). The positive integers {m(s)|s ∈ S} are called the coefficients of the multi-set m, and m(s) is called the coefficient of s. An element s ∈ S is said to belong to the multi-set m iff m(s) = 0 and we then write s ∈ m. Definition 4.3.11. Operations of Multi-Sets. We define the following opera- tions of multi-set: singleton, addition, comparison, size, and subtraction. For all m, m1 , m2 ∈ M(S): • Empty multi-set. An empty multi-set over S it is a function ∅M such as ∀s ∈ S, m(s) = 0 • Singleton. This function creates a multi-set from a single element using {}M , s1 ∈ S, {s1} = m(s) s s∈S where if s == s1 : m(s) = 1, otherwise m(s) = 0. • Addition +M : m1 +M m2 = (m1 (s) +N m2 (s)) s s∈S
78 CHAPTER 4. ID-NET • Comparison =M : m1 =M m2 = ∃s ∈ S : m1 (s) =N m2 (s) • Size | |: |m| = m(s) s∈S • Comparison (sub multi-set) ≤M : m1 ≤M m2 = ∀s ∈ S : m1 (s) ≤N m2 (s) • Substraction −M . when m1 ≤M m2 : m2 −M m1 = (m2 (s) −N m1 (s)) s s∈S ≥M and =M are defined analogously to ≤M . Proposition 4.3.12. The following properties are satisfied for all multi-sets m1 , m2 , m3 ∈ M and all non-negative integers n, n1 , n2 ∈ N: • +M is commutative. m1 +M m2 = m2 +M m1 • +M is associative. m1 +M (m2 +M m3 ) = (m1 +M m2 ) +M m3 • ∅ is zero element. m +M ∅ = m • |m1 +M m2 | = |m1 | +N |m2 | Definition 4.3.13. Binding Function. A binding function is a mapping from variable names to the values in their corresponding domains. For a set of variable names V and their domain names D, Bind : V → domain(di ) ∪ {⊥} di ∈D where ∀v ∈ V, Bind(v) ∈ domain(type(v)) Bind(v) = ⊥ means we do not give a binding for variable v, i.e. invalid (or undefined) binding. Except specifically mentioned in our discussion, a binding should be valid.
4.3. ID-NET: SYNTAX AND SEMANTICS 79 Definition 4.3.14. Extended Binding Function (overloaded Bind). An ex- tended binding function binds a set of variable names to a multi-set of values. For a set of variable names V and a set of domain names D, Bind : P(V ) → M( domain(di ) ∪ {⊥}) di ∈D where ∀v ∈ V, Bind(v) ∈ domain(type(v)) Bind(V ) can be computed using Bind(v) as follows: • Bind(∅) = ∅M • Bind({u} ∪ V ) = {Bind(u)}M +M Bind(V ) Marking. Let m be a marking of an ID-net. m is a function from P to the multi-set of values of domain(d), d ∈ D: m:P →( M(domain(di ))) di ∈D A marking of place p, m(p), is a multi-set of values from the domain of type(p): ∀p ∈ P, type(p) = d, m(p) ∈ M(domain(type(p))) Similarly to Petri net, < N, m0 > denotes an ID-net N with initial marking m0 . Enabled transition. A transition t ∈ T is m-enabled with a binding, written <t,Bind> as m − − − iff − − →, ∀p ∈ •t : Bind(Ains(< p, t >)) ≤M m(p) The set of m-enabled transitions is <t,Bind> T m = {t ∈ T | m − − − − − →} Here the Bind function is a resource allocation mechanism, i.e. it reserves tokens for the variables at the level of transition. Firing an ID-net transition. An m-enabled transition t may fire, producing <t,Bind)> the successor marking m , written as m − − − → m , where Bind is a function which −−− apply function Bind on all variables in T ins(t), thus: ∀p ∈ P : m (p) = m(p) −M Bind(Ains(p, t)) +M Bind(Ains(t, p))
80 CHAPTER 4. ID-NET Because ID-net uses true concurrency semantics, enabled transitions can fire simultaneously if there are no conflict between them. If conflict exists between si- multaneously enabled transitions, the choice of firing transitions is non-deterministic and the execution becomes sequential interleaved. Definition 4.3.15. Reachable markings of Petri net. For Petri net P N with initial marking m0 < P N, m0 >, the set of markings reachable from m0 , i.e. the reachability set of m0 , reach(P N, m0 ) is the smallest set of markings, such that: • m0 ∈ reach(P N, m0 ), and t • if m → m for some t ∈ T , m ∈ reach(P N, m0 ), then m ∈ reach(P N, m0 ) − Definition 4.3.16. Reachable markings of ID-net. For ID-net N with initial marking m0 < N, m0 >, the set of markings reachable from m0 , i.e. the reachability set of m0 , reach(N, m0 ) is the smallest set of markings, such that: • m0 ∈ reach(N, m0 ), and <t,Bind> • if m − − − m for some t ∈ T , m ∈ reach(N, m0 ), then m ∈ reach(N, m0 ) −−→ Definition 4.3.17. LTS of ID-net without checking Tcond For an ID-net with initial marking < N, m0 >, its LTS is A<N,m0 > =< S, A, TA , s0 >, where • s0 = m0 • S = reach(N, m0 ) • A=T <t,Bind> • TA = {m − − − m | t ∈ T, m , m ∈ reach(N, m0 )} −−→ Definition 4.3.18. Path in LTS. In a LTS < S, A, T, s0 >, a path from marking m0 to m is a sequence of LTS transitions, i.e. <t0 ,Bind0 > <t1 ,Bind1 )> <tn ,Bindn )> m0 − − − − m1 − − − − m2 ... − − − − m − − −→ − − −→ −−−→ where t0 , t1 ...tn ∈ T , the sequence is: seq =< t0 , Bind0 >, < t1 , Bind1 > ... < tn , Bindn > The path from m0 to m can be denoted as <t0 ,Bind0 >,<t1 ,Bind1 >...<tn ,Bindn > m0 − − − − − − − − − − − → m −−−−−−−−−−−
4.3. ID-NET: SYNTAX AND SEMANTICS 81 or simply as seq m0 − m → A pair of transition/binding < t0 , Bind0 > is in sequence seq is denoted as: < t0 , Bind0 >∈ seq. There may exist zero or more paths from one marking to another marking. We define function P ath(A, m0 , m) as the set of paths from marking m0 to m in LTS A, thus: seq ∈ P ath(A, m0 , m). Considering constraints Tcond in ID-net’s operational semantics. The above definitions do not check constraints defined in T cond which will limit the bindings. Definition 4.3.19. Binding satisfying Tcond. In a LTS of ID-net, for a set of conditions T cond and a binding on a set of variable V at marking m, i.e. Bindm : V • Bindm |= ∅ V • Bindm |= (T cond ∪ {v1 == v2}, v1, v2 ∈ V ) ⇔ V (Bindm |= T cond) ∧ (Bindm (v1) == Bindm (v2)) V • Bindm |= (T cond ∪ {v1 = v2}, v1, v2 ∈ V ) ⇔ V (Bindm >|= T cond) ∧ (Bindm (v1) = Bindm (v2)) V denoted as Bindm |= T cond. V Definition 4.3.20. LTS of ID-net satisfying Tcond For ID-net N =< D, V, P, T, F, Ains, T cond > and its initial marking m0 , its LTS without checking T cond is AN =< SA , A, TA , s0 >, its LTS satisfying T cond is BN =< SB , A, TB , s0 >: • SB ⊆ SA • A=T t,Bind • TB = {m − − m | t ∈ T, m , m ∈ SA , Bind |= T cond} ⊆ TA −→ Enabled transition satisfying T cond. A transition t ∈ T is m-enabled <t,Bind cond > with a binding which satisfies T cond, written as m − − − T− − iff − − − − →, <t,Bind> m − − − ∧ Bind |= T cond −−→ The set of m-enabled transitions satisfying T cond is <t,Bind > TT cond = {t ∈ T | m − − − T− − ⊆ T m m − − −cond→} −
82 CHAPTER 4. ID-NET Example of ID-net Bindings. Figure 4.5 shows an example of ID-net transition with inscriptions and ID tokens a, b, c. We suppose that a, b, c are variables of the same type. Transition t has two input variables v1, v2 and two output variables v1, v2. Two possible bindings (non-determinist) v1:='a' a v2:='b' v1 v1 v2 fire t v2 a c b v1 v1 t v2 v2 b, t c fire t a v1 v1 v1:='a' v2 v2 v2:='c' b c t Figure 4.5: An Example of ID-net Bindings In this example, there are two possible bindings for variable v2: b or c. Without further conditions, the choice is non-determinist. Moreover, in the above three states the set of seen tokens is {a, b, c} and transition t is not a generator transition. The binding of variables is dynamics and depends on the marking of ID-net; if the transition is synchronized with external models, the computation depends also on the state of external models. 4.4 Basic ID-net Modeling Patterns Basic Control Flow Structure. With typed places, arcs with inscriptions, it is easy to model data flow with ID-net. However, depending on the types of domains and relations between the types, there are many possibilities. The essential control flow structure is shown in figure 4.6, they define the first-level constraints of ID- net model where annotations will be inscribed on this structure as second-level constraints. In this section, we will identify several common cases in data flow modeling.
4.4. BASIC ID-NET MODELING PATTERNS 83 transition related place related flow join store flow join 1) 2) 5) 6) split processing unit choice shared store 3) 4) 7) 8) Figure 4.6: Basic Control Flow Structure of ID-net without Annotations (as classical Petri nets) 4.4.1 Data Flow Modeling with Arc Inscriptions Token Pipes (with Pipe Transition). If a variable name is inscribed both on a transition’s input arc and one or several of its output arcs, it means the tokens consumed by the transition and produced by the transition will be guaranteed as the same, as shown in figure 4.7.1). When several output arcs of the transition have the same variable name as inscription, it means duplication of the token, as shown in figure 4.7.2). Figure 4.7.3) is a strict-join transition which produces the same token as it consumes. t t 1) a v v fire t v v a t t a v v 2) a v fire t v v v a t t a v v 3) v fire t v a v v a Figure 4.7: Token Pipes
84 CHAPTER 4. ID-NET Token Transformers (with Generator Transition). If different variable names are inscribed on a transition’s input arcs and output arcs, as shown in figure 4.8, tokens consumed by the transition and produced by the transition are not guaranteed to be the same (there are chances to be so, but it depends on the inscribed function). t t 1) a v1 v2 fire t v1 v2 ? t t ? v2 v2 fire t v1 2) a v1 v3 v3 ? t t a v1 ? v1 v3 v3 3) fire t v2 v4 v2 v4 b ? Figure 4.8: Token Transformers In cases of figure 4.8.1), transition t consumes token a, i.e. v1 is bound to a, and the binding of v2 after firing t is unknown for this ID-net model, because it will be computed by external models. Similarity for figure 4.8.2) and 4.8.3), the bindings of variable after the transition will be determined dynamically. For example, if we use a data model to manage the addresses of customer using the relational model CustomerAddr(CustomerID, N ame, Street, City, State, Zip, P hone), figure 4.9 shows a possible data flow of changing working tokens. ZIP Customer Address zip addr saddr Street phone Phone Figure 4.9: A Data Flow of Token Transformer Constraints in the data model, e.g. functional dependency, can imply con-
4.4. BASIC ID-NET MODELING PATTERNS 85 straints while firing a transition. In example 4.8.1), v2 is computed by the inscrip- tion function of t using v1 as an input parameter. The relation between v1 and v2 must exist somewhere: either this relation is specified in the data model, e.g. as an algebraic function v2 = ft (v1) = v1 ∗ 2, or it is defined in a relational model as in the example of customer address. The functional dependencies in the example of customer address are: CustomerAddr → ZIP , CustomerAddr → Street etc. An Example of Online Auction Process for the Composition of Data model and ID-net. On the left side of figure 4.10, we shows a domain object model (data model) for online auction process represented in UML class diagram. From this diagram, it is straightforward to derive operations to manipulate domain objects, e.g create objects, getters, setters, navigate between the objects etc. On the right side of the figure 4.10, we show some example of pseudo codes allowing to create and manipulate the objects. User Seller seller0=Seller.Create("0","seller0","email0"); ID: String Buyer buyer0=Buyer.Create("0","buyer0","email1"); Buyer Buyer buyer1=Buyer.Create("1","buyer1","email2"); Name: String 1 Item item0=Item.Create("0","book0",10.00); Email: String item0.setSeller(seller0); 0..* Bid bid0=Bid.Create("bid0",item,buyer0); Bid bid0.setPrice(12.00); ID: String Seller Time: Date Bid bid1=Bid.Create(); 1 0..* Price: Float bid1.setID("bid1"); bid1.setItem(item0); 1 0..* 1 bid1.setBuyer(buyer1); 0..1 bid1.setPrice(15.00) Item ID: String Deal Deal deal=Deal.Create(); Name: String ID: String deal.setBid(bid1); PriceMin: Float Status: String deal.setStatus("waiting payment"); Figure 4.10: Domain Object Model for the Online Auction Process Figure 4.11 shows the ID-net model of an online auction process using the data objects defined in figure 4.10: Item, Bid, Deal. In this example, according to their functional dependencies, Bid objects are created based on Item objects, and Deal objects are created based on Bid objects. Some transitions consume and produce different kinds of data objects, e.g.: • Firing transition bid will consume an Item object from P0, and produce a bid object into place P1. • Transition create deal will consume an Item and its final bid, then produce a corresponding Deal object.
86 CHAPTER 4. ID-NET Item on sale Bid final Bid x x y x x Deal P0 x y add bid P1 finalize bid P2 z x item x create P3 deal payment x remove item 1 0..* 1 0..1 Item Bid Deal Figure 4.11: ID-net Model of the Online Auction Process Notice that there are several ways to model the auction process. Figure 4.12 shows the details of each ID-net transition annotated by the oper- ations on the domain objects, i.e. how ID-net and the data models are synchronized via the annotations. Annotations Transition Execution of (Operations in Meaning name Transition the data model) add item P0.add(x) // x=Item.Create(); add new item for sale remove item P0.remove(x) remove selling item P1.add(y) y=Bid.Create(x); bid // add buyer's bid for an item y.setPrice(***); P1.remove(x); finalize bid select the final bid from all bids P2.add(x); P0.remove(x) z=Deal.Create(y) use deal to track case create deal P2.remove(y) // P3.add(z); status after bid check change deal status P3.remove(x) // x.setStatus("payed") payment A // B A transaction which performs A and B simultaneously, and one shares information with the other Figure 4.12: Synchronizations between ID-net and the Data Model
4.5. ID-NET CONTROLLED SYSTEM 87 4.5 ID-net Controlled System Since an ID-net specifies the behavior of a system by describing its control flow, models using different kinds of resources (tokens) can collaborate with ID-net. In general, these models collaborate with ID-net and respect the constraints of syn- chronization. The collaborations between ID-net and external systems are realized by inscribing (synchronizing) external actions on ID-net transitions. We call the synchronized system ID-net Controlled System, or IDCS. According to the role of ID-net control flow in an IDCS, we distinguish two kinds of IDCS: ID-net Orchestration and ID-net Choreography. Co-system and ID-net Orchestration A co-system of an ID-net is a system which passively interacts with the ID-net during its execution. It can run au- tonomously and collaborate with ID-net, but it will not trigger ID-net transitions during its execution. Co-systems are often stateful passive resources which accept synchronous requests from ID-net, i.e. no call-backs. InCS Non-CS M.P x CS x M A, (Mutex) B x x P V M.V OutCS External Model Figure 4.13: Example of ID-net and its Co-system For example, figure 4.13 shows an IDCS which consists of two-process A, B interacting with a mutex (lock) M : • two tokens A, B represent two processes which try to acquire the mutex M in order to enter the Critical-Section (CS) • ID-net transitions InCS, OutCS are annotated by actions M.P, M.V, respec- tively. These annotations imply dynamic bindings and synchronizations of processes A, B and M. • The mutex M is a co-system of the two-process ID-net model, because the mutex is driven by the two-process model in the synchronized system.
88 CHAPTER 4. ID-NET A co-system can be another ID-net model which represent passive resources. If the semantics of external model (i.e. mutex M ) is also given by an ID-net, as shown in figure 4.14, the semantics of synchronized system can be obtained by merging the LTS of the ID-net models. Notice that variable inscriptions are adopted to avoid name conflict. P y y Occupied P, (y=0) Free Encoding of states: 0 1 0 LTS V, (y=0) 0: Free: 0; Occupied: 1: Free: ; Occupied: 0 y y Free Occupied Lock M V LTS of lock InCS // P Out // V InCS, (x='A') 00 01 InCS Non-CS M.P x CS OutCS, (x='A') x InCS, (x='B') Encoding of states: InCS, (x='B') 00: Non-CS: A,B; CS: A, LTS OutCS, (x='B') 01: Non-CS: B; CS:A B OutCS, (x='B') x 10: Non-CS: A; CS:B x M.V 11: Non-CS: ; CS:A,B InCS, (x='A') 10 11 Process OutCS OutCS, (x='A') LTS of two processes InCS // P, (x='A', y=0) 00 01 Encoding of states: 0 1 000: Non-CS: A,B; CS: ; Free: 0; Occupied: OutCS // V, (x='A', y=0) 001: Non-CS: B; CS: A ; Free: 0; Occupied: 010: Non-CS: A; CS: B; Free: 0; Occupied: 011: Non-CS: ; CS: A,B; Free: 0; Occupied: OutCS // V, (x='B', y=0) 100: Non-CS: A,B; CS: ; Free: ; Occupied: 0 101: Non-CS: B; CS: A; Free: ; Occupied: 0 InCS // P, (x='B', y=0) 110: Non-CS: A; CS: B; Free: ; Occupied: 0 111: Non-CS: ; CS: A,B; Free: ; Occupied: 0 10 1 LTS of synchronized system Figure 4.14: Example of ID-net with anther ID-net as Co-model and their LTS Consequently, the labeled transition system of synchronized model can be com- puted for the purpose of model verification. In this example, the final LTS is exactly the same as figure 3.7 in previous chapter. Notice that we use a notation with dot ”.” in this chapter for better readability of inscriptions, while in previous chapter the syntax for actions is different.
4.6. EXTENSION OF ID-NET 89 An ID-net with one or several co-systems is called an ID-net orchestration. Definition 4.5.1. ID-net Orchestration. An ID-net Orchestration is a triple < N, M, Sync >, where • N =< D, P, T, F, V, Ains, T cond > is the control-flow model of the system, i.e. an ID-net. • M is a set of co-systems of N • Sync is the set of synchronization specifications between the actions of N and M , which satisfy the following property: ∀ < a, op, b >∈ Sync, < a, op, b >∈ Sync, op ∈ {//, ⊕}, a ∈ T, b ∈ A / where A is the set of actions from M . Peer-system and ID-net Choreography A peer-system of an ID-net will trig- ger ID-net transition during its execution, i.e. sometimes the ID-net is driven by events generated by its peer-systems. Peer-systems are often active processes which influence and interact with ID-net models, the interaction may follow specific pro- tocols and can be asynchronous. Definition 4.5.2. ID-net Choreography. An ID-net Choreography is a triple < N, M, Sync >, where • N =< D, P, T, F, V, Ains, T cond > is the control-flow model of the system, i.e. an ID-net. • M is a set of peer-systems of N • Sync is the set of synchronization specifications between the actions of N and M , which satisfy the following property: ∀ < a, op, b >∈ Sync, < a, op, b >∈ Sync, op ∈ {//, ⊕}, a ∈ T, b ∈ A / where A is the set of actions from M . 4.6 Extension of ID-net In order to get modeling and verification facilities, some extensions are added into ID-net.
90 CHAPTER 4. ID-NET 4.6.1 Fresh Token The definition of ID-net generator transition only implies having different output tokens than the input tokens. In this case, there are two possibilities: the output tokens already exist in the external models, e.g. reuse/recycle existing resources; or the output tokens are ”fresh”, meaning they are created during the execution of the transition. Because ID-net model does not have knowledge about external models, the semantic of ”fresh” has to be defined in ID-net, i.e. ”fresh” means ”unseen till now”. The behavior of ID-net transitions can be observed partially from its surround- ing arc inscriptions: tokens pipes will not generate fresh tokens; token transformers may generate fresh tokens. Definition 4.6.1. ”Seen” tokens during execution of ID-net. For an ID-net with initial marking N =< D, V, P, T, F, Ains, T cond > with initial marking m0 , the set of seen tokens w.r.t. execution path seq at current marking m, Seen(N, m), is the set of all appeared tokens from initial marking m0 to current marking m by following seq, i.e. seq ∈ P ath(A<N,m0 > , m0 , m) Seenseq (N, m) = {val | val ∈ Bind} <t,Bind>∈seq,Bind|=T cond where seq is current execution path (trace) from m0 to m. The set of seen tokens in ID-net allows the monitoring of resources used by a concurrent system. The number of seen tokens in an ID-net can be increasing or fixed during the evolution of the system. Increasing number means the ID-net uses continuously unseen (new) resources. Fixed number means the set of resources used by ID-net is limited. In general, the number of seen tokens will increase until arriving a fix point where all available resources are used at least once. Definition 4.6.2. Fresh Tokens in ID-net. For an ID-net N =< D, V, P, T, F, Ains, T cond > with initial marking m0 , a token val is said to be ”fresh” at marking m w.r.t an execution path seq iff: seq • m0 − m, seq =< t0 , Bind0 >, < t1 , Bind1 > ... < tn , Bindn > → • val does not exist in any marking which precedes m in seq, i.e. <t ,Bindk > ∀k = n that m − − − − m : val ∈ SeenA<N,m0 > (N, m ) −k − − → /
4.6. EXTENSION OF ID-NET 91 <tn ,Bindn > • for transition m − − − − m : val ∈ Bindn , Bindn |= T cond − − −→ During execution of an ID-net, fresh tokens are ”unseen” tokens until firing a transition. Co-model which manages seen tokens We can define a concurrently acces- sible set to maintain the seen tokens, this set has two operations: seen and fresh. Supposing s is a set containing the set of seen tokens, the basic operation is to add element into the set e.g.: • ∅ is an empty set. • x∈∅ / • x = y, x ∈ s ⇒ x ∈ s + {y} / / • x = y, x ∈ s ⇒ x ∈ s + {y} • {x} + ∅ = {x} • {x} + s = s + {x} • ({x} + s) + {y} = (s + {y}) + {x} The semantics of the operations to maintain the set s are described as follows, both of them support simultaneous accesses (specified using //): x∈s x∈s / x ∈ s, y ∈ s / seen : seen(x) , seen(x) , seen(x,s)//seen(y,s) s − − → s s − − → s + {x} s − − − − − − s + {y} −− −− −−−−−→ x∈s / x ∈ s, y ∈ s / / f resh : f resh(x) , f resh(x)//f resh(y) s − − − s + {x} s − − − − − − (s + {x}) + {y} − −→ − − − − −→ Initially s = ∅. The different between operation seen and f resh is that seen is always firable and it puts unseen tokens into s; while f resh is expecting unseen tokens as input parameters and it also put them into s, otherwise operation f resh is unfirable. This co-model can be synchronized with any ID-net model as follows: • for each ID-net transition t and the set of variables T insout (t) = {t1 , t2 ...tn }, we inscribe transaction seen([v1 ])//seen([v2 ])//...//seen([vn ]) on t.
92 CHAPTER 4. ID-NET • if we want to imply a transition t to produce fresh tokens, we replace the trans- action seen([v1 ])//seen([v2 ])//...//seen([vn ]) by f resh([v1 ])//f resh([v2 ])//...//f resh([vn ]). In this case, operation seen acts as monitoring service for seen tokens, and operation fresh implies supplementary constraints to the IDCS to generate fresh to- kens. Notice that annotating fresh operation on pipe transitions will result unfirable transitions. 4.6.2 ID-net with Encapsulation ID-net models can be modularized via the notion of encapsulation. Concretely, it consists of distinguishing visible (observable) and invisible (unobservable internal) transitions in ID-net. The syntax of the encapsulation mechanism has slightly ex- tended from CO-OPN, i.e. an ID-net can be put into a rectangle and: • black boxes on its edges and outside the rectangle represent incoming events • white boxes on its edges and inside the rectangle represent outgoing events • there are may be mixed (black and white) boxes to represent synchronous incoming/outgoing events and outgoing/incoming events. • events (transitions) on the edges are visible from outside of the model Other transitions are internal transitions, thus unobservable from outside. In- coming and outgoing events are both ID-net transitions but being triggered differ- ently. In general, outgoing events and internal transitions are driven by the execution engine, and incoming events are trigged by external events or systems. Definition 4.6.3. Encapsulated ID-net. An encapsulated ID-net N is a tuple < D, V, P, T, F, Ains, T ins, T cond, EventIn, EventOut >, where: • D, V, P, T, F, Ains, T ins are elements of ID-net. • EventIn ⊆ T , EventIn is a set of input events of N . • EventOut ⊆ T , EventOut is a set of output events of N . • EventIn ∩ EventOut = ∅. Definition 4.6.4. Internal Transitions. For an encapsulated ID-net N =< D, V, P, T, F, Ains, T ins, T cond, EventIn, EventOut >. The set of transition T (EventIn ∪ EventOut) is called internal transitions of N . While building complex models, only visible events of ID-net can be synchro- nized with other models, this will reduce the complexity of composition.
4.6. EXTENSION OF ID-NET 93 x x x x y y y y Figure 4.15: ID-Net with Encapsulation 4.6.3 Encapsulation of ID-net Controlled System With encapsulated ID-net, the synchronizations between ID-net and its co-models are observable, i.e. similar to the interactions between objects in object-oriention paradigm as shown in figure 4.16. This kind of model emphasizes the concurrent access of shared data models. x x x x y y y y shared data shared data model 1 model 2 x x x x y y y y Figure 4.16: ID-Net with Encapsulation and Shared Data Models It is also possible to encapsulate ID-net and its co-models together and obtain reusable components. As shown in figure 4.17, in this case the details of co-models will be hidden from outside. This kind of encapsulated IDCS is called the Service Component Model (SCM) and it provides better reusability of components, we will develop this concept later in chapter 6.
94 CHAPTER 4. ID-NET data data model 1 model 2 x x x x y y y y Figure 4.17: Encapsulation of ID-net and its Co-models Transitions Inscription Function with External Parameters A transition inscription function has at least the parameters coming from arc inscriptions. In addition, they can have external parameters. These external parameters are used by the inscription functions which will deal with external models, and they don’t have direct relation with ID-net tokens. 4.7 Summary & Discussions In this chapter, we give the formal definitions of ID-net and some related con- cepts. ID-net is designed to separate concerns represented by resources (tokens) and resource-related models, and each ID-net transition can be synchronized with different models. ID-net only represents the control structure of distributed complex systems, other aspects such as resource and data processing should be introduced to ID-net model via the inscription mechanism whose semantic implies model composition of ID-net and its co-models. Both ID-net Orchestration and ID-net Choreography are ID-net Controlled System (IDCS). IDCS is the synchronized composition of systems with respect to the constraints of the synchronizations. The composition can be interpreted statically (e.g. during compilation) or dynamically (e.g. during execution). ID-net has the following responsibilities in an IDCS: • Dependency (control-flow). It defines the causal relationship between the ac- tivities (events/actions) in a system. • Concurrency. It captures the resources sharing problem in concurrent, dy- namic environment.
4.7. SUMMARY & DISCUSSIONS 95 • Dynamic composition of systems. By using ID tokens and external models, process models and resources models are dynamically composed together. • Information control. Each transition has some accessible places; identifica- tion tokens are transfered across the transitions and places. These tokens are accessible by external models while the transition is being fired. The first two responsibilities correspond to the classical Petri net semantics, the last two responsibilities make ID-net a collaborative model, i.e. it coordinates with it co-models during its execution. In an ID-net controlled system, an m-enabled transition t may not be fired successfully due to external models. This is because the synchronizations are transactional and IDCS should verify conditions inside and outside the ID-net model during its execution. Moreover, the development of IDCS can be incremental and iterative, model verification can be performed at each iteration of development.
Chapter 5 Modular Verification of ID-net Controlled System As discussed in previous chapter, an ID-net Controlled System (IDCS) is a multi- dimentional model with clear separation of concerns, e.g. control model and data model. This separation of concerns has several advantages for the modeling and verification of system, principally for the decoupling of modeling languages and the decoupling of state space of system. Decoupling of modeling languages. In an IDCS, each concern or aspect of a system can be modeled by using a domain-specific language, i.e. resulting domain- specific models (DSMs). These DSMs are coupled via the synchronization mech- anism and the identification tokens of ID-nets. Decoupling of modeling languages implies the separation of concerns during the modeling phase and it allows develop- ers to concentrate on a specific concern each time. Decoupling of state space. Because an IDCS is a set of domain-specific models whose behaviors are orchestrated by ID-nets, we can check and verify the properties of DSMs and ID-nets separately. The modular verification of IDCS can be done via three phases: 1. Verify the properties of ID-net 2. Verifies the properties of each DSM 3. Verify the properties of IDCS 97
98CHAPTER 5. MODULAR VERIFICATION OF ID-NET CONTROLLED SYSTEM Among them, step 3 is the verification of the whole system and it is the most complex one. In our approach, the strategy of doing step 3 can be optimized ac- cording to results of step 1 and 2. For example, in a concurrent system, many processes are sharing limited re- sources. Defined by models somewhere, each kind of processes have their behaviors, and each kind of resources have their states and specific rules of using them. A natural approach is to verify the process models and the resource models separately, then put them together and verify the whole system. In this chapter, we will analyze how to deduce properties of IDCS from the properties of ID-net and the DSMs. First of all, we will recall several Petri net properties which are useful and relevant to business process modeling. Then, we will analyze or define/redefine the properties for ID-net. 5.1 Properties of Petri net 5.1.1 Definitions (Recall) The following properties are related to Petri net N =< P, T, F, W >. < N, m > means Petri net N with marking m. Definition 5.1.1. Live. A Petri net N with marking m, i.e. < N, m >, is live iff, for every reachable state m and every transition t there is a state m reachable from m which enables t. A Petri net is structurally live if there exists an initial state such that the net is live. Definition 5.1.2. Deadlock marking A marking m of a Petri net < P, T, F, W > t is called a deadlock iff no transition t ∈ T is enabled in m (i.e. m → does not hold − for any t ∈ T , or T m = ∅). Definition 5.1.3. Petri net with Deadlock, Deadlock Free Petri net. A Petri net N is said to have a deadlock if one of its reachable marking is a deadlock, or deadlock free otherwise. Definition 5.1.4. Bounded, Safe. A Petri net N with marking m is bounded iff, for every reachable state and every place p ∈ P , there is a natural number n such that the number of tokens in p is less than n. The net is safe iff for each place the maximum number of tokens does not exceed 1.
5.1. PROPERTIES OF PETRI NET 99 A Petri net is structurally bounded if the net is bounded for any initial state. Definition 5.1.5. Concurrence (Persistence). For a Petri net N , a set of transitions {t1 , t2 , ...tn } ⊆ T is said to be concurrent or concurrently enabled in a marking m of N , iff ∀p ∈ P : m(p) ≥ W (p, t1 ) + W (p, t2 ) + ... + W (p, tn ) For example, if t1 and t2 are concurrent in a marking m, it means: t t • they are both enabled in marking m, i.e. m − and m − and →1 →, 2 • they do not disable each other, i.e. firing t1 leaves t2 enabled and vice versa. Definition 5.1.6. Conflict. Transitions t and t are in conflict in marking m, if they are both enabled and ∀p ∈ P : m(p) < W (p, t) + W (p, t ) A conflict occurs in a marking m when two transitions t and t are both enabled, but the set {t, t } is not concurrent. In case of conflict, firing one transition may disable other transitions. Conflict is one of the factors of non-determinism in Petri net because the order of firing transitions will influence the evolution of system. Definition 5.1.7. Independent transitions. Two transitions t1 and t2 are called independent iff for markings m in which both are enabled, the following holds: let t1 t2 m1 , m2 be markings such as m − m1 and m − m2 . Then t2 is enabled in m1 , t1 is → → enabled in m2 , and there is m3 such that: t t m1 − m3 and m2 − m3 →2 →1 Definition 5.1.8. Strongly connected. A Petri net is strongly connected iff, for every pair of nodes (i.e. places and transitions) x and y, there is a directed path leading from x to y, i.e. ∀x, y ∈ P ∪ T : x(F ∗ )y where x(F ∗ )y is a path of flow from x to y. Definition 5.1.9. State machine. A Petri net is a state machine iff each tran- sition has at most one input place and at most one output place, i.e. for all t ∈ T : | • t| ≤ 1 and |t • | ≤ 1.
100CHAPTER 5. MODULAR VERIFICATION OF ID-NET CONTROLLED SYSTEM p1 t1 p2 t3 p4 t2 p3 t4 Figure 5.1: A State Machine A state machine has branches in its structure, but no splits and joins on transitions, as shown in figure 5.1. Definition 5.1.10. Marked graph. A Petri net is a marked graph iff each place has at most one input transition and at most one output transition, i.e. for all p ∈ P : | • p| ≤ 1 and |p • | ≤ 1. Marked graphs are Petri nets with only unbranched places, as shown in figure 5.2. In marked graph, every place processes exactly one pre- and one post-condition, no conflict situations are possible. An important property of marked graphs is that token count is an invariant on each cycle. p1 t3 p4 p2 t1 p3 t2 p5 t4 Figure 5.2: A Marked Graph Definition 5.1.11. Free-choice. A Petri net N is a free-choice Petri net iff, for every two place p1 and p2 either (p1 • ∩p2 •) = ∅ or p1 • = p2 •. In free-choice Petri net, one transition out of several transitions involved in a conflict may be chosen freely and independently to fire. Free-choice Petri net is a class of Petri nets for which strong theoretical results and efficient analysis techniques exist.
5.2. ID-NET PROPERTIES 101 free-choice free-choice free-choice not free-choice Figure 5.3: Examples of Free-Choice Petri net 5.2 ID-net Properties 5.2.1 Mapping From ID-net to Petri net The possibility of mapping from ID-net to Petri net (P/T net) is one of the design objectives of ID-net. Definition 5.2.1. Projection function from ID-net to Petri net. For an ID-net N =< D, V, P, T, F, Ains >, its projection to Petri net is a function P roj(N ) =< P, T, F, W >, where: ∀f ∈ F, W (f ) = |Ains(f )| W is the set of W (f ). The projection of marking m(p): P roj(m(p)) = |m(p)| P roj(m) is the set of P roj(m(p)), i.e. P roj(m) = {P roj(m(p)) | p ∈ P } Notice that the function P roj is overloaded for N, m(p), and m. Petri nets are ID-nets using exclusively black tokens, and the number of vari- ables inscribed on an arc is the weight of the arc. 5.2.2 Properties Related to P/T net Projection Most Petri net property definitions mentioned in the previous section are valid for ID-net, in this subsection, we will discuss the preservation of properties in ID-net with its Petri net projection. For an ID-net N =< D, V, P, T, F, Ains, T cond > and its Petri net projection P roj(N ). Let us suppose N has an initial marking m, then P roj(N ) has marking P roj(m).
102CHAPTER 5. MODULAR VERIFICATION OF ID-NET CONTROLLED SYSTEM Definition 5.2.2. For a marked ID-net < N, m0 >, the set of its reachable markings is reach(N, m0 ). The projection of its reachable markings is: P roj(reach(N, m0 )) = {P roj(m) | m ∈ reach(N, m0 )} Proposition 5.2.3. P roj(reach(N, m0 ) ⊆ reach(P roj(N ), P roj(m0 )). Proof. During execution, because ID-net N has more constraints (e.g. condi- tions on resources or values of tokens) than its projection P roj(N ), some transitions may not be enabled due to these constraints. Proposition 5.2.4. The mapping from reach(N, m0 ) to reach(P roj(N ), P roj(m0 )) is non-injective and non-surjective, i.e. • for any reachable marking m ∈ reach(N, m0 ) there is a corresponding marking P roj(m) ∈ reach(P roj(N ), P roj(m0 )). • there may be more than one markings in N which have the same corresponding marking in P roj(N ). • not every marking of P roj(N ) can have its corresponding marking in N . Proof. According to two above propositions and definitions of P roj(N ) and P roj(m0 ). Proposition 5.2.5. For < N, m0 >, if P roj(N ) has deadlock at marking P roj(m) and P roj(m) ∈ reach(P roj(N ), P roj(m0 )), then N has deadlock at marking m. Proof. If P roj(N ) =< P, T, F, W > has deadlock, i.e. there exists m that t t ∈ T, m →. This means that no transition has enough pre-condition tokens at − this moment. If no transition has enough tokens to be fired, N also has deadlock. For example, figure 5.4 shows a Petri net with a deadlock marking. For any kind of token used in its corresponding ID-net, no transition will be enabled. Proposition 5.2.6. If N has a deadlock, P roj(N ) does not necessary has deadlock. It is easy to show this by using an example. For example, figure 5.5 show a simple ID-net with inscription, and its projection N has deadlock when p1 contains token with value greater than 10, P roj(N ) does not have deadlock. Corollary 5.2.7. If ID-net < N, m > is live, then P roj(N, P roj(m)) is live, too. Proof. Similar as for proposition 5.2.5.
5.2. ID-NET PROPERTIES 103 p2 p1 p3 t1 Figure 5.4: A P/T net with Deadlock Marking t1 a t1 0 b p1 if b<10 p1 b=a+1 N Proj(N) Figure 5.5: A Simple ID-net and its Projection Corollary 5.2.8. If P roj(N, P roj(m)) is live, ID-net < N, m > is not necessary live. Proof. Similar as for proposition 5.2.6. Corollary 5.2.9. Bounded. For marked ID-net < N, m >, if < P roj(N ), P roj(m0 ) > is bounded, then < N, m > is bounded. Proof. According to proposition 5.2.3. Corollary 5.2.10. If ID-net < N, m > is sound, then P roj(N, P roj(m)) is sound, too. Proof. Similar as for proposition 5.2.5. Corollary 5.2.11. If P roj(N, P roj(m)) is sound, ID-net < N, m > is not neces- sary sound. Proof. Similar as for proposition 5.2.6. 5.2.3 ID-net Specific Properties Definition 5.2.12. Sub-net. For ID-net N =< D, V, P, T, F, Ains, T cond >, N is called a sub-net of N iff:
104CHAPTER 5. MODULAR VERIFICATION OF ID-NET CONTROLLED SYSTEM • N =< D , V , P , T , F , Ains , T cond > is an ID-net, and • D ⊆ D, V ⊆ V, P ⊆ P, T ⊆ T, F ⊆ F, Ains ⊆ Ains, and • ∀t ∈ T, t ∈ T , T cond(t) = T cond (t) denoted as N ⊆ N . A sub-net represents a sub-flow of an ID-net which can be observed indepen- dently. Definition 5.2.13. Case Handling System. An ID-net model N =< D, V, P, T, F, Ains, T cond > is a case-handling system (CHS) iff it satisfies the following properties: ∀t ∈ T , t is a pipe transition, i.e. T insin (t) = T insout (t) v1 v2 v1 v1 v2 v1 v1 v1, v1 v1, v2 v2 v2 v2 Figure 5.6: Examples of ID-net Transitions in a Case Handling System Figure 5.6 shows some examples of ID-net transitions in a case handling system, the transitions just take input tokens and distribute them to the down-stream flow. In a case handling system, all of its transitions preserve the original tokens and do not generate new tokens. If |D| = 1, i.e. only one type is used, N is called a single-type case handling system, meaning only one type of case is used in this system. Case Handling System is a common approach for business process modeling. Most of the time, a CHS uses a single type to represent Cases, places represent status of Cases, and Cases move among the places. Definition 5.2.14. Single-Type Case Handling System. An ID-net model N =< D, V, P, T, F, Ains, T cond > is is a single-type CHS iff: • |D| = 1, and • N is a CHS.
5.2. ID-NET PROPERTIES 105 To be Check Ship Type of places is checked availability Checked goods Shipped Order v v v v v v v v Remaind v v v v Received Receive Archive Archived order v v v v v v Informed Receive Paied To be paied payment Send bill Figure 5.7: Example Case Handling System: Handling Orders Figure 5.7 shows an example of system handling Orders, i.e. each token refers to an Order. A single-type CHS can be easily converted to Place/Transition net and to be analyzed. Definition 5.2.15. Relaxed Case Handling System. An ID-net model N =< D, V, P, T, F, Ains, T cond > is a relaxed case-handling system (CHS) iff it satisfies the following properties: ∀t ∈ T : T insin (t) ⊇ T insout (t) Relaxed CHS allows to ”forget” some cases during the evolution of the system, as shown in figure 5.8, t2 forgets tokens bound with v2, v3 and preserve tokens bound with v1. The part of system which process the cases from place p1 to p6 is a sub-net of the CHS. p3 p1 t1 t2 v1 v1 v1 v1 v2 p2 v2 v2 p6 p4 v3 v3 p5 Figure 5.8: Relaxed Case Handling System Proposition 5.2.16. CHS and relaxed CHS do not have generator transitions.
106CHAPTER 5. MODULAR VERIFICATION OF ID-NET CONTROLLED SYSTEM Proof. According to the definition of CHS, relaxed CHS, and generator tran- sition. Proposition 5.2.17. Case Projection. For an ID-net N =< D, V, P, T, F, Ains, T cond >, a Case Projection N is subnet of N , i.e. N ⊆ N , where: • |D | = 1, i.e. N is a CHS • N is connected (always true according to definition). A CHS or a relaxed CHS is the synchronization of a set of single-type CHS. Definition 5.2.18. Conflict in ID-net. For (well-formed?) ID-net N =< D, V, P, T, F, Ains, T cond > and its m-enabled transition set T m , N is in conflict situation at m if ∃p ∈ •ti , p ∈ •tj , ti ∈ T m , tj ∈ T m , i = j : (Bind(Ains(p, ti ))∩Bind(Ains(p, tj ))) = ∅ The conflict situation depends on the function Bind, i.e. how tokens are bound with the variables during execution. A typical situation is when there are not enough tokens in a place to fire more than one transitions simultaneously, i.e. if one transition fires, other transitions are disabled. 5.2.4 Race Condition and Properties Related to Co-Model A race condition occurs when multiple processes access and manipulate the same data concurrently, and the outcome of the execution depends on the particular order in which the access takes place. Race conditions generally involve one or more processes accessing a shared resource (such a file or variable), where this multiple access has not been properly controlled. In ID-net, resources are managed by its co-models and the operations of ma- nipulating the resources are inscribed on ID-net transitions. For example, there are two basic operations for a variable: read (access), write (manipulate): • transition t is synchronized with read variables a, b: t//read(a), read(b) • transition t is synchronized with write variables a, b: t//write(a), write(b) Further operations on variables can be create (allocate) and delete (dispose), when variables are dynamically allocated and disposed. Figure 5.9 shows an example of race condition where two ID-net transitions try to manipulate a global variable a. We use the notation [ ] to de-reference a
5.2. ID-NET PROPERTIES 107 token and get the resource. In this example, because both local variables x and y will be bounded to a, the execution of the transition inscriptions of t2, t3 will be a=1. When more than one enabled transitions are trying to read and write the same variable (variable a in the example), these transitions are in ”race”. variable [x]:=1 x a 0 a p2 t2 p4 p1 t1 y a t4 p3 t3 p5 [y]:=2 Figure 5.9: Race Condition in Annotated ID-net Model Definition 5.2.19. Race Condition in ID-net. An ID-net with marking m, i.e. < N, m >, has race condition if there exists t1 , t2 ∈ T m that: Bind(T ins(t1 )) ∪ Bind(T ins(t2 )) = ∅, and ∃v ∈ (Bind(T ins(t1 )) ∪ Bind(T ins(t2 ))), t1 //write(v) or ∃v ∈ (Bind(T ins(t1 )) ∪ Bind(T ins(t2 ))), t2 //write(v) 5.2.5 Example: Verification of Multi Exclusion Algorithm A correct multi exclusion algorithm should at least ensure that: at any moment, maximum one process can be in the Critical Section (CS), and there is no deadlock in the system. Other properties such as no starvation and fairness may be also considered must will not be addressed in this section. Figure 5.10 shows an example of multi exclusion algorithm for two processes a and b, described in annotated ID-net. In this example: • a , b ∈ P ID, i.e. tokens representing process ids and variable names. • Places NonCS, Waiting, CS have the same type • Transitions t1, t2, t3 are annotated by expressions and conditions of the data model. The implied synchronizations are: t1//write([x]), t2//read([x]), t3//write([x]), where [x] means the value bound with variable x.
108CHAPTER 5. MODULAR VERIFICATION OF ID-NET CONTROLLED SYSTEM • The arc annotations guarantees that no new tokens are created and no tokens will be disappeared during evolution of the system. data model N(a)=b N(b)=a [x]:=false a false b false x x t3 a, x x x x b Non-CS [x]:=true Waiting [N(x)]==false CS t1 t2 Figure 5.10: A Multi Exclusion Algorithm for two Processes Transition System of the ID-net The marking graph of the ID-net is shown in figure 5.11. This ID-net has 9 states. A transition is a pair of (label, binding of variables). Note that this ID-net only has pipe transitions, thus we can derive its state space directly; when there are generator transitions, it is not possible to compute the marking graph of an ID-net without considering the states of its co- models. In this figure, we emphasize that state 8 is an illegal state in a correct mutex implementation, and state 3 is a special state after the composition of ID-net with its co-models. Petri nets Projection The Petri nets projection of the mutex model is shown in figure 5.12. Its marking graph has 6 states where some ID-net states and transitions are merged together. Data model As the co-model of ID-net, each process has a boolean flag, initialized as false: • a, b ∈ V AR, V AR is a set of global variable. • The state of co-model Sco = {a, b} × {true, f alse}, initially a = f alse, b = f alse as shown in the figure. Thus s0 = {a = f alse, b = f alse} co
5.2. ID-NET PROPERTIES 109 0 1 Non-CS = {a,b} Non-CS = { a } Waiting = { } t1, x='b' Waiting = { b } CS = { } CS = { } t1, x='a' t1, x='a' t3, x='b' t2, x='b' 2 3 Non-CS = { b } Non-CS = { } Waiting = { a } t1, x='b' Waiting = { a,b } CS = { } CS = { } t3, x='a' t2, x='a' t3, x='a' 4 5 t2, x='b' Non-CS = { b } Non-CS = { a } Waiting = { } t2, x='a' Waiting = { } CS = { a } CS = { b } t1, x='a' t3, x='b' 6 7 Non-CS = { } Non-CS = { } Waiting = { b } Waiting = { a } CS = { a } CS = { b } t3, x='b' t2, x='b' t2, x='a' t3, x='a' 8 Non-CS = { } Waiting = { } illegal state in mutex CS = { a, b } Figure 5.11: Marking Graph of the ID-net Model
110CHAPTER 5. MODULAR VERIFICATION OF ID-NET CONTROLLED SYSTEM t3 2 Non-CS t1 Waiting t2 CS 0 Non-CS=2 Waiting=0 CS=0 t1 1 2 3 Non-CS=1 Non-CS=0 t3 Waiting=1 t1 Waiting=2 CS=0 CS=0 t2 t3 t2 4 5 6 7 Non-CS=1 Non-CS=0 Waiting=0 Waiting=1 CS=1 CS=1 t3 t2 8 Non-CS=0 Waiting=0 CS=2 Figure 5.12: Petri nets Projection of the ID-net Model and its Marking Graph
5.2. ID-NET PROPERTIES 111 • N( a ) = b • N( b ) = a The operation N () allows to get the identification of another process then itself. The formal semantics of t1, t2, t3 in the co-model (data model) are given as follows: x= a x= b t1 : , Sco → Sco [a = true] Sco → Sco [b = true] x = a , b = f alse x = b , a = f alse t2 : , Sco → Sco Sco → Sco x= a x= b t3 : , Sco → Sco [a = f alse] Sco → Sco [b = f alse] The bindings of variable x in above inference rules should be matched with the ID-net transition bindings, according to the semantics of ID-net inscription. While firing an ID-net transition, the annotated conditions have to be satisfied, moreover, the inscribed actions and the synchronizations between ID-net and data models should also be performed. Thus the annotated ID-net (i.e. the synchronized system) works as follows: 1. every process starts from place NonCS. 2. a process sets its flag to true, and moves to place Waiting. 3. if a process in place Waiting finds the flag of another process is false, it will enter the CS. 4. when a process quits CS and moves to NonCS, its flag is set to false. Transition system of the IDCS The transition system of the composed system can be deduced by applying the principle developed in Chapter 3, i.e. synchronized composition of two LTS. In this example, its Petri nets projection is structurally live and deadlock-free. However, the IDCS of this algorithm has deadlock, as show in figure 5.13, i.e. when both processes are in place Waiting and both variables have value ’false’, no one can enter into the CS. The full transition system the IDCS of our example can be found in figure 5.14: each marking of the Petri nets can be instantiated to several pairs of ID-net marking
112CHAPTER 5. MODULAR VERIFICATION OF ID-NET CONTROLLED SYSTEM data model N(a)=b N(b)=a [x]:=false a true b true x x t3 a, x x x x b Non-CS [x]:=true Waiting [N(x)]==false CS t1 t2 Figure 5.13: Deadlock Situation and binding; and not all these pairs are valid states in the IDCS. The state space of the IDCS is a subset of these instances, thus if we find deadlock markings reachable from the initial marking of the IDCS, then the IDCS has deadlocks. In this figure, we can see that state 8 does not exist anymore and state 3 is a deadlock state. Thus, this IDCS is a mutex but has deadlocks. How to detect this kind of deadlock (which only exist in IDCS)? It is difficult to propose a general efficient solution for different kinds of problems and properties, however, some heuristics can be used for deadlock detection by using the marking graph of the Petri nets (for proposition): 1. first of all, check its Petri nets projection P N = P roj(N ) of ID-net N , if there are deadlocks, the system has deadlocks and we stop. Otherwise continue next step. As shown in figure 5.12 for our example, the projection has 6 states and it does not have deadlocks. 2. for each ID-net transition with conditions, check if there are states in PN’s marking graph where the transition is the only outgoing transition (transition t2 and marking 2 in our example), if yes: (a) for all the input places of this transition, try to instantiate the ID tokens with values from data model with respect to the number of tokens in the PN’s marking, then instantiate the bindings of the inscribed variables on ID-net’s arcs. (b) check the instantiations and bindings if there are situations where the transition is disabled, i.e. ID-net markings unsatisfying the conditions.
5.2. ID-NET PROPERTIES 113 0 0 0 Non-CS = {a,b} Non-CS = {a,b} Non-CS = {a,b} Waiting = { } Waiting = { } Waiting = { } CS = { } CS = { } CS = { } a = false a = false a = true b = false b = true b = false t1, x='a' t1, x='a' t1, x='b' t1, x='a' t1, x='b' t1, x='b' 1 t3, x='b' 2 1 Non-CS = { a } Waiting = { b } Non-CS = { b } Non-CS = { a } CS = { } Waiting = { a } Waiting = { b } CS = { } a = true 7 CS = { } t3, x='a' b = true Non-CS = { } a = true a = false b = true Waiting = { a } b = false t1, x='a' CS = { b } t1, x='a' a = true b = true t2, x='a' t1, x='b' t2, x='b' t1, x='a' 3 5 Non-CS = { } Non-CS = { a } Waiting = { a,b } t3, x='a' Waiting = { } CS = { } CS = { b } a = true a = false b = true 6 b = true Non-CS = { } 4 Waiting = { b } Non-CS = { b } t1, x='b' CS = { a } Waiting = { } a = true CS = { a } b = true a = true b = false Figure 5.14: Transition System of the IDCS
114CHAPTER 5. MODULAR VERIFICATION OF ID-NET CONTROLLED SYSTEM If there are these markings (i.e. state of data model + bindings) and the state of data model is a valid state ∗ , the system have deadlocks at these markings. 3. if the transition is not the only outgoing transition of the PN’s marking, i.e. several outgoing transitions exist, perform step 2 simultaneously for all the outgoing transitions of this marking. The situations where all the outgoing transitions are disabled are the deadlock markings of the IDCS. 4. repeat step 2, 3 until all ID-net transitions with conditions are checked. 5. if no deadlock is found until now, we can say that the system is deadlock-free. 5.3 Verification Framework Figure 5.15 show our verification framework for ID-net Controlled Systems. With this verification framework, we try to answer the questions such as: • how the properties of sub-systems influence the properties of the whole system, are they still valid? • how to derive (new) properties of the whole system from the properties of its sub-systems, e.g. if system A has property p, system B has property q, then the composed system C will have properties r etc. Our proposition for the verification of IDCS is in an initial stage. Nevertheless, we believe that the separation of concerns we introduced during the modeling phase can reduce the complexity of verifing complex systems. In this Chapter, we developed several properties preservation rules in our framework: • A property of Place/Transition net P roj(N ) will be valid in ID-net N , e.g. if P/T net P roj(N ) net has deadlock, then N has deadlock. • A property of ID-net model will be valid in the composed model. • A property of external model (co-model) will be valid in the composed model. ∗ Sometimes it is not possible to know whether a state of data model is valid or not, in these cases we need to explore the state space from the initial state.
5.3. VERIFICATION FRAMEWORK 115 P/T net Place/Transition Net TS Properties projection projection preserved? ID-net ID Net TS Properties synchronization synchronization preserved? IDCS IDCS TS Properties synchronization synchronization preserved ? External Model TS External Model Properties Figure 5.15: Framework to Find the Properties of Models and Their Composition • The inverses of above assertions are not necessarily true, e.g. a property of the composed model may not exist in one of its sub-components before the composition. In next Chapter, we will present the common usage of ID-net tokens for com- plex system modeling.
Chapter 6 Model Composition with ID-Net: Examples In this chapter, we will illustrate the applications of ID-net in model composition, i.e. by using different types of tokens and external models manipulating resources represented by the tokens. In our approach, each kind of token is managed by a specific model, implicitly or explicitly, it synchronizes with ID-net model via the inscription mechanism. 6.1 Tokens in ID-net ID-net provides a control structure which supports different types of tokens. Each type of tokens and the mechanism of managing the corresponding resources (which is outside of ID-net) may represent a specific concern of a system. By using differ- ent types of ID-tokens and synchronizations, ID-net acts as a ”mediator” between heterogenous models for the construction of complex, concurrent, and distributed systems. Our goal is to build a modeling framework incorporating different kinds of tokens and (domain-specific) languages around ID-net, make the whole system op- erational, manageable, and verifiable. From this point of view, ID-net is the control structure of parallel programs. Examples of token types while modeling with ID-net • Control token, e.g. , the black token in Place/Transition net. It indicates the locations in an ID-net where the controllers or execution units are working 117
118 CHAPTER 6. MODEL COMPOSITION WITH ID-NET: EXAMPLES on, e.g. similar to the program counter (PC) of CPU. Each control token corresponds to a single-process controller unit and they enable transitions. Conditions and logical predicates can be considered as control tokens. • Simple-Variable token, e.g. a, b, c. Simple-Variable tokens are referring to values of simple data types, i.e. unstructured data, such as primitives and enumeration values. Simple-Variable tokens are used to transfer variable ref- erences between ID-net transitions. • Resource token. Resource tokens are referring to resources managed by specific data models. For example, structured data and objects. Resource tokens are used to transfer resource pointers between transitions. • Simple-Value token, e.g. ”true”, ”false”, ”0”, ”1”. Simple-Value tokens are self-contained entities and are used to transfer values between transitions. Simple-value tokens can be implemented by using simple-variable tokens which don’t change their values and they don’t have concurrent issues. The different of using these types of tokens, e.g. between the control token and variable token, are not alway clear and its interpretation depends on the designer. Merging instances of ID-nets. Similar to Place/Transition nets, ID-nets in- stances can be merged or isolated (by projection), in order to show single or multiple instances of the same model. In general a running model has multiple instances, an instance may have a group of tokens (e.g. referring to the same case ID). In addition, no information is lost during the merging and isolating process, because ID-nets preserve the identities of each instance. For example figure 6.1 shows two processes, 1 and 2, which switch between states NonCS and CS can be merged into a single ID-net without losing information. It is the main different between Place/Transition net and ID-net. Note that not all ID-nets can be projected in this way. In this Chapter, we adopt the Register Transfer Notation (RTN) to express the access and manipulation of simple variables. In fact, the annotation language for ID-net is partially inspired from RTN: its principle is to retrieve values from variables and ask other units to perform computations on the values. Register Transfer Notation is a way to describe micro-oprations capable of being performed by the data flow (data registers, data buses, functional units) at the register transfer level of design (RT). It also describes conditional information
6.1. TOKENS IN ID-NET 119 Merge and Separation of ID-net by preserving identifications InCS InCS NoCS CS NoCS CS OutCS OutCS Process 1 Process 2 Merge Separation InCS NoCS 1 2 CS OutCS Merged ID-net model of process 1 and 2 Figure 6.1: Merge and Isolation of ID-net Instances in the system which cause operations to come about. It is a ”shorthand” notation for micro-oprations. For example: • [LOC] means the contents of the location LOC • R1 ← [LOC] • R3 ← [R1] + [R2], where + is a supported operation. • Condition :: R3 ← [R1] + [R2], where Condition is a legal boolean expression, + is a micro-operation. Figure 6.2 shows the role of RTN in general programming language. It is an intermediate language between high-level programming languages and parallel hardware implementation. In addition, we think that RTN-alike notation is a good annotation language for ID-net, based on its following characteristics: • RTN is a DSL which provides primitives (atomic micro-operations) to com- mand hardwares, i.e. control accumulators, read/write registers and memories. These micro-operations can be executed by hardware in real parallel.
120 CHAPTER 6. MODEL COMPOSITION WITH ID-NET: EXAMPLES • Semantics of high-level programming languages are based on these primitives. • An instruction of microprocessor is an atomic action, and it is a composition of micro-operations. Basic composition operators are parallel, sequence, and se- lection. Based on parallel execution of micro-operations, multiple instructions can be executed in parallel. • Micro-operations command hardwares to carry out data computation. They are interested in the locations of data but not the meaning of data. Models (Domain-Specific) Languages High-level program High-level programming language Model Transformation Assembly code Assembly Language Instruction Register Transfer Notation (RTN) Micro-operation Hardware Hardware signal Figure 6.2: Models and Languages in General Programming In our discussion, we use a RTN-alike notation to express how ID-net exchange resource references with its co-models. For the sake of simplicity, except mentioned explicitly, in followed examples we suppose that the used variables have the same type. 6.1.1 Control Token Control token is one of the most used types of tokens used in PN modeling. A typical application is for non-sequential processes. For example, a non-sequential processe illustrated in figure 6.3 ∗ . The inscription language used in this example is very simple, it has the following instruction set: ∗ This example comes from Wolfgang Reisig: Petri Nets: An Introduction. Chapter 1 Introduc- tion.
6.1. TOKENS IN ID-NET 121 Instruction Description read x ⇒ x ← [INPUT] Read a value from input to variable write y ⇒ OUTPUT ← [y] Write a variable value to output add1 x ⇒ x ← [x] + 1 Addition of 1 sub1 x ⇒ x ← [x] − 1 Subtraction of 1 ge x,0 Test if x is greater than 0 leq x,0 Test if x is less than or equals 0 Based on this instruction set, the non-sequential process of figure 6.3 takes two inputs x and y, and compute x + y. Each transition corresponds to an instruction. Variables used in the inscriptions are global variables, i.e. all transitions in this model can access them. Initial state Initial state control tokens point to instructions to be executed co-model: memory read x, y x - read x, y y - .. .. ge(x,0) e1 leq(x,0) ge(x,0) e1 leq(x,0) write y write y sub1(x) add1(y) Final state sub1(x) add1(y) Final state e2 e2 state with one control token state with two control tokens Figure 6.3: An Example of using Control Token for Non-sequential Process In a non-sequential process, transitions are enabled by control tokens, the existence of simultaneously enabled transitions means the possibility of parallel pro- cessing. Concrete execution of non-sequential processes depends on the availability of execution units, or the strategy of scheduler which distributes enabled tasks to the execution units.
122 CHAPTER 6. MODEL COMPOSITION WITH ID-NET: EXAMPLES Figure 6.4 gives another example of using control tokens. Obviously, this example uses a more flexible inscription language, which allows doing addition and multiplications directly on global variables: Instruction Description add z, x,y Add x to y, and put result in z mult z, x,y Multiply x by y, and put result in z T1 co-model: memory x a 3 add b 4 x c,a,b c 12 x x Execution of T1 mult c:=a+b x c,a,b x Execution of T2 T2 c:=a*b Figure 6.4: Another Example of Control Token with Inscription using Global Variables Black tokens are indistinguishable. In figures 6.3 and 6.4, transition inscrip- tions are written using the syntax of the inscription language. Control tokens have no knowledge about the data to be processed in the model, they only enable transitions. An execution unit will execute the inscriptions of enabled transitions as an atomic action. A system may have several execution units and each execution unit works on one atomic action at a time. If several transition inscriptions which read and modify the same global vari- able are enabled simultaneously, a concurrent problem such as race condition may occur - after firing the transitions, the value of variable can not be determined be- cause of non-determinism of concurrent systems. The example of figure 6.4 is a situation of confusion: T1 and T2 are enabled simultaneously, and we don’t know which one will be executed. 6.1.2 Simple-Variable Token Figure 6.5 gives an example of using simple variable tokens with ID-net, it uses the same inscription language as in figure 6.4. Tokens are names or addresses of variables, which can be global or temporal (local). Unlike global variables which are accessible by all the transitions, a temporal variable corresponds to an input arc of a transition, it is created when the transition is going to be executed and only accessible for this transition during this execution.
6.1. TOKENS IN ID-NET 123 co-model: memory T1 - fetch values of variables P1 a - algorithmic operation x add(a,[x],[y] z:='a' z P4 a 3 y b 4 P2 b y c 0 mult(a,[x],[y]) z z:='a' P5 Execution of T1 Execution of T2 x x:='a' x:='a' P3 a y:='b' T2 y:='b' a:=[x]+[y] a:=[x]*[y] z:='a' z:='a' Figure 6.5: An Example of using Simple-variable Tokens 6.1.3 Resource Token This is the most general case we can meet, where tokens are referring to structured data, e.g. objects having attributes and references to other objects, or a token is rep- resenting a collection of tokens. In these cases, previous approaches are not suitable because the relation between objects can be complex and the ways of interacting with the objects are various. Similar to using control token and simple-variable tokens, concurrent access of resource is an issue but can be detected. The concept of Subject-Oriented Programming (SOP) [76] can be applied in this kind of situations: building the system as compositions of subjects, extending systems by composing them with new subjects, and integrating systems by compos- ing them with one another. Each subject ensures its responsibilities by providing services, e.g. managing a specific kind of resources. ID-net can be considered as the composition mechanism from SOP’s point of view. Services of subjects are attached on transitions (as inscriptions) and invoked when transitions are executed. In concrete implementation, the design pattern fa- cade maybe used in order to reduce the coupling between ID-net model and the set of subjects. In ID-net, places and tokens are typed, tokens are resources identifications, and transitions specify which type of input resources are needed to produce output resources. ”A token of type X” means a token (variable) refers to a resource of type X. For example, in figure 6.6: • A, B, C are types of resources accepted by P1, P2, and P3, respectively. • Each type of resource is managed by a manager, which provides services to create, modify, and dispose the instances of resource.
124 CHAPTER 6. MODEL COMPOSITION WITH ID-NET: EXAMPLES • Initially, place P2 has a token b1 of type B. • T1 will produce token of type A in P1 • T2 will take both token of type A from P1 and token of type B from P2, then produce token of type C to P3 and produce token of type B to P2. • T3 will consume token of type C from P3. • T1 interacts with resource manager A, T2 interacts with resource manager B and so forth. • A transition should provide an ID token while invoking the services of a man- ager. • A resource manager can be any kind of system which provides reusable services. • Dependences and interactions may exist between the resource managers. For example, in figure 6.6 manager A may use the services of manager B in some cases. Control-Flow with ID-Net Resource Managers T1 Manager A - Create a - Modify P2:B - Dispose P1:A b1 Manager B b - Create a b - Modify - Dispose T2 c Manager C T3 c - Create P3:C - Modify - Dispose synchronizations Figure 6.6: Separation of Concerns with ID-net A priori the actions consume/produce tokens have no relation with the cre- ation/disposal of resources. ID-net holds the identification tokens and has no knowl- edge about how to use and manage the resources, until the synchronizations between the ID-net model and the resource managers are given.
6.2. DEVELOP PARALLEL AND CONCURRENT PROGRAMS WITH ID-NET125 6.1.4 Use Simple-Value Token in ID-net ID-net can use constant values as tokens, e.g. putting values such as ”0,1,2” or ”true, false” into places. In an ID-net using simple value tokens, tokens are referring to values of some basic, unstructured primitive types such as boolean, integer, etc. For structured objects such as lists and records, resource tokens should be used. Store Simple Values in ID-net Place. A place which gives and receives refer- ence tokens (variable names) of a data type does not have the same type as a place which gives and receives values of the same type. Thus an ID-net place can be either reference-typed (containing reference tokens) or value-typed (containing simple value tokens). In ID-net, the value of tokens are bound to temporal variables of the inscription function for computation. Each transition inscription is similar to a function, and places are stores for computation results. This approach allows to model data flow during computation, as shown in figure 6.7. This model can be used to specify highly parallel data processing, because no global variables are used and all data dependencies are modeled by the control structure. T1 3 x Execution of T1 z:=[x]+[y] z x:=3 y:=4 y z:=[x]+[y] 4 y Execution of T2 z:=[x]*[y] z x:=3 x y:=4 3 T2 z:=[x]*[y] Figure 6.7: An Example of using Simple-value Tokens (without Global Variables) Depending on architecture of target platforms, ID-net using simple-value to- kens can be easily transformed into parallel executable codes. 6.2 Develop Parallel and Concurrent Programs with ID-net Modern processor architectures have embraced parallelism as an important pathway to increased performance. Facing technical challenges with higher clock speeds in a
126 CHAPTER 6. MODEL COMPOSITION WITH ID-NET: EXAMPLES fixed power envelope, Central Processing Units (CPUs) now improve performance by adding multiple cores. Graphics Processing Units (GPUs) have also evolved from fixed function rendering devices into programmable parallel processors. As todays computer systems often include highly parallel CPUs, GPUs and other types of processors, it is important to enable software developers to take full advantage of these heterogeneous processing platforms. OpenCL (Open Computing Language) is a language for programming hetero- geneous data and task parallel computing across GPUs and CPUs. Conceived by Apple Inc., OpenCL’s execution model has the following elements: • Compute kernel. Basic unit of executable code, similar to a function. Compute kernels can be data-parallel or task-parallel. • Compute program. Collection of compute kernels and internal functions. • Applications queue compute kernel execution instances. • Define N-Dimensional computation domain. Each independent element of execution in N-Dimension domain is called a work-item. The N-Dimension domain defines the total number of work-items that execute in parallel - global work size. The instances of compute kernels, i.e. work-items, are distributed and executed as far as possible by compute devices, such as CPU, GPU, and DSPs. A work-item can also specify which compute device it will run on. Each compute device has several compute units which can work in parallel and share memories. Execution Program / Unit Specification (Workforce) parallel, distributed computer system such Execution program or executable as CPU, GPU, DSP or Model business process databases, human runtime support and scheduling strategy Figure 6.8: Program, Execution Model, and Execution Unit Many formalisms exist for the modeling and verification of parallel programs, for example, pi-calculus and Petri nets allow to prove behavioral equivalences of processes and detect deadlocks in a system, respectively.
6.2. DEVELOP PARALLEL AND CONCURRENT PROGRAMS WITH ID-NET127 When we compose an ID-net with other models, i.e. associating the inscription functions, the semantics of inscription functions are merged with the semantics of ID-net transition in the result model. The places of ID-net are the ”keys-holder ” and the keys are used to find or retrieve necessary information or resources to achieve a task. The values of tokens are assigned and used by external inscription functions, but the access of these values are controlled by the ID-net model. 6.2.1 ID-net’s Execution Model for Concurrent Program- ming As presented in Chapter 4, ID-net has true concurrency semantics, which means all enabled transitions can be fired simultaneously, the basic execution cycle of an ID-net engine is: 1. establish an initial marking, 2. fire all eligible transitions as possible, 3. repeat step 2 until no more transition is eligible. Depending on the environment and the platform of execution, there are dif- ferent possible scheduling strategies of doing step 2. One criteria to determine if a strategy is valid or not is the order of firing simultaneously enabled transitions (of ”free-choice” IDCS) should not affect the result of execution † , i.e. ”free choice” between these transitions. For example, in an operation system with many concur- rent processes, different scheduling strategies should not affect the results of process executions, if a scheduler satisfy the properties such as fairness and no starvation. ID-net’s execution model for concurrent programming plays the role of coor- dinating programs and execution units of platforms. It has objectives such as: • ensure concurrent and parallel execution of ID-net while respecting its se- mantics, e.g. true concurrency semantics, concurrence on tokens (resources), transactional execution of ID-net transitions. • support configurable scheduling strategies for different purposes: interleaving or parallel simulation, local execution, and distributed execution of ID-net models. In general, the scheduling strategies should not influence the results of execution. † Depending on the ID-net and its co-models, the free-choice property of an IDCS might be undecidable.
128 CHAPTER 6. MODEL COMPOSITION WITH ID-NET: EXAMPLES • integrate the execution of external models (synchronization) by providing and verifying input and output parameters. • allow to load, unload, activate (ready to be executed), and deactivate ID-net models. Some properties of IDCS should be verified before execution (or being sched- uled for execution): • free-choice of an IDCS, i.e. the order of firing the ID-net’s transitions does not influence the results of execution. • termination. If an IDCS will terminate eventually, e.g. no deadlock or live- lock. Some reactive systems are running in live-lock mode. • deadlock-free. If an IDCS has deadlock, it should not be scheduled. The above properties are general properties of IDCS with the idealized true con- currency semantics, i.e. transitions can be fired (executed) when they are enabled. Because the number of execution units is limited in concrete environments, the execution of the IDCS depends on the platform’s scheduling strategy. The schedulability of an IDCS for a concrete platform means: if there exists at least one valid schedule of the ID-net for a particular environment or configu- ration of execution units. For example, an IDCS may be executed correctly in an interleaving way but parallel execution may cause race condition problems. 6.2.2 An Example of DSL Composition Figure 6.9 show an APN model which computes the Fibonacci number for a given value in place P2. Tokens in places P 1 and P 2 can contain integers. The computa- tion will be finished when no transitions are firable and the result will be the value of the last token in P1. output input place T1 place T2 f(0)=0 x-1 y f(1)=1 0 x<=1 n x>1 f(x)=f(x-1)+f(x-2), x>1 x+y x-2 Figure 6.9: APN Model for Fibonacci Number: Tokens are Values
6.2. DEVELOP PARALLEL AND CONCURRENT PROGRAMS WITH ID-NET129 In the APN model, annotation on the arcs are algebraic terms containing variables, variables are implicitly temporal and local to the transition. The rules of building terms are given by axioms of algebraic abstract data types. Figure 6.10 show an ID-net model which does the same work. Similar to APN, ID-net tokens and rules of manipulating referred resources are defined outside of the control structure; ID-net arc inscriptions only contains variable names; ID-net transition inscriptions are in fact synchronizations between ID-net transitions and actions from external models. In this example, x, y, z are local temporal variables used by the transitions. Place P 1, P 2 can only contain integers; [x], [y], [z] are evaluation of variables which return integer values. output input T1 T2 place place y, z y [x]>1 [x]<=1 0 x 5 y:=[x]-1 z:=[x]+[y] z z:=[x]-2 P1 P2 x Figure 6.10: ID-net Model for Fibonacci Number Transform Models to Platform Specific Models (or Code Generation). The above APN and ID-net models are Platform Independent Models. In model- driven development (comparing with only modeling and verification of systems), a further necessary step is to transform them into executable Platform Specific Models or give the models operational semantics. We believe that at this stage ID-net has advantages over other formal models by means of the Separation of Concerns, and its synchronization mechanism. In this subsection, we will show how ID-net models can be transformed into executable codes for a specific platform. We use a simple microprocessor as the target system for the transformation (or code generation) of this ID-net model. It has 1 accumulator (Acc) and 8 reg- isters (A-H). It supports several basic instructions and two data types Integer and Boolean. For the sake of simplicity, we only consider the state of accumulator and the registers and only minimal set of instructions are explained. The idea is to show how annotated ID-net models can be transformed into imperative, parallel executable codes. The microprocessor can be described as the following state-transition system: • Acc is the accumulator
130 CHAPTER 6. MODEL COMPOSITION WITH ID-NET: EXAMPLES • R = {A, B, C, D, E, F, G, H} is the set of registers • IN T and BOOL are the data types supported by the registers • The state of the system S = {R ∪ {Acc}} × (IN T ∪ BOOL) • Initial state S0 = [Acc = nil, A = nil, B = nil...], where nil means the register is free • S[reg] returns the values of reg at state S; S[reg = val] means reg has value val at state S • Semantics of its operations: S[reg] = val, val ∈ (IN T ∪ BOOL) LOAD(reg) : S → S[Acc = val] S[Acc] = val, val ∈ (IN T ∪ BOOL) ST O(reg) : S → S[reg = val] S[Acc] = x, x, val ∈ IN T ADD(val) : S → S[Acc = x + val] S[Acc] = x, S[reg] = y, x, y ∈ IN T ADD(reg) : S → S[Acc = x + y] S[Acc] = x, x, val ∈ IN T SU B(val) : S → S[Acc = x − val] S[Acc] = x, S[reg] = y, x, y ∈ IN T SU B(reg) : S → S[Acc = x − y] S[Acc] = 0 S[Acc] = 0 T EQ : , S → S[Acc = 1] S → S[Acc = 0] S[Acc] < 0 S[Acc] < 0 T LT : , S → S[Acc = 1] S → S[Acc = 0] S[Acc] > 0 S[Acc] > 0 T GT : , S → S[Acc = 1] S → S[Acc = 0] The microprocessor operates with its registers and accumulator: it takes oper- ants from its registers, computes result and put it into the accumulator. A program for this processor can be seen as a process constructed using these instructions. Multiple processors may work together by using shared registers (or memories) and communication channels. As discussed earlier in this chapter, value tokens in ID-net are implemented by reference tokens. There are several possible implementations and we will not discuss the details here. In this example, because all intermediate results are stored in the
6.2. DEVELOP PARALLEL AND CONCURRENT PROGRAMS WITH ID-NET131 Registers A: 5 B: 0 C: - D: - E: - F: - G: - H: - T2 output input place T1 place [x]>1 y [x]<=1 y, z LOAD([x]) LOAD([x]) SUB(1) 0 ADD([y]) x 5 STO(x) STO(x) y:=x z free(y) x SUB(1) P1 P2 z=allocReg() z:=x STO(z) Figure 6.11: Annotated ID-net using Instructions of the Microprocessor registers, during execution the system should know where (i.e. in which register) an intermediate value is stored, for example, the value tokens 0 , 5 in figure 6.10 are can be referred by B and A (as shown in figure 6.11). For all the other intermediate values, a register is allocated to store a value in a transparent way. Due to limited capacity of registers, we have to do register allocation while executing high-level models or transforming them into executable machine codes. Thus, a supplementary state and two actions are used to manage the available registers: Rnil is the set of free registers, Rnil ⊆ R S[Rnil ] = X, reg ∈ Rnil allocReg(reg) : S → S[Rnil = X − {reg}] S[Rnil ] = X, reg ∈ Rnil / f ree(reg) : S → S[Rnil = X ∪ {reg}] Both actions are atomic. allocReg(reg) fails when no free register is available, i.e. when Rnil = φ. free(reg) never fails. The target model is an implementation of the composed source models using the target platform’s language and runtime supports. We suppose that the platform has runtime supports to execute ID-net and do register allocation. Three models are involved in this example: • Source model : the annotated ID-net model, to compute Fibonacci number
132 CHAPTER 6. MODEL COMPOSITION WITH ID-NET: EXAMPLES • Source model : the register allocation model, as platform’s runtime support (e.g. libraries) • Target model : the executable program for this microprocessor The final system respects the constraints of both initial systems, i.e. the PN model and the register allocation model. For example, with initial state: P1(B→0), P2(A→5), free registers: C, D, E, F, G, H, an non-optimal firing sequence could be: T2: P1(B->0),P2(A->3,C->4) T2: P1(B->0),P2(A->1,D->2,C->4) T2: P1(B->0),P2(A->1,D->0,E->1,C->4) T2: P1(B->0),P2(A->1,D->0,E->1,C->2,F->3) T2: P1(B->0),P2(A->1,D->0,E->1,C->2,F->1, G->2) * T2: P1(B->0),P2(A->1,D->0,E->1,C->2,F->1, G->0,H->1) T1: P1(B->1),P2(D->0,E->1,C->2,F->1,G->0, H->1) T1: P1(B->1),P2(E->1,C->2,F->1,G->0,H->1) T1: P1(B->2),P2(C->2,F->1,G->0,H->1) T2: P1(B->2),P2(C->0,D->1,F->1,G->0,H->1) T1: P1(B->2),P2(D->1,F->1,G->0,H->1) T1: P1(B->3),P2(F->1,G->0,H->1) T1,T1,T1: P1(B->5), P2() After the step marked by ∗, transition T 2 becomes not firable because there are no free registers. By firing T 1, the register allocation mechanism frees the unused registers, thus afterwards T 1 becomes firable again. Transform ID-net Model into SQL with Transactions In the other words, ID-net can be implemented by SQL supporting transactions. For example, figure 6.12 shows the SQL transformation of ID-net model of figure 6.10. In this transformation, an ID-net is transformed into a SQL table: each ID-net place is transformed into a column of the table; each ID-net transition is a proce- dure (ACID transaction) which manipulate the values of the columns corresponding to the transition’s input and out places; conditions are checked in the procedure; the arc inscriptions are the input and output parameters of the procedures. The transactional execution of the procedure is guaranteed by the database management system.
6.3. BUSINESS PROCESS MODELING WITH ID-NET 133 create table Fibnum ( P1 integer, create procedure T1() P2 integer begin ) engine = innodb; declare x, y, z INT; declare cur1 cursor for select P1 from Fibnum where P1>=0; insert into Fibnum(P1) values(0); declare cur2 cursor for select P2 from Fibnum where P2<=1; insert into Fibnum(P2) values(5); START TRANSACTION; delimiter // open cur1; open cur2; create procedure T2() fetch cur1 into y; begin fetch cur2 into x; declare x, y, z INT; set z=x+y; declare cur cursor for select P2 from Fibnum where P2>1; delete from Fibnum where P2=x limit 1; START TRANSACTION; delete from Fibnum where P1=y limit 1; open cur; select x,y,z; fetch cur into x; insert into Fibnum(P1) values(z); set y=x-1; close cur1; set z=x-2; close cur2; delete from Fibnum where P2=x limit 1; COMMIT; insert into Fibnum(P2) values(y); end // insert into Fibnum(P2) values(z); select x,y,z; close cur; COMMIT; end // Figure 6.12: Implementation of ID-net Model of Figure 6.10 in MySQL 6.3 Business Process Modeling with ID-net A business process consists of a set of activities, the order of finishing these activities are determined by the dependences between them. Similar to parallel programing, arbitrary specifying orders between activities without respecting domain constraints will imply over-specification. 6.3.1 Example of post office workflow modeling Figure 6.13 shows the control flow of ticket service at post office: when a client arrives at post office, she or he pushes a button and gets a ticket with a sequence number in order to be served. For each push action of PushButtonNo1 and PushButtonNo2, the system prints out a time-stamped ticket with a sequence number. When an employee is available, the system will display the sequence number to be served and the number of window the client should go. The sequence number should be unique during a period. First phase: modeling control-flow. The ID-net model shows how the tickets are created, stamped, and distributed to working windows. A counter object is used
134 CHAPTER 6. MODEL COMPOSITION WITH ID-NET: EXAMPLES Ticket Service Control-Flow with ID-Net PushButtonNo1 PushButtonNo2 tk tk P2:Counter P1:Ticket c1 P3:Ticket b b tk tk b b Counter Counter Stamp1 Stamp2 tk tk P4:Ticket tk tk tk Window No.1 Window No. 2 Window No. 3 ID token: c1 Figure 6.13: Ticket Service at Post Office: Control-flow to stamp the tickets one-by-one to ensure the uniqueness of sequence number. When we create this model, we know that: • Transitions PushButtonNo1 and PushButtonNo2 are supposed to create new tickets • Places P1, P3 hold tokens which refer to unstamped tickets • P2 holds token c1 which refers to the global counter • Transitions CounterStamp1 and CounterStamp2 are supposed to stamp the tickets a sequence number. • Place P4 holds tokens which refer to stamped but not served tickets. • Transitions WindowNo1, WindowNo2, and WindowNo3 are supposed to change the status of unserved tickets, and display the corresponding window number. For each input arc and output arc of a transition, we annotate it with a variable name. The scope of an instance of a variable is limited to an execution of a transition, i.e. accessible only by its inscription function during that execution. Until now, the control-flow in figure 6.13 is abstract because the intentions above are not precise enough to be operational.
6.3. BUSINESS PROCESS MODELING WITH ID-NET 135 Second phase: identifying data objects and the services of managing them. The type of tokens are already identified in first phase, i.e. P1, P3, P4 contain tokens referring to Ticket objects and P2 holds the token referring to a global Counter. Also, according to the informal description of the first phase, following services are necessary: • create new tickets. E.g. tk=Ticket.Create(), where tk is a variable of type Ticket. • stamp the tickets with time and sequence number. E.g. tk.stamp(seq), where seq=c1.seq(). • change the status of unserved tickets to served, and display the corresponding window number. E.g. tk.setStatus(”served”); LED.display(ticket). Ticket Counter LED + Create() - inc() + stamp(int seqno) + seq() + display(Ticket) + dispose() + reset() - setStatus(String) Figure 6.14: Identified Objects and Services of the Business Process If not existed, these objects and services should be implemented. At this stage, we apply subject-oriented analysis and dynamic behaviors of these objects in the workflow are not specified. Third phase: write synchronizations (ID-net inscriptions). Basically, each transition is synchronized with one or several external functions, where each function interacts with a specific model. An inscription function takes the values of input variables from the transition’s input arcs and returns output values to output arcs of the transition. The whole transaction consists of synchronizing a transition with all its synchronized functions, it is atomic and has short-duration. How transactions can be implemented depends on the concrete environment. After specifying synchronizations, all the transitions will run in parallel and they interact via the places and ID tokens. In this example, the counter c1 is the concurrent object which is used to stamp the tickets each time.
136 CHAPTER 6. MODEL COMPOSITION WITH ID-NET: EXAMPLES Ticket Service at Postoffice ID-net with inscription co-models PushButtonNo1 PushButtonNo2 tk=Ticket.Create() tk=Ticket.Create() c1: Counter tk tk P2:Counter seq: 3 P1:Ticket c1 P3:Ticket b b tk tk b b Counter Counter tk.stamp(b.seq()) tk.stamp(b.seq()) Stamp1 Stamp2 tk tk tk: Ticket P4:Ticket tk: Ticket seqno: 2 tk seqno: int status: "created" tk tk status: " " LED.display(tk) LED.display(tk) LED.display(tk) tk.dispose() tk.dispose() tk.dispose() Window No.1 Window No. 2 Window No. 3 Figure 6.15: Synchronization of Models via ID-net Inscriptions 6.3.2 Transaction Issues in Business Process Modeling Execution of ACID transaction should be guaranteed. Each transition of an annotated ID-net is an ACID transaction, all of them constitute a concurrent system. For business processes, because the supports of executing transaction depends on concrete environment it is possible to manage the execution of transaction in two ways: • If the execution of transaction is supported by the underlying system, e.g. in a database supporting transactions or web services supporting transactions. In this case, we just transform ID-net transitions into transactions. • Otherwise, if we are using a language or platform (e.g. Java) without the mechanism of executing transactions. It is possible to provide a mechanism to guarantee the transactional properties during the code generation phase. Long-Running Transaction. For long-running transaction, the states of trans- actions are managed explicitly in the process model, i.e modeled by the ID-net or its co-models. Most of the time, the aspect of transaction can be handled separately by a co-model.
6.4. SERVICE COMPONENT MODEL 137 6.4 Service Component Model We will present how to build reusable building blocks by means of encapsulated ID-net controlled systems. The idea of encapsulating ID-nets is similar to CO-OPN contexts, but here the encapsulation is relaxed and we distinguish the control model (ID-net) and the data or resource models (co-models). Analogously as component in Service Component Architecture (SCA) [77], Ser- vice Components (SC) are configured instances of implementations and they provide and consume services. More than one component can use and configure the same implementation, where each component configures the implementation differently. A system can be specified as the composition of different service components. Ser- vice Component Model (SCM) is the model of service components, including the composition mechanism. Service Component. A service component has at least one service, zero or more properties, and zero or more sub-components. A normal service component hides its internal sub-components. A service component can be open, which means that the services of its sub-components are visible and accessible by other components. provided Service required service Component service provided service Service required service (with return value) Component (with return value) Open required service provided service (with return value) Service (with return value) Component Figure 6.16: Service Components As depicted in figure 6.16, a SC is represented graphically by a rectangle with round corner. A black box attached outside the SC represents a provided service; a white box attached inside the SC represents a required service, i.e. output events or dependencies of the SC. An open SC is represented by the same notation but with
138 CHAPTER 6. MODEL COMPOSITION WITH ID-NET: EXAMPLES dashed line. As a short-hand notation, a black-white box represent a service which has return values synchronously. The black triangle of an arc indicates the direction of synchronization (call), and the white triangle of an arc indicates the direction of returning value. Service. A service is an interaction point between the component it belongs to and other components. Each service has a signature indicating the service’s name as well as the types and names of its parameters. The invocation of service implies synchronization between service components. Property. A property of SC is observable without inferring its normal behav- iors. SC properties have initial values and they are manipulated by the SC during execution. An SC property is typed and its manipulation can be protected by a concurrent data object, e.g. a data object may support simple read/write opera- tions or conditional atomic primitives such as compare-and-swap to manipulate the property. Service components can be composed via the service ports, as shown in figure 6.17. While composing the services, the type of services should match each other, i.e. ensure the input/output of the service parameters. 6.4.1 Semantics of Service Component Model Based On ID- net Service component model is a general concept and it can be implemented by encap- sulated ID-net and its co-models: services are visible ID-net transitions allowing to access and manipulate the properties; properties are data or resources specified by the co-models. Concurrent Data Object A concurrent data object consists of a data struc- ture and a set of atomic operations to manipulate the data structure. Example of concurrent data object are registers which support read/write, fetch-and-add, read- and-update, test-and-set, compare-and-swap operations. In parallel computing, these atomic operations are often implemented by hardware such as microprocessors or transactional memories. In business process management systems, the problem of concurrent data access can be managed by the database transaction mechanism. With true concurrency semantics, the services of SC are concurrently accessible until the calls are propagated to the concurrent data objects, where concurrent op-
6.5. SUMMARY 139 property Service Component provided required service Service service Component property Service Component provided required service Service service Component property Open Service Component provided required service Service service Component provided service Figure 6.17: Composition of Service Components erations are sequentialized. A SC has to ensure the consensus during the concurrent accesses of its services [78]. Concurrent data objects are ”guards” on data to protect them from incon- sistent concurrent accesses. e.g. similar to the role of lock and semaphore. The encapsulation of co-models will guarantee that the data or resources are observ- able from outside and manipulated exclusively by the service component, which can manage the concurrent accesses of resources. A concurrent data object can be modeled as an SC. For example, figure 6.18 shows SC which implement atomic actions on registers. Here we use a safe Petri net place to represent the register, and use read arc to read the value stored in the place. In figure 6.19, we show that we can use atomic read/write register to implement compare-and-swap register (if the specified transaction can be implemented). 6.5 Summary ID-net is executable and its semantics implies the composition of domain-specific models. In this chapter, we show how to use different kinds of tokens to develop
140 CHAPTER 6. MODEL COMPOSITION WITH ID-NET: EXAMPLES atomic register read(?ret) write(val) read arc Figure 6.18: An Read/Write Atomic Register SC Compare and Swap Register atomic register read write(val) condition 0 CAS(old, new) .. 1 Figure 6.19: An Compare-and-Swap Atomic Register SC concurrent parallel programs and business processes and how to use encapsulation to create reusable Service Components with ID-net. The Service Components are supposed to be executed in concurrent environments. The development of concurrent programs and business processes can be done by incrementally annotating ID-net with actions from data models. Each kind of model can be developed and maintained separately and the synchronization can be specified and tested at each iteration. The semantics of ID-net will ensure the parallel and distributed execution of the developed models. Despite of its graphical representation, ID-net is a language for developers and it is not a user-friendly language for domain experts who will design high-level business process. However, we can adopt a standard graphical business process modeling language such as BPMN for the frond-end design. The semantics of this graphical language can be given by Service Components powered by ID-net and its co-models, thus the incremental development of business process will be performed on ID-net and its co-models.
Chapter 7 Applications and Case Studies 7.1 Introduction In this Chapter, we will present the applications of our approach in real-world cases business process modeling and development. As show in figure 7.1, our approach follows the Model-Driven Architecture and the roadmap presented in Chapter 1. Framework of Business Process Engineering with ID-net Modeling high BPMN, EPC, UML etc. User-level graphical models Abstract, generic, reusable Service Component Model abstraction level Composition domain-specific models Synchroni Data Semantics for model composition Verification ID-net zation Model and concurrent processes Execution low Platform dependent model Executable models/codes Figure 7.1: Business Process Engineering with ID-net Concrete software projects are planned and realized on existing infrastructures (or platforms) of the execution environment. For example, some infrastructures will 141
142 CHAPTER 7. APPLICATIONS AND CASE STUDIES ensure the non-functional requirements of the system and they can influence the development of an information system: • database management system, e.g. relational databases and object-oriented databases. • support of persistence, e.g. automatic mapping between Object/Relational models in Java such as Hibernate. • support of transaction, security, and authentication, e.g. in JavaEE applica- tion servers. • support of business process management (BPM) and execution, e.g. business process language and execution engine. More infrastructural supports means that we can create and execute models without considering some details, thus working at a higher abstraction level. Granularities of Business Process Models The granularity of model for busi- ness process depends on the environment where the business process will be deployed into. Basically, we distinguish two granularities of business process modeling: in en- vironment with BPM supports and without BPM supports. With an environment with BPM supports, we use a business process model- ing (or description) language to specify business processes. The business process modeling language is usually a high-level domain-specific language (such as BPMN, BPEL) which can be refined and transformed into executable codes or executed in Business Process Management Systems (BPMS). In this case, the development of business processes is limited by the expressiveness of the domain-specific language and its tools supports, i.e. if the language is not enough flexible and expressive to model domain problems, a developer cannot pass the limit of the language and he/she has to work around to solve the problem. In general the user interfaces (e.g. Web interface) is another dimension problem than the business process model, which is managed by the infrastructure such as BPMS. This kind of systems usually supports the dynamic changes and deployments of business processes. Because currently BPMS solutions are not yet as widely accepted and stan- dardized as Database Management Systems (DBMS), many business processes are implemented in an ad-hoc manner in development. In this case usually the system supports a fixed number of business processes which do not change frequently. For example e-commerce web sites have several fixed business processes such as ordering, payments, and delivery.
7.2. DEVELOP BUSINESS PROCESS WITH BUSINESS PROCESS MODELING NOTATION (BP In this Chapter we will present the applications of our approach to develop business processes in both environments: with BPMN and for Web-based applica- tions. 7.2 Develop Business Process with Business Pro- cess Modeling Notation (BPMN) We can develop business processes with BPMN in three steps: 1. domain experts create abstract business processes with BPMN graphical edi- tors, BPMN diagrams are annotated with platform-independent information. The annotations can be considered as documentation and requirement analysis for the business processes. 2. based on the BPMN diagram and previous annotations, software developers create data models for the business processes, and create a formalized anno- tation layer for the BPMN diagram. The BPMN diagrams with formalized annotation and the data models are transformed into Service Components whose semantics are given by ID-net Controlled System (IDCS). 3. tools can check the properties of the Service Components, and transform them into executable models. The final executable model will be deployed into a BPMS. Step 1-3 can be repeated, i.e. via incremental development, until the results satisfy the domain experts and software developers. We will present how to trans- form BPMN diagrams into encapsulated ID-nets and how to add data model and formalized annotations into the models. 7.2.1 Core Elements of BPMN BPMN [9] was developed by the Business Process Management Initiative (BPMI) as a standard notation for business process modeling. The primary goal of the BPMN effort was to provide a notation that is readily understandable by all business users, from the business analysts that create the initial drafts of the processes, to the technical developers responsible for implementing the technology that will perform those processes, and finally, to the business people who will manage and monitor those processes. BPMN will also be supported with an internal model that will
144 CHAPTER 7. APPLICATIONS AND CASE STUDIES enable the generation of executable BPEL4WS. Thus, BPMN creates a standardized bridge for the gap between the business process design and process implementation. BPMN defines a Business Process Diagram (BPD), which is based on a flowchart- ing technique tailored for creating graphical models of business process operations. A Business Process Model is a network of graphical objects which are activities and the flow controls that define their order of performance. BPMN has four types of elements: • Flow Objects: Event, Activity, Gateway • Connecting Objects: Sequence Flow, Message Flow, Association • Swimlanes: Pool and Lane • Artifacts: Data object, Group, Annotation Figure 7.2 shows the main elements of BPMN. Since BPMN is considered to support only concepts in business process, other concepts such as organizational structure, functions, and data models are out of the scope of BPMN. However, the flow of data, i.e. messages, and their association with activities, are represented in BPMN. More details on BPMN can be found in OMG’s BPMN specification [9]. Figure 7.3 shows an example credit approval process in BPMN. Each pool or swimlane represents a process participant, which has internal activities connected by flow objects. In order to realize the business process, participants collaborate by exchanging messages. Messages are typed. Formalized Annotations in BPMN In BPMN specification, BPMN annota- tions such as labels, texts, conditions, and data, are descriptive and informational, thus not formalized. THe formalization of BPMN annotations is necessary to make executable business processes, i.e. the annotations should be executable actions or operations defined somewhere as part of business processes. Figure 7.4 shows a simple data model we can used to annotate the credit approval BPMN diagram. It has only one class Request and two enumeration types Risk and Approval. As many UML tools support currently, the data model can be transformed into executable codes allowing the creation and manipulation of data objects, e.g. generating Java objects with getter and setter methods. Based on this assumption, we will annotate the BPMN diagram with correct syntax and make the final model executable. With this data model, the annotations of figure 7.3 can be formalized and concretized. For example the conditions can be concretized as follows:
7.2. DEVELOP BUSINESS PROCESS WITH BUSINESS PROCESS MODELING NOTATION (BP start intermediate end Events Message Event Conditional Event catching throwing Activity Task Sub-Process + Gateway Parallel Data-based Inclusive Complex Gateway Exclusive (multi-choice) (no clear semantics) Lane Lane Pool Swimlane Connection Objects Sequence Flow Message Flow Association Association is between flow objects and non-flow objects Conditional Sequence Flow Artifacts Group Annotation Data Object Figure 7.2: BPMN Elements
146 CHAPTER 7. APPLICATIONS AND CASE STUDIES Client Request Response Form request approval check amount amount>=10000 approval Credit Approval Invoke reply amount<10000 approver risk=high receive request Invoke assessor AssignYes risk=low approval check assessment request risk request approval Approver Approve Task Assesor Assess Risk Figure 7.3: BPMN Diagram of Credit Approval Business Process <<Enumeration>> Request Risk firstname: String High name: String Low amount: int level: Risk result: Approval <<Enumeration>> Approval Yes No Figure 7.4: A UML Data Model for the Credit Approval Business Process
7.2. DEVELOP BUSINESS PROCESS WITH BUSINESS PROCESS MODELING NOTATION (BP • amount >= 1000 becomes request.amount >= 1000 • amount < 1000 becomes request.amount < 1000 • risk = high becomes request.risk == High • risk = low becomes request.risk == Low BPMN and Service Component A BPMN swimlane can be mapped to a Ser- vice Component, as shown in figure 7.5. Each swimlane interacts with others via the services. Messages exchanged in BPMN are mapped into parameters of the services and the internal behavior of an BPMN activity will be transformed into annotated ID-nets. Client Request Form Response Request Approval check amount request.amount>=10000 Credit Approval Invoke Approval reply approver request.amount<10000 receive request.risk==High request Invoke assessor AssignYes request. risk==Low Approval check assessment Risk Request Approval Approver Approve request Task Assesor Assess Risk Figure 7.5: Credit Approval BPMN Diagram Represented as Service Components 7.2.2 Semantics of BPMN Control Flow BPMN has precise semantics in terms of control-flow which is based on Petri nets. Transformation of BPMN control flow to Petri nets is quite straightforward and it has been studied by [79] and [80]. We will present the techniques and rules for the transformation of BPMN to ID-nets. Please note that there are several possibility of
148 CHAPTER 7. APPLICATIONS AND CASE STUDIES transformation and it may depend on the data models. In our case the transformed ID-net is a Case-Handling System (CHS) and it is flexible and easy to integrate any data model. First of all, the following rules are applied for the names and types of BPMN and ID-net elements: • there is a single type for the process instances in ID-net, e.g. type of Request in our example. • each BPMN message has its own type, a BPMN message is transformed into an ID-net place which may have a different type then the type Case, i.e. message place. The type of the message can be found in the data model. • a message place is optional and it can be replaced by an event (i.e. external transition) which synchronizes with an ID-net transition. • in order to be executable, the BPMN conditions should be legal logic expres- sions based on the data models. We propose 13 rules to transform BPMN structures into ID-net structures, this transformation is in face a formalization of BPMN control flow. Rule 1: Basic Events and Tasks Figure 7.6: Basic events (start, intermediate, and end events) and tasks are transformed into places, and their names are preserved as place name. A task with an output arc is transformed into a place and a transition with the same name with different prefixes, i.e. P and T , respectively. Basic Events & Task P_EventName or P_TaskName Task P_TaskName T_TaskName Task x Figure 7.6: Rule 1: Basic Events and Tasks
7.2. DEVELOP BUSINESS PROCESS WITH BUSINESS PROCESS MODELING NOTATION (BP Rule 2: Flow and Conditional Flow Figure 7.7: Sequence flow and condi- tional flow are transformed into ID-net transitions. Flow conditions are preserved as transition conditions. The name of this kind of transitions are given during the transformation (anonymous transitions). Sequence Flow Conditions Conditions x x Conditional Sequence Flow T_unamed# Figure 7.7: Rule 2: Flow and Conditional Flow Rule 3: Conditional Start Event Figure 7.8: A conditional start event is transformed into an ID-net transition, its conditions are kept as the conditions of the ID-net transition. Conditions Conditions x Conditional start event T_EventName Figure 7.8: Rule 3: Conditional Start Event Rule 4: Conditional Intermediate Event Figure 7.9: A conditional interme- diate event is simply transformed into an ID-net transition, its name and conditions are kept as the same. Rule 5: Message Start Event Figure 7.10: A message start event can be trans- formed either as a place waiting message to trigger an ID-net transition, or an ex- ternal event which can synchronize with the transition. In both cases, it is possible to pass parameters or messages to the transition.
150 CHAPTER 7. APPLICATIONS AND CASE STUDIES Conditions Conditions x x Conditional intermediate event T_EventName Figure 7.9: Rule 4: Conditional Intermediate Event catching Message External event y y x x T_EventName T_EventName Message start event use message place use synchronized external event Figure 7.10: Rule 5: Message Start Event Rule 6: Message Intermediate Event (Receive) Figure 7.11: The transfor- mation of a receive message event is similar to the transformation of a message start event, but with an input place for the control flow. This transition is blocked until receiving a message or triggered by an external event. Message External event catching y y x x x x T_EventName T_EventName Message intermediate event: receive P_EventName P_EventName use message place use synchronized external event Figure 7.11: Rule 6: Message Intermediate Event (Receive) Rule 7: Message Intermediate Event (Send) Figure 7.12: A send message event is transformed into an ID-net transition with input and output arcs (and places depending its neighbor elements), and an output place which holds the sent message. Or it can be a synchronization between this transition and an external event. This event is non-blocking, meaning the control flow proceeds forward after sending the message.
7.2. DEVELOP BUSINESS PROCESS WITH BUSINESS PROCESS MODELING NOTATION (BP Message External event throwing y y x x x x Message intermediate event: P_EventName T_EventName P_EventName T_EventName send use message place use synchronized external event Figure 7.12: Rule 7: Message Intermediate Event (Send) Rule 8: Message End Event Figure 7.13: A message end event is transformed into an ID-net transition which has an output message place or synchronized with an external event. Message External event throwing y y x x Message end event P_EventName EventName P_EventName EventName use message place use synchronized external event Figure 7.13: Rule 8: Message End Event Rule 9: Parallel Gateway (Split) Figure 7.14: A parallel split gateway is trans- formed into an ID-net transition with two or more output arcs (workflow pattern AND-SPLIT). x GatewayName x x P_GatewayName T_GatewayName Parallel Gateway (split) Figure 7.14: Rule 9: Parallel Gateway (Split) Rule 10: Parallel Gateway (Join) Figure 7.15: A parallel joint gateway is transformed into an ID-net structure with two input flow, which implements the
152 CHAPTER 7. APPLICATIONS AND CASE STUDIES workflow pattern AND-JOIN. P1_GatewayName x x T_GatewayName GatewayName x x Parallel Gateway (join) P2_GatewayName Figure 7.15: Rule 10: Parallel Gateway (Join) Rule 11: Exclusive Gateway (Split) Figure 7.16: An exclusive split gateway is transformed into and ID-net structure with one input flow and two output flow, which implements the workflow pattern XOR-SPLIT. P_GatewayName T1_GatewayName x GatewayName x x T2_GatewayName Exlusive Gateway (split) Figure 7.16: Rule 11: Exclusive Gateway (Split) Rule 12: Exclusive Gateway (Join) Figure 7.17: An exclusive split gateway is transformed into and ID-net structure with two input flow and one output flow, which implements the workflow pattern OR-JOIN. P_GatewayName x x GatewayName x T_GatewayName Exlusive Gateway (join) Figure 7.17: Rule 12: Exclusive Gateway (Join)
7.2. DEVELOP BUSINESS PROCESS WITH BUSINESS PROCESS MODELING NOTATION (BP Rule 13: Chained Gateway Figure 7.18 show the situation where several gate- ways are chained. In the transformation, two chained gateway can share the same transition in ID-net. P_GatewayName1 T1_GatewayName1 GatewayName1 x x P_GatewayName2 T1_GatewayName2 GatewayName2 x x x Chained Gateway x T2_GatewayName2 T2_GatewayName1 Figure 7.18: Rule 13: Chained Gateway Example of transformation As an example, the control flow of the annotated BPMN diagrams for credit approval are transformed into encapsulated ID-net as shown in figure 7.19. Notice that merge may be applied to remove redundant places and transitions during transformation. Some services with input and output param- eters, which are delegating external events, are synchronized with ID-net transitions. For example, the synchronizations of the transitions are: • Transition T invokeApprover is synchronized with service InvokeApprover, which will return the result of manual approval. • Transition T InvokeAssessor is synchronized with service InvokeAssessor, which return the result of risk evaluation. Moreover, Transition T assignY es is synchronized with data model operation: request.approval := Y es Code generation, model verification, and test generation techniques can be performed with this ID-net and the data model presented in figure 7.4. Other aspects of business processes, such as organizational models and re- sources models can be also synchronized with the ID-net models. Or, we can use the actions of these models to annotate the BPMN diagram before the transforma- tion.
154 CHAPTER 7. APPLICATIONS AND CASE STUDIES Approval: InvokeApprover(Request) T1_checkAmountP_invokeApprover T_invokeApprover reply(Approval) x x x y ReceiveRequest(Request) x x P_Reply T_receiveRequest x T1_checkAssessment T_assignYes x x x P_checkAmount request.risk==high x P_receiveRequest x T_invokeAssessor x T2_checkAssessment x x x x x P_assignYes T2_checkAmount P_invokeAssessor request.risk==low P_checkAssessment Risk InvokeAssessor(Request) synchronization with return values Figure 7.19: Control Flow of BPMN Process Transformed into Encapsulated ID-Net 7.3 Develop Web-based Business Processes Currently many business processes are developed in pragmatic ways without using BPMS and the N-tier Browser/Server architecture is the standard architecture for collaborative enterprise applications. In this case, business processes are presented as flow of Webpages, where users interact with the business process via the Web components such as Links, Buttons, TextFields etc. The Web flow business pro- cesses are fine-grained and more concrete then the BPMN models, and it has two dimensions (or levels): the user interface and navigation dimension and the core business process dimension. • the dimension of user interface and navigation consists of displaying informa- tion to the users, collecting/validating user inputs, and controlling the navi- gation between different Webpages. • the core business process dimension is more abstract and it only considers im- portant events/actions and data regarding to the states of business processes. In a Web application, often the core business process is embedded into the Web flow navigation. However, usually the developers have to start from the core business process model to develop the Web application. In this section we will show that ID-net can be used to develop fine-grained Web flow business processes. Web flow business processes are modeled directly as the synchronization of ID-nets and the related models, i.e. the navigation model and the data model.
7.3. DEVELOP WEB-BASED BUSINESS PROCESSES 155 7.3.1 An Online Insurance Inscription Application (TestIn- dus Project) Figure 7.20 shows the Web flow navigation diagram we created for the application ServiDirect. This diagram represents the workflow of online insurance inscription. It can be directly and automatically derived from the HTML pages created in the early stage of development. In this diagram: • each Webpage is represented by a rectangle. • each navigation arc represents an action (related to a link or a button) which will change the state of the displayed Webpage or navigate to another Web- page. • some activities are automatically carried out in background, thus invisible from Web users. • The navigation (transition) between the pages is triggered by a user. Auto- matic activities can decide which page the user will be forwarded to. The transformation or formalization of this diagram with ID-net is straight- forward. As shown in figure 7.21, the Web flow is a Case Handling System with a single control point, i.e. on the page where the Web user is. A co-model for the Webpage In order to model the behaviors of (inside) a Webpage, we propose a simple state-transition model (shown in figure 7.22) for Webpage: • a Webpage is identified by a URL. • a Webpage is at its initial state at the moment of arrival, e.g. at state 0. • an action may change the state of the page or lead to another page. • an action can be a click of a button or on a link etc. • an input element is a parameter which will be sent to the controller, e.g. textbox, checkbox, polldown menu etc. • input values may change the state of Webpage, e.g. online validation with Javascripts
156 CHAPTER 7. APPLICATIONS AND CASE STUDIES 1 Saisir information préliminaires Processus (Web Flow) du ServiDirect 1 valider retour Saisir/modifier ajouter adulte famille 2 Choisir package d'assurance 1 3 Saisir famille 1 OK/Annuler supprimer Choisir package Etape précedente ajouter mineur 4 Saisir coordonnée preneur 1 Link=Cliquez ici Etape précedente OK/Annuler Modifier noms Etape suivante Saisir nom des membre 5 1 de la famille personne 6 1 Questionnaires médicaux suivante personne précedente Annuler Etape suivante Etape précedente 7 Afficher message 1 8 Valider et souscrire le contrat 1 OK souscrire Générer certificat Afficher message de Valider le dossier Accepter 10 1 d'assurance confirmation de souscription Refus retour au menu principal Afficher proposition de retour au 9 1 contract téléphonique menu principal Figure 7.20: Web Flow of ServiDirect Online Insurance Inscription
7.3. DEVELOP WEB-BASED BUSINESS PROCESSES 157 Web Flow is a Case Handling System with a Single Control Point (arc inscriptions are omitted since they are the same) ajouter enfant saisir/modify valider famille Saisir information Choisir package préliminaires 2 d'assurance ajouter adulte 1 1 1 3 1 Saisir famille retour OK/Annuler choisir supprimer etape précedente package 4 1 OK Saisir coordonnée preneur link=Clicquez Ici modifier noms etape etape suivante précedente 5 1Saisir nom des membres de la famille 6 Questionnaires 1 médicaux OK/Annuler etape etape suivante précedente message 7 1 confirmer questionnaire accept 8 1 10 message 1 valider générer certificat valider et souscrire de confirmation dossier le contract d'assurance souscrire de souscription retour MP refus 91 proposition de retour MP contract téléphonique Figure 7.21: ID-net Representing the Web Flow
158 CHAPTER 7. APPLICATIONS AND CASE STUDIES Web Page State 0 Input elems Action 0 State 1 Name Type Value Action 1 State 2 Action 2 State 3 Action 3 Figure 7.22: A model of the Webpage and an Example • the state of a page includes: the state of the inputs and the state of page, some- times they are synchronized automatically by the inline scripts (e.g. Javascripts), i.e. if the inputed value has wrong format, display error immediately. Figure 7.23 shows an example of the Webpage model: the page of Saisir infor- mation pr´liminaires has tree inputs components: NPA, Birthdate, Sex, one action e Valider, and two page states: normal and error. Each time a user click on button ”Valider”, the system will check if the input values are valid. If all input values are valid, the user will get to next page, otherwise the same page is return with error messages. All the other Webpages have the same structure. 1 1 1 1 Preliminary Information Input elems Valider Valid inputs 0: normal Name Type Value NPA Text 1: Error Birthdate Text Sex Radio Inputs are invalid Figure 7.23: Example of Webpage Model
7.3. DEVELOP WEB-BASED BUSINESS PROCESSES 159 This co-model represents the dimension behind the rectangles of figure 7.20 or the places of figure 7.21. Not all the actions in the Webpage model will be synchronized with the main control flow model. However, in this example, if an action leads the navigation to anther Webpage, it is synchronized with the main control flow model because the main control flow represents the Webpage navigation. Develop Business Process based on the ID-net Model The development of business process based on the ID-net model is the same as the post office example presented in Chapter 6: by providing a data model and synchronizing (annotating) ID-net with the data model operations. There are many ways of modeling data for an application and we will not give much details about this. 7.3.2 Automatic Test Generation for Web Application Test- ing As a surplus of using formal notations in software development, our models can be used to generate tests for the (manually) implemented Web applications. Figure 7.24 shows the chain of test generation in the TestIndus Project: • in our implementation, the control flow model and the data models are encoded (manually) as facts in Prolog. This step can be automatic in the future. • the automatic test generation is performed based on the Prolog facts. It is possible to add more business rules and constraints to target more precisely the intention of tests. The generated tests are scenarios which should have successful execution. Basically, we can specify the maximum steps of the sequences, combine the input parameters of each Webpage component, and verify if the values displayed on a Webpage are correct. The generated tests are stored in an intermediate format, similar to a scripting language. This intermediate format contains the actions and parameters used in precedent models, and it is domain and application-independent. • finally, the intermediate scripts are transformed into Selenium scripts for Web interface testing. This transformation will map the actions and parameters used in the intermediate format to the actions and elements in the Webpages. We implemented this step by writing a Perl program which takes the inter- mediate format scripts and the mapping file, and generates XML format Se- lenium [81] scripts. The complete explanation about the automatic test generation based on Al- gebraic Petri nets can be found in [82].
160 CHAPTER 7. APPLICATIONS AND CASE STUDIES Model of three dimensions Domain Webpag Data Co-models e Model Model synchronizations e.g. state-transition system of a webpage Main control flow ID-net Model Additional Test generation Business (Prolog) rules, domain constraints Sequences of actions / Intermediate format parameters Mapping between the Transformation abstract actions (to Test Driver) and Web components Executable Selenium Scripts Figure 7.24: The Chain of Test Generation in TestIndus Project 7.4 Summary In this Chapter, we presented two applications of our approach in developing busi- ness processes: by using a high-level graphical business process language (BPMN); and develop fine-grained business processes as Web applications. In the first case, BPMN acts as the front-end graphical design language for business process modeling. The model we developed has two dimensions: control flow and data model. Control flow modeled by BPMN diagrams are mapped to ID-net models, which can be incrementally annotated (using the syntax of the data model) and become executable. Data model for the business processes can be de- veloped in parallel with the control flow model. In the second case, the model we developed has tree dimensions: control flow, data model, and the Webpage model. We can use ID-net directly to model the Web flow or generate ID-net from the HTML pages. In general, the ID-net model represents the core business process which is synchronized with data models and the Webpage models. Moreover, we can use these models to automatically generate tests and simulate human interaction with the Web applications.
Chapter 8 Conclusion Business process is the core value of modern information systems. In this work, we propose a methodological approach to develop executable business processes. We consider business processes as the composition of models from different problem dimensions, where the composition can be specified incrementally as synchroniza- tions. The main concern of business processes, i.e. the control flow, is modeled by a formal notation called ID-net, which synchronizes with other models and share tokens instantaneously with them during the execution of transitions. Concretely, the synchronization between different dimensions is realized by annotating ID-net transitions with the syntax of domain specific languages. ID-net is designed as a ”clue” language for the orchestration of different domain-specific models, and it manage the concurrency of using the resources. We show that ID-nets can be annotated with low-level instructions to develop parallel and concurrent programs, or they can be annotated with services (or opera- tions) manipulating domain objects (defined by the domain data model) to develop business processes. The synchronizations can be realized by ACID transactions or other mechanisms. The overall approach allows the iterative and incremental development as well as the separation of concerns for complex systems. By providing formal semantics to the intermediate language ID-net, we can apply the model-driven development and generate executable code from the composed models. For critical systems, the model checking and validation techniques can be applied for each dimension of the model. 161
162 CHAPTER 8. CONCLUSION 8.1 Related Work Designed as a variant of Petri nets to facilitate model-driven software development, ID-net can profit from the principles of Petri net modeling and the abundant model analysis techniques for classical Petri nets developed in the last decades. In this section, we will discuss some relevant work (we have inspired from or using similar concepts) related to the design principles of ID-net, i.e.: multi-dimensionality, tokens types, modularity, data flow modeling, transaction, and concurrent execution of models. Multi-dimensional Petri net model Petri nets has become mature modeling and analysis tools for complex systems for decades, especially for the aspects of non-sequential process and concurrency. Many researches have been investigated and proposed extensions for the classical Petri net. Examples of such extensions include ”time”, ”color”, and ”probability”. The multi-dimensional Petri net model tries to deal with the extensions of Petri nets in a unifying way, it has been studied by [83] and [84]. Multi-dimensional Petri nets can be analyzed using traditional techniques. By analyzing the projected multi- dimensional Petri net, we can deduce properties of the original multi-dimensional Petri net. Most Petri net extensions can be considered as improving or adding dimensions to Petri nets. The tokens dimension Many extensions of Petri nets are related to the token dimension: colors, algebraic data types (e.g. sets, nested data), tokens as nets, tokens as (object) references etc. Colored Petri Nets (CPN) is one of the most used Petri nets for modeling and model checking, for the rich expressive power of color tokens and its tools supports (CPN Tools). CPN allows to use a predefined set of primitive data types and create complex data types based on these primitive types. Algebraic Petri Nets (APN) uses algebraic data types (ADT), ADT tokens are algebraic terms. The axioms give the rules of how to build the terms representing the values. In CPN and APN, tokens are self-contained and immutable. The only incon- venient of using this kind of tokens is the mix of control flow and data model (and flow). The state space of models increase rapidly in development, and it is difficult to separate them and reduce the complexity of models. In Object Petri nets (OPN) [85, 86], tokens can be of elementary type (e.g. colors) and subnets, subnet tokens are lying in places and are moved by transitions.
8.1. RELATED WORK 163 In contrast to ordinary tokens, however, they may change their state (i.e. their marking) when lying in a place or when being moved by a transition. Transitions in subnets can synchronize with the first-level transitions. Reference Nets [87] allows to use object reference as tokens. Similar to identi- fication tokens used in ID-net, object references can point to any kind of resources. Guards and operations related to the resources can be annotated on the transitions, where the operations imply synchronous channels communicating with the referred resources. Renew [88] is a tool based on Java for the development of executable Reference Nets models. Tokens as names: the v-net [89] uses names as tokens and variable inscriptions on the arcs of Petri nets. Similar to identifications and references, names can refer to any kind of resources. Their approach concentrates on the dynamic generation and duplication of names and the analysis of their impacts on the properties of the system modeled by v-net. In ID-net, the name creation and duplication can be specified by using the conditional generator transitions and pipe transitions, respectively. Their analysis techniques can be applied with ID-net directly. The notion of fresh token in ID-net is similar to the name creation in v-net. Data flow modeling in Petri nets One main issue in data flow modeling with Petri nets is the flexibility, because different data modeling notations have different application domains. For example: concurrent programs use mostly the primitive data types and structured data types (e.g. recode); data processing applications use mainly the sets of structured (and nested) data; database-centric workflow use the relational model. Due to the simplicity and the rich expressiveness of relational model [90] for information systems, several people have tried to bridge the relational data model and Petri nets [91, 92] to model data flow. Andreas Oberweis and Peter Sander [92] use the Nested-Relation/Transition Nets (NR/T-nets) to handle the relational data and its transitions are annotated by the conditions and operations on the nested data tokens. Similarly, Jan Hidders et al. [91] proposes a dataflow language DFL based on Petri nets and nested relational calculus (NRC), where tokens represent complex static data values (nested relational data). Modularity: encapsulation, hierarchy The encapsulation and hierarchy are ways of (de)composing and organizing the Petri nets modules. They allow to create reusable components. CPN uses the notion of page to organize the subnets. The ”nets within nets” paradigm, which is applied by Object Petri nets and Reference nets, can be also considered as an encapsulation mechanism.
164 CHAPTER 8. CONCLUSION Transaction and Communication Transaction and communication are ways of synchronizing different modules together to make larger system. In general both of them imply the atomic execution of actions and allow message passing. Few Petri nets support transaction in their semantics. Zero-safe net [57,93,94] supports the synchronization of transitions, it uses zero-safe places to connect the transitions and create transactions. [95] extends Colored Petri Nets with channels for synchronous communication by inscribing the channel operators (?!, !?) on CPN transitions. A step is only enabled when each channel receives the same number of access via ?! and !? and if the arguments values of the accesses match, too. Each transition has at most one channel inscription of each type. The channels allow to synchronize CPN transitions with external models which use the channel (though the proposed analysis technique does not support this). Reference Nets uses the notion of synchronous channel while a transition is synchronized with (or call) the operations of the token objects. It is possible to use conditions (guards) in the synchronization and pass values between Reference Nets and the synchronized objects. Concurrency semantics, execution and scheduling of Petri nets models The parallel executability of of Petri net models is an important concern for us. Models use interleaving semantics imply arbitrary orders for the execution of simul- taneously enabled transitions and they have limitation in distributed environment. Specification languages based on true concurrency [74, 75] are more informative. True concurrency allows to decide the order of execution at the implementation phase or at runtime, i.e. parallel execution will occur if enough resources are avail- able, otherwise sequential execution will occur. Petri nets provides a powerful formalism to model various classes of discrete event systems. They can be used for qualitative and simulation purposes because they provide a better understanding of the dynamics of the system. [96] has studied the parallel and distributed simulation of free-choice Petri nets. There are also peo- ple using Petri net for the design and validation of circuits [97], where the execution of final models is in highly parallel. 8.2 Discussion and Future Directions Our proposition implies the separation of concerns in system modeling and model- driven development using the formal notation ID-net. Empowered by concepts such as synchronization (transaction), service-orientation, and encapsulation, ID-net al-
8.2. DISCUSSION AND FUTURE DIRECTIONS 165 lows to deal with different aspects of business process in a flexible way: control flow, concurrency, short-lasting and long-lasting transaction, integration of data model, and executability of models. Unlike other kinds of business process models which consider concurrency as a non-functional specification, Petri nets-based models have explicit support of con- currency. Thus, one of the main advantage of our approach is that ID-net models are supposed to be executed in concurrent and parallel environments. Because some properties such as concurrent issues can be identified during the modeling phase via the model validation techniques, our approach can be used to develop distributed reliable systems. A generator in Java as the proof of concept In order to prove our concepts technically by means of model composition and transformation, we extend the Petri Net Markup Language (PNML) [98], an XML format for Petri nets, for the syntax and graphical representation of ID-nets. The extension consists of adding a resource section which allows to give basic information about the resources (co-models) used by the control flow. The syntax of the transition inscription will be checked auto- matically to conform the correct ways of using the resources. An example (Fibonacci number) of the XML format is shown in the appendix. Transactions is an important concept in our approach, technically there are many ways of managing and executing them. As many relational servers support SQL and transactions, in our proof of concept, we transform our models into SQL tables and transactional procedures as shown in figure 6.12. Another possible target is Java code, but the execution of transactions are not guaranteed in all the situations (e.g. isolation issues). With a little generator written in Java, we can define co-models using SQL and synchronize them with ID-net. The composed model, i.e. IDCS, will be transformed into SQL or Java code where the execution of transactions are guaranteed. The generalization of this proof of concept demands to generate code to ma- nipulate different kinds of resources (tokens) defined in the business process models, which is not difficult to realize technically. For the purpose of model validation, it is easy to realize the projection from ID-net to P/T nets and apply the validation techniques even on the fly while creating the ID-net model. More analysis techniques can be developed and applied on the IDCS in the future. Future directions Due to timing constraints and the nature of thesis, some sub- jects are only partially addressed in this work. The possible future work we identified
166 CHAPTER 8. CONCLUSION for our approach include: • the development of tools to support the chain of model-driven development, for business processes (e.g. based on BPMN) and parallel concurrent programs • the methods, techniques and tools of verifying the properties of the composed models. For example, the schedulability of the concurrently executable models is an important property to be checked before deploying the business processes into a production system • data flow analysis based on ID-net models. Data flow analysis is a challenge in parallel program development and it is important for the performance of system • an execution engine which can execute business processes and transactions in distributed environments (e.g. middleware)
Appendix A CO-OPN Prototype Generation and Runtime Support 167
168APPENDIX A. CO-OPN PROTOTYPE GENERATION AND RUNTIME SUPPORT A.1 Prototype Generation Runtime of the Generated Code . Figure A.1 shows the role of the runtime in CO-OPN code generation. The runtime supports transactions and interfacing the generated prototypes with external Java modules. In this section, we will give some technical details about how CO-OPN transactions are implemented in Java. Executable Java Prototypes Code Generation COOPN Generated Codes Specs Runtime Classes (the hidden layer) Figure A.1: Generated Code and the Runtime Classes A.1.1 Prototype Integration Use Cases Simple Method Call and Gate Event Listening Suppose that a prototype the ”Alarm Counter” has been generated from CO-OPN specification, we want use the generated classes in our program. 1. create a new CoopnTransaction object: CoopnTransaction T=new CoopnTransaction(); 2. create an instance of the prototype, e.g. for the acounter: alarm.acounter ac = new alarm.acounter(T, CoopnContextRT.getDefault(), "AC"); where CoopnContextRT.getDefault() return a default coordination context, AC is the object’s name. T is used to mark the creation time of object in a dynamic context, if T equals null, it means the object is created initially. 3. in order to capture the output event display : natural, we add an anonymous listener: ac.adddisplay_Listener(new acounter.display_Listener(){ public void display_(acounter.display_Event e) {
A.1. PROTOTYPE GENERATION 169 System.out.println("display: "+e.getArg1()); } }); this listener will print out a message with the given parameter each time the gate event occurs. 4. the last step is to call the tick method, we need to create a new CoopnTransac- tion object to support this transaction. To be aware of either the transaction succeeds or fails, we need to catch the CoopnMethodNotFirableException: try { ac.tick(T); T.commit(); } catch (CoopnMethodNotFirableException e) { System.out.println("Method not firable."); // do things when the method can’t be fired. } Note the CoopnMethodNotFirableException is a subclass of Java RuntimeEx- ception. According to the axioms, the display : natural event occurs each time the tick method is called, we can see a message like: display: 0 or display: (succ 0) if we call the method tick at the second time. Redo with Transaction To explicitly force the component to perform a redo, we call the same method another time with the same transaction object. try { ac.tick(T); ac.tick(T); // redo T.commit(); // commit the transaction } catch (CoopnMethodNotFirableException e) {
170APPENDIX A. CO-OPN PROTOTYPE GENERATION AND RUNTIME SUPPORT System.out.println("Method not firable."); // do things when the method can’t be fired. } Note that the redo is semantically defined as non-determinist. The order of evaluation is not guaranteed to be always the same, i.e. choice of tokens and choice of axioms. For implementation, we adapt a general order for the backtracking, i.e. a determinist algorithm: 1. find the next axiom corresponding this transaction, if no next matched axiom found, throws an exception. 2. find the next eligible tokens (resources allocation solution) for the complete transaction, if no next solution found, the transaction fails and goto step 1. 3. evaluate the conditions of axioms, if the conditions are satisfied, put the post-condition tokens and returns ok, else goto step 2. Basically, the idea is to try one-by-one axiom until find a solution. For each axiom, try all available tokens. The backtrack firstly occurs on the selection of tokens, then occurs on the selection of axioms. Synchronize Gate with External Application In general, Gates in CO-OPN are transactional and always synchronized with internal transactions. If an external application is listening on a gate and want to synchronize with internal transactions of CO-OPN component, it can throw a CoopnMethodNotFirableException to force the CO-OPN component to make another possible attempt, e.g. with a different output parameter. This ”veto” implies backtracking inside the CO-OPN component, so the component will try another way to finish the transaction until failure. If the external application does not throw the CoopnMethodNotFirableException, the CO- OPN component will considers that the transaction is finished. For example, here is a listener who accepts only values greater than 2: ac.adddisplay_Listener(new acounter.display_Listener(){ public void display_(acounter.display_Event e) { if (!cfc.std.basic.BooleansImpl.instance().coopnboolEquals( cfc.std.basic.NaturalsImpl.instance().gt( e.getArg1(), cfc.std.basic.NaturalsImpl.instance()._2()), cfc.std.basic.BooleansImpl.instance().TRUE())) { System.out.println("Veto: illegal parameter.");
A.2. DESIGN AND IMPLEMENTATION OF THE RUNTIME 171 throw new CoopnMethodNotFirableException("should greater than 2"); } System.out.println("display: "+e.getArg1()); } }); This external event handler will force the component to change its internal behavior until an output value greater than 2 is given. A.2 Design and Implementation of the Runtime A.2.1 The Model The main responsibility of the runtime classes is to implement the operational se- mantics of CO-OPN and provide services to the generated prototypes. The runtime is composed by the following objects: • Transaction: a transaction is the essential unit to compose hierarchical trans- actions. • CoopnTransaction: a CO-OPN specific implementation for the composi- tion of transaction, which supports all kind of CO-OPN transactions. The transaction tree is composed by CoopnTransaction objects. • CoopnToken: an encapsulation of data, whose instances represent tokens in Peri Nets. • CoopnPlace: an abstraction of place in Petri Nets: basically it is a multi-set of tokens where we can add tokens into and remove tokens from the place. • Transition: a transition specifies what (tokens) should be consumed and what will be produced when a transition fires. • Additional stuffs: TransactionException, TransactionMgr etc. Most of our discussions are based on the transaction tree and tokens with time stamps. Figure A.2 show the UML model of the runtime classes∗ . ∗ Note that the current source codes for CoopnTransaction and other transactions are slightly different from this diagram, for the needs of simplicity and optimization.
172APPENDIX A. CO-OPN PROTOTYPE GENERATION AND RUNTIME SUPPORT CoopnPlace CoopnToken + name: string + name: string + type: string + type: string * 1 + tokenList: List + data: object + insert(T, token) + transaction: CoopnTransaction + pre(T) + produceTime: CoopnTransaction + remove(T) * Transaction 1 + kind Transition + abort() - Preconditions + commit() - Postconditions + allocate() - Guards + takePre() + checkGuard() + putPost() 0..1 * ExternTransaction CoopnTransaction + -transition With + sub: CoopnTransaction Alternative + left: CoopnTransaction + right: CoopnTransaction Sequence Parallel + left: CoopnTransaction + left: CoopnTransaction + right: CoopnTransaction + right: CoopnTransaction Figure A.2: Class Diagram of the Runtime Model
A.2. DESIGN AND IMPLEMENTATION OF THE RUNTIME 173 A.2.2 Transaction and Transaction Tree Let Ts = {t1 , t2 , ...ti } the set of transitions/transactions in a system, T the set of possible transactions, thus ∀ti , tj ∈ Ts : • ti with tj ∈ T , where with is the synchronization operator • ti //tj ∈ T , where // is the parallel operator • ti ..tj ∈ T , where .. is the sequence operator • ti ⊕ tj ∈ T , where ⊕ is the alternative operator Transaction implies all or nothing effect for involved sub-transactions which corresponds success or failure of transaction. Let t the root of a transaction tree, and T the set of involved sub-transactions, we identify the following relations between two transactions: • RootOf (ti ) = t, ∀ti ∈ T, ti = t • succeed: if t2 succeeds t1, tokens produced by t1 will be available for t2. e.g. t1..t2, (t1..t3)..t2, (t1//t3)..t2 • concurrent: if t1 concurrents with t2, t1 and t2 share the same set of tokens during the transaction. e.g. t1//t2, t1 with t2//t3 • alternative: if t1 is alternative with t2, t1 and t2 will be executed exclusively. e.g. t1 ⊕ t2 • alternative concurrent: t1 is alternative concurrent with t2 means t1 and t2 may share the same set of tokens during the transaction. e.g. t1//(t2 ⊕ t3) • alternative succeed: t1 is alternative succeeds t2 means t1 may be suc- ceeded by t2 which may uses tokens produced by t1. e.g. (t1 ⊕ t3)..t2 • parent and sub-transaction: t2 is sub-transaction of t1 if t1 is the parent transaction of t2. e.g. transaction t1//t2 is the parent transaction of t1 and t2. • equal: t1 and t2 are equal if they are the same node in the transaction tree. The most obvious token eligibility rule is:
174APPENDIX A. CO-OPN PROTOTYPE GENERATION AND RUNTIME SUPPORT An example of COOPN transaction tree m Places P_: natural, P1_: natural , P2_: natural with Initial P 0, P1 0, P2 0; // m1 m2 Methods m, m1, m2, m3, m4, m5, m6 with with Gates g1_: natural, g2_: natural + m with m1 // m2 :: P x -> P x .. m1 with m3 .. m4 :: P1 x, P1 x+1 m5 m6 m2 with m5 + m6 :: P1 x, P1 x+2 m3 :: P1 x -> P1 x+3 m3 m4 m4 :: P1 x -> P1 x+4 with with m5 with g1 x :: P2 x -> P2 x+5 m6 with g2 x :: P2 x -> P2 x+6 g1_ g2_ allocation order Figure A.3: An Example of Transaction Tree
A.2. DESIGN AND IMPLEMENTATION OF THE RUNTIME 175 Tokens produced by t1 are available for t2 only if t2 succeeds t1. The visit of the transaction tree is done in a deep-first manner, the pre-, post- conditions, and guards of each node are evaluated before visiting its children. There are three types of visit for a transaction tree: allocate(reserve), abort, and commit: • allocate or reserve corresponds the prepare primitive in multi-phase trans- action systems. A complete visit of the transaction tree with allocate means a successful allocation of transaction resources, i.e. all necessary tokens are reserved (tagged). Backtracking occurs during the allocation phase until fail- ure or a solution is found. Failure of an allocation means the transaction is not possible with actual markings. If an allocation fails, the abort visit is called to reverse the state of system as ”nothing happened”, i.e. remove all intermediate tokens and untag the reserved tokens. • mi-abort will reverse the side effects done by the precedent allocate process, but the allocation process can be re-executed (backtracking or redo). • abort will abort the transaction. The transaction becomes dead after the abort, so no further action is possible on the transaction. • commit will commit and finalize the transaction with the allocated (tagged) resources. It simply remove all reserved tokens in CoopnPlaces, and changes the free intermediate tokens to free initial tokens. A.2.3 CoopnTransaction as Time Stamp A.2.3.1 CoopnToken General Description There are 4 kinds of tokens in the system: • Free initial tokens • Reserved initial tokens • Free intermediate tokens • Reserved intermediate tokens
176APPENDIX A. CO-OPN PROTOTYPE GENERATION AND RUNTIME SUPPORT allocate() abort() commit() has transition has transition no attached? attached? abort sub no transactions yes yes transition. backtracking backtracking commit() transition. redo takePre() has transition attached? yes failed exceptions? transition. yes checkGuard() no no transition. failed abort() transition. putPost() has sub transactions? no yes call allocate of commit sub sub transactions transactions return return return Figure A.4: Execution of CoopnTransaction
A.2. DESIGN AND IMPLEMENTATION OF THE RUNTIME 177 initial tokens <free, initial> produced tokens during the transaction abort commit reserve <free, produced> <reserved, initial> reserve abort commit <reserved, produced> removed abort Figure A.5: CoopnToken Life-Cycle Figure A.5 depicts the life-cycle of a CoopnToken: a CoopnToken can be either initially created or produced by a transaction; it can be consumed by the succeed transaction. The notion of succeed is defined by the relation of two transactions on the same transaction tree. Concretely, a CoopnToken uses two variables to indicate its actual state, each variable refers to a CoopnTransaction instance, i.e. a time stamp: • transaction: the transaction which has reserved this token. null means this token is free and not reserved by any transaction. • produceTime: the transaction which produces this token. null means this token exists before the beginning of the transaction. Formalization Let TN the set of tokens in a system. A CoopnToken tn ∈ T N is an entity whose state is the Cartesian product T R × T P , where: • T is the set of transactions in the system • T R ⇔ {null} ∩ T • T P ⇔ {null} ∩ T ∀tn ∈ T N with state < tr, tp >, ∀tr ∈ T R, ∀tp ∈ T P, tr = null, tp = null, RootOf (tr) = RootOf (tp)
178APPENDIX A. CO-OPN PROTOTYPE GENERATION AND RUNTIME SUPPORT A.2.4 CoopnPlace CoopnPlace maintains a set of CoopnTokens which have compatible type with the place. The tagging of tokens is done by CoopnPlace, i.e. during the insertion of token into the CoopnPlace, CoopnTransaction. The responsibilities of CoopnPlace are: • tagging a token when it is inserted, e.g. P .insert(token, T) ⇒ token.setProduceTime(T) • find eligible tokens for a given transaction, return a token iterator. e.g. P .pre(T ), iterator is used for variable-binding. • compute results in response to commit and abort of transactions: tag/untag tokens, remove tokens. Another important work of CoopnPlace is to find the eligible or visible tokens during a complex transaction, especially with transactions using sequential operator ”..”. An iterator of eligible tokens is returned to the transaction which needs tokens from the CoopnPlace. The cursor on the iterator is used for the backtracking, in case of necessary. During the exploration of the transaction tree, the eligibility or visibility rules implemented by CoopnPlace are: • All reserved tokens are not eligible. • Tokens produced by the simultaneous transactions are not eligible, e.g. With, // . • Free tokens produced by precedent sequential transactions are eligible. e.g. in seq1..(sim1//sim2), tokens produced by seq1 are eligible for transaction sim1 and sim2. However, sim1 and sim2 have concurrent access of the tokens. In the class CoopnTransaction, this work is carried out by a function called ”isAfter(CoopnTransaction)”, e.g. for two nodes t1 and t2 on the same trans- action tree, if t2 .isAf ter(t1 ) returns true, it means tokens produced by t1 are eligible for t2 , provided that no other transactions take the tokens before t2 . Condition Evaluation and Backtracking Backtracking and Redo • Backtracking is a basic search technique used to find solutions during the exploration of tree-like or graph-like solution space. • User explicitly redo a transaction in order to use another (next) solution. Redo uses the backtracking technique.
A.2. DESIGN AND IMPLEMENTATION OF THE RUNTIME 179 Technically, backtracking requires a determinist search algorithm or additional spaces to store already explored nodes. There are several levels of backtracking in a CO- OPN model: • Token. Try next eligible tokens. • Axiom. Try next axiom if there is. Each axiom has its own pre-conditions, guards, and post-conditions. • Transaction or method. e.g. in transaction m With m1..m2, the evaluation order is m → m1 → m2, when m2 is not firable, we need backtrack to m1 or m to find a solution which satisfy all the three transactions. A.2.5 Runtime Variables and Stacks For each object, two variables and three stacks are maintained transparently during the execution of transactions. The two variables are: • Last transaction, lastTransaction: The last transaction on the transaction tree during the exploration. Initialized to null, its value is assigned until the first complete execution of the transaction, afterwards its value is used by the redo process. • The redone transaction, redone: The transaction which has been redone successfully. null means nothing has been redone. The three stacks are: • Token Iterator Stack: The iterator of tokens for each variable. • Transaction Stack: The actual transaction. • Axiom Index Stack: The actually used axiom. A.2.6 The Process of Generating Java Codes Figure A.6 shows the process of Java code generation.
180APPENDIX A. CO-OPN PROTOTYPE GENERATION AND RUNTIME SUPPORT create symbol The Code Generaion Process map from spec process symbol map declare context variable, For each CO-OPN method, a Java method is generated. where the object is in For each CO-OPN gate, there is a Java method which allows to trigger the gate event. e.g. for gate "display_:natural" declare gate listeners two Java methods are generated: (vectors or variables) - display_(natural) - adddisplay_Listener(display_Listener) declare (body) places Methods and gates in CO-OPN's Interface section are public. Methods, gates, and transitions in CO-OPN's Body section are private declare interface static objects declare constructors - declare object's name findAxiomsBySymbol findAxiomsBySymbol - add initial tokens interface methods group axioms group axioms by method (one by gate (one method -> 0..* axioms) gate -> 0..* axioms) interface gates processing axiom processing axiom body methods declare method declare method body gates gate To Event body transitions add creation stuffs Figure A.6: The Process of Java Prototypes Generation
Appendix B Example of ID-net in PNML-alike Format and Code Generation 181
fibnum.xml Page 1 of 1 Printed: 8/10/09 3:50:10 PM Printed For: Ang Chen <pnml xmlns="http://smv.unige.ch"> <net id="fibnum" type="idnet" resources="res"> <name> <text>A very simple ID-net with inscriptions</text> </name> <place id="p1" type="int"> <name> <text>p1</text> </name> <initialMarking> <text>0</text> </initialMarking> </place> <place id="p2" type="int"> <name> <text>p2</text> </name> <initialMarking> <text>5</text> </initialMarking> </place> <transition id="t1"> <name> <text>t1</text> </name> <precondition> x &lt;= 1 </precondition> <postcondition> </postcondition> <inscription> z:=x+y </inscription> </transition> <transition id="t2"> <name> <text>t2</text> </name> <precondition> x &gt; 1 </precondition> <postcondition> </postcondition> <inscription> y:=x-1; z:=x-2 </inscription> </transition> <arc id="a1" source="p1" target="t1"> <inscription> y </inscription> </arc> <arc id="a2" source="t1" target="p1"> <inscription> z </inscription> </arc> <arc id="a3" source="p2" target="t1"> <inscription> x </inscription> </arc> <arc id="a4" source="p2" target="t2"> <inscription> x </inscription> </arc> <arc id="a5" source="t2" target="p2"> <inscription> y,z </inscription> </arc> </net> <resources id="res" name="Some variables"> <variable name="a" type="*int"/> <variable name="b" type="*int"/> </resources> </pnml>
Appendix C Example of Webpages and Test Generation in TestIndus Project 183
2 1 Valider Choisir Package 1 1 Valider Saisir Famille Choisir Package OK/Annuler 4 1 3 1
List of Figures 1.1 Activities and Artifacts in Model-Driven Engineering . . . . . . . . . 3 1.2 Business Process . . . . . . . . . . . . . . . . . . . . . . . . . . . . . 4 1.3 An Example of Business Process . . . . . . . . . . . . . . . . . . . . . 5 1.4 Concretization of Business Process . . . . . . . . . . . . . . . . . . . 6 1.5 The 3-Levels Architecture of Business Process as Service Composition 7 1.6 Roadmap of Our Approach for the Development of Business Processes 15 2.1 Representing Services in CO-OPN . . . . . . . . . . . . . . . . . . . . 19 2.2 Example of Activity and Cases as CO-OPN components . . . . . . . 22 2.3 Basic CO-OPN Building Blocks for Control-Flow . . . . . . . . . . . 23 2.4 Immediate Mode Activity . . . . . . . . . . . . . . . . . . . . . . . . 24 2.5 Workflow Pattern: Synchronizing Merge . . . . . . . . . . . . . . . . 25 2.6 Transactional workflow patterns: TP with TA..(TB//TC) . . . . . . 27 2.7 Online Trip Reservation Process . . . . . . . . . . . . . . . . . . . . . 28 2.8 A Simple CO-OPN Object . . . . . . . . . . . . . . . . . . . . . . . . 30 2.9 Example of Transactional Business Process . . . . . . . . . . . . . . . 31 2.10 State Transition Diagram of Two-Phase Commit Protocol . . . . . . 33 2.11 A CO-OPN 2PC Transaction Participant . . . . . . . . . . . . . . . . 34 2.12 A Two-Phase Commit Transactional Activity . . . . . . . . . . . . . 34 2.13 A 2PC Transaction Coordinator . . . . . . . . . . . . . . . . . . . . . 35 2.14 Transactional Process for Ticket and Hotel Reservation . . . . . . . . 36 2.15 Prototype Integration: an Online Shop . . . . . . . . . . . . . . . . . 38 3.1 Some Model Construction/Composition Techniques . . . . . . . . . . 42 3.2 An One-button Counter and its LTS . . . . . . . . . . . . . . . . . . 45 3.3 Labeled Transition System of a Mutex . . . . . . . . . . . . . . . . . 49 3.4 Transition System of a Process . . . . . . . . . . . . . . . . . . . . . . 50 3.5 Free Product of Process A and B: C = A ×φ B . . . . . . . . . . . . . 50 3.6 Free Product of Process C ×φ M . . . . . . . . . . . . . . . . . . . . 51 3.7 C ×SyncC,M M . . . . . . . . . . . . . . . . . . . . . . . . . . . . . . . 52 3.8 Free Product of A and B:A ×φ B . . . . . . . . . . . . . . . . . . . . 53 3.9 Synchronization with SA = 3, SB = 3 :: Ainc//Binc . . . . . . . . . 54 3.10 SA = 3, SB = 3 :: Ainc//Binc and SA = 3, SB = 3 :: Ainc//Binc . . 55 185
186 LIST OF FIGURES 3.11 Synchronization with SA = 3 :: Ainc//Binc and SA = 3 :: Ainc//Binc 55 3.12 Synchronization with Ainc//Binc, Ainc//Binc, and Ainc//Binc . . 57 3.13 Two Distributed Communicating Systems . . . . . . . . . . . . . . . 58 3.14 Use Transaction Coordinator for Synchronization . . . . . . . . . . . 58 3.15 The Simple Counter Modeled by Place/Transition Net and APN . . . 59 3.16 Different Compositions of two APN Counters A, B . . . . . . . . . . 60 3.17 PN model of Two Philosophers and Two Forks . . . . . . . . . . . . . 61 3.18 Synchronized Philosophers and Forks . . . . . . . . . . . . . . . . . . 62 4.1 Elements of ID-net Modeling Framework . . . . . . . . . . . . . . . . 71 4.2 Strict Join and Duplication ID-net Transitions . . . . . . . . . . . . . 75 4.3 Examples of Strict Join Transitions . . . . . . . . . . . . . . . . . . . 76 4.4 Examples of Generator Transitions . . . . . . . . . . . . . . . . . . . 77 4.5 An Example of ID-net Bindings . . . . . . . . . . . . . . . . . . . . . 82 4.6 Basic Control Flow Structure of ID-net without Annotations (as clas- sical Petri nets) . . . . . . . . . . . . . . . . . . . . . . . . . . . . . . 83 4.7 Token Pipes . . . . . . . . . . . . . . . . . . . . . . . . . . . . . . . . 83 4.8 Token Transformers . . . . . . . . . . . . . . . . . . . . . . . . . . . . 84 4.9 A Data Flow of Token Transformer . . . . . . . . . . . . . . . . . . . 84 4.10 Domain Object Model for the Online Auction Process . . . . . . . . . 85 4.11 ID-net Model of the Online Auction Process . . . . . . . . . . . . . . 86 4.12 Synchronizations between ID-net and the Data Model . . . . . . . . . 86 4.13 Example of ID-net and its Co-system . . . . . . . . . . . . . . . . . . 87 4.14 Example of ID-net with anther ID-net as Co-model and their LTS . . 88 4.15 ID-Net with Encapsulation . . . . . . . . . . . . . . . . . . . . . . . . 93 4.16 ID-Net with Encapsulation and Shared Data Models . . . . . . . . . 93 4.17 Encapsulation of ID-net and its Co-models . . . . . . . . . . . . . . . 94 5.1 A State Machine . . . . . . . . . . . . . . . . . . . . . . . . . . . . . 100 5.2 A Marked Graph . . . . . . . . . . . . . . . . . . . . . . . . . . . . . 100 5.3 Examples of Free-Choice Petri net . . . . . . . . . . . . . . . . . . . . 101 5.4 A P/T net with Deadlock Marking . . . . . . . . . . . . . . . . . . . 103 5.5 A Simple ID-net and its Projection . . . . . . . . . . . . . . . . . . . 103 5.6 Examples of ID-net Transitions in a Case Handling System . . . . . . 104 5.7 Example Case Handling System: Handling Orders . . . . . . . . . . . 105 5.8 Relaxed Case Handling System . . . . . . . . . . . . . . . . . . . . . 105 5.9 Race Condition in Annotated ID-net Model . . . . . . . . . . . . . . 107 5.10 A Multi Exclusion Algorithm for two Processes . . . . . . . . . . . . 108 5.11 Marking Graph of the ID-net Model . . . . . . . . . . . . . . . . . . . 109 5.12 Petri nets Projection of the ID-net Model and its Marking Graph . . 110 5.13 Deadlock Situation . . . . . . . . . . . . . . . . . . . . . . . . . . . . 112
LIST OF FIGURES 187 5.14 Transition System of the IDCS . . . . . . . . . . . . . . . . . . . . . 113 5.15 Framework to Find the Properties of Models and Their Composition 115 6.1 Merge and Isolation of ID-net Instances . . . . . . . . . . . . . . . . . 119 6.2 Models and Languages in General Programming . . . . . . . . . . . . 120 6.3 An Example of using Control Token for Non-sequential Process . . . 121 6.4 Another Example of Control Token with Inscription using Global Variables . . . . . . . . . . . . . . . . . . . . . . . . . . . . . . . . . . 122 6.5 An Example of using Simple-variable Tokens . . . . . . . . . . . . . . 123 6.6 Separation of Concerns with ID-net . . . . . . . . . . . . . . . . . . . 124 6.7 An Example of using Simple-value Tokens (without Global Variables) 125 6.8 Program, Execution Model, and Execution Unit . . . . . . . . . . . . 126 6.9 APN Model for Fibonacci Number: Tokens are Values . . . . . . . . . 128 6.10 ID-net Model for Fibonacci Number . . . . . . . . . . . . . . . . . . . 129 6.11 Annotated ID-net using Instructions of the Microprocessor . . . . . . 131 6.12 Implementation of ID-net Model of Figure 6.10 in MySQL . . . . . . 133 6.13 Ticket Service at Post Office: Control-flow . . . . . . . . . . . . . . . 134 6.14 Identified Objects and Services of the Business Process . . . . . . . . 135 6.15 Synchronization of Models via ID-net Inscriptions . . . . . . . . . . . 136 6.16 Service Components . . . . . . . . . . . . . . . . . . . . . . . . . . . 137 6.17 Composition of Service Components . . . . . . . . . . . . . . . . . . . 139 6.18 An Read/Write Atomic Register SC . . . . . . . . . . . . . . . . . . . 140 6.19 An Compare-and-Swap Atomic Register SC . . . . . . . . . . . . . . 140 7.1 Business Process Engineering with ID-net . . . . . . . . . . . . . . . 141 7.2 BPMN Elements . . . . . . . . . . . . . . . . . . . . . . . . . . . . . 145 7.3 BPMN Diagram of Credit Approval Business Process . . . . . . . . . 146 7.4 A UML Data Model for the Credit Approval Business Process . . . . 146 7.5 Credit Approval BPMN Diagram Represented as Service Components 147 7.6 Rule 1: Basic Events and Tasks . . . . . . . . . . . . . . . . . . . . . 148 7.7 Rule 2: Flow and Conditional Flow . . . . . . . . . . . . . . . . . . . 149 7.8 Rule 3: Conditional Start Event . . . . . . . . . . . . . . . . . . . . . 149 7.9 Rule 4: Conditional Intermediate Event . . . . . . . . . . . . . . . . . 150 7.10 Rule 5: Message Start Event . . . . . . . . . . . . . . . . . . . . . . . 150 7.11 Rule 6: Message Intermediate Event (Receive) . . . . . . . . . . . . . 150 7.12 Rule 7: Message Intermediate Event (Send) . . . . . . . . . . . . . . 151 7.13 Rule 8: Message End Event . . . . . . . . . . . . . . . . . . . . . . . 151 7.14 Rule 9: Parallel Gateway (Split) . . . . . . . . . . . . . . . . . . . . . 151 7.15 Rule 10: Parallel Gateway (Join) . . . . . . . . . . . . . . . . . . . . 152 7.16 Rule 11: Exclusive Gateway (Split) . . . . . . . . . . . . . . . . . . . 152 7.17 Rule 12: Exclusive Gateway (Join) . . . . . . . . . . . . . . . . . . . 152 7.18 Rule 13: Chained Gateway . . . . . . . . . . . . . . . . . . . . . . . . 153
188 LIST OF FIGURES 7.19 Control Flow of BPMN Process Transformed into Encapsulated ID-Net154 7.20 Web Flow of ServiDirect Online Insurance Inscription . . . . . . . . . 156 7.21 ID-net Representing the Web Flow . . . . . . . . . . . . . . . . . . . 157 7.22 A model of the Webpage and an Example . . . . . . . . . . . . . . . 158 7.23 Example of Webpage Model . . . . . . . . . . . . . . . . . . . . . . . 158 7.24 The Chain of Test Generation in TestIndus Project . . . . . . . . . . 160 A.1 Generated Code and the Runtime Classes . . . . . . . . . . . . . . . 168 A.2 Class Diagram of the Runtime Model . . . . . . . . . . . . . . . . . . 172 A.3 An Example of Transaction Tree . . . . . . . . . . . . . . . . . . . . . 174 A.4 Execution of CoopnTransaction . . . . . . . . . . . . . . . . . . . . . 176 A.5 CoopnToken Life-Cycle . . . . . . . . . . . . . . . . . . . . . . . . . . 177 A.6 The Process of Java Prototypes Generation . . . . . . . . . . . . . . . 180
Bibliography [1] World Wide Web Consortium (W3C). Web services description language. [2] W. M. P. van der Aalst. Formalization and verification of event-driven process chains. Information and Software Technology, 41(10):639–650, 1999. [3] Ekkart Kindler. On the semantics of epcs: A framework for resolving the vicious circle. In EPK, pages 7–18, 2003. [4] Ekkart Kindler. On the semantics of epcs: Resolving the vicious circle. Data Knowl. Eng., 56(1):23–40, 2006. [5] www.epml.de. Epc markup language (epml). [6] M. Dumas and A. ter Hofstede. Uml activity diagrams as a workflow speci- fication language. In In Proc. of the International Conference on the Unified Modeling Language (UML) Toronto, Canada, October 2001, Springer Verlag. [7] Workflow Management Coalition (WfMC). Workflow reference model and stan- dards. [8] Tony Andrews, Francisco Curbera, Hitesh Dholakia, Yaron Goland, Johannes Klein, Frank Leymann, Kevin Liu, Dieter Roller, Doug Smith, Satish Thatte, Ivana Trickovic, and Sanjiva Weerawarana. Business process execution language for web service v1.1, ibm, bea systems, microsoft, sap ag, siebel systems, 2003. [9] Business Process Management Initiative (BPMI). Business process modeling notation (bpmn), 2004. [10] Stephen A. White. Mapping bpmn to bpel example. IBM Corp., United States, February 2005. [11] W. M. P. van der Aalst, J. Desel, and E. Kindler. On the semantics of EPCs: A vicious circle. In Proceedings of the EPK 2002: Business Process Management using EPCs / N`ttgens, M.; Rump, F. (Eds.), pages 71–80, Trier, Germany, e Nov. 2002. Gesellschaft f`r Informatik, Bonn. e 189
190 BIBLIOGRAPHY [12] P. Wohed, W.M.P. van der Aalst, M. Dumas, A.H.M. ter Hofstede, and N. Rus- sell. Pattern-based analysis of uml activity diagrams. In BETA Working Paper Series, WP 129, Eindhoven University of Technology, Eindhoven, 2004. [13] W.M.P. van der Aalst. Patterns and xpdl: A critical evaluation of the xml process definition language. Technical report, QUT Technical report, FIT-TR- 2003-06, Queensland University of Technology, Brisbane, 2003. [14] H. Foster, S. Uchitel, J. Magee, and J. Kramer. Model-based verification of web service composition. In In Proceedings of 18th IEEE International Conference on Automated Software Engineering, pages 152?161, Montreal, Canada, IEEE Computer Society, October 2003. [15] X. Fu, T. Bultan, and J. Su. Analysis of interacting bpel web services. In In Proceedings of 13th International Conference on World Wide Web, pages 621?630, New York, NY, USA, ACM Press., 2004. [16] J.A. Fisteus, L.S. Fernandez, and C.D. Kloos. Formal verification of bpel4ws business collaborations. In In Proceedings of 5th International Conference on Electronic Commerce and Web Technologies (EC-Web`4), volume 3180 of e Lecture Notes in Computer Science, pages 76?85, Zaragoza, Spain, Springer- Verlag, August 2004. [17] A. Ferrara. Web services: a process algebra approach. In In Proceedings of 2nd International Conference on Service Oriented Computing, pages 242?251, New York, NY, USA. ACM Press, 2004. [18] M. Koshkina and F. van Breugel. Verification of business processes for web ser- vices. Technical report, Technical Report CS-2003-11, York University, October 2003. [19] Frank Puhlmann and Mathias Weske. Using the pi-calculus for formalizing workflow patterns. In Proceedings of 3rd International Conference on Business Process Management, September 2005. [20] R. Farahbod, U. Glasser, and M. Va jihollahi. Abstract operational semantics of the business process execution language for web services. Technical report, Technical Report SFU-CMPT-TR-2004-03, School of Computer Science, Simon Fraser University, Burnaby B.C. Canada, April 2004. [21] S. Hinz, K. Schmidt, and C. Stahl. Transforming bpel to petri nets. In Proceed- ings of 3rd International Conference on Business Process Management, Septem- ber 2005.
BIBLIOGRAPHY 191 [22] C. Ouyang, W.M.P. van der Aalst, S. Breutel, M. Dumas, A.H.M. ter Hofstede, and H.M.W. Verbeek. Formal semantics and analysis of control flow in ws-bpel. Technical report, BPM Center Report BPM-05-15, BPMcenter.org, 2005. [23] W. M. P. van der Aalst, A. H. M. ter Hofstede, B. Kiepuszewski, and A. P. Barros. Workflow patterns. QUT Technical report, FIT-TR-2002-02, 2002. (Also see http://www.tm.tue.nl/it/research/patterns). [24] N. Russell, A.H.M. ter Hofstede, D. Edmond, and W.M.P. van der Aalst. Work- flow resource patterns. Technical report, BETA Working Paper Series, WP 127, Eindhoven University of Technology, Eindhoven, 2004. [25] N. Russell, A.H.M. ter Hofstede, D. Edmond, and W.M.P. van der Aalst. Work- flow data patterns. Technical report, QUT Technical report, FIT-TR-2004-01, Queensland University of Technology, Brisbane, 2004. [26] J. Mendling, G. Neumann, and M. Nuttgens. Towards workflow pattern support of event-driven process chains (epc). In M. Nuttgens, J. Mendling, eds.: Proc. of the 2nd GI Workshop XML4BPM - XML for Business Process Management” at BTW 2005, Karlsruhe, Germany, CEUR Workshop Proceedings Volume 145, ISSN-1613-0073, pages 23-38, March 2005. [27] P. Wohed, W.M.P. van der Aalst, M. Dumas, and A.H.M. ter Hofstede. Pattern- based analysis of bpel4ws. Technical report, QUT Technical report, FIT-TR- 2002-04, Queensland University of Technology, Brisbane, 2002. [28] W. M. P. van der Aalst and A. H. M. ter ter Hofstede. YAWL: Yet another workflow language. QUT Technical report, FIT-TR-2002-06, 2002. [29] Daniel Moldt and Heiko R¨lke. Pattern based workflow design using reference o nets. In Business Process Management, pages 246–260, 2003. [30] Stephen A. White. Process modeling notations and workflow patterns. IBM Corp., United States, 2004. [31] Frank Puhlmann. On the suitability of the pi-calculus for business process management. pages 51–62. 2007. [32] W. M. P. van der Aalst. Pi calculus versus Petri nets: Let us eat humble pie rather than further inflate the Pi hype, 2004. [33] Howard Smith and Peter Fingar. Workflow is just a pi process. BPTrends, January 2004.
192 BIBLIOGRAPHY [34] W. M. P. van der Aalst. Three good reasons for using a petri-net-based work- flow management system. The Kluwer International Series in Engineering and Computer Science: Information and Process Integration in Enterprises: Re- thinking Documents, Chapter 10, 428:161–182, 1998. [35] M.H.Jansen-Vullers and H.A. Reijers. Business process redesign at a mental healthcare institute: A coloured petri net approach. In Proceedings of the Sixth Workshop and Tutorial on Practical Use of Coloured Petri Nets and the CPN Tools, Department of Computer Science, University of Aarhus, PB-576, 21-38, October 2005. [36] Christian W. Gunther and Wil M.P. van der Aalst. Modeling the case handling principles with colored petri nets. In Proceedings of the Sixth Workshop and Tutorial on Practical Use of Coloured Petri Nets and the CPN Tools, Depart- ment of Computer Science, University of Aarhus, PB-576, 211-230, October 2005. [37] Mariska Netjes, Wil M.P. van der Aalst, and Hajo Reijers. Analysis of resource- constrained processes with colored petri nets. In Proceedings of the Sixth Work- shop and Tutorial on Practical Use of Coloured Petri Nets and the CPN Tools, Department of Computer Science, University of Aarhus, PB-576, 251-265, Oc- tober 2005. [38] Irene Vanderfeesten, Wil M.P. van der Aalst, and Hajo Reijers. Modelling a product based workflow system in cpn tools. In Proceedings of the Sixth Workshop and Tutorial on Practical Use of Coloured Petri Nets and the CPN Tools, Department of Computer Science, University of Aarhus, PB-576, 99- 118., October 2005. [39] Carnegie Mellon University. Smv homepage. http://www.cs.cmu.edu/ mod- elcheck/. [40] Gerard J. Holzmann. The SPIN Model Checker. Addison Wesley, 2003. [41] Parosh Aziz Abdulla, S. Purushothaman Iyer, and Aletta Nyl´n. Sat-solving e the coverability problem for petri nets. Form. Methods Syst. Des., 24(1):25–43, 2004. [42] E. Pastor and J. Cortadella. Efficient encoding schemes for symbolic analysis of petri nets. In DATE ’98: Proceedings of the conference on Design, automa- tion and test in Europe, pages 790–795, Washington, DC, USA, 1998. IEEE Computer Society.
BIBLIOGRAPHY 193 [43] J.-M. Couvreur, E.Encrenaz, E. Paviot-Adet, D. Poitrenaud, and P. Wacrenier. Data decision diagram for petri nets analysis. In 23rd international conference on application and theory of Petri Nets (ATPN 2002), jun 2002, Australia., volume LNCS vol 2360, 2002. [44] V.Beaudenon and E. Encrenaz. Data decision diagrams for promela systems analysis. Technical report, LIP6 research report, 2005. [45] Peri Tarr, Harold Ossher, William Harrison, Stanley M. Sutton, and Jr. N degrees of separation: Multi-dimensional separation of concerns. pages 107– 119, 1999. [46] Didier Buchs and Nicolas Guelfi. A formal specification framework for object- oriented distributed systems. IEEE Transactions on Software Engineering, 26(7):635–652, july 2000. [47] Olivier Biberstein, Didier Buchs, and Nicolas Guelfi. Object-oriented nets with algebraic specifications: The CO-OPN/2 formalism. In G. Agha, F. De Cin- dio, and G. Rozenberg, editors, Advances in Petri Nets on Object-Orientation, LNCS, pages 70–127. Springer-Verlag, 2001. [48] B. Kiepuszewski W.M.P. van der Aalst, A.H.M. ter Hofstede and A.P. Barros. Workflow patterns. Distributed and Parallel Databases, 14(3), July 2003. [49] Julie Vachon, Nicolas Guelfi, and Alexander Romanovsky. Using coala for the development of a distributed object-based application. In 2nd Interna- tional Symposium on Distributed Objects & Applications(DAO’00), Antwerp, Belgium, 2000. [50] J. Vachon, D. Buchs, M. Buffo, G. Di Marzo Serugendo, B. Randell, A. Ro- manovsky, R.J. Stroud, and J. Xu. Coala - a formal language for coordinated atomic actions. Technical report, In 3rd Year Report, ESPRIT Long Term Research Project 20072 on Design for Validation. LAAS, France, November 1998. [51] H. Garcia-Molina and K. Salem. Sagas. In SIGMOD International Conference on Management of Data, 1987. [52] Panos K. Chrysanthis and Krithi Ramamritham. Acta: The saga continues. Database Transaction Models for Advanced Applications, 1992. [53] H. Waechter and A. Reuter. The contract model. Database Transaction Models for Advanced Applications, 1991. [54] IBM DeveloperWorks. Web services transactions specifications.
194 BIBLIOGRAPHY [55] OASIS. Business transaction protocol. [56] SUN Microsystems. Web services transaction management specification (ws- txm) v1.0. [57] R. Bruni and U. Montanari. Zero-safe nets: Composing nets via transition synchronization, 1999. [58] W.M.P. van der Aalst. Workflow verification: Finding control-flow errors using petri-net-based techniques. In Business Process Management: Models, Tech- niques, and Empirical Studies, volume 1806 of LNCS, pp. 161-183., July 2000. [59] Ali Al-Shabibi, Didier Buchs, Mathieu Buffo, Stanislav Chachkov, Ang Chen, and David Hurzeler. Prototyping object oriented specifications. In Proceedings of the 24th International Conference on Applications and Theory of Petri Nets (ICATPN 2003), LNCS, volume 2679, pages 473–482. Springer-Verlag, June 2003. [60] Stanislav Chachkov and Didier Buchs. From an abstract object-oriented model to a ready-to-use embedded system controller. In Rapid System Prototyping, Monterey, CA, pages 142 – 148. IEEE Computer Society Press, June 2001. [61] Stanislav Chachkov and Didier Buchs. Interfacing software libraries from non- deterministic prototypes. In Rapid System Prototyping, Darmstadt, DE, pages 92 – 98. IEEE Computer Society Press, July 2002. [62] Harold Ossher and Peri Tarr. Multi-dimensional separation of concerns and the hyperspace approach, 2000. [63] Gregor Kiczales, John Lamping, Anurag Mendhekar, Chris Maeda, Cristina Lopes, Jean marc Loingtier, and John Irwin. Aspect-oriented programming. In ECOOP. SpringerVerlag, 1997. [64] AspectJ. Eclipse. [65] Andr´ Arnold. Finite transition systems: semantics of communicating sys- e tems. Prentice Hall International (UK) Ltd., Hertfordshire, UK, UK, 1994. Translator-Plaice, John. [66] R. Milner. Communication and Concurrency. Prentice-Hall, Inc., Upper Saddle River, NJ, USA, 1989. [67] Robin Milner. The polyadic -calculus: A tutorial. Logic and Algebra of Speci- fication, 1993.
BIBLIOGRAPHY 195 [68] C. A. R. Hoare. Communicating sequential processes (Prentice-Hall Interna- tional series in computer science). Prentice/Hall International, April 1985. [69] Wolfgang Reisig. Petri Nets. An Introduction, volume 4. Springer-Verlag GmbH, 1985. [70] J¨rg Desel and Wolfgang Reisig. Place/transition petri nets. In Wolfgang o Reisig and Grzegorz Rozenberg, editors, Lectures on Petri Nets I: Basic Models: Advances in Petri Nets, volume 1491 of Lecture Notes in Computer Science, pages 122–173. Springer, Berlin / Heidelberg, June 1998. [71] K. Jensen. Coloured Petri Nets: Basic Concepts, Analysis Methods and Prac- tical Use. [72] E. Best, editor. Nonsequential processes. Springer-Verlag New York, Inc., New York, NY, USA, 1988. [73] Stanislav Chachkov and Didier Buchs. From formal specifications to ready-to- use software components: The concurrent object-oriented petri net approach. In International Conference on Application of Concurrency to System Design, Newcastle, pages 99 – 110. IEEE Computer Society Press, June 2001. [74] Ugo Montanari. True concurrency: Theory and practice. In Proceedings of the Second International Conference on Mathematics of Program Construction, pages 14–17, London, UK, 1993. Springer-Verlag. [75] Lalita Jategaonkar. Observing “true” concurrency. PhD thesis, Cambridge, MA, USA, 1993. [76] William Harrison and Harold Ossher. Subject-oriented programming: a critique of pure objects. SIGPLAN Not., 28(10):411–428, 1993. [77] Open Service Oriented Architecture (OSOA). Service component architecture (sca). http://www.osoa.org/display/Main/Service+Component+Architecture+Home. [78] Maurice Herlihy. Wait-free synchronization. ACM Trans. Program. Lang. Syst., 13(1):124–149, 1991. [79] Remco M. Dijkman, Marlon Dumas, and Chun Ouyang. Semantics and analysis of business process models in bpmn. Inf. Softw. Technol., 50(12):1281–1294, 2008. [80] Ivo Raedts, Marija Petkovi´, Yaroslav S. Usenko, Jan M. van der Werf, Jan F. c Groote, and Lou Somers. Transformation of bpmn models for behaviour anal- ysis. In Juan C. Augusto, Joseph Barjis, and Ulrich U. Nitsche, editors, MSVVEIS, pages 126–137. INSTICC press, 2007.
196 BIBLIOGRAPHY [81] Seleniumhq.org. Selenium. [82] Didier Buchs, Levi Lucio, and Ang Chen. Model checking techniques for test generation from business process models. In Ada-Europe, pages 59–74, 2009. [83] Ekkart Kindler and Michael Weber. The dimensions of petri nets: The petri net cube. Bulletin of EATCS, 66:155–166, 1998. [84] W.M.P. van der Aalst. Multi-dimensional petri nets. Computing Science Notes 93/26, Eindhoven University of Technology, Eindhoven, 1993. [85] Charles Lakos. The object orientation of object petri nets. In Proceedings of Workshop on Object Oriented Programming and Models of Concurrency, pages 2–7, 1995. [86] Charles Lakos. From coloured petri nets to object petri nets, 1995. [87] Olaf Kummer, Universitt Hamburg, and Fachbereich Informatik. Introduction to petri nets and reference nets, 2001. [88] Olaf Kummer and Frank Wienberg. Renew - the reference net workshop. In Petri Net Newsletter, pages 12–16, 2000. [89] Fernando Rosa-Velardo and David de Frutos-Escrig. Name creation vs. repli- cation in petri net systems. Fundam. Inf., 88(3):329–356, 2008. [90] E. F. Codd. A relational model of data for large shared data banks. Commun. ACM, 13(6):377–387, 1970. [91] Jan Hidders, Natalia Kwasnikowska, Jacek Sroka, Jerzy Tyszkiewicz, and Jan Van den Bussche. Dfl: A dataflow language based on petri nets and nested relational calculus. Inf. Syst., 33(3):261–284, 2008. [92] Andreas Oberweis and Peter Sander. Information system behavior specification by high level petri nets. ACM Trans. Inf. Syst., 14(4):380–420, 1996. [93] Roberto Bruni and Ugo Montanari. Zero-safe nets: The individual token ap- proach. In Workshop on Algebraic Development Techniques, pages 122–140, 1997. [94] Roberto Bruni and Ugo Montanari. Transactions and zero-safe nets. Lecture Notes in Computer Science, 2128:380++, 2001. [95] Sren Christensen and Niels Damgaard Hansen. Coloured petri nets extended with channels for synchronous communication. In Application and Theory of Petri Nets 1994, Proc. of 15th Intern. Conf, pages 159–178. Springer.
BIBLIOGRAPHY 197 [96] Fran¸ois Baccelli, Nathalie Furmento, and Bruno Gaujal. Parallel and dis- c tributed simulation of free choice petri nets. SIGSIM Simul. Dig., 25(1):3–10, 1995. [97] et al. D. Borrione, M. Boubekeur. An approach to the introduction of for- mal validation in an asynchronous circuit design flow. In Publ. in 36th Hawai International Conference on Systems Science (HICSS’03), January. [98] pnml.org. Petri nets markup language (pnml).

A Multi-Dimensional Compositional Approach for Business Process Engineering

  • 1.
    ´ UNIVERSITE DE GENEVE ` ´ FACULTE DES SCIENCES D´partement d’Informatique e Professeur D. Buchs A Multi-Dimensional Compositional Approach for Business Process Engineering ` THESE pr´sent´e a la Facult´ des sciences de l’Universit´ de Gen`ve e e ` e e e pour obtenir le grade de Docteur `s sciences, mention informatique e par Ang Chen de Henan (Chine) Th`se No e Gen`ve e 2009
  • 3.
    Table of Contents Tableof Contents i Remerciements v Abstract vii 1 Introduction 1 1.1 Model-Driven Engineering . . . . . . . . . . . . . . . . . . . . . . . . 1 1.2 Business Process Engineering . . . . . . . . . . . . . . . . . . . . . . 2 1.2.1 Transactions and Concurrency in Business Process . . . . . . 7 1.3 Business Process Modeling: State of the Art . . . . . . . . . . . . . . 9 1.3.1 Modeling Languages and Notations . . . . . . . . . . . . . . . 9 1.3.2 Workflow Patterns . . . . . . . . . . . . . . . . . . . . . . . . 10 1.3.3 Formal Methods in Business Process Modeling and Development 11 1.4 Motivation and Proposition . . . . . . . . . . . . . . . . . . . . . . . 11 2 Service-Oriented Business Process Modeling and Prototyping with CO-OPN 17 2.1 Concurrent Object-Oriented Petri Net . . . . . . . . . . . . . . . . . 17 2.1.1 ADT, Class and Context . . . . . . . . . . . . . . . . . . . . . 18 2.1.2 Service Components . . . . . . . . . . . . . . . . . . . . . . . 19 2.2 Modeling Business Process . . . . . . . . . . . . . . . . . . . . . . . . 20 2.2.1 CO-OPN Building Blocks and Patterns for Business Process . 20 2.2.2 Workflow Patterns . . . . . . . . . . . . . . . . . . . . . . . . 24 2.2.3 Transactional Workflow Patterns . . . . . . . . . . . . . . . . 25 2.3 Modeling Long-Lasting Transactional Business Process with CO-OPN 28 2.3.1 Properties of CO-OPN Transactions . . . . . . . . . . . . . . 29 2.3.2 Modeling LRT Business Processes . . . . . . . . . . . . . . . . 31 2.4 Prototype Generation & Integration . . . . . . . . . . . . . . . . . . . 37 2.5 Summary . . . . . . . . . . . . . . . . . . . . . . . . . . . . . . . . . 38 3 Semantical Model Composition 41 3.1 Model Composition . . . . . . . . . . . . . . . . . . . . . . . . . . . . 41 i
  • 4.
    ii TABLE OF CONTENTS 3.1.1 Composition Language . . . . . . . . . . . . . . . . . . . . . . 43 3.2 Synchronized Composition of Labeled Transition Systems . . . . . . 43 3.3 Example of Synchronized Composition of LTS . . . . . . . . . . . . . 49 3.3.1 Mutual Exclusion . . . . . . . . . . . . . . . . . . . . . . . . . 49 3.3.2 Synchronized Composition of Counters . . . . . . . . . . . . . 52 3.4 Petri Nets and LTS . . . . . . . . . . . . . . . . . . . . . . . . . . . . 59 3.5 Timing Semantics of the Synchronizations and the Sequence (..) Op- erator . . . . . . . . . . . . . . . . . . . . . . . . . . . . . . . . . . . 62 3.6 Summary . . . . . . . . . . . . . . . . . . . . . . . . . . . . . . . . . 63 4 ID-Net 65 4.1 Motivation . . . . . . . . . . . . . . . . . . . . . . . . . . . . . . . . . 65 4.1.1 Principle of Petri Nets Modeling . . . . . . . . . . . . . . . . . 66 4.2 Objectives of ID-Net . . . . . . . . . . . . . . . . . . . . . . . . . . . 70 4.3 ID-Net: Syntax and Semantics . . . . . . . . . . . . . . . . . . . . . . 71 4.3.1 Definitions . . . . . . . . . . . . . . . . . . . . . . . . . . . . . 72 4.3.2 Operational Semantics of ID-net . . . . . . . . . . . . . . . . . 77 4.4 Basic ID-net Modeling Patterns . . . . . . . . . . . . . . . . . . . . . 82 4.4.1 Data Flow Modeling with Arc Inscriptions . . . . . . . . . . . 83 4.5 ID-net Controlled System . . . . . . . . . . . . . . . . . . . . . . . . 87 4.6 Extension of ID-net . . . . . . . . . . . . . . . . . . . . . . . . . . . . 89 4.6.1 Fresh Token . . . . . . . . . . . . . . . . . . . . . . . . . . . . 90 4.6.2 ID-net with Encapsulation . . . . . . . . . . . . . . . . . . . . 92 4.6.3 Encapsulation of ID-net Controlled System . . . . . . . . . . . 93 4.7 Summary & Discussions . . . . . . . . . . . . . . . . . . . . . . . . . 94 5 Modular Verification of ID-net Controlled System 97 5.1 Properties of Petri net . . . . . . . . . . . . . . . . . . . . . . . . . . 98 5.1.1 Definitions (Recall) . . . . . . . . . . . . . . . . . . . . . . . . 98 5.2 ID-net Properties . . . . . . . . . . . . . . . . . . . . . . . . . . . . . 101 5.2.1 Mapping From ID-net to Petri net . . . . . . . . . . . . . . . 101 5.2.2 Properties Related to P/T net Projection . . . . . . . . . . . . 101 5.2.3 ID-net Specific Properties . . . . . . . . . . . . . . . . . . . . 103 5.2.4 Race Condition and Properties Related to Co-Model . . . . . 106 5.2.5 Example: Verification of Multi Exclusion Algorithm . . . . . . 107 5.3 Verification Framework . . . . . . . . . . . . . . . . . . . . . . . . . . 114 6 Model Composition with ID-Net: Examples 117 6.1 Tokens in ID-net . . . . . . . . . . . . . . . . . . . . . . . . . . . . . 117 6.1.1 Control Token . . . . . . . . . . . . . . . . . . . . . . . . . . . 120 6.1.2 Simple-Variable Token . . . . . . . . . . . . . . . . . . . . . . 122
  • 5.
    TABLE OF CONTENTS TABLE OF CONTENTS 6.1.3 Resource Token . . . . . . . . . . . . . . . . . . . . . . . . . . 123 6.1.4 Use Simple-Value Token in ID-net . . . . . . . . . . . . . . . . 125 6.2 Develop Parallel and Concurrent Programs with ID-net . . . . . . . . 125 6.2.1 ID-net’s Execution Model for Concurrent Programming . . . . 127 6.2.2 An Example of DSL Composition . . . . . . . . . . . . . . . . 128 6.3 Business Process Modeling with ID-net . . . . . . . . . . . . . . . . . 133 6.3.1 Example of post office workflow modeling . . . . . . . . . . . . 133 6.3.2 Transaction Issues in Business Process Modeling . . . . . . . . 136 6.4 Service Component Model . . . . . . . . . . . . . . . . . . . . . . . . 137 6.4.1 Semantics of Service Component Model Based On ID-net . . . 138 6.5 Summary . . . . . . . . . . . . . . . . . . . . . . . . . . . . . . . . . 139 7 Applications and Case Studies 141 7.1 Introduction . . . . . . . . . . . . . . . . . . . . . . . . . . . . . . . . 141 7.2 Develop Business Process with Business Process Modeling Notation (BPMN) . . . . . . . . . . . . . . . . . . . . . . . . . . . . . . . . . . 143 7.2.1 Core Elements of BPMN . . . . . . . . . . . . . . . . . . . . . 143 7.2.2 Semantics of BPMN Control Flow . . . . . . . . . . . . . . . . 147 7.3 Develop Web-based Business Processes . . . . . . . . . . . . . . . . . 154 7.3.1 An Online Insurance Inscription Application (TestIndus Project)155 7.3.2 Automatic Test Generation for Web Application Testing . . . 159 7.4 Summary . . . . . . . . . . . . . . . . . . . . . . . . . . . . . . . . . 160 8 Conclusion 161 8.1 Related Work . . . . . . . . . . . . . . . . . . . . . . . . . . . . . . . 162 8.2 Discussion and Future Directions . . . . . . . . . . . . . . . . . . . . 164 A CO-OPN Prototype Generation and Runtime Support 167 A.1 Prototype Generation . . . . . . . . . . . . . . . . . . . . . . . . . . . 168 A.1.1 Prototype Integration Use Cases . . . . . . . . . . . . . . . . . 168 A.2 Design and Implementation of the Runtime . . . . . . . . . . . . . . . 171 A.2.1 The Model . . . . . . . . . . . . . . . . . . . . . . . . . . . . . 171 A.2.2 Transaction and Transaction Tree . . . . . . . . . . . . . . . . 173 A.2.3 CoopnTransaction as Time Stamp . . . . . . . . . . . . . . . . 175 A.2.3.1 CoopnToken . . . . . . . . . . . . . . . . . . . . . . 175 A.2.4 CoopnPlace . . . . . . . . . . . . . . . . . . . . . . . . . . . . 178 A.2.5 Runtime Variables and Stacks . . . . . . . . . . . . . . . . . . 179 A.2.6 The Process of Generating Java Codes . . . . . . . . . . . . . 179 B Example of ID-net in PNML-alike Format and Code Generation 181 C Example of Webpages and Test Generation in TestIndus Project 183
  • 7.
    Remerciements D’abord, je profitede cette occasion pour adresser mes sinc`res remerciements e au professeur Didier Buchs, mon Directeur de th`se, pour m’avoir transmis des e comp´tences scientifiques essentielles a la r´alisation de ce travail, dont je profiterai e ` e dans l’avenir. Je le remercie de sa patience, de son int´rˆt et de sa disponibilit´ tou- ee e jours manifest´s pour les ´claircissements sollicit´s au long de cette grande aventure. e e e Je tiens ´galement a remercier vivement les coll´gues du groupe SMV ` l’Universit´ e ` e a e de Gen`ve: Steve Hostettler, Levi L`cio, Luis Pedro, Matteo Risoldi, Alexis Marechal, e u qui m’ont donn´ des commentaires constructifs et m’ont aid´ ` clarifier les id´es e e a e pendant les s´minaires et les discussions quotidiennes. Je voudrais remercier par- e ticuli`rement Dr. Levi L`cio d’avoir accept´ de reviser le manuscrit pendant la e u e r´daction de ce travail. e Mes remerciements vont aussi a M. Phillipe Dugerdil et M. Nicolas Guelfi, qui ` m’ont fait l’honneur d’accepter d’ˆtre les jur´s de ce travail. e e Enfin, je remercie de tout mon coeur, Jianghua, qui m’a encourag´ et soutennu e au cours de ces deni`res ann´es. e e v
  • 8.
    vi Chapter 0. Remerciements a ` mes parents et mes grand parents
  • 9.
    Abstract Business processes aredescriptions of how information should be organized and exchanged during business activities between the business process participants, e.g. workflow and business protocols. A business process is a complex, multi-dimensional entity which represents the designer’s high-level objectives, and it may have several dimensions such as control flow, data model/flow, organizational perspective, and resource perspective. In many business domains, such as global financial markets, business processes can (and should) be automatized and deployed into computer systems to facilitate the information exchange between human and interconnected heterogenous com- puter systems. In these cases, executable business processes are long-lasting, parallel computer programs running in concurrent and distributed environments. Moreover, the business processes should be verified and tested thoroughly before being de- ployed. The development of business processes reflects the cycles of general software development with some specificities. From software engineers’ point of view, busi- ness process engineering is itself an iterative process which consists of modeling, prototyping, verifying, and executing of business processes in an incremental, rig- orous, systematic, and efficient way. It has the objective of rapidly adopting new business processes (new requirements) and the modification of business processes (e.g. change of business protocols). In this work, we propose a multi-dimensional compositional approach for busi- ness process engineering based on formal notation (Petri nets), the principle of Multi-Dimensional Separation of Concerns (MDSoC), and Model-Driven Develop- ment (MDD). The core element in this approach is an extensible intermediate lan- guage called ID-net. Derived from classical Petri nets, ID-net uses identification tokens which can be values or resource references. Designed by the principe of MDSoC, ID-net captures the control flow of business process and monitors the resources involved during the execution of processes. The concrete resources are managed by the models from vii
  • 10.
    viii Chapter 0. Abstract other dimensions, i.e. identification tokens are created and interpreted by the models outside of ID-net called co-models of ID-net. Unlike other business process models which are designed without the notion of concurrency, ID-nets have true concurrency semantics and they can be executed in parallel distributed environment. The incremental development of business processes or concurrent executable programs is done via the composition (synchronization) of ID-net with the co-models which manage the corresponding resources. Syntactically, it is realized by annotating ID-net using domain specific languages (DSL). The composed model, called ID-net Controlled System (IDCS), will respects the constraints implied by the models from all the problem dimensions. Our approach is able to handle the control flow, transactions (short-lasting and long-lasting), concurrency of business processes, and incorporate different data models during the development of executable business process via multi-dimensional composition. In this work, we give formal semantics of ID-net and the composition mechanism. At any stage of the development, each dimension of an IDCS can be verified independently from others. ID-nets can be easily mapped to Place/Transition nets in order to profit from the abundant model verification techniques developed for classical Petri nets.
  • 11.
    Chapter 1 Introduction 1.1 Model-Driven Engineering A software development process or life cycle is a structure imposed on the devel- opment of a software product. There are several models for such processes, each describing approaches to a variety of tasks or activities that take place during the process. Scientists have been trying to find repeatable, predictable processes and method- ologies that improve productivity and quality of software for decades. Some re- searchers try to systematize or formalize the tasks of developing software, others apply project management techniques to the development process. Software engi- neering processes are composed of many activities, notably the following: • Requirement analysis. It consists of studying the domain knowledge and client’s needs, then produce documents describing functional and nonfunc- tional requirements. It requires skill and experience in software engineering to recognize incomplete, ambiguous or contradictory requirements. • Specification. Specification is the task of precisely describing the software to be written in a mathematically rigorous way, i.e. obtaining artifacts called specifications. Requirements are considered as a kind of the artifacts. Specifi- cations are most important for external interfaces that must remain stable. • Validation. In practice, most specifications are written and used to un- derstand and analyze the applications under development. However, safety- critical systems should be carefully specified and verified prior to application development. Validation is the task of checking the properties (e.g. correct- ness) of specifications before implementing them. 1
  • 12.
    2 CHAPTER 1. INTRODUCTION • System design (architecture). The architecture of a software system refers to an abstract representation of that system. Architecture is concerned with making sure the software system will meet the requirements (of product or clients), as well as ensuring that future requirements can be addressed. • Implementation. It is the step of developing the system, i.e. realizing its functionalities according to the specification. • Testing. Tests are used to verify the architecture and implementation of a system. • Maintenance and Improvement. Maintaining and enhancing software to cope with newly discovered problems or new requirements can take far more time than the initial development of the software. Maintenance and improve- ment may imply one or several development iterations and they represent an important part of software’s life-cycle. Model-Driven Engineering (MDE) is a software development methodology which focuses on creating models, or abstractions, more close to some particular domain concepts rather than computing (or algorithmic) concepts. It means to in- crease productivity by maximizing compatibility between systems, simplifying the process of design, and promoting communication between individuals and teams working on the system. One objective of MDE is to apply model transformation and composition automatically via supporting tools. In this context, ”Models” are rigorously defined specifications. Some activities or steps of development process can be automated or semi-automated. For example, instead of manually writing code, tools can generate executable code from the specifications; on the other hand, automatically tests can be gener- ated from specification and verify the codes written by programmers; validation of properties (model-checking) can be also applied automatically on the models. Fig- ure 1.1 shows the activities and artifacts involved in MDE, activities such as test generation, testing, properties validation, and implementation are supposed to be fully automatized or automatized with human assistance. 1.2 Business Process Engineering Business Process Management (BPM), also called Workflow Management, is an emerging topic both in research and industry applications. Originally proposed for office automation in the mid-1970’s, BPM becomes both an engineering do- main and an Enterprise Application Integration (EAI) approach for loosely-coupled,
  • 13.
    1.2. BUSINESS PROCESSENGINEERING 3 Domain concepts & analyze Properties problems e at lid an va a lyz e analyze Specifications (models) te ra im ne pl . ge Implementati Test test on automated work or manual work automated with human assistance Figure 1.1: Activities and Artifacts in Model-Driven Engineering distributed, heterogeneous systems. Regarding to software development life-cycle, BPM has the objective of minimizing the time and cost of adopting new user require- ments by adding/modifying business processes into/of existing information systems. Business process has the following related activities: • Process engineering and re-engineering, in the domain of management. This part is dynamic and always changing due its nature as social activities. • Process modeling and development (software engineering): transforming busi- ness processes from management into IT domain. • Process management, in both management and IT domains. • Process deployment: execute business processes with IT infrastructure, i.e. EAI. We are interested in the modeling, development, deployment, and management of business process with modern software development methods and technologies, in order to continuously satisfy the requirements from the domain of management. The engineering of business processes consists of discovering and modeling real world business processes by means of some business process languages, in order to
  • 14.
    4 CHAPTER 1. INTRODUCTION execute, control, and monitor business processes using computer systems. It also aims to optimize existing business processes by detecting redundancies and errors in the processes. As depicted in figure 1.2, a business process is linked to: • A designer, a person who defines the process. • Performers, who have capabilities of working on a particular task, e.g. trans- late texts, fill order forms, approve requests. • Owner, who is responsible for the execution of the process. • Infrastructure, which will ensure the execution of process in particular envi- ronment. • Metrics, with which we can measure the performance of working with the process from different aspects. Designer e.g. process expert Owner defined by Performer(s) e.g. manager e.g. employee managed by used by business process has executed on Metrics Infrastructure implemented by (e.g. BPMS, DB) (QoS) Developers Figure 1.2: Business Process Business process modeling rarely starts from scratch. Driven by objectives, they usually represent sequences of expected actions or events in existing informa- tion systems. They also represent relationships between the actions or events, e.g. dependency and causality. The state of a process evolves when expected events occur, e.g. user inputs, task finished, the states of running processes are monitored and controlled explicitly by business process management system (BPMS). BPMS is the infrastructure which supports the execution and management of business processes. From the point of view of a business process, the world of BPMS consists of: participants, activities, process or case instance and resources. A
  • 15.
    1.2. BUSINESS PROCESSENGINEERING 5 process definition is a formal description which specifies how to achieve its goal by interacting with participants. A process or case instance is one execution of a process definition. An activity is a single logical step in the process. Business processes should not reveal internal activities while interacting with external participants. For example, figure 1.3 shows a business process for online shop. It has three activities: order, transaction, and delivery; each activity interacts with some par- ticipants and a participant can be human, or internal or external computer system. Each activity can be also a subprocess which specifies how the interactions with the participants are organized. Online shop and its business process product providers catalogues Catalogue Client management management order product Credit card order transaction client service Order activity payment card validation & transaction confirmation Invoice Payment management activity orders to delivery Delivery order & service Delivery confirmation activity activity human participant internal participant process start process end external participant Figure 1.3: An Example of Business Process The business process showed figure 1.3 is at high-level, i.e. it does not give any
  • 16.
    6 CHAPTER 1. INTRODUCTION details on how to realize these activities for a particular system. This abstraction is necessary because business process designers do not have knowledge about the environment the process will be executed in. In contrast, a software developer has to implement the business process for a particular system, i.e. concretize the interactions and activities. At this phase, the semantical coherence has to be checked between the high-level model used by the designer and the implementation model created by the software developer. Abstract Flow Service Composition Service Implementation Order Activity User Interface Take client's Input Order order=UI.takeOrder(clientID) Implementation client order client Save order to CRM Module CRM.saveOrder(clientID, order) management client's record Implementation product Send order to External Service providers providers Provider.send(order) Invocation Concretization Figure 1.4: Concretization of Business Process In order to maximize the reusability of software components and minimize design-to-production time of business process, a methodological approach with a flexible framework is necessary. The Service Oriented Architecture (SOA) is a distributed software model. SOAs comprise loosely coupled, highly interoperable application services. These services interoperate based on a formal definition inde- pendent of the underlying platform and programming language (e.g., WSDL [1]). The interface definition encapsulates (hides) the vendor and language-specific im- plementation. A SOA is independent of development technology and the software components become very reusable because the interface is defined in a standards- compliant manner. From the service-oriented point of view, we identify four levels of abstraction during the development of business process as shown in figure 1.4 for the example of online shop: • Abstract flow, e.g. a working plan. • Service composition. Decompose the process into semantically aggregated
  • 17.
    1.2. BUSINESS PROCESSENGINEERING 7 services (service-composition), e.g. detailed plan specifying tasks for each activity. • Services (related to data flow) implementation , e.g. implementation of services and their compositions using a Domain-Specific Language (DSL), for example with XML and SQL. Data model can be also implemented at this level. The data model can be also implemented using a general programming lan- guage such as Java or C#. Most of the time this level is optional because DSL can be executable and supported by the environment. The corresponding architecture for business process as service composition is also given in figure 1.5. Business Process as Service Composition Client BP Supplier BP HR BP BP Specifications Service Oriented Architecture CRM Services ERP Services HR Services Service Specifications Heterogeneous, distributed systems CRM ERP HR Software Components Figure 1.5: The 3-Levels Architecture of Business Process as Service Composition A common convention of process modeling is of viewing business process from several dimensions or perspectives: control, data, operational, and resources. Each dimension describes a specific kind of events in workflow systems: control flow manages the states of process instances; data flow represents information retrieval and moves between the activities; operational flow represents interactions between the processes and other systems; resources usually represent available human or non-human resources for the processing of tasks. Among these perspectives, the control-flow is the most relevant one with which we distinguish business process and database management. 1.2.1 Transactions and Concurrency in Business Process Transactions Transactions play an important role in the business world. Most of the time, the word transaction refers to transactions in database systems. Tradition- ally, transactions have a flat structure and follow the ACID properties. The DBMS should guarantee the atomicity (A), consistency (C), isolation (I), and durability
  • 18.
    8 CHAPTER 1. INTRODUCTION (D) for each transaction through transaction management protocols and mecha- nisms, such as multi-phase commit protocols and concurrency control mechanisms. In general ACID transactions are supposed to be short-lasting ∗ . Concurrency Executable business processes are distributed concurrent programs running on heterogeneous systems. A process may have simultaneously many in- stances, each instance shares resources with other instances. For example, in an online reservation system has limited number flight ticks and hotel rooms, the same flight ticket (or room) should not be sold to more than one client. Similarly, sev- eral online transactions of the same client should be processed sequentially to avoid concurrent problems. There are three characteristics for the transactions in business process: dura- tion, locality, and currency: • duration: short-lasting, long-lasting. • locality: local transaction, distributed transaction. • concurrency: without concurrency, with concurrency. All combinations of these characteristics exist in business process modeling. In the context of business process management, transactions are executed in dis- tributed, heterogeneous, multi-database environment. Transactional business pro- cesses are dynamic, interactive, and based on long-lasting transactions in contrast with classical ACID transactions. For example making flight and hotel reservation for a business trip is a typical transactional process that can last a long time (e.g. several weeks or months) and sometimes needs more than one session to be com- pleted. It is therefore not possible to do the whole reservation procedure within one classical transaction. Long duration locking, which will degrade the performance of the system, should be avoided in this case. For long-lasting transactions, the states of process instances are persisted in distributed systems and the ways of doing compensation are often depending on con- crete situation and business conventions. Compensations or rollbacks in distributed systems are complex to realize and may be also long-lasting processes. We believe that the aspects of transaction (especially long-lasting transaction) and concurrency should be explicitly expressed in business process models to develop real-world business processes. Thus a business process modeling language should be able to manage these aspects in a flexible way. In fact, the notion of short-lasting is relative. For example, as far as the duration of resource ∗ locking is not an issue for the performance of the system, the ACID transactions implemented with locks can be considered as short-lasting.
  • 19.
    1.3. BUSINESS PROCESSMODELING: STATE OF THE ART 9 1.3 Business Process Modeling: State of the Art 1.3.1 Modeling Languages and Notations Business process modeling language or workflow language is a domain specific lan- guage which describes business processes in a human and/or machine understandable way. Many workflow languages have been proposed in recent years with different concepts: database-centric, graphical-based, and service-oriented. Currently, the most used workflow languages are: • State charts and Flowcharts • Event-Driven Process Chains (EPCs), • UML activity diagrams • XML Process Definition Language (XPDL) • Web Service Business Process Execution Language (WS-BPEL) • Business Process Modeling Notation (BPMN) State charts and Flowcharts are well-known graphical notations to express basic work flows and concepts. They are used more for communication purpose than as rigorous descriptions. However, many other graphical notations are based on their concepts. Event-Driven Process Chains (EPC) are a widely used technique for modelling business processes, especially in Germany. Although it is graphical-based and in- formal by origin, peoples are trying to formalize [2] and define precise semantics for it [3, 4]. Standardization efforts within the EPC research community have led to the definition of an XML-based interchange format for EPCs called EPC Markup Language (EPML) [5]. EPML aims to serve as a tool-neutral interchange and in- termediary format for EPC business process models. UML provides activity, state, object and class diagrams to capture important business processes and artifacts. More detailed BPM models can easily be built using UML Profiles. Actually, there is no official UML profile for business pro- cess modeling. [6] presents a work of using UML activity diagram as a workflow specification language. Workflow Management Coalition (WfMC) [7] is trying to define standards to uniform the terminologies in the domain of business process and workflow models. Their propositions principally include XML Process Definition Language (XPDL)
  • 20.
    10 CHAPTER 1. INTRODUCTION and reference model for workflow management systems (WfMS). XMPL is more concentrating on tools interoperability (at the syntax and graphical level) than on the modeling power of the language. Build on IBM’s WSFL (Web Service Flow Language) and Microsoft’s XLANG (Web Services for Business Process Design), WS-BPEL [8] (Web Service Business Process Execution Language) provides a means to formally specify business pro- cesses and interaction protocols. It combines the features of block structured process language (XLANG) with those of a graph-based process language (WSFL). By now, BPEL has become the de facto standard in this Web services composition arena. BPMN [9] is a graphical notation for modeling business processes proposed by BPMI (Business Process Management Initiative). Adopted as OMG standard in 2006, it is supposed to be a standard in complement with BPDM (Business Pro- cess Definition Metamodel) † , which is another OMG standard related to business process. However, BPMN is not a UML specification. BPMN 2.0 is in the phase of Request for Proposal which solicits submissions that reconcile the Business Pro- cess Modeling Notation (BPMN) and the Business Process Definition Metamodel (BPDM) to specify a single language with metamodel, graphical notation and in- terchange format. BPMN is often used for frond-end graphical language for process design and it can be transformed into BPEL for execution [10]. Most of these languages were developed with the purpose of conceptual analysis and documentation, and they lack formal foundations (e.g. for the control flow of business process) allowing transformation and verification of models. A typical example could be the semantics of OR-JOIN is unclear or ambiguous in EPC [3,4,11], UML activity diagram [12], and XPDL [13]. Moreover, we should mention that only BPEL and BPMN support transactions in their syntax, and none of the languages consider the concurrency problem of business processes. In order to give the modeling languages formal and precise semantics to support Model-Driven Development, researchers try to transform them into formal notations. For example, researchers try to transform BPEL into into formal notations such as finite state machines (FSM) [14–16], process algebra [17, 18], Pi-calculus [19], abstract state machines [20], or Petri nets [21,22] to verify the properties of business process such as cyclic dependencies, deadlocks, and soundness. 1.3.2 Workflow Patterns The workflow patterns initiative [23] aims to establish a structured approach to the issues of the specification of control flow dependencies in workflow languages by † OMG merged with BPMI in June of 2005.
  • 21.
    1.4. MOTIVATION ANDPROPOSITION 11 identifying their common patterns. The objective was extended to data perspective and resources perspectives by [24] and [25]. These patterns have been used as a benchmark for comparing process definition languages and evaluating their relative expressive power. The evaluation has been applied to UML [12], EPCs [26], Pi- calculus [19], BPEL [27], XPDL [13], YAWL [28], Renew [29], and BPMN [30]. Nevertheless, workflow patterns are described informally and the set of iden- tified patterns grows as the research and development on BPM progress. It is quite easy to identify a pattern, but systematically and continuously taking into account new workflow patterns by using a single formal formalism seems difficult. 1.3.3 Formal Methods in Business Process Modeling and Development Formal Notations There has been debates for the modeling of business process between the communities of process algebra and Petri nets [31–33]. However, Petri nets (PN) is the most important business process modeling formalism because of its graphical representation, formal semantics, and abundance of analysis techniques [34]. In addition, its has explicit state representation and the analysis techniques are application-independent. Classical Petri nets are not modular and limited by its indistinguishable tokens, thus most Petri nets based approaches use high-level Petri nets with modularity support to model business process. Renew [29] uses nested nets as tokens and passes net references between places to realize the mobility of objects. YAWL [28] uses P/T nets as its theoretical base for process verification. There are also several propositions based on Colored Petri Nets (CPN) [35–38]. Model-Checking and Verification With the increased power of computation, in the formal method community, people are able to check and verify the proper- ties of complex computer system in a reasonable time. For instance, model check- ing techniques have been widely used in the development of microprocessors and mission-critical embedded systems. Some common verification techniques and tools are: SMV [39], SPIN [40], SAT [41], Binary Decision Diagrams (BDD) [42], Data Decision Diagrams (DDD) [43,44] etc. In this case, a modeling language with formal foundation presents important advantages for the management of complex systems. 1.4 Motivation and Proposition We remark the following challenges in business process modeling and development is as follows:
  • 22.
    12 CHAPTER 1. INTRODUCTION • The expressive power of a domain-specific modeling language should be enough to represent the domain’s problems. For example, we consider control flow, data model, concurrency, and transactions are essential elements in business process modeling. • The nature of business process is about distributed computing, involving short and long-lasting transactional processes across heterogeneous systems. Con- currency should be explicitly managed in the business process models. • Ad-hoc, semi-formal approaches are difficult to be integrated into model-driven development, and they are less efficient and flexible for BP development. No- tations with formal semantics are necessary. • Many formal methods and Petri nets-based approaches for BP modeling have difficulties to integrate different dimensions or perspectives of business process, e.g. control-flow and data-flow, at the same time in software development process without dramatical increasing the complexity of models. Here is where we want to apply the principle of Separation of Concerns (SoC) [45]. Making Executable Business Process From the software developers’ point of view, a business process is a program which executes in distributed environments; during its execution, it may have parallel tasks and interact with different systems and humans until arriving at a (predefined) terminal state. The language of writing this program is a domain-specific language (DSL) for business process. The dif- ferences between a normal parallel program and a business process are: a business process is often long-running and its execution needs the collaboration of underlying information systems; there is no standard APIs we can use to write business pro- cess, because the execution of business process is environment-dependent. In order to have an abstraction level to develop business process, the notion of service is used — the set of available APIs are the services in the environment. In service-oriented architecture, business processes are often considered as service orchestration (intra- organizational) and service choreography (inter-organizational). An executable business process has two essential aspects or dimensions: control- flow and data-flow. Control-flow can be abstract (e.g. based on activities) or con- crete (e.g. based on actions or operations), it is the main concern which specifies what tasks should be done for a business process, the dependences between them, and the possible alternatives; data-flow is in general more concrete, it accumulates the results of control-flow execution and influences the control-flow, i.e. the data- dependent decision points in control-flow. Many business process modeling approaches only consider the control-flow modeling and the data-flow aspect is not managed during the modeling phase, i.e.
  • 23.
    1.4. MOTIVATION ANDPROPOSITION 13 the impacts of data on control-flow are simply neglected during the modeling phase and handled in an ad-hoc manner in implementation. To our knowledge the method of incremental development and integration of the two aspects is challenging and missing. We believe that the design of business process should have the same criteria as the design of concurrent, distributed programs. Based on this assumption, we propose an iterative, compositional approach for the development of concurrent, distributed, and transactional systems. ID-net is a formal notation we proposed as the semantics basis for model composition. It has the following caracteristics: • it has precise semantics of control flow and concurrency, it is easy to exe- cute ID-net based model or transform it into executable codes for distributed environments. • it provides a set synchronization operators, allowing to specify the synchro- nization between ID-net and other kinds of models (co-models of ID-net). The synchronizations imply the composition of models from different problem dimensions. • it uses identification as tokens, similar to object references and Uniform Re- source Locator (URL), in order to minimize the coupling between different models. • the system developed with ID-net, i.e. ID-net Controlled System (IDCS), is multi-dimensional. Roadmap for the development of business process A real-world business process is a multi-dimensional model representing different aspects such as: user interfaces, business protocols, organizational model, control flow, and data models. As shown in figure 1.6, our approach to develop business process is incremental and iterative: starting from conceptual workflow diagrams (which will be mapped to control flow represented by ID-nets), developers will enrich the control flow by synchronizing actions/events of control flow with actions/events from models of other dimensions, e.g. data models, organizational models, security models etc., resulting a multi-dimensional model. According to our principle of semantical model composition, the multi-dimensional model should respect the constraints implied by each original model during its execution. The multi-dimensional model can be verified and tested separately and it is possible to change one dimension without changing the whole system. Overall, our approach tries to answer the challenges we mentioned earlier in this section. Methodologically our objectives are to allow the Separation of Con-
  • 24.
    14 CHAPTER 1. INTRODUCTION cerns in business process modeling, facilitate iterative and incremental development, enable model transformation and code generation in development, and facilitate the model validation and verification of complex systems. This thesis is presented as follows: • Chapter 2 represents the first stage of this thesis, which can be read indepen- dently from others. We present our work for business process modeling and prototyping using Concurrent Object-Oriented Petri Net (CO-OPN) [46, 47] with algebraic Abstract Data Types. We will show that the formal semantics and rich expressive power of CO-OPN allow to easily model workflow patterns and we can generate process prototypes from CO-OPN to simulate business processes and verify the properties of CO-OPN models. We present this work first because most concepts of CO-OPN such as the synchronizations, service- orientation, and encapsulation, are assembled and reused later in other chap- ters. Moreover, we show our principles of business process modeling during this work, which is important to understand our proposition. • From Chapter 3 on, we start to present our proposition for the multi-dimensional compositional development of real-world business process. Chapter 3 presents a formal foundation for the semantical model composition using synchroniza- tions. This formal foundation allows to specify the composition of heteroge- neous models, i.e. different domain-specifc models (DSMs). • Chapter 4 gives the syntax and semantics of ID-net, which can represent the control flow of concurrent programs and business processes. We can synchro- nize ID-net with external models and get ID-net controlled system. • In Chapter 5, we present a framework to verify the behaviors of system con- trolled by ID-net. Because ID-net is a variant of Petri nets, the main idea is to reuse the model verification techniques of Petri net to facilitate the verification of complex system controlled by ID-net. • In Chapter 6, we show the applications of using ID-net to develop concur- rent programs and business processes. In fact, for different kinds of problems, ID-nets can be annotated by different languages which use different kinds of tokens. The annotated ID-net is a composition of models and can be trans- formed into executable code without difficulties. In addition, ID-net models and specific data models can be composed and encapsulated together as Ser- vice Component, which can be used as the basic building blocks to model and develop domain specific models.
  • 25.
    1.4. MOTIVATION ANDPROPOSITION 15 Roadmap Graphical Design Front-End with Annotation (Conceptual diagram) custom DSL for Start er Stock End Business Process Manager Receive Order Send Invoices Collect Payments Ship Books (Domain Expert) Control flow Interaction Decomposition or Concretization and transformation enrichement via composition DSL ID-net Controlled System DSLs for DSL Process Developper DSL composition Organizational Model DSL ID-Net DSL DSL Data Model DSL Control Flow DSM DSL verification composition test Transformation (optional) DSL for Platform-Specifc Business Process Executable Process Management System Figure 1.6: Roadmap of Our Approach for the Development of Business Processes
  • 26.
    16 CHAPTER 1. INTRODUCTION • Chapter 7 presents the applications and case studies of our approach in two dif- ferent granularities of business process modeling: using BPMN and modeling Web flow in Web applications. The second case is based on our work dur- ing the project TestIndus. In collaboration with CLIO, a software consulting company in Geneva, we worked on an online insurance inscription application and develop methods and tools for the software quality assurance. Based on our models, we automatically generate tests cases (Selenium scripts) to test Web-based business processes implemented by software developers. • Chapter 8 concludes this work and discusses some possible directions in the future. Some related work and discussions are also given in this Chapter.
  • 27.
    Chapter 2 Service-Oriented BusinessProcess Modeling and Prototyping with CO-OPN In a system of Service-Oriented Architecture (SOA), e.g. a process execution systems using BPEL4WS [8], activities are carried out by internal or external services. In SOA, business processes are an aggregation of services and some local functionalities, for example the online shop shown in figure 1.3 aggregates some catalogue services of product manufacturers, one or several delivery services and an online credit card transaction service. The whole process uses the information system to persist the transactions and manage data. Furthermore, interaction between business processes and their participants are accomplished via the services. In this Chapter, we will present a business process modeling and prototyping approach with CO-OPN [46, 47], a formal specification language based on algebraic Petri nets, transaction, and object-orientation. Through this chapter, we will ana- lyze the advantages and weakness of using high-level Petri nets to develop business process, and identify the requirements for the expressiveness of a language: the mod- eling of control flow, data, concurrency, transactions, and long-lasting transactions. 2.1 Concurrent Object-Oriented Petri Net CO-OPN (Concurrent Object-Oriented Petri Net) is an object-oriented formal spec- ification language based on synchronized algebraic Petri nets. This language allows the definition of reactive concurrent objects and includes facilities for sub-typing, sub-classing, and genericity. Basically, CO-OPN has three types of modules: ADT 17
  • 28.
    18CHAPTER 2. SERVICE-ORIENTEDBUSINESS PROCESS MODELING AND PROTOTYPING W (algebraic Abstract Data Type), class, and context: ADT represents data, class is an encapsulation of algebraic Petri nets, and context is a higher level of encapsulation which defines the contextual coordination between components. A component can be a context or an object; an object is an instance of a class. 2.1.1 ADT, Class and Context CO-OPN ADT modules define data types by means of algebraic specifications. Each module describes one or more sorts, along with generators and operations on these sorts. The properties of the operations are given in the section body of the modules, by means of positive conditional equational axioms. CO-OPN classes are described by modular algebraic Petri nets with particular parameterized external transitions which are defined by so-called behavioral axioms, similar to the axioms in an ADT. Class instance are objects; they possess methods and gates allowing specifier to model components of a system. A method call is achieved by synchronizing external transitions, according to the fusion of transitions technique. The axioms have the following structure: Cond => event With synchro :: pre -> post In which the terms have the following meaning: • Cond is a set of equational conditions, similar to a guard; • event is the name of a method or transition with algebraic term parameters; • synchro is the synchronization expression defining the policy of transactional interaction of this event with other events, the dot notation is used to ex- press events of specific objects. Synchronization operators are: sequence (..), simultaneous (//), and non-determinist exclusive choice (⊕); • pre and post are usual Petri net flow relations determining what is consumed and what is produced in the object state places. CO-OPN contexts are units of computation where included entities are coordi- nated following the same synchronization rules used for the class methods and gates. Contexts can be organized hierarchically and objects can move between them. The state of an object is represented by tokens in its places; tokens can be ADT terms or objects. Passing objects between two places is implemented by passing their references. Furthermore, the state of a context depends on all state of objects in the context; ADTs are immutable entities without state.
  • 29.
    2.1. CONCURRENT OBJECT-ORIENTEDPETRI NET 19 Syntactically, each module has the same overall structure, it includes an in- terface section defining all accessible elements from the outside, and a body section including the local aspects private to the module. Moreover, class and context modules have convenient graphical representation, which are used in this work. The features dealing with object-orientation such as sub-classing, sub-typing and genericity can be found in [46, 47]. 2.1.2 Service Components We use adopt CO-OPN’s graphical notation to describe the service components and their composition. In CO-OPN class and context, methods and gates describe provided services and required services of modules, respectively. Each method or gate has a signature that indicates the types of its parameters, and the value of a parameter can be an algebraic ADT term or an object. m2 m1 g1 request m1 g2 A B response g1 m2 Figure 2.1: Representing Services in CO-OPN Figure 2.1 shows two CO-OPN components A and B, where A uses a service provided by B. Methods are depicted by black boxes and gates are depicted by white boxes on the edges. The request and the response can be synchronized or not. If they are synchronized, m2 of A can be considered as the ”callback” method of the request. Depending on the state of objects, its methods can be firable or not; if a method is firable, fire it or not depends on the external environment of the object, e.g. context containing the objects; if a method is not firable, any transaction with tries to synchronize with this method will fail. Before explaining the expressive power of CO-OPN for service representations, we would like to refer the transmission primitives used by Web Service Descrip- tion Language (WSDL [1]) to abstractly represent services. Full support of these transmission primitives makes possible the rapid integration of components into a service-oriented environment. WSDL has four transmission primitives that an endpoint can support [1]. The endpoints can be considered as CO-OPN components:
  • 30.
    20CHAPTER 2. SERVICE-ORIENTEDBUSINESS PROCESS MODELING AND PROTOTYPING W • One-way. The endpoint receives a message. • Request-response. The endpoint receives a message, and sends a correlated message. • Solicit-response. The endpoint sends a message, and receives a correlated message. • Notification. The endpoint sends a message. As web services, CO-OPN services are stateless, which means there are no sessions between different invocations or the session should be managed explicitly. In Figure 2.1, A.m1 and B.m2 represent a ’One-way’ transmission, B.g2 is a ’Notification’, the set of A.g1, B.m1, B.g1 and A.m2 is a ’Solicit-response’ for A, and at the same time, it is a ’Request-response’ for B. A service component described by this notation can be a process, a subprocess, an activity, a logical connector, or an abstraction of functional module inside or outside of the system. Business processes are built via the composition of these service components and the business processes themselves interact with partners via services. 2.2 Modeling Business Process 2.2.1 CO-OPN Building Blocks and Patterns for Business Process The basic element of CO-OPN building blocks for business process is Activity. Ac- tivities use the set of values of type Case to pass control from one to another. This uniform handling of values is not ideal for methodological reasons but we will keep it for simplicity. Generic types can be defined instead and instantiated to compatible types when necessary in order to allow specificity of each building block. The ways of passing control flow between activities are summarized by some Workflow Pat- terns taken from the well-known list of W. van der Aalst [48]. A Process Definition consists of activities and rules used to pass control and other flows between them. In CO-OPN, Case is modeled by ADT, Activities are defined using Class and Process are defined using Context, hence the axioms of Context are rules for passing the control flow. Note that a process can be abstracted to an activity, hence processes can be composited hierarchically.
  • 31.
    2.2. MODELING BUSINESSPROCESS 21 • Case: In CO-OPN, Case is the super type∗ of all types used to represent a process instance in activities. We define Case as an ADT of pair <ID, LocalState>, where ID is the global identification of process instance and Lo- calState is the local instance value representation. For example, in an insurance company, the ”client claim ID” can be a global identification of the process which handles clients’ insurance claims. At each step (activity) of the process, a case may have different states such as ”approved, not approved” and may be represented by different documents such as ”claim form” and ”evidence”. In this example, the ”client claim ID” is the global identification of case in the process; ”approved claim”, ”rejected claim”, ”claim form” and ”evidence” are local states used by specific activities. Note that a global identification in one process does not need to be the global identification of another process. Figure 2.2 shows an example of activity with 4 LocalState values. It is possible to define algebra on these ADT values to obtain ”chemical reaction” on tokens (fusion, merge...) by means of specific functions; however, this subject will not be investigated in this work. • Activity: An activity accepts cases values and performs actions or treatments related to the cases. It can invoke external services and accept responses from external systems or users. An activity sends out the cases when it finishes its actions, note that an outgoing case can be any value of type Case, even with a different identification(workflow pattern: multiple instances). The invocation of external services can be considered as data perspective or operational per- spective, which will not be discussed here. The destination of outgoing case is determined by the process. Activity is the equivalent of Task in some workflow languages, however, we distinguish Activity from Task by considering Activity as static definition and Task as runtime ”workitem” w.r.t. a case instance. • Process: Process specifies collaboration between activities. Defined by means of CO-OPN context, a process instantiates activities from their definitions (classes) then specifies the causalities of events among the instances (objects) using three operators: parallel, sequence and alternative execution. Having a structure of behavior axiom similar to that of classes, contexts can use condi- tional expressions(on ADTs) to decide the selection of control flow. Figure 2.3.a and 2.3.c depict the basic CO-OPN constructs describing an ac- tivity and a sequence of activities. The corresponding Petri nets representation is also given in Figure 2.3.b and 2.3.d respectively, with less expressive power. The method in :case accepts a token (an ADT Term) and puts it into place p . Since ∗ In fact, because ”type” is more common in object-oriented languages, we use the term ”type” instead of ”sort” which is the name of a type in the theory of Algebraic Abstract Data Type.
  • 32.
    22CHAPTER 2. SERVICE-ORIENTEDBUSINESS PROCESS MODELING AND PROTOTYPING W Approve input1 <id, claimForm> out1 <id, approvedClaim> claim forms input2 <id, claimEvidence> out2 <id, rejectedClaim> evidences An insurance claims approval activity 4 LocalState values are used Approved claims may be passed to payment activity Rejected claims may be passed to other activties It is a mix of synchronization pattern and xor-choice pattern Figure 2.2: Example of Activity and Cases as CO-OPN components we don’t limit the capacity of the place here, this method is always firable thus an activity will always accept input cases. The transition E removes tokens from the place, and according to the value of LocalState, it generates output to gate out :case. By simply connecting input and output of two activities, we obtain a sequence of activities. In further discussion, we will show that this basic construct of activity can be extended with little effort by adding more inputs and outputs and by specifying their corresponding axioms. Figure 2.3.a and Figure 2.4 illustrate the two modes of activity, Normal and Immediate: • Essentially, an Activity has one or more inputs receiving cases, zero or more outputs sending cases out and some axioms specifying the relationship be- tween inputs and outputs. An activity without output signifies an implicit termination of process. • Normal Mode Activity: A normal mode activity has one place for each input. A trigger (E in Figure 2.3.a) takes input cases and produces output cases according to the axioms. Like in Petri nets, the control moves when a trigger is fired. • Immediate Mode Activity: In an immediate mode activity, inputs and outputs are synchronized, hence no trigger is needed for output, furthermore, places for storing cases are optional. The difference between normal mode and immediate mode activity is that immediate mode activities produce output as soon as input cases satisfy the output conditions (e.g. in the AND-Join pattern, all input cases arrive). In a normal
  • 33.
    2.2. MODELING BUSINESSPROCESS 23 E in_:case out_:case P_ p_ <id, state> in E // out a) Activity E (Normal mode) b) Petri Net representation A B in_:case A.out // B.in out_:case p_ p_ <id, state> <id, state> c) sequence of two activities P P in A // A.out // B.in B // out d) Sequence in Petri Net Figure 2.3: Basic CO-OPN Building Blocks for Control-Flow mode activity, a trigger should be fired explicitly to produce outputs. Because all firable events are synchronized in an immediate mode activity, it is relatively easier to verify a process which contains only immediate mode activities. It means that if a legal input is not firable, the process (which is a single transaction) has deadlocks. However, immediate mode activities have restrictions when building certain workflow patterns due to possible stabilization problems of a given system that include cycles. In consequence, our further discussion on workflow patterns will consider normal or mixed mode activities. We distinguish three kind of methods and gates to model control, data, oper- ational flows: • Control flow: flow between activities, in general this kind of methods and gates is always firable in normal mode activities, which means an activity does not refuse incoming cases. Moreover, their parameters only contain values of the type Cases or its sub-types. • Data and information flows: additional information provided by the process execution system may influence control flow, they can use any ADTs as pa- rameters. • Operational flow: invoke external services and accept callbacks. This kind of methods and gates is not always firable, and their parameters can also be any ADTs.
  • 34.
    24CHAPTER 2. SERVICE-ORIENTEDBUSINESS PROCESS MODELING AND PROTOTYPING W In our approach, CO-OPN workflow models handle only control flow, the data flow and operational flow are managed by the process execution system. However, some methods and gates are used to interact with the process execution system, e.g. tell the process execution system to invoke a service. in_:case p_ out_:case <id, state> Immediate mode activity in_ // out_ Figure 2.4: Immediate Mode Activity 2.2.2 Workflow Patterns Workflow patterns will be built as CO-OPN components with local states described by tokens, methods as input events, external events also as methods and gates as output events. Composition will be done by directly linking gates to methods. As synchronization rules will be given within pattern, only simple synchronization will be used among patterns. The workflow pattern typical list is borrowed from the pioneer work of W. van der Aalst. Let us take an example of synchronizing merge to explain how to build work- flow patterns with CO-OPN axioms. A synchronizing merge multiples paths con- verge into one single flow. If more than one path is taken, synchronization of the active flows needs to take place. If a token representing a case instance value is passed to the activity and presents in the place, the path is active for the case in- stance value. In our example Figure 2.5, if both input1 and input2 are active at the time we fire E, the two flows are merged, then out is activated only once. If only one path is active at the time we fire E, out is activated once for this path, and if afterwards another path becomes active, E will also be firable and out will be activated another time. Note that the value of out can be any value of type Case. For the sake of simplicity, in following figures and lists of axioms, we use T, T1, T2 or c, c1, c2 as values of output cases. The following axioms describe the pattern synchronizing merge, an activity with two inputs and one output. T, T1, and T2 are ADT terms of type Case, where T=f(c1,c2), T1=f(c1), T2=f(c2). f is the function between inputs and outputs.
  • 35.
    2.2. MODELING BUSINESSPROCESS 25 E E SyncMerge E E input1 c input1 _ : case s1 s1 s1 (s1 ’ c1) (s1 ’ c1) s1 (s1 ’ c) s2 s2 p1 _ (s2 ’ c2) s2 {} (s2 ’ c2) out _ : case input2 c input2 _ : case (s2 ’ c) s2 p2 _ {} Figure 2.5: Workflow Pattern: Synchronizing Merge Expression c1 sameID c2 is a condition that means c1 and c2 identify the same case instance; c, c1 and c2 are variables of type Case; s, s1 and s2 are predefined Sets containing Case values; s’c is the set of adding element c into set s; s1^s2 is the intersection set of s1 and s2; # s is the number of elements in set s. c isin s is true if c is in set s. Initially, s1 and s2 are empty. axiom1: input1 c::p1 s1 -> p1 (s1’c); axiom2: input2 c::p2 s2 -> p2 (s2’c); axiom3: c1 sameID c2, s3 = s1^s2, (# s3 > 0) = true, (c1 isin s3) = true, (c2 isin s3) = true => E With this.out T:: p1 s1’c1, p2 s2’c2 -> p1 s1, p2 s2; axiom4: s3 = s1^s2, (# s3 = 0) = true => E With this.out T1:: p1 s1’c1, p2 s2 -> p1 s1; axiom5: s3 = s1^s2, (# s3 = 0) = true => E With this.out T2:: p1 s1, p2 s2’c2 -> p2 s2; axiom1 and axiom2 state that input1 and input2 will put the value c into set s1 of p1 and set s2 of p2 , respectively. axiom3, axiom4, and axiom5 describe the behavior of trigger E: when two tokens of the same instance, c1 is in s1 and c2 is in s2, firing E will remove c1 and c2 from the sets and send out T=f(c1,c2); if only one token exists, firing E will remove the token and send out a corresponding output; if there is no cases values in s1 and s2, E will be not be firable. Table 2.1 lists some other workflow patterns proposed by [48]; names and descriptions of patterns are kept for reference purpose. 2.2.3 Transactional Workflow Patterns A transaction in a workflow is one atomic event abstracting a more complex be- haviour, and this is directly modeled by using synchronization mechanism on sub- models of workflows. In Figure 2.6 we show an example of transactional patterns,
  • 36.
    26CHAPTER 2. SERVICE-ORIENTEDBUSINESS PROCESS MODELING AND PROTOTYPING W Pattern Axioms Comments name Parallel input c:: p s-> p s’c; A single flow of control is Split E With this.out1 T1 // split into multiple flows of this.out2 T2:: control. Firing transition E p s’c -> p s; will trigger gate out1 and out2, sending out T1 and T2. Synonyms: AND Split Synchro- input1 c1:: p s1-> p1 s1’c1; Multiple flows of control nization input2 c2:: p s2-> p2 s2’c2; converge into one. Transi- c1 sameID c2 => tion E is enabled when all E With this.out T:: inputs have arrived, firing p1 s1’c1, p2 s2’c2 E will send out T. Syn- -> p s1, p s2; onyms: AND Join XOR Split input c:: p s-> p s’c; Based on a decision or value E With this.out1 T1:: of case instance, one of sev- p s’c -> p s; eral branches is chosen. Fir- E With this.out2 T2:: ing E will trigger one of gate p s’c -> p s; out1 and out2, sending out T1 or T2. Synonyms: Ex- clusive Choice XOR Join input1 c:: p1 s1-> p1 s1’c1; E is enabled for each input. input2 c:: p2 s2-> p2 s2’c2; The inputs are not synchro- E With this.out T:: nized. Synonyms: Asyn- p1 s1’c1 -> p1 s1; chronous Join E With this.out T:: p2 s2’c2 -> p2 s2; Multiple input1 c:: p1 s1-> p1 s1’c; Multiple paths converge Merge input2 c:: p2 s2-> p2 s2’c; into one single flow. If E With this.out T1:: more than one branch p1 s1’c -> p1 s1; gets activated, possibly E With this.out T2:: concurrently, the activity p2 s2’c -> p2 s2; following the merge is started for every activation of every incoming branch. Deferred input c:: p s-> p s’c; Two alternatives are offered Choice E1 With this.out1 T1:: to environment: E1 and E2 p s’c -> p s; are all enabled, firing one E2 With this.out2 T2:: will disable another. Syn- p s’c -> p s; onyms: Deferred XOR- split, External choice Table 2.1: Workflow Patterns in CO-OPN
  • 37.
    2.2. MODELING BUSINESSPROCESS 27 where P is a sub-model of workflow containing three activities A, B, and C: A is an AND-SPLIT activity, B is a simple activity, and C is an AND-JOIN activity. In particular, input in2 of C is independent of these three activities. A higher level trigger TP is synchronized with the triggers of these activities, specified by an axiom: TP With TA..(TB//TC). When TP is fired, the model tries firing TA at first, then firing TB and TC at the same time. Since one input of AND-JOIN C might not be satisfied at the moment we try firing TC, TC may fail. According to the principle of synchronization, TB, TA and TP will fail, as a consequence, the case instance stays in A, neither B nor C are aware of this attempt. In this example we observe that the synchronization propagates to an AND- JOIN activity and fails. In fact there are many reasons why a synchronization may fail, especially when dealing with immediate mode activities and operational methods e.g. invoking external synchronous services. TP P .. // TB TA in out B out1 out1 in A in AND-SPLIT TC out2 out in1 C out2 in2 AND-JOIN Figure 2.6: Transactional workflow patterns: TP with TA..(TB//TC) In general, the use of CO-OPN for modeling workflows is based on the principle that hierarchy of context captures the different levels of transaction while linear interconnection of components is used for describing the composition of workflow. This principle is very close to the use of CO-OPN for modeling Coordinated Atomic Actions (CAA) [49] [50]. The hierarchical approach is not fully satisfactory, in particular for shared resources (the payment system, for instance, that can be reused in the context or other online shops). In this case the solution is to not include this resource in the surrounding context. Instead, as it must be accessible to various partners, this resource should be defined as a shared object as it was done in CAA.
  • 38.
    28CHAPTER 2. SERVICE-ORIENTEDBUSINESS PROCESS MODELING AND PROTOTYPING W 2.3 Modeling Long-Lasting Transactional Business Process with CO-OPN In the context of business process management, transactions are executed in dis- tributed, heterogeneous, multi-database environment, frequently they are long-lasting, interactive, and dynamic. These transactions are called Long-Running Transactions (LRT) or Long-Lasting Transactions (LLT). End Login Reserve (Logout) flight ticket Choose Checkout Destination Reserve hotel reserve or transfer money cancel ticket reserve or cancel hotel reservation payment ticket service agency hotels Figure 2.7: Online Trip Reservation Process Figure 2.7 shows an example of online travel reservation process. Making flight and hotel reservation for a business trip is a typical transactional process that can last a long time and sometimes needs more than one session to be completed. It is therefore not possible to do the whole reservation procedure within one classical transaction. During the execution of the process, the BPMS interacts with different information systems and users to achieve tasks defined by the process. In case of transaction failure or canceled by user, the BPMS should inform all participants involved in the process to perform the rollback. Most existing workflow models, including Petri nets approaches, are concen- trating on inter-activities dependencies and inter-transaction dependencies without considering the properties of transactional processes, thus transactional processes are often handled in an ad-hoc manner. On the other side, people from the database do- main try to model long-lasting transactions (LLT) and inter-transaction dependen-
  • 39.
    2.3. MODELING LONG-LASTINGTRANSACTIONAL BUSINESS PROCESS WITH CO-OPN29 cies by relaxing traditional ACID properties and proposing Advanced Transaction Models (ATM) such as Saga [51], ACTA [52], and ConTract Model [53]. However, their approaches of managing inter-transaction dependencies are not widely accepted by process modeling community because in many cases they are too database-centric or restrictive, e.g. all operations in a transaction should have a corresponding undo or compensation operation. WS-Transactions Specifications [54] propose a transaction framework to handle transactions in Web service based environment. This framework supports both short duration ACID transactions and long-lasting business transactions. Developers can define and implement specific business agreement protocols within the framework. It can be incorporated with BPEL [8] to realize transactional business processes, this means that the transaction is handled at the Web service level and not in the BPEL process models. Other similar standards are Business Transaction Protocol [55] from OASIS and Web Services Transaction Management Specification [56] from Sun. These three standards are proposed to handle transactions related to Web services composition. The discussion on their differences is beyond the scope of this work. Nevertheless, we would like to emphasize that these approaches are more technical than methodological, because neither process model nor transaction model are described by formalisms with which the properties and the correctness of model can be proofed rigorously. Zero-Safe nets [57] uses invisible zero places to connect transitions which par- ticipate in a transaction. The zero-safe nets are a refinement of the underlying Petri nets by providing information about the transactions. The real state of Petri nets is called the stable marking. The difference between CO-OPN and zero-safe nets is that CO-OPN supports transactions at semantic level via events synchronization operators, while zero-safe nets uses the classical Petri nets semantics to model trans- actions by adding zero-safe places. Both of them can be mapped or projected into classical Petri nets in order to verify the properties of models using common analysis techniques. 2.3.1 Properties of CO-OPN Transactions CO-OPN transactions are synchronous and of short-duration. A synchronization expression, even it is complex, is one single transaction. The result of a CO-OPN transaction can be failed or success like ACID transactions. A CO-OPN transaction is a CO-OPN transition which synchronizes with other transitions; Transitions that do not synchronize with other transitions are elementary; Transactions are composed by other transactions and elementary transitions. CO-OPN transactions are dynamic if the synchronization expression uses the
  • 40.
    30CHAPTER 2. SERVICE-ORIENTEDBUSINESS PROCESS MODELING AND PROTOTYPING W non-determinism operator ⊕. For example the transaction T1..(T2⊕T3) can be exe- cuted as T1..T2 or T1..T3. The sequence is determined at the moment of execution and depends on the firerability of T2 and T3. T1 T2 x>1 x-2 x x x+1 out_ P0 obj P_ Initially, place P_ contains one token "0". x is a variable. Axioms for T1 and T2: T1 with this.out x+1:: P x -> P x+1 T2 with this.out x-2:: (x>1)=true => P x -> P x-2 Figure 2.8: A Simple CO-OPN Object Figure 2.8 shows a simple object which changes its internal state in response to two transactions T1 and T2. The simple object has a place P initially contains a token 0, which is a natural number. T1 takes this token, adds 1 to its value and puts it into the place; T2 subtracts 2 from the value if the value of the token is greater than 1; both of them are synchronized with gate out which outputs the value of the token after transition. By the semantics of Petri nets, T1 and T2 are atomic and they access the same resource (token), thus a concurrent problem exists if T1 and T2 are fired simultaneously: transaction T1 // T2 is not fireable whatever the value of the token is. Moreover, with this initial state: • Transaction T1..T2 is not fireable because the token has value ”1” after firing T1, the condition of T2 is not satisfied, so T2 fails and consequently T1..T2 also fails, the state of object does not change; The transaction T1..(T1..T2) is fireable with output ”0”, T1..(T1..(T1..T2)) is fireable with output ”1”, and so on. • Transaction T1⊕T2 is fireable and will output value ”1”. Only T1 is fireable in this situation; T1..(T1⊕T2) outputs value ”2”, (T1..T1)..(T1⊕T2) outputs value ”3” or ”0”, and so on. It should be noted that in the object the gate out takes part of the transaction T1 and T2, which means if out is not fireable due to outside constraints, T1 and T2 will not be fireable either. This characteristic is very useful for synchronizing external
  • 41.
    2.3. MODELING LONG-LASTINGTRANSACTIONAL BUSINESS PROCESS WITH CO-OPN31 events with CO-OPN transaction, as we will do with the transactional activity and external services. 2.3.2 Modeling LRT Business Processes Business process transactions extend traditional ACID transactions because they are not just statically defined and neither always short-lasting. Figure 2.9 shows a possible composition of process, activities, and operations: processes are composed of several activities; activities can pass control flow to another process, activities, or operations; operations are stateless services provided by external systems, e.g. Web services. In this example xor and and patterns are used. P2 is a sub-process of P1, processes P1 and P2 can be declared as transactional or not. If P1 is transactional, P2 should also be transactional, because if we abort activity A3, P2 will also be aborted. We consider a transactional business process as a business process which supports the operators of transactions: start, commit, and abort with respect to the property of atomicity. OP3 OP1 OP2 OP4 users P2 A6 A5 XOR XOR A8 OP5 OP6 A7 P1 A2 A1 AND AND A4 A3 control flow service invocation Figure 2.9: Example of Transactional Business Process The underlying Petri nets model of a transactional business process should be reversible and sound. Reversible means if the transaction is aborted, the state of system moves back to the beginning of the transaction (home state); soundness is an important property [58] for workflows: for all states reachable from the beginning
  • 42.
    32CHAPTER 2. SERVICE-ORIENTEDBUSINESS PROCESS MODELING AND PROTOTYPING W of the transaction, there exists a firing sequence leading to end of the transaction (acceptable end states); if the transaction is committed, no hanging tasks and tokens related to the process instance exist in the system; there are no dead transitions in the system. We consider a business process transaction as a sequence of operations which should be executed (a possible run) from the beginning to the end of the process. Obviously, a transactional process can have many possible runs because the sequence of transaction is dynamic and determined during the execution of the process. A sequence satisfies the process if it is a possible execution of the transactional process. The start and the end of a transaction can be specified by some conditions. In our example, a transactional process instance is started or active when an in- stance token is passed into the process through the in method of its first control flow activity; the process is ended for the instance if the token leaves its last control flow activity. The participants of the transactional business process are its inter- nal transactional activities and are determined during the process execution. The additional characteristics of business process transactions are: • Dynamic. The sequence of operations are not determined until the execution of process. For instance, the sequence of activities in P1 can be {A1, A2, A4}, {A1, A5, A7, A8, A2, A4} or {A1, A5, A6, A8, A2, A4}, the sequence of operations depends on the sequence of activities. • Long-Lasting and Interactive. The duration of each elementary step of the execution of operations is long and the transaction can not be finished in one session. Some operations consists of getting user inputs or waiting certain events. This prohibits the resource locking techniques used by most short-time concurrency control mechanisms. Dynamic transaction problem - need of logging In figure 2.9, if we consider P2 as a transactional workflow, its abort sequence depends on the OR selection between A6 and A7. Since the process is interactive, the decision might be made by users in a non-deterministic manner (workflow patter: deferred choice), in this case, the only thing we can do is to log the executed operations before the transaction is committed. If we don’t log the executed sequence, in activity A8 we do not know which activity between A6 and A7 was chosen, hence it is not possible to undo executed operations. In this section, we present a three-level architecture to model the behaviors of transaction coordinator, the transactional process activities, and the transaction participants using the Two-Phase Commit (2PC) protocol. The transactional ac- tivities are committed before the process finalizes and at each moment we can abort
  • 43.
    2.3. MODELING LONG-LASTINGTRANSACTIONAL BUSINESS PROCESS WITH CO-OPN33 the transactional process. Other transaction protocols can be easily derived from the same principle, e.g. by using different transactional activity blocks, we can implement the BusinessAgreementWithParticipantCompletion Protocol proposed in WS-Transactions [54]. Most modern distributed systems use transaction coordinators to manage the enrollment and execution of transactions, as shown in figure 2.10.a. The advantage is the transaction protocol is controlled by the coordinator and the participants do not need to know about it. aborted abort aborting coordinator committing Participant active rollback abort committed prepare commit A C preparing B prepared ended prepared aborted aborted a) coordinator message participant message b) Figure 2.10: State Transition Diagram of Two-Phase Commit Protocol Figure 2.10.b gives the state transition graph of two-phase commit protocol, where the state of transaction is driven by the messages exchanged between the coordinator and participants. Since it is possible to use 2PC protocol to manage long-lasting transactions as the Business Transaction Protocol [55] does, we are using it to illustrate the relationship between the coordinator, the transactional activity and the external service (participant). Transaction Participant A transaction participant is a concrete service which realizes the piece of work defined by an activity. In contrast with normal services, a transaction participant is a service which supports rollback or compensation, i.e. it accepts these requests from the transaction coordinator. Figure 2.11 shows a CO-OPN modeled 2PC transaction participant, the axioms specify that it responds immediately to the transaction coordinator for each received message. In the imple- mentation phase, it is replaced by a real Web service with transactional support. Transactional Activity An activity which supports transactions is called a trans- actional activity. Figure 2.12 depicts a CO-OPN component which stores the state of 2PC transaction. The component can be different for other transaction protocols,
  • 44.
    34CHAPTER 2. SERVICE-ORIENTEDBUSINESS PROCESS MODELING AND PROTOTYPING W 2PC transaction coordinator Axioms prepare abort commit prepare with this.prepared :: active id -> prepared id; prepared aborted committed abort with this.aborted :: prepared id -> ; commit with this.committed; active prepared where id: PID participant (external service) PID is the type for the process instance identification Figure 2.11: A CO-OPN 2PC Transaction Participant e.g. one phase commit or completion protocol. A transactional process is composed by transactional activities. The transactional activity is the middle layer which in- teracts with the transaction coordinator to realize the transaction, and at the same time, it ensures the invocation of external services, i.e. connect to Web services and handle the responses. protocol coordinator Axioms layer in :: -> active id; prepare abort commit prepare with this.prepare :: active id -> preparing id; abort with this.abort :: preparing id -> aborting id; transactional committing out commit with this.commit :: prepared id -> committing id; activity active preparing prepared layer aborting in_ prepared :: preparing id -> prepared id; aborted :: aborting id -> ; prepare abort commit committed with this out:: committing id -> ; prepared aborted committed where service id: PID layer participant (Web service) Figure 2.12: A Two-Phase Commit Transactional Activity As we can see in figure 2.12, the transactional activity delegates calls such as prepare, abort, and commit to the concrete transaction participant, an external service. The action prepare of the transactional activity and the same action of the participant are synchronized. This means if anything goes wrong with the participant and its action can not be fired, the transaction activity model refuses to fire because the participant is not ready. Thus the transaction coordinator should find other solutions to proceed the transaction.
  • 45.
    2.3. MODELING LONG-LASTINGTRANSACTIONAL BUSINESS PROCESS WITH CO-OPN35 Transaction Coordinator A transaction coordinator manages the participant enrollment and the execution of transactions. The coordinator can be another CO- OPN component or an external application which implements transaction protocols. The advantage of including the coordinator in the model is we can verify the proper- ties of the transactional protocol, which is very important and useful. The principe is similar to Coordinated Atomic Actions (CAA) which is modeled with CO-OPN [50]. In figure 2.13, we give an example of 2PC transaction coordinator modeled by CO-OPN. Each time the method prepare is fired, it informs the activities to prepare the transaction, then move the corresponding token into place prepared ; its method commit becomes firable only if all activities are prepared, firing it will send message to all activities to perform commit; at any time before the transaction is committed, we can abort the transaction by firing its method abort. If the method commit is not firable for a long time, i.e. a timeout, the method abort can be triggered automatically. This is a common implementation choice. Note that the coordinator use the process identifications to organize the transactions, several business process instances may participate to the same transaction and a transaction may have its own identification. prepare abort commit prepare with this. prepare id:: active id -> prepared id; enroll_ abort with this.abort id:: prepared id ->; active prepared commit with this.commit PID:: prepared id1, prepared id2, prepared id3 ->; 2PC Coordinator where id, id1, id2, id3: PID prepare_ abort_ commit_ (to activities) Figure 2.13: A 2PC Transaction Coordinator Build Transactional Business Processes With the three-layers architecture † , it is easy to build transactional business processes as shown in figure 2.14 (only the details of about the action commit is given for better readability): • a transactional business process is a CO-OPN context which contains (or acts as) a transaction coordinator and several transactional activities. In figure 2.14, the context acts as the transaction coordinator together with two activ- ities Start Transaction Activity and End Transaction Activity. † In programming, this architecture is called the delegation pattern.
  • 46.
    36CHAPTER 2. SERVICE-ORIENTEDBUSINESS PROCESS MODELING AND PROTOTYPING W • the transaction protocol is managed by the transaction coordinator, each ac- tivity of transactional layer delegates an internal activity or an external trans- actional service (participant). • the transaction coordinator and the transactional layer monitor the state of each transaction, i.e. an activity is activated, external service is prepared, external service is invoked, etc. • action T commit is firable only when all the activities are ready to commit. At any time, it is possible to abort the long-running transaction. T_abort T_commit // // // T_abort T_commit T_abort T_commit // in_ Reserve ticket (transactional Reserve hotel in_ activity layer) (transactional activity layer) T_abort T_start T_commit T_abort T_commit out_ in_ PT PT PT P P PT P _ _ _ _ _ _ _ Reserve flight ticket Reserve hotel End_Transaction Activity Start_Transaction Activity (activity or external service) (activity or external service) Figure 2.14: Transactional Process for Ticket and Hotel Reservation Tracing dynamic transactions The sequence of invoked services are are recorded in the transactional activities. Because only invoked activities will enroll with the coordinator, it is easy to find the sequence and compensate the invoked services before the transactional business process is committed. In this way, the dynamic problem of transactional business process shown previously in this section is under- taken and the states of all participated transactional activities are conserved in the model.
  • 47.
    2.4. PROTOTYPE GENERATION& INTEGRATION 37 2.4 Prototype Generation & Integration In this section, we will explain how to validate business processes by prototyping. This will mainly be done by generating process controller prototypes from CO- OPN specifications and then interpret or simulate prototypes in the CoopnBuilder environment. Finally we will compose these prototypes with the process execution systems. Tools Supports and Prototype Generation CoopnBuilder [59] is the latest generation of tools supporting CO-OPN language, this continually developing tool provides an integrated development environment to edit, verify, and visualize CO- OPN modules. Moreover, the included prototype generator produces executable JavaBean-like components from CO-OPN specifications. These components im- plement the underlying CO-OPN specifications by means of the embedded state- transition system with well-defined management of synchronization and atomicity. Methods of CO-OPN modules are transformed to Java methods with support for transactions. To capture outgoing events, we add EventListener on the gates. For transactional processes, all the activities which manage the transactions are trans- formed into the prototype, i.e. the prototype will manage the states of the long- lasting transactions. Prototype Integration We have shown how to build complex processes by means of workflow patterns, now we will illustrate how the process execution system inter- acts with process controller prototypes and external process participants. A simple process with three activities is given in Figure 2.15. The Shopping Process is a CO- OPN context incorporating order, transaction, and delivery activities. Execution of activities are sequential in the process. The context delegates some methods and gates of internal activities, especially the inputs of case instance and the operational actions. All inputs and outputs of the context are handled by the process execution system. According to output messages of controller prototype, the process execu- tion system communicates with external business process partners, who effectuate the real work of activities; when a process relevant event raises from the partners, e.g. payment by credit card is finished, the process execution system ”tells” the controller prototype to change the state of related process instance. The controller prototype can be considered as an ”Abstract State Machine” and the ”brain” of the process execution system. A process execution system is a ”service provider” of all embedded process controllers. The prototype integration consists of connecting the generated process controller prototypes to a process execution system, e.g. similar as using any Java components.
  • 48.
    38CHAPTER 2. SERVICE-ORIENTEDBUSINESS PROCESS MODELING AND PROTOTYPING W Process controller prototype Client delivery credit card Enactment service service system Shopping Process send <id, order> in_ order order ask payement askPayment id input credit card out_ verify credit card <id, transaction> in_ credit card valid validPayment id transaction ask delivery askDelivery id out_ in_ <id, delivery> confirm delivery confirmDelivery id delivery delivered id Figure 2.15: Prototype Integration: an Online Shop In appendix A.1, we give some implementation details about generating Java codes from CO-OPN specifications, especially for CO-OPN transactions. Further details on prototype generation and integration can be found in related work: [60] demonstrates using prototypes as controllers of embedded systems. [61] explains techniques for interfacing generated prototypes with existing Java libraries. 2.5 Summary In this chapter, we explained the modeling and prototyping of business process with CO-OPN, a formal specification language based on abstract algebraic data type and object-oriented Petri nets. One important concept we used to model business process is transaction: CO-OPN transactions are short-duration ACID transactions as in databases; Long- Lasting Transactions are common in business process which need special care during the modeling phase (e.g. compensation or rollback). We show that CO-OPN has rich expressive power to model the transactional behaviors of business process. Moreover, we demonstrate the mechanisms of generating Java codes from CO-
  • 49.
    2.5. SUMMARY 39 OPN specification (in Appendix), i.e. how CO-OPN classes, contexts, and axioms are transformed into Java. The generated codes are the prototypes of the business processes and they can be integrated into a project to simulate and test the process. However, as other approaches of process modeling in academic research, this approach is well-suited for prototyping and model validation, but it has limitations in real-world business process software development: • algebraic abstract data type is an abstraction of data type used in real-world applications. It has rich expressive power but it is not practical to use algebraic data types in software development. Currently the most used data model in information system is the relational model. • data-flow is essential in workflow and information systems. It is possible to do data-flow modeling in CO-OPN with algebraic data types, but the control flow and data flow will mix and the complexity of models will increase dramatically, this will scare general software developers. It is one of the reasons why we need to apply the principle of separation of concerns and incremental development. • the realization of business process depends of its execution environment, more details have to be added into the process models to make them executable, i.e. adding problem dimensions into the models. In the following parts of this work, we propose a multi-dimensional, compo- sitional approach to model and develop real-world business process. This proposal can be considered as an attempt of integrating CO-OPN into software development process because many fundamental concepts of our language come from CO-OPN: synchronization, concurrency, service-orientation, and encapsulation. However, our proposition has several improvements with respect to the software development pro- cess: • we externalize the algebraic abstract data types (ADTs) as domain-specific data models which synchronize with Petri net models (i.e. ID-net). Thus any kind of model can be used to represent data and resources. • we consider business processes as multi-dimentional models. We use synchro- nizations to incrementally compose different kinds of models from different problem dimensions, i.e. applying the Multi-Dimensional Separation of Con- cerns [45, 62], and the Aspect-Oriented Development (AOD) [63] paradigm. The semantics of synchronizations should be guaranteed by concrete imple- mentation. By means of the externalization and composition mechanism, we can enrich our models incrementally during the development of business process.
  • 51.
    Chapter 3 Semantical ModelComposition 3.1 Model Composition Complex models and systems are built through composition. The Separation of Concerns principle (SoC) is one of the key principles in software engineering. In SoC, a given problem involves different kinds of concerns which should be identified and separated to cope with complexity, and to achieve the required engineering quality factors such as robustness, adaptability, maintainability, and reusability. In software development, SoC is the process of breaking a software system into distinct features that overlap in functionality as little as possible. All programming paradigms and modeling approaches aid developers in the process of improving SoC, e.g. functional programing, modularity, encapsulation (information hiding), and layered system designs can be considered as mechanisms of applying SoC in software development. The multi-dimensional separation of concerns (MDSoC) [45, 62] is an abstract approach which believes that software systems can be constructed by assembling/- compositing reusable models (HyperSlice) together via the notion of unit from HyperSpace. Another important tendency in software development is the aspect- oriented software development (AOSD) [63]. AOSD concerns principally the sep- aration of crosscutting concerns from principal model, to avoid code scatting and tangling, and obtain the modularity of crosscutting concerns (called aspect). Our concept of model composition is partially inspired from the MDSoC, and technically we adopt the AOSD. Composability and Its Requirements. The requirements of the composability of models can be classified into two levels: the metamodel (syntax) level and the 41
  • 52.
    42 CHAPTER 3. SEMANTICAL MODEL COMPOSITION semantics level. Even two metamodels are composition compatible for a composition, the composition should be semantically sound, e.g. while composing Web services with BPEL, not only should the signatures of the service operations be verified, but the characteristics of the service such as request and request-response should also be taken into consideration to avoid the deadlock of process. The design and the expressiveness of the composition language have direct impact on the composition of semantics. Figure 3.1 shows some examples of model construction viewed as model compo- sition. Some compositions also provide new constructs and operators, e.g. control- flow blocks are used to compose services, and temporal operators are proposed to compose sequential-execution programming languages as in AspectJ [64]. Kind of Models Elements Composition techniques - class * Association, Aggregation Object-Oriented - method * Generalization /Specialization Model - member * e.g. class diagram - entity * Relation Data Modeling - attribute * Candidate key, Foreign key - relation * e.g. Relational model, ER diagram * Flow: parallel, sequence, join, split - service * Service invocation Service - signature * Transactions - data type * e.g. WS, BPEL - data type * Function composition, e.g. LISP, Haskel Programming - flow block * Temporal operators, e.g. PCD in AOP, Language - function AspectJ Figure 3.1: Some Model Construction/Composition Techniques If the models to be composed are orthogonal, i.e. without overlapping domains, the semantics of resulting models will be the union of the semantics of the original models. However, most of the time this is obviously not the case. Managing complexity. Although model composition is essential to build sys- tems, it can be achieved technically in many ways. In software domain, a more important task is managing the complexity and it is crucial for safety-critical sys- tems. For instance, design of concurrent system requires rigorous model verification techniques to analyze the behaviors of each process and the whole system. The dinning philosophers problem is a classical example. In such cases, it is easy to put many simple processes (e.g. philosophers and forks) together, but the complexity increases exponentially and their behaviors become unpredictable, e.g. deadlocks in
  • 53.
    3.2. SYNCHRONIZED COMPOSITIONOF LABELED TRANSITION SYSTEMS 43 operation systems. Thus, while building complex systems from smaller systems, an important rule is know the semantics of the composition at each step. 3.1.1 Composition Language We will analyze the effects of model composition at the semantic level, i.e. indepen- dently from the syntax used during the modeling phase, in terms of behaviors how a system is built through the composition of smaller systems. In order to do this, we use a simple composition language to synchronize behaviors of state-transition systems. The core concept of this composition language is transaction (of actions) or synchronization (of events). We use two operators to define the composition: simultaneous (//) and exclu- sive choice (⊕): • simultaneous actions/events. Event a in system A and event b in system B must simultaneously occur. Denoted as A.a // B.b. • exclusive choices. At least one but not both event will occur: event a in system A and event b in system b. Denoted as A.a ⊕ B.b. Exclusive choice is used to represent the branching and non-deterministic behaviors in a system. Visibility of actions While composing several systems together, some new ac- tions are created in the composed systems, and we would like to hide some original actions. Thus, we introduce the visibility modifier ∗ . For example, synchronization A.a//B.b means the action A.a will be visible in the composed system but B.b will not. The composition operators are defined in the followed section. 3.2 Synchronized Composition of Labeled Tran- sition Systems In theoretical computer science, the semantics of a language or a model, e.g. Petri net, process algebra, and many DSLs, can be given by state-transition systems [65]. We use labeled transition system as the basis of system composition to become independent from a concrete modeling language. ∗ Inf act, can be considered as the inverse operation of ”restriction” in process algebra, i.e. actions without are restricted in the composed system.
  • 54.
    44 CHAPTER 3. SEMANTICAL MODEL COMPOSITION Definition 3.2.1. Labeled Transition System. A labeled transition system is a quadruple A =< S, A, T, s0 > where: • S is a set of states, • A is a set of actions names (labels), called alphabet a • T ⊆ S × A × S, denoted as s → s , a ∈ A, s, s ∈ S, is a transition relation. − α : T → S, β : T → S, λ : T → A are mappings from a transition to its source state, target state, and label, respectively, • s0 ∈ S is the initial state. Labeled transition systems are directed graphs where nodes represent states, edges model transitions, and labels are annotations on edges. By definition, each transition must only have one label. The product mapping < α, λ, β >: T → S × A × S is injective, i.e. two different transitions cannot have the same source, target, and label at the same time. However, a LTS can be nondeterministic, i.e. the same action can provoke two different transitions leading to different states. Each LTS transition is an instance of an action. While describing the behaviors of reactive systems, the set of labels A often includes the set of acceptable actions and the set of observable events of the underlying system. Counter example. We define a simple counter with 4 states, one action inc, initial state 0, and 4 transitions, i.e. S = {0, 1, 2, 3}, A = {inc}, s0 = 0, T = {t1, t2, t3, t4} where: inc • t1 = 0 − 1, α(t1) = 0, λ(t1) = inc, β(t1) = 1 → inc • t2 = 1 − 2, α(t2) = 1, λ(t2) = inc, β(t2) = 2 → inc • t3 = 2 − 3, α(t3) = 2, λ(t3) = inc, β(t3) = 3 → inc • t4 = 3 − 0, α(t4) = 3, λ(t4) = inc, β(t4) = 0 → t1, t2, t3, t4 are all labeled by inc. In general, labels are the syntax of a domain-specific language while LTS gives its semantics. For example, in figure 3.2 the semantics of action inc is given by the LTS. An atomic action is a logically indivisible action which can result either success or failure; a complex action is a composition of actions, e.g. transactions.
  • 55.
    3.2. SYNCHRONIZED COMPOSITIONOF LABELED TRANSITION SYSTEMS 45 0 t4 3 inc 0 t1 1 t2 t3 2 Figure 3.2: An One-button Counter and its LTS Transactions are complex actions with the properties of atomic actions, i.e. a trans- action has no intermediate states (thus logically indivisible) and also results in either success or failure. In general, a label of LTS represents an atomic action or a trans- action. Definition 3.2.2. Synchronization. Given A a set of atomic actions. CAA is the set of possible synchronizations defined on A: • a ∈ A ⇒ a ∈ CAA , an atomic action is a synchronization • a1 , a2 ∈ CAA ⇒ a1 //a2 ∈ CAA • a1 , a2 ∈ CAA ⇒ a1 ⊕ a2 ∈ CAA The two synchronizations are commutative, i.e. a//b ⇔ b//a a⊕b⇔b⊕a On one hand, synchronization is a convenient way to express the sequence of actions to be realized with atomicity. In this case, it is called transaction: • a1 //a2 means a1 and a2 should be performed in parallel • a1 ⊕ a2 means nondeterministically a1 or a2 should be performed but not the both On the other hand, from the point of view of the observer, a transaction provides a way to describe the events of complex behaviors of system. For example, with this syntax, it is possible to describe the transactional behavior of an LTS, e.g. a1 //a2 using s − − → s , a1 , a2 ∈ A, s, s ∈ S. −− Definition 3.2.3. A. Given A a set of atomic actions, A = {a | a ∈ A}.
  • 56.
    46 CHAPTER 3. SEMANTICAL MODEL COMPOSITION is the modifier for visibility of the label in the composed system, e.g. a means action a is visible in the composed system. Definition 3.2.4. Synchronization between two sets of actions. Given A, A two sets of atomic actions, the set of all synchronizations between A and A is: SY N CA,A = {< a, op, a > | a ∈ A ∪ A, a ∈ A ∪ A , op ∈ {//, ⊕}} Syntactically, < a, op, a > can be written as in definition 3.2.2, e.g a//a , a ⊕ a . Definition 3.2.5. A− . Given A, A two sets of atomic actions and SyncA,A is a Sync set of synchronization between A and A : A− A,A = A {a | < a, op, a >∈ SyncA,A , a ∈ A} Sync ASyncA,A = A {a | < a, op, a >∈ SyncA,A }a ∈ A − A− is the subtraction of actions involved in SyncA,A from A. Sync Definition 3.2.6. Synchronized composition of LTS. Given two labeled transi- tion systems Ta =< Sa , Aa , Ta , s0 >, Tb =< Sb , Ab , Tb , s0 >, the synchronized compo- a b sition of Ta and Tb is their synchronous product Ta ×SyncAa ,Ab Tb with respect to the set of synchronization specifications SyncAa ,Ab . T = Ta ×SyncAa ,Ab Tb =< S, A, T, s0 > is the composed system, where: • S ⊆ Sa × Sb • s0 = (s0 , s0 ) a b • SyncAa ,Ab ∈ SY N CAa ,Ab Sync specifies how actions in the two systems are synchronized. A is determined according to SyncAa ,Ab : A = A− ∪ A− ∪ SyncAa ,Ab a b The semantics of synchronization specification is defined by constructing T as the least set following these rules: • Without synchronization: x y sa →a sa ∈ Ta , sb →b sb ∈ Tb , x ∈ Aa , y ∈ Ab , SyncAa ,Ab = φ − − x , (sa , sb ) → (sa , sb ) ∈ T − x y sa →a sa ∈ Ta , sb →b sb ∈ Tb , x ∈ Aa , y ∈ Ab , SyncAa ,Ab = φ − − y (sa , sb ) → (sa , sb ) ∈ T −
  • 57.
    3.2. SYNCHRONIZED COMPOSITIONOF LABELED TRANSITION SYSTEMS 47 • Parallel synchronization: x y sa →a sa ∈ Ta , sb →b sb ∈ Tb , x ∈ Aa , y ∈ Ab , < x, //, y >∈ SyncAa ,Ab − − x//y , (sa , sb ) − → (sa , sb ) ∈ T − x y sa →a sa ∈ Ta , sb →b sb ∈ Tb , x ∈ Aa , y ∈ Ab , < x, //, y >∈ SyncAa ,Ab , x ∈ Aa − − x//y , (sa , sb ) − → (sa , sb ) ∈ T − x y sa →a sa ∈ Ta , sb →b sb ∈ Tb , x ∈ Aa , y ∈ Ab , < x, //, y >∈ SyncAa ,Ab , x ∈ Aa − − x , (sa , sb ) → (sa , sb ) ∈ T − x y sa →a sa ∈ Ta , sb →b sb ∈ Tb , x ∈ Aa , y ∈ Ab , < x, //, y >∈ SyncAa ,Ab , x ∈ Aa , y ∈ Ab − − x//y , (sa , sb ) − → (sa , sb ) ∈ T − x y sa →a sa ∈ Ta , sb →b sb ∈ Tb , x ∈ Aa , y ∈ Ab , < x, //, y >∈ SyncAa ,Ab , x ∈ Aa , y ∈ Ab − − x , (sa , sb ) → (sa , sb ) ∈ T − x y sa →a sa ∈ Ta , sb →b sb ∈ Tb , x ∈ Aa , y ∈ Ab , < x, //, y >∈ SyncAa ,Ab , x ∈ Aa , y ∈ Ab − − y , (sa , sb ) → (sa , sb ) ∈ T − • Non-determinist choice synchronization I: x y sa →a sa ∈ Ta , sb →b sb ∈ Tb , x ∈ Aa , y ∈ Ab , < x, ⊕, y >∈ SyncAa ,Ab − − x⊕y , (sa , sb ) − → (sa , sb ) ∈ T − x y sa →a sa ∈ Ta , sb →b sb ∈ Tb , x ∈ Aa , y ∈ Ab , < x, ⊕, y >∈ SyncAa ,Ab , x ∈ Aa , y ∈ Ab − − x⊕y , (sa , sb ) − → (sa , sb ) ∈ T − x y sa →a sa ∈ Ta , sb →b sb ∈ Tb , x ∈ Aa , y ∈ Ab , < x, ⊕, y >∈ SyncAa ,Ab , x ∈ Aa − − x⊕y , (sa , sb ) − → (sa , sb ) ∈ T − x y sa →a sa ∈ Ta , sb →b sb ∈ Tb , x ∈ Aa , y ∈ Ab , < x, ⊕, y >∈ SyncAa ,Ab , x ∈ Aa − − x , (sa , sb ) → (sa , sb ) ∈ T −
  • 58.
    48 CHAPTER 3. SEMANTICAL MODEL COMPOSITION • Non-determinist choice synchronization II: x y sa →a sa ∈ Ta , sb →b sb ∈ Tb , x ∈ Aa , y ∈ Ab , < x, ⊕, y >∈ SyncAa ,Ab − − x⊕y , (sa , sb ) − → (sa , sb ) ∈ T − x y sa →a sa ∈ Ta , sb →b sb ∈ Tb , x ∈ Aa , y ∈ Ab , < x, ⊕, y >∈ SyncAa ,Ab , x ∈ Aa , y ∈ Ab − − x⊕y , (sa , sb ) − → (sa , sb ) ∈ T − x y sa →a sa ∈ Ta , sb →b sb ∈ Tb , x ∈ Aa , y ∈ Ab , < x, ⊕, y >∈ Sync, x ∈ Aa − − x⊕y , (sa , sb ) − → (sa , sb ) ∈ T − x y sa →a sa ∈ Ta , sb →b sb ∈ Tb , x ∈ Aa , y ∈ Ab , < x, ⊕, y >∈ Sync, x ∈ Aa − − x , (sa , sb ) → (sa , sb ) ∈ T − The composed system respects the constraints of both initial systems. According to rules to determine A, i.e. the visibility modifiers, some labels are removed during construction of the new system, for example: x y • sa →a sa ∈ Ta , sb →b sb ∈ Tb , x ∈ Aa , y ∈ Ab , < x, //, y >∈ SyncAa ,Ab , x ∈ − − y Aa ⇒ (sa , sb ) → (sa , sb ) ∈ T − / x y • sa →a sa ∈ Ta , sb →b sb ∈ Tb , x ∈ Aa , y ∈ Ab , < x, ⊕, y >∈ SyncAa ,Ab , x ∈ − − y Aa ⇒ (sa , sb ) → (sa , sb ) ∈ T − / x y • sa →a sa ∈ Ta , sb →b sb ∈ Tb , x ∈ Aa , y ∈ Ab , < x, ⊕, y >∈ Sync, y ∈ Ab ⇒ − − y (sa , sb ) → (sa , sb ) ∈ T − / In general, we suppose the systems to be composed are independent and adopt a bottom-up approach for composition. Definition 3.2.7. Free Product. A free product between two LTS A and B is synchronized composition of A and B with Sync = φ, i.e. A ×φ B. Free product is used to compose parallel systems using the interleaving exe- cutions, i.e. transitions occur one after another. Nevertheless, our composition is valid with models using true concurrency because the causality between the action- s/events are expressed by the synchronizations in our approach. This means that by chance simultaneous execution of unrelated actions has no impact on the seman- tics of concurrent systems, the causal relation between the actions/events will be expressed by the synchronizations.
  • 59.
    3.3. EXAMPLE OFSYNCHRONIZED COMPOSITION OF LTS 49 3.3 Example of Synchronized Composition of LTS In the following part of this section, we use several examples to show how the semantics of LTS are composed for different purposes. 3.3.1 Mutual Exclusion Mutual exclusion (often abbreviated to mutex) is used in concurrent programming to avoid the simultaneous use of a common resource, such as a global variable, by pieces of computer code called critical sections (CS). A mutex can be implemented as a binary semaphore, i.e. semaphore initialized by 1. A binary semaphore, as shown in figure 3.3, has two states: 0 means it is free, 1 means it is occupied by a process; and two operations P and V . Mutex (binary semaphore) P 0 1 V Free Occupied Figure 3.3: Labeled Transition System of a Mutex A process has to acquire the semaphore in order to access a critical section. Typically, a long-running process works as follows: while(true){ sem.P(); CS; sem.V(); Non-CS; } The process can be abstracted as a labeled transition system shown in figure 3.4, it has two principal states: inside the critical section (CS ) and outside the critical section (Non-CS ). Two actions InCS and OutCS allow switching between the two states. In a concurrent system, there may exist many instances of this process. In this example, we use two instances of this process A, B, and a mutex M to illustrate the behavior of concurrent processes, i.e. processes A and B should acquire mutex M in order to enter into the critical section.
  • 60.
    50 CHAPTER 3. SEMANTICAL MODEL COMPOSITION InCS 0 1 OutCS Non-CS CS Figure 3.4: Transition System of a Process First of all, without using a mutex, process A and B are free to change their states, this is illustrated by figure 3.5, the free product of A and B. Notice that we simply concatenate the states of A and B to express the state of new system C, i.e. 01 means A is in state 0 and B is in state 1 etc. Prefix A and B are used to distinguish origins of the actions. Thus AinCS means action InCS of system A, BOutCS means action OutCS of system B etc. AInCS 00 01 AOutCS BInCS BOutCS BInCS BOutCS AInCS 10 11 AOutCS Figure 3.5: Free Product of Process A and B: C = A ×φ B Secondly, because there are no direct interactions between process A and B, we keep system C and make a free product of C and mutex M, as shown in figure 3.6. The same state encoding and action naming rules are used. MP, MV means action P, V of M, respectively. The set of states is shown in figure 3.6. The set of actions in system C ×φ M is: AC×φ M = {AInCS, AOutCS, BInCS, BOutCS, M P, M V } The set of synchronizations we want to apply on this system is: SyncC,M = {AInCS//M P, AOutCS//M V, BInCS//M P, BOutCS//M V } Thirdly, we apply synchronization between the actions from systems C and M. In fact, both A and B interact with mutex M, the synchronizations are:
  • 61.
    3.3. EXAMPLE OFSYNCHRONIZED COMPOSITION OF LTS 51 MP MP AInCS AInCS 00 01 00 01 0 0 1 AOutCS 1 M.V AOutCS M.V BInCS BOutCS BInCS BOutCS BInCS BInCS BOutCS BOutCS MV AInCS AInCS MV 10 11 10 11 0 0 1 1 AOutCS MP AOutCS MP Figure 3.6: Free Product of Process C ×φ M • For process A: AInCS//M P, AOutCS//M V • For process B : BInCS//M P, BOutCS//M V In order to obtain the composed system, we apply the rules in definition 3.2.6, concretely in the following steps † : 1. On system C ×φ M shown in figure 3.6, remove transitions involved in syn- chronizations SyncC,M , i.e. transitions labeled by AInCS, AOutCS, BInCS, BOutCS, M P , M V . In this example, all transitions are removed. 2. Starting with initial state, i.e. 000, computing the firability and result state of applying actions: AInCS//M P , AOutCS//M V , BInCS//M P ,BOutCS//M V . In this example, we discover the following transitions/states: AInCS//M P • 000 − − − − 011 −−−→ AOutCS//M V • 011 − − − − → 000 −−−− BInCS//M P • 000 − − − − 101 −−−→ BOutCS//M V • 101 − − − − → 000 −−−− 3. Repeat step 2 until no new states are discovered. 4. Remove all isolated states, i.e. states which are not connected with initial state. In this example, all states except 000, 011, 101 are removed.
  • 62.
    52 CHAPTER 3. SEMANTICAL MODEL COMPOSITION AInCS // MP 00 01 0 1 AOutCS // MV BOutCS // MV BInCS // MP 10 1 Figure 3.7: C ×SyncC,M M The final synchronized composition of C and M, with SyncC,M = {AInCS//M P, AOutCS//M V, BInCS//M P, BOutCS//M V } is shown in figure 3.7. The final system has 3 states and 4 actions, all other states are illegal states. 3.3.2 Synchronized Composition of Counters In this example, we will synchronize two counters with different objectives using different synchronization expressions. Case 1: No synchronization. As depicted on the left side of figure 3.8, system A and B are two counters to be composed. We use SA and SB to refer to the state of counter A and B, respectively. The state of the composed system is expressed as the concatenation of SA and SB, e.g. 00 means SA is 0 and SB is 0, and so forth. If no synchronizations are specified, i.e. just put the two counters together, the composition of the two systems will have • 4*4=16 states {00, 01, 02, 03, 10, 11, 12, 13, 20, 21, 22, 23, 30, 31, 32, 33}, initial state 00. • two actions (labels): {Ainc, Binc} • 32 transitions: {4 ∗ At1, 4 ∗ At2, 4 ∗ At3, 4 ∗ At4, 4 ∗ Bt1, 4 ∗ Bt2, 4 ∗ Bt3, 4 ∗ Bt4} as depicted in figure 3.8. Notice that different strategies may be used to deduce the result of composition. It is not † always necessary to compute the free product before applying synchronizations. Here we use a simple approach by construction.
  • 63.
    3.3. EXAMPLE OFSYNCHRONIZED COMPOSITION OF LTS 53 We use prefix A and B to distinguish the original system of actions and tran- sitions, and labels on the arcs are just for illustration in order to show the dif- Ainc Ainc ferences before and after composition. At1 = 00 − → 10, At2 = 10 − → 20, − − Binc Bt1 = 00 − → 01 ... − Ainc and Binc are actions can be performed in the new system, i.e. free product of system A and B shown on the right side of figure 3.8: all vertical arcs are labeled by Ainc and all horizotal arcs are labeled by Binc. Bt4 0 t4 3 00 Bt1 01 Bt2 02 Bt3 03 t1 t3 At1 At1 At1 At1 Bt4 1 t2 2 10 Bt1 11 Bt2 12 Bt3 13 System A At4 At4 At2 At4 At4 At2 At2 At2 Bt4 20 Bt1 21 Bt2 22 Bt3 23 0 t4 3 At3 At3 At3 t1 At3 Bt4 t3 1 t2 2 30 Bt1 31 Bt2 32 Bt3 33 System B LTS of A × B Figure 3.8: Free Product of A and B:A ×φ B Now we want to synchronize two counters to get a bigger system. Depending on our intentions, there are several ways to define synchronization. Case 2: Synchronize LTS transitions. We want the two counters to be synchronized at 0. In this case, when system A or B arrives at state 3, it has to wait another system to be able to finish this synchronization. This is similar to a blocking communication through networks. Conditions of synchronizations In order to specify this synchronization, one way to identify a state from a set of states is to use conditions. We use the syntax CondList :: Action to specify conditional actions. For example SA = 3 means system A is at state 3, thus SA = 3 :: Ainc refers to At4. Our intention can be expressed by SA = 3, SB = 3 :: Ainc//Binc, where the comma ’,’ means the conjunction of conditions.
  • 64.
    54 CHAPTER 3. SEMANTICAL MODEL COMPOSITION Using conditions is a way to dynamically classify (label) LTS transitions in complex systems. However, the syntax of the conditions depends the syntax of the concrete modeling language and we will not discuss details here. SA=3, SB=3::Ainc // Binc (At4//Bt4) 00 Bt1 01 Bt2 02 Bt3 03 At1 At1 At1 At1 10 Bt1 11 Bt2 12 Bt3 13 At2 At2 At2 At2 20 Bt1 21 Bt2 22 Bt3 23 At3 At3 At3 At3 30 Bt1 31 Bt2 32 Bt3 33 Figure 3.9: Synchronization with SA = 3, SB = 3 :: Ainc//Binc With synchronization expression SA = 3, SB = 3 :: Ainc//Binc, the com- posed system has: • 16 states: {00, 01, 02, 03, 10, 11, 12, 13, 20, 21, 22, 23, 30, 31, 32, 33}, initial state 00. • 3 actions (labels): {Ainc, Binc, SA = 3, SB = 3 :: Ainc//Binc} • 25 transitions {4 ∗ At1, 4 ∗ At2, 4 ∗ At3, At4//Bt4, 4 ∗ Bt1, 4 ∗ Bt2, 4 ∗ Bt3} as shown in figure 3.9. The synchronized transition is labeled by SA = 3, SB = 3 :: Ainc//Binc, which means At4 and Bt4 occur simultaneously. Other possible synchronizations are (as shown in figure 3.10): • SA = 3, SB = 3 :: Ainc//Binc: we want counter A to be reset without considering counter B, but B has to synchronize with A while doing its reset. • SA = 3, SB = 3 :: Ainc//Binc: we want two counters to run with and without synchronization Case 3. We want to connect the two counters in a way that B increments when A finishes a cycle, that means At4//Binc, At4 ⇒ SA = 3 :: Ainc. In this
  • 65.
    3.3. EXAMPLE OFSYNCHRONIZED COMPOSITION OF LTS 55 SA=3, SB=3::Ainc // Binc (At4//Bt4) SA=3, SB=3::Ainc // Binc (At4//Bt4) 00 Bt1 01 Bt2 02 Bt3 03 00 Bt1 01 Bt2 02 Bt3 03 Bt4 At1 At1 At1 At1 At1 At1 At1 At1 10 Bt1 11 Bt2 12 Bt3 13 10 Bt1 11 Bt2 12 Bt3 13 Bt4 At4 At2 At2 At4 At2 At4 At2 At4 At4 At2 At4 At2 At4 At2 At4 At2 20 Bt1 21 Bt2 22 Bt3 23 20 Bt1 21 Bt2 22 Bt3 23 At3 Bt4 At3 At3 At3 At3 At3 At3 At3 30 Bt1 31 Bt2 32 Bt3 33 30 Bt1 31 Bt2 32 Bt3 33 Bt4 1) SA = 3, SB = 3 :: Ainc//Binc 2) SA = 3, SB = 3 :: Ainc//Binc Figure 3.10: SA = 3, SB = 3 :: Ainc//Binc and SA = 3, SB = 3 :: Ainc//Binc At4//Bt4 At4//Bt4 00 Bt1 01 Bt2 02 Bt3 03 00 01 02 03 At1 At1 At1 At1 At1 At1 At1 At1 10 Bt1 11 Bt2 12 Bt3 13 10 11 12 13 At2 At4Bt1 At2 At4Bt2 At2 At4Bt3 At2 At2 At4Bt1 At2 At4Bt2 At2 At4Bt3 At2 20 Bt1 21 Bt2 22 Bt3 23 20 21 22 23 At3 At3 At3 At3 At3 At3 At3 At3 30 Bt1 31 Bt2 32 Bt3 33 30 31 32 33 1) SA = 3 :: Ainc//Binc 2) SA = 3 :: Ainc//Binc Figure 3.11: Synchronization with SA = 3 :: Ainc//Binc and SA = 3 :: Ainc//Binc
  • 66.
    56 CHAPTER 3. SEMANTICAL MODEL COMPOSITION case, transition t4 of system A is synchronized with all the transitions in system B labeled by inc. The composed system has: • 16 states: {00, 01, 02, 03, 10, 11, 12, 13, 20, 21, 22, 23, 30, 31, 32, 33}, initial state 00. • 3 actions (labels): {Ainc, Binc, SA = 3 :: Ainc//Binc} • 28 transitions {4∗At1, 4∗At2, 4∗At3, At4//Bt1, At4//Bt2, At4//Bt3, At4//Bt4, 4 ∗ Bt1, 4 ∗ Bt2, 4 ∗ Bt3} as shown in figure 3.11.1. A and B can run separately and are synchronized each time when A moves from state 3 to state 0. A variance of this synchronization is SA = 3 :: Ainc//Binc is shown in figure 3.11.2, where counter B is totally driven by counter A. In this case, synchronizations are more dynamic than in case 2, i.e. they are interpreted during execution, e.g. SA = 3 :: Ainc//Binc ⇒ {At4//Bt1, At4//Bt2, At4//Bt3, At4//Bt4}. This is a dynamic binding of synchronization with transi- tions. Case 4. We want to synchronize action inc of system A with action inc of system B. Ainc//Binc. In this case, all transitions labeled by inc in system A are synchronized with all the transitions labeled by inc in system B. With synchroniza- tion Ainc//Binc, the composed system has: • 16 states: {00, 01, 02, 03, 10, 11, 12, 13, 20, 21, 22, 23, 30, 31, 32, 33}, initial state 00. • 2 actions (labels): {Ainc//Binc, Binc} • 28 transitions {At1//Bt1, At1//Bt2, At1//Bt3, At1//Bt4, At2//Bt1, At2//Bt2, At2//Bt3, At2//Bt4, At3//Bt1, At3//Bt2, At3//Bt3, At3//Bt4, At4//Bt1, At4//Bt2, At4//Bt3, At4//Bt4, 4 ∗ Bt1, 4 ∗ Bt2, 4 ∗ Bt3}. In this case, transitions labeled by Ainc are removed and transitions labeled by Binc are kept. The binding of synchronization is dynamic for both systems, e.g. Ainc//Binc is bound with 16 transitions. Figure 3.12 depicts the results of synchronization with Ainc//Binc, Ainc//Binc, and Ainc//Binc, respectively. Impacts of synchronization on the properties of system. Synchro- nizations don’t change the properties of the subsystems. However, based on the conjunction of its subsystems’ states, the composed system has new properties, e.g.
  • 67.
    3.3. EXAMPLE OFSYNCHRONIZED COMPOSITION OF LTS 57 At4//Bt4 At4//Bt4 00 Bt1 01 Bt2 02 Bt3 03 00 Bt1 01 Bt2 02 Bt3 03 At1Bt2 At1Bt2 At1Bt1 At1Bt3 At1 At1Bt1 At1 At1Bt4 At1 At1Bt3 At1 At1Bt4 10 Bt1 11 Bt2 12 Bt3 13 10 Bt1 11 Bt2 12 Bt3 13 At4Bt1 At2Bt3 At2Bt4 At4Bt1 At2Bt3 At2Bt4 At4Bt3 At2Bt3 At2 At2 At2 At2Bt1 At2Bt1 At2 At2Bt3 At4Bt3 At4Bt2 At4Bt2 20 Bt1 21 Bt2 22 Bt3 23 20 Bt1 21 Bt2 22 Bt3 23 At3Bt4 At3 At3 At3Bt4 At3 At3Bt1 At3Bt3 At3Bt1 At3Bt3 At3Bt2 At3Bt2 At3 30 Bt1 31 Bt2 32 Bt3 33 30 Bt1 31 Bt2 32 Bt3 33 1) Ainc//Binc 2) Ainc//Binc At4Bt4 00 At1Bt1 11 At2Bt2 22 At3Bt3 33 3) Ainc//Binc Figure 3.12: Synchronization with Ainc//Binc, Ainc//Binc, and Ainc//Binc in figure 3.12.3 a property could be: SA==SB. The properties of composed system rely on two kinds of elements: the initial state of each subsystem and the synchro- nizations. While specifying a system, in general we know the initial states of subsystems. While implementing the system, synchronizations should be realized or implemented correctly, especially in parallel, distributed environments. For instance, in figure 3.13 a process in system C tries to send a message to process in system D, synchro- nization C.send//D.receive should be implemented and ensured by the underlying communication system which may have different levels of reliability, security, and transactional supports. Algorithms such as 2-phase commit and 3-phase commit protocols are often used to guarantee the synchronization of multiple processes in distributed environment. For instance, in figure 3.14 the transaction coordinator wants to synchronize the counters through a network. The implementation is a refinement of the syn- chronization expression, e.g. Ainc//Binc//Xinc. Based on existing infrastructures and requirements, 2-phase commit or 3-phase commit protocols can be used to im- plement the synchronization in a centralized way. The separation of specification (or modeling) and implementation is a fun- damental concept of system design. We divides a problem into specification (of
  • 68.
    58 CHAPTER 3. SEMANTICAL MODEL COMPOSITION System C System D 0 0 send receive 1 1 Figure 3.13: Two Distributed Communicating Systems Transaction System A System X Coordinator 0 inc 3 0 inc 3 inc inc inc inc 1 inc 2 System B 1 inc 2 0 inc 3 inc inc 1 inc 2 Figure 3.14: Use Transaction Coordinator for Synchronization
  • 69.
    3.4. PETRI NETSAND LTS 59 synchronization) and implementation. How to implement the synchronizations in complex environments is the next step of our work, which consists of automatic code generation from synchronization specifications and environment profiles. We classify the implementations of synchronization into 3 categories: • communication between processes, e.g. locks, blocking send/receive, with ACK ... • synchronization using a centralized transaction manager, e.g. 2-phase commit and 3-phase commit protocol • decentralized peer-to-peer synchronization, e.g. broadcasting, p2p protocols. Each kind of implementation is adequate for certain environments, and maybe not for others. 3.4 Petri Nets and LTS Mapping from Petri net to LTS. The mapping from a PN to its LTS is straight- forward by applying an injective function L : TP N → ALT S , i.e. for a given PN, the relation between the PN transitions and the labels of its LTS is one-to-one. However, LTS of different models may be isomorphic, i.e. having the same graph structure but different labels. For example, the LTS of the Place/Transition net and the Algebraic Petri Net (APN) models in figure 3.15 are isomorphic to the LTS of the example counter in figure 3.2. Isomorphic LTS means that a system can be built using dif- ferent syntax (labels). Since our synchronized composition of system is defined on LTS, it can be applied to any DSL whose semantics is given by LTS. P0 t1 P1 ADT: x 0+1=1 t4 t2 0 inc 1+1=2 x+1 2+1=3 3+1=0 P3 t3 P2 Place/Transition Net model of the counter APN model of the counter (Places are Safe) Figure 3.15: The Simple Counter Modeled by Place/Transition Net and APN Moreover, in figure 3.15 the Place/Transition nets can be seen as the unfolded APN model. This is an example that the same semantic model is built through different languages.
  • 70.
    60 CHAPTER 3. SEMANTICAL MODEL COMPOSITION Example of counter Figure 3.16 illustrates the compositions of the APN counter using different synchronization specifications. We can observe that transitions with- out are removed from the new system. Note that they are just for illustration purpose because we did not give the formal syntax composition rules with algebraic Petri nets. However, the syntactical composition of models has the objective of implementing the semantics of composition we presented in this Chapter ‡ . SA SB x x 0 Sync = {Ainc//Binc} x+1 0 x+1 Ainc x y Binc y+1 x+1 Ainc//Binc SA SB SA SB x x 0 0 0 0 x+1 x+1 y y x Binc Ainc x y+1 y+1 x+1 x+1 Ainc//Binc Ainc//Binc Sync = {Ainc//Binc} Sync = {Ainc//Binc} SA SB Sync = {Ainc//Binc} 0 0 x y x+1 y+1 Ainc//Binc Figure 3.16: Different Compositions of two APN Counters A, B Example of dining philosophers In dining philosophers problem, a certain number of philosophers spend their lives alternating between thinking and eating. They are seated around a circular table. There is a fork placed between each pair of neighboring philosophers. Each philosopher has access to the forks at her left and right. In order to eat, a philosopher must be in possession of both forks. Each philosopher attempts to pick up the left fork first and then the right fork. When finishes eating, a philosopher puts both forks back down on the table and begins CO-OPN transactions can be considered as a syntactical composition of models, because they ‡ have the same semantics as our synchronizations.
  • 71.
    3.4. PETRI NETSAND LTS 61 thinking. Since the philosophers are sharing forks, it is not possible for all of them to be eating at the same time. The interactions between philosophers and forks can be seen as synchroniza- tions between different systems. In our model, each philosopher has two states: Eating and Thinking, and two actions GoEat and GoThink. Each fork also has two states: Free and Taken, and two actionsTake and Put. Figure 3.17 shows the PN model of two philosophers and two forks. Instead of assuming a philosopher may only pick up one fork at a time, we suppose a philosopher can realize transactions, i.e. a philosopher can take two forks at the same time. GoEat Take Ph1 F1 Thinking Eating Free Taken GoThink Put GoEat Take Ph2 F2 Thinking Eating Free Taken GoThink Put Figure 3.17: PN model of Two Philosophers and Two Forks In order to compose the 4 systems using synchronizations, we start by identify labels (actions): Ph1.GoEat, Ph1.GoThink, Ph2.GoEat, Ph2.GoThink, F1.Take, F1.Put, F2.Take, F2.Put. Then, we specify synchronizations (constraints) between the systems, in this example: • Ph1.GoEat//F1.Take//F2.Take: Philosopher 1 will take fork 1 and fork 2 simultaneously when he or she performs GoEat. • Ph1.GoThink//F1.Put//F2.Put: Philosopher 1 will put fork 1 and fork 2 simultaneously when he or she performs GoThink. • Ph2.GoEat//F2.Take//F1.Take: Philosopher 2 will take fork 2 and fork 1 simultaneously when he or she performs GoEat.
  • 72.
    62 CHAPTER 3. SEMANTICAL MODEL COMPOSITION • Ph2.GoThink//F2.Put//F1.Put: Philosopher 2 will put fork 2 and fork 1 simultaneously when he or she performs GoThink. Figure 3.18 shows the composed system from above synchronizations. In fact, transitions synchronized with // are merged into a single transition in the composed system because modifier is not used in the synchronizations. These synchronizations also impose that forks cannot change their states alone without being synchronized with philosophers. F1_Free F1_Taken Ph1.GoEat//F1.Take//F2.Take Ph2.GoEat//F2.Take//F1.Take Ph1_Thinking Ph1_Eating Ph2_Eating Ph2_Thinking Ph1.GoThink//F1.Put//F2.Put Ph2.GoThink//F2.Put//F1.Put F2_Free F2_Taken Figure 3.18: Synchronized Philosophers and Forks 3.5 Timing Semantics of the Synchronizations and the Sequence (..) Operator In the formal definition of synchronized composition of LTS, synchronizations are parallel (//) or choice (⊕). The composition of systems relies on their transactional semantics, i.e. • for parallel synchronization, all synchronized actions/events should occur or nothing should occur. • for choice synchronization, only one action/event or nothing will occur among all the synchronized actions/events. However, in parallel synchronization the timing (order) of actions/events are unspecified, e.g. by A//(B//C) we mean A, B, C should all occur during the syn- chronization (transaction), but no constraints are given regarding to the order of actions, such as:
  • 73.
    3.6. SUMMARY 63 • should actions A, B, C start simultaneously, or • should actions A, B, C end simultaneously, or • should they occur one after another with a more specific order, e.g. B after A, C after B etc. Because order is an important factor in real world systems, we re-introduce the sequence (..) operator as a refined parallel synchronization operator. In fact, the sequence synchronization has the same semantics regarding to the composition of systems, but it implies ordering on the occurrence of events, e.g. for synchronization A..B, its semantics implies: • the same semantics as parallel synchronization //: A and B should occur both, or none of them occurs (apparently), and • more constraints on the order: B should be performed after A A typical example of using the sequence is when several actions are synchro- nizing with the same actions, e.g., for two synchronizations A//B and A//C, we can have several interpretations: • A//B, A//C ⇒ A//(B//C), without implying order on B and C • A//B, A//C ⇒ A//(B..C) or A//B, A//C ⇒ A//(C..B), when we want to imply order on B and C for the synchronization In our modeling work, the sequence synchronization .. can replace // when specific order is necessary for the parallel synchronization (or transaction) specified with //. 3.6 Summary In this chapter, we propose a semantical composition language for the composition of labeled transition systems. Based on CO-OPN transactions, this language allows to express different intentions of composition, such as parallel and alternative syn- chronizations, and decide either a label/action of the initial system will appear in the composed system (i.e. visibility of labels) or not. The composition relies on the the transactional semantics of the operators: several things should all happen in different systems, or nothing should happen.
  • 74.
    64 CHAPTER 3. SEMANTICAL MODEL COMPOSITION We have shown that, the composition of LTS is about constraining the free product of initial systems, thus reducing states from their free product. With a well-designed strategy, it is possible to deduce the state space of composed system from the state space of initial systems, which will facilitates model-checking and verification of complex systems, thus managing the complexity. In the next Chapter, we will present the formal notation, ID-net, which im- plicitly implies model composition via its annotation mechanisms.
  • 75.
    Chapter 4 ID-Net 4.1 Motivation Processes and Resources are two essential elements of computer systems. The de- sign of computer system has the objectives of optimizing resource utilization and maximizing process execution performance while keeping the reliability of systems. Processes are programs which will execute in parallel and compete for re- sources in concurrent environments. Created and deployed by software developers, the execution of processes is dynamic and depending on the execution environment, i.e current available resources in a system. Resources can be CPU (cycles), memories, network communications, data objects, and users (interfaces). Resources can have fixed and limited numbers, or can be created and disposed dynamically. The analysis of resource allocation in concurrent parallel environment is a classical problem and it is crucial for today’s software systems. Properties such as liveness, deadlock-free, absence of starvation of processes, and fairness between concurrent processes are very important for the design of systems. The development of concurrent, distributed system requires rigorously defined languages and models as well as automation tools which are capable to manage, verify the models, and transform them into executable codes. Formal methods and models such as process algebra [66–68], finite state machine, and Petri nets [69–71] are widely used in design and verification of distributed systems. Among them, Petri nets is the most often used model for concurrent and reactive systems in practical applications. In Petri nets, processes are represented by the net structure and resources 65
  • 76.
    66 CHAPTER 4. ID-NET are modeled (abstracted) as tokens. Petri nets’ graphical notation and abundant verification techniques make it an excellent tool for the modeling and verification of concurrent systems. However, similar to process algebra and other formal ap- proaches, classical Petri nets emphasize on process model and omit the details of resources. The abstraction of resource can reduce the complexity of validating con- current systems specified in Petri nets, however, the details on resource management have to be considered during the development of system. Software developers rely on programming languages they are using for the development. The tendency of using Domain-Specific Language (DSL) will allow domain experts to develop operational models/systems for specific kinds of prob- lems. A well-designed DSL should use the vocabularies of a specific domain to easily express domain problems, and have formal semantics for executability and verifiability of models created by this language. In fact, there are trade-offs between the verifiability (manage of complexity), expressive power, and executability of formal models. It would be interesting to bridge the semantics gap between formal models and domain-specific models by synchronizing their behaviors regardless of the modeling languages, i.e. giving formal semantics to the DSLs. 4.1.1 Principle of Petri Nets Modeling There are many reasons or purposes of using Petri nets-based modeling languages, for example model validation, simulation, or development of concurrent systems. Different kinds of Petri nets are proposed based on these purposes, in general, a Petri nets-based modeling language should define (maybe not completely) the following elements: • Control structure. Places, transitions, and the flow which connect them to- gether. This is the common basis of Petri nets models. These elements form the essential constraints of the system. • Tokens. Information or entities transported on the flow, they are consumed and produced by transitions. • Inscription language. It is used to specify information on places, transitions, flow, and tokens. • State-Transition Semantics. The rules of consuming and producing tokens with respect to the state of system; how transitions are enabled and executed.
  • 77.
    4.1. MOTIVATION 67 Control Structure. Control structure defines control flow patterns such as se- quence, parallel, selection (branching), and synchronization. The control structure of Petri nets shows parallel processing and synchronization explicitly and intuitively, which is an advantage compared to most general sequential programming languages, state-chart diagrams, and other automate-based graphical languages. It allows to specify non sequential processes [72], which can have several control points simulta- neously. Tokens. Tokens can represent physical or conceptual entities, states of logical predicates, or pieces of information. The interpretation of the presence of a token in a particular place depends on the meaning of token and the intention of modeler. The state of a system, i.e. the marking, is represented by the distribution of tokens in the control structure and the values of tokens. A Petri net can use distinguishable (individual token) or non-distinguishable tokens (black tokens). Non-distinguishable tokens don’t have values, and a marking of a place is the number of tokens in the place. A marking of nets with distinguish- able tokens also depends on the nature of its tokens, e.g. values and identities of tokens. Distinguishable tokens can be typed or not (if only one type is used). Typed token can be categorized as follows: • value token. For example 0, 1, 2, true, false. Value tokens are distinguished by their values. • ID tokens: simple-variable tokens. Equivalent to names of variables of prim- itive types, e.g. integer a, string b, float c, a,b,c are simple typed variable tokens. • ID tokens: reference tokens. Equivalent to references to structured objects, e.g. a book object with attributes such as name, ISBN, author etc. Value tokens are distinguished by their values. ID tokens are distinguished by their identities. A collection of tokens can be managed by using an ID token referring to a list (or bag, set) structure containing other tokens. Normally, value tokens are self-contained and their values can be directly used by transitions, while additional mechanisms is needed to solve and manipulate the values/resources associated with ID tokens. However, with value tokens, the manipulate rules have to be given somewhere, e.g. implicit rules or defined by the inscription language. With ID tokens, the rules of using the IDs have to be defined explicitly in models outside of ID-net (i.e. co-models), as we will present later in this chapter.
  • 78.
    68 CHAPTER 4. ID-NET Inscription Language. An inscription language is a Domain-Specific Language. Inscription language defines allowed annotations on the control structure. These annotations can be used for automatic model processing such as analysis and model transformation. Most of the time, tokens are also defined by an inscription language. Several kinds of inscriptions are used in literature: • Place inscription: name and type of places • Transition inscription: name, conditions, operations • Arc inscription: variables, weights on arcs • Tokens: types and values of tokens • Annotations of nets such as name etc. Inscription languages play an important role for Petri nets-based modeling languages. Since control structure represents control-flow with respect to causality of events, inscription languages are used principally to define data-related aspects such as conditions and data manipulations. In fact, inscriptions define a system side-by-side with the control structure, i.e. it is a Domain-Specific Model (DSM). Inscriptions specify interactions between control structure and the DSM. If the in- scription language is a pure functional language, we don’t need to consider the state space of the DSM. An inscription language may have the following parts: • Naming rules for place and transition • Data type: primitive types, complex data type definition, and variable decla- ration • Conditional expressions (guards) • Function definition, with or without side-effects The execution of transition inscription should be atomic. Firing the transition and executing of the inscription form a transaction, i.e. both finish successfully, or nothing changes in the state of the system in case of failure. Semantics and Execution of Petri net. A semantics of Petri nets gives the enabling and execution rules of transitions with respect to state-transition systems, e.g. how to compute the next state of system from actual state, how variables are evaluated and bound to values.
  • 79.
    4.1. MOTIVATION 69 Nondeterministic sequential interleaving semantics An operational semantics of Petri nets should specify the step-by-step evolution of system and how these steps can be achieved operationally, i.e. how to execute Petri nets. For exam- ple, a Petri net can be executed with nondeterministic sequential interleaving semantics by the following steps: 1. establishing an initial marking, 2. choosing a set of eligible transitions, 3. firing a transition among the set of eligible ones (nondeterministic), 4. going back to step 2 until no more transition is eligible. An eligible or enabled transition is a transition which has enough resource to be fired. The step firing a transition can have different operational semantics. From the resource perspective of view, a possible operational semantics can be described informally as follows: 1. select tokens in pre-set places, 2. reserve pre-condition tokens temporally, 3. evaluate T, if fails then releases reserved tokens, and go back to 1, 4. remove reserved tokens, i.e. consume tokens, 5. put post-condition tokens into post-set places, i.e. produce tokens. The step Evaluate T consists of evaluating guard conditions of T, and per- forming side-effects-free actions. The execution of this sequence should be atomic. This operational semantics also implies the following operations on the places (as we did for prototyping CO-OPN specifications in [73] and A.1 ): • P.take(token): reserve token • P.release(token): release a token (inverse of take) • P.put(token): put a token into the place • P.remove(token): remove a token from the place
  • 80.
    70 CHAPTER 4. ID-NET True concurrency semantics A Petri net can be also executed with true concurrency semantics [74, 75], which means all enabled transitions can be fired simultaneously: 1. establish an initial marking, 2. fire all eligible transitions as possible, 3. repeat step 2 until no more transition is eligible. With true concurrency semantics, the executions of transitions are concurrent. The step of firing all eligible transitions is non-determinist and may imply con- flicts on accessing resources during the evolution of system, i.e. several transitions requiring the same resource are enabled at the same time, but they cannot be exe- cuted simultaneously. In this case, the execution of transitions depends on the way of accessing the resources and can become interleaved. 4.2 Objectives of ID-Net Using true concurrency semantics, ID-net is designed for the development of con- current, distributed systems. Transitions can run in parallel if enough resources are available, in case of conflicts on resources, the execution of transitions become nondeterministic sequential interleaving. Our modeling framework extends the elements mentioned in precedent section by adding a synchronization mechanism allowing ID-net to interact with heteroge- nous external models at the same time. Each external model, also called the co- model of ID-net, can be defined using a domain-specific language. Notice that notion of co-model is relative, an ID-net can be a co-model of another ID-net and the inverse can be also true at the same time. A fundamental of ID-net is the separation between how to organize resources for different purposes (processes) and how the resources can be used and managed. They represent the two dimensions of a system: • the control structure of processes, i.e. modeled by ID-net, specifies how to organize resources to achieve objectives. This part is supposed to be executed in parallel as possible. • how a specific kind of resource can be used and managed depend on the nature of the resources, and it can be specified by a domain-specific language. For example, a function can be called concurrently or not, a variable can be read and write but not both at the same time etc.
  • 81.
    4.3. ID-NET: SYNTAXAND SEMANTICS 71 Inscription - Synchronization operators - Data Type Language - Function Synchronization - Modifiers (e.g. defining - Token - Implying system composition co-models) - Place - Transition Control - Enabling and execution Semantics - Flow Structure rules - True concurrency Figure 4.1: Elements of ID-net Modeling Framework The interactions between the two dimensions can be specified by synchro- nizations. From Aspect-Oriented Development (AOD) point of view, each kind of resource may correspond to a specific concern of a system and ID-net specifies how the concerns can be organized to achieve objectives. Thus this approach allows to model and develop large, complex systems. Incorporate domain-specific languages ID-net can be annotated by differ- ent Domain-Specific Languages at the same time, ID-net model coordinates these domain-specific models by executing the synchronizations. The final model will be a composition of ID-net and other domain-specific models (co-models). Concurrent programming Unlike parallel computing models which concentrate on data parallelism and performance issues, concurrent programming aims to to build reliable systems and manage their complexity. Concurrent programming is a challenging domain in today’s computing environment. The true semantics will allow ID-net to be executed in parallel and concurrent environments: the co-models manage the resources and synchronize with ID-net by communicating values and the identifications of the resources. Incremental development The annotation of ID-net can be performed incre- mentally by iterations. 4.3 ID-Net: Syntax and Semantics In this section, we will give the formal definition of ID-net and its operational se- mantics. First of all, the operational semantics without synchronization is given.
  • 82.
    72 CHAPTER 4. ID-NET Then we discuss how the synchronized compositions are interpreted during the exe- cution of ID-net model, i.e. how the semantics of external model and ID-net model are composed. Unlike classical Petri net, i.e. Place/Transition net, which uses undistinguish- able tokens, ID-net uses distinguishable identifications as tokens. In Place/Transi- tion net, places contains integers which count the available resources in a system, and transitions increase/decrease the counters during execution. With ID-net, we are able to know which resources are available and which resources will be used at each step. Because ID-net can represent the control structure of parallel program running in concurrent environment, the two kinds of elements place and transition have different roles in operational semantics of ID-net: • Places are passive elements which hold and give out resources upon request. • Transitions are active and dynamic elements. A transition can access its sur- rounding places. • Places and transitions are connected by arcs. A transition requests resources or information from its pre-set places, and it must give resources or informa- tion to its post-set places. • Tokens in a place are accessed concurrently by connected transitions, thus place has to manage these access. • A transition performs the sequence of actions as a transaction: consume to- kens, perform inscription function, and produce tokens. 4.3.1 Definitions Except explicitly mentioned, the term ”Petri net” means Place/Transition net in our discussion. Definition 4.3.1. Petri net. A Petri net is a tuple < P, T, F, W >, where • P is a finite set of places, • T is a finite set of transitions (P ∩ T = ∅), • F ⊆ F in ∪ F out is the flow relation. F in = P × T , F out = T × P , • W : F → (N{0}) is the arc weight mapping.
  • 83.
    4.3. ID-NET: SYNTAXAND SEMANTICS 73 Let a ∈ P ∪ T . The set •a = {a | < a , a >∈ F } is called the pre-set of a, and the set a• = {a | < a, a >∈ F } is its post-set. Each transition consumes tokens from its pre-set places and produces tokens to its post-set places. Definition 4.3.2. Marking of a Petri net. Given a Petri net N =< P, T, F, W >, the marking M : P → N is the distribution of tokens in its places P . Places hold the tokens. F defines the possible token flow. The semantics of Petri net is defined as a transition system. A state is a Petri net marking M ∈ P → N. The state of a net changes when transitions fire. For a transition t ∈ T to fire it has to be enabled. If a transition fires, it consumes tokens from places in •t and produces tokens in places in t•. Definition 4.3.3. Petri net with marking. A Petri net with marking is a tuple < N, m0 > where: • N =< P, T, F, W > is a Petri net • m0 is one marking, called the initial marking. ID-net takes a step forward by using typed and distinguishable tokens, i.e. identifications, which give minimum information about the resources. Definition 4.3.4. ID-net. An ID-net is a tuple < D, V, P, T, F, Ains, T cond >: • D is a finite set of domain names (or type names) • V is a finite set of variable names. type : V → D gives the type of a variable • P is a finite set of places. type : P → D gives the type of a place • T is a finite set of transitions, (P ∩ T = ∅) • F ⊆ (F in ∪ F out ) is the flow relation. F in = P × T , F out = T × P , each flow is a pair as < p, t > or < t, p >. • Ains ∈ [F → P(V )] is an arc inscription function. An arc inscription is a set of variable names inscribed on an arc, e.g. Ains(< p, t >) is the set of variable names inscribed on arc from a place to a transition f =< p, t >; Ains(< t, p >) is the set of variable names inscribed on arc from a transition to a place f =< t, p >
  • 84.
    74 CHAPTER 4. ID-NET • type : F → D gives the type of an arc, i.e. for any arc f ∈ F , ∀v ∈ Ains(f ) : type(v) = type(f ) where f =< t, p > or f =< p, t >, type(< t, p >) = type(p), type(< p, t >) = type(p) • T cond is a function T → P(CondV ), where CondV is a set of conditions on variables from V , a condition can be one of the following forms: – ∀v, v ∈ V , (v = v ) ∈ CondV , meaning v and v must refer to different tokens – ∀v, v ∈ V , (v == v ) ∈ CondV , meaning v and v must refer to the same token Example. Domain names can be value or reference types, e.g. D = {int, bool, char, int∗, bool∗} meaning D has the value types of int, bool, char, and the identification (reference) types of int and bool. A domain is the set of values of the same type, e.g. domain(int) = {0, 1, 2...}, domain(boolean) = {true, f alse}. domain(int∗) = {x, y, z} means x, y, z are refer- ence type (variable name) of integer, where domain is a function which return the set of value for that domain name. An identification is unique in its domain. A token can refer to a concrete computing resource or an abstract entity. A concrete resource is accessible for those who holds its token, for instance, in a Web application, the client (browser) will get a session ID after the user authentication step and afterwards the session ID should be provided each time in order to access privileged resources. However, an identification token is not necessary to be unique in an ID-net, i.e. multiple tokens can refer to the same resource or value. In a real execution environment, resources are global and transitions trying to acquire the same resource are coordinated by resource managers or concurrent data structures. This implies the composition of ID-net and these models. ID-net places and arcs are typed. Each ID-net arc can be annotated by a local variable name, the variable will be bound with the ID token while firing the transition connected with the arc, and the variable is accessible locally by the transition. An ID-net transition controls which tokens it consumes and produces. T cond is a set of supplementary conditions on the variables of V to limit the flow of tokens.
  • 85.
    4.3. ID-NET: SYNTAXAND SEMANTICS 75 Definition 4.3.5. Transition Inscriptions. For ID-net N =< D, V, P, T, F, Ains, T cond >, T ins ∈ [T → P(V )] is a transition inscription function. A transition inscription is a set of input and output variables names inscribed on its input arcs and output arcs, respectively. ∀t ∈ T : T insin (t) = Ains(< p, t >) p∈•t ∀t ∈ T : T insout (t) = Ains(< t, p >) p∈t• T ins(t) = T insin (t) ∪ T insout (t) Syntactically, the scope of a variable name is limited to a transition. Thus variable names will be interpreted locally by a transition and we have the following implicit rules for the local interpretation of variable names: • in the scope of a transition, the same variable name always refer to the same token. • in the scope of a transition, different variable names do not need but may refer to the same token. To be enabled, a transition tries to bind tokens from its input places to the inscribed variables of its input arcs, respectively. When the same variable name is inscribed on more than one input arcs of a transition, a strict join is formed. On the other hand, a duplication transition is a transition has more than one output arcs having the same inscription variable. Figure 4.2 shows strict join and duplication transitions. v v v v strict join duplication Figure 4.2: Strict Join and Duplication ID-net Transitions Definition 4.3.6. Strict Join Transition. For ID-net N =< D, V, P, T, F, Ains, T cond >, transition t ∈ T is called a strict join transition iff: ∃p, q ∈ •t, p = q, Ains(< p, t >) ∩ Ains(< q, t >) = ∅
  • 86.
    76 CHAPTER 4. ID-NET t a t v a v v v a,b b enabled strict-join transition not enabled strict-join transition Figure 4.3: Examples of Strict Join Transitions A strict join transition is enabled only if the same token is bound with the same variable of different arcs. For example, in figure 4.3, transition t is not enabled if it cannot find two tokens with the same identity in its pre-places. Definition 4.3.7. Duplication Transition. For ID-net N =< D, V, P, T, F, Ains, T cond >, transition t ∈ T is called a duplication transition iff: ∃p, q ∈ t•, p = q, Ains(< p, t >) Ains(< q, t >) = ∅ A duplication transition simply send several copies of the same token to its post-places. Definition 4.3.8. Pipe Transition. For ID-net N =< D, V, P, T, F, Ains, T cond >, transition t ∈ T is called a pipe transition iff: T insin (t) = T insout (t) A generator transition is an ID-net transition which pass input tokens to its output places. It is like a ’pipe’ which don’t modify the content of token flow. Definition 4.3.9. Generator Transition. For ID-net N =< D, V, P, T, F, Ains, T cond >, transition t ∈ T is called a generator transition iff: ∃v : v ∈ T insin (t) and v ∈ T insout (t) / A generator transition is an ID-net transition which uses different output vari- able names than input variable names. As shown in figure 4.4, variable name v2 is inscribed on the output arcs and not on the input arcs of transition, thus the transitions in figure 4.4 are generator transitions. Unlike normal transitions which forward input tokens without changing them, generator transitions have the rights and responsibility to bind the new output variables, i.e. they may produce new tokens than the input tokens.
  • 87.
    4.3. ID-NET: SYNTAXAND SEMANTICS 77 v1 v2 v1 v1 v2 v3 v1 v1 v2 v2 Figure 4.4: Examples of Generator Transitions 4.3.2 Operational Semantics of ID-net The followed notations are used to describe the operational semantics of ID-net. Definition 4.3.10. Multi-Set. A multi-set m, over a non-empty set S, is a func- tion m ∈ [S → N], the positive integer m(s) ∈ N is the number of appearances of the elements s in the multi-set m. Notation. We usually represent the multi-set m by a formal sum: m= m(s) s s∈S By M(S) or MS we denote the set of all multi-sets over S, then m ∈ M(S). The positive integers {m(s)|s ∈ S} are called the coefficients of the multi-set m, and m(s) is called the coefficient of s. An element s ∈ S is said to belong to the multi-set m iff m(s) = 0 and we then write s ∈ m. Definition 4.3.11. Operations of Multi-Sets. We define the following opera- tions of multi-set: singleton, addition, comparison, size, and subtraction. For all m, m1 , m2 ∈ M(S): • Empty multi-set. An empty multi-set over S it is a function ∅M such as ∀s ∈ S, m(s) = 0 • Singleton. This function creates a multi-set from a single element using {}M , s1 ∈ S, {s1} = m(s) s s∈S where if s == s1 : m(s) = 1, otherwise m(s) = 0. • Addition +M : m1 +M m2 = (m1 (s) +N m2 (s)) s s∈S
  • 88.
    78 CHAPTER 4. ID-NET • Comparison =M : m1 =M m2 = ∃s ∈ S : m1 (s) =N m2 (s) • Size | |: |m| = m(s) s∈S • Comparison (sub multi-set) ≤M : m1 ≤M m2 = ∀s ∈ S : m1 (s) ≤N m2 (s) • Substraction −M . when m1 ≤M m2 : m2 −M m1 = (m2 (s) −N m1 (s)) s s∈S ≥M and =M are defined analogously to ≤M . Proposition 4.3.12. The following properties are satisfied for all multi-sets m1 , m2 , m3 ∈ M and all non-negative integers n, n1 , n2 ∈ N: • +M is commutative. m1 +M m2 = m2 +M m1 • +M is associative. m1 +M (m2 +M m3 ) = (m1 +M m2 ) +M m3 • ∅ is zero element. m +M ∅ = m • |m1 +M m2 | = |m1 | +N |m2 | Definition 4.3.13. Binding Function. A binding function is a mapping from variable names to the values in their corresponding domains. For a set of variable names V and their domain names D, Bind : V → domain(di ) ∪ {⊥} di ∈D where ∀v ∈ V, Bind(v) ∈ domain(type(v)) Bind(v) = ⊥ means we do not give a binding for variable v, i.e. invalid (or undefined) binding. Except specifically mentioned in our discussion, a binding should be valid.
  • 89.
    4.3. ID-NET: SYNTAXAND SEMANTICS 79 Definition 4.3.14. Extended Binding Function (overloaded Bind). An ex- tended binding function binds a set of variable names to a multi-set of values. For a set of variable names V and a set of domain names D, Bind : P(V ) → M( domain(di ) ∪ {⊥}) di ∈D where ∀v ∈ V, Bind(v) ∈ domain(type(v)) Bind(V ) can be computed using Bind(v) as follows: • Bind(∅) = ∅M • Bind({u} ∪ V ) = {Bind(u)}M +M Bind(V ) Marking. Let m be a marking of an ID-net. m is a function from P to the multi-set of values of domain(d), d ∈ D: m:P →( M(domain(di ))) di ∈D A marking of place p, m(p), is a multi-set of values from the domain of type(p): ∀p ∈ P, type(p) = d, m(p) ∈ M(domain(type(p))) Similarly to Petri net, < N, m0 > denotes an ID-net N with initial marking m0 . Enabled transition. A transition t ∈ T is m-enabled with a binding, written <t,Bind> as m − − − iff − − →, ∀p ∈ •t : Bind(Ains(< p, t >)) ≤M m(p) The set of m-enabled transitions is <t,Bind> T m = {t ∈ T | m − − − − − →} Here the Bind function is a resource allocation mechanism, i.e. it reserves tokens for the variables at the level of transition. Firing an ID-net transition. An m-enabled transition t may fire, producing <t,Bind)> the successor marking m , written as m − − − → m , where Bind is a function which −−− apply function Bind on all variables in T ins(t), thus: ∀p ∈ P : m (p) = m(p) −M Bind(Ains(p, t)) +M Bind(Ains(t, p))
  • 90.
    80 CHAPTER 4. ID-NET Because ID-net uses true concurrency semantics, enabled transitions can fire simultaneously if there are no conflict between them. If conflict exists between si- multaneously enabled transitions, the choice of firing transitions is non-deterministic and the execution becomes sequential interleaved. Definition 4.3.15. Reachable markings of Petri net. For Petri net P N with initial marking m0 < P N, m0 >, the set of markings reachable from m0 , i.e. the reachability set of m0 , reach(P N, m0 ) is the smallest set of markings, such that: • m0 ∈ reach(P N, m0 ), and t • if m → m for some t ∈ T , m ∈ reach(P N, m0 ), then m ∈ reach(P N, m0 ) − Definition 4.3.16. Reachable markings of ID-net. For ID-net N with initial marking m0 < N, m0 >, the set of markings reachable from m0 , i.e. the reachability set of m0 , reach(N, m0 ) is the smallest set of markings, such that: • m0 ∈ reach(N, m0 ), and <t,Bind> • if m − − − m for some t ∈ T , m ∈ reach(N, m0 ), then m ∈ reach(N, m0 ) −−→ Definition 4.3.17. LTS of ID-net without checking Tcond For an ID-net with initial marking < N, m0 >, its LTS is A<N,m0 > =< S, A, TA , s0 >, where • s0 = m0 • S = reach(N, m0 ) • A=T <t,Bind> • TA = {m − − − m | t ∈ T, m , m ∈ reach(N, m0 )} −−→ Definition 4.3.18. Path in LTS. In a LTS < S, A, T, s0 >, a path from marking m0 to m is a sequence of LTS transitions, i.e. <t0 ,Bind0 > <t1 ,Bind1 )> <tn ,Bindn )> m0 − − − − m1 − − − − m2 ... − − − − m − − −→ − − −→ −−−→ where t0 , t1 ...tn ∈ T , the sequence is: seq =< t0 , Bind0 >, < t1 , Bind1 > ... < tn , Bindn > The path from m0 to m can be denoted as <t0 ,Bind0 >,<t1 ,Bind1 >...<tn ,Bindn > m0 − − − − − − − − − − − → m −−−−−−−−−−−
  • 91.
    4.3. ID-NET: SYNTAXAND SEMANTICS 81 or simply as seq m0 − m → A pair of transition/binding < t0 , Bind0 > is in sequence seq is denoted as: < t0 , Bind0 >∈ seq. There may exist zero or more paths from one marking to another marking. We define function P ath(A, m0 , m) as the set of paths from marking m0 to m in LTS A, thus: seq ∈ P ath(A, m0 , m). Considering constraints Tcond in ID-net’s operational semantics. The above definitions do not check constraints defined in T cond which will limit the bindings. Definition 4.3.19. Binding satisfying Tcond. In a LTS of ID-net, for a set of conditions T cond and a binding on a set of variable V at marking m, i.e. Bindm : V • Bindm |= ∅ V • Bindm |= (T cond ∪ {v1 == v2}, v1, v2 ∈ V ) ⇔ V (Bindm |= T cond) ∧ (Bindm (v1) == Bindm (v2)) V • Bindm |= (T cond ∪ {v1 = v2}, v1, v2 ∈ V ) ⇔ V (Bindm >|= T cond) ∧ (Bindm (v1) = Bindm (v2)) V denoted as Bindm |= T cond. V Definition 4.3.20. LTS of ID-net satisfying Tcond For ID-net N =< D, V, P, T, F, Ains, T cond > and its initial marking m0 , its LTS without checking T cond is AN =< SA , A, TA , s0 >, its LTS satisfying T cond is BN =< SB , A, TB , s0 >: • SB ⊆ SA • A=T t,Bind • TB = {m − − m | t ∈ T, m , m ∈ SA , Bind |= T cond} ⊆ TA −→ Enabled transition satisfying T cond. A transition t ∈ T is m-enabled <t,Bind cond > with a binding which satisfies T cond, written as m − − − T− − iff − − − − →, <t,Bind> m − − − ∧ Bind |= T cond −−→ The set of m-enabled transitions satisfying T cond is <t,Bind > TT cond = {t ∈ T | m − − − T− − ⊆ T m m − − −cond→} −
  • 92.
    82 CHAPTER 4. ID-NET Example of ID-net Bindings. Figure 4.5 shows an example of ID-net transition with inscriptions and ID tokens a, b, c. We suppose that a, b, c are variables of the same type. Transition t has two input variables v1, v2 and two output variables v1, v2. Two possible bindings (non-determinist) v1:='a' a v2:='b' v1 v1 v2 fire t v2 a c b v1 v1 t v2 v2 b, t c fire t a v1 v1 v1:='a' v2 v2 v2:='c' b c t Figure 4.5: An Example of ID-net Bindings In this example, there are two possible bindings for variable v2: b or c. Without further conditions, the choice is non-determinist. Moreover, in the above three states the set of seen tokens is {a, b, c} and transition t is not a generator transition. The binding of variables is dynamics and depends on the marking of ID-net; if the transition is synchronized with external models, the computation depends also on the state of external models. 4.4 Basic ID-net Modeling Patterns Basic Control Flow Structure. With typed places, arcs with inscriptions, it is easy to model data flow with ID-net. However, depending on the types of domains and relations between the types, there are many possibilities. The essential control flow structure is shown in figure 4.6, they define the first-level constraints of ID- net model where annotations will be inscribed on this structure as second-level constraints. In this section, we will identify several common cases in data flow modeling.
  • 93.
    4.4. BASIC ID-NETMODELING PATTERNS 83 transition related place related flow join store flow join 1) 2) 5) 6) split processing unit choice shared store 3) 4) 7) 8) Figure 4.6: Basic Control Flow Structure of ID-net without Annotations (as classical Petri nets) 4.4.1 Data Flow Modeling with Arc Inscriptions Token Pipes (with Pipe Transition). If a variable name is inscribed both on a transition’s input arc and one or several of its output arcs, it means the tokens consumed by the transition and produced by the transition will be guaranteed as the same, as shown in figure 4.7.1). When several output arcs of the transition have the same variable name as inscription, it means duplication of the token, as shown in figure 4.7.2). Figure 4.7.3) is a strict-join transition which produces the same token as it consumes. t t 1) a v v fire t v v a t t a v v 2) a v fire t v v v a t t a v v 3) v fire t v a v v a Figure 4.7: Token Pipes
  • 94.
    84 CHAPTER 4. ID-NET Token Transformers (with Generator Transition). If different variable names are inscribed on a transition’s input arcs and output arcs, as shown in figure 4.8, tokens consumed by the transition and produced by the transition are not guaranteed to be the same (there are chances to be so, but it depends on the inscribed function). t t 1) a v1 v2 fire t v1 v2 ? t t ? v2 v2 fire t v1 2) a v1 v3 v3 ? t t a v1 ? v1 v3 v3 3) fire t v2 v4 v2 v4 b ? Figure 4.8: Token Transformers In cases of figure 4.8.1), transition t consumes token a, i.e. v1 is bound to a, and the binding of v2 after firing t is unknown for this ID-net model, because it will be computed by external models. Similarity for figure 4.8.2) and 4.8.3), the bindings of variable after the transition will be determined dynamically. For example, if we use a data model to manage the addresses of customer using the relational model CustomerAddr(CustomerID, N ame, Street, City, State, Zip, P hone), figure 4.9 shows a possible data flow of changing working tokens. ZIP Customer Address zip addr saddr Street phone Phone Figure 4.9: A Data Flow of Token Transformer Constraints in the data model, e.g. functional dependency, can imply con-
  • 95.
    4.4. BASIC ID-NETMODELING PATTERNS 85 straints while firing a transition. In example 4.8.1), v2 is computed by the inscrip- tion function of t using v1 as an input parameter. The relation between v1 and v2 must exist somewhere: either this relation is specified in the data model, e.g. as an algebraic function v2 = ft (v1) = v1 ∗ 2, or it is defined in a relational model as in the example of customer address. The functional dependencies in the example of customer address are: CustomerAddr → ZIP , CustomerAddr → Street etc. An Example of Online Auction Process for the Composition of Data model and ID-net. On the left side of figure 4.10, we shows a domain object model (data model) for online auction process represented in UML class diagram. From this diagram, it is straightforward to derive operations to manipulate domain objects, e.g create objects, getters, setters, navigate between the objects etc. On the right side of the figure 4.10, we show some example of pseudo codes allowing to create and manipulate the objects. User Seller seller0=Seller.Create("0","seller0","email0"); ID: String Buyer buyer0=Buyer.Create("0","buyer0","email1"); Buyer Buyer buyer1=Buyer.Create("1","buyer1","email2"); Name: String 1 Item item0=Item.Create("0","book0",10.00); Email: String item0.setSeller(seller0); 0..* Bid bid0=Bid.Create("bid0",item,buyer0); Bid bid0.setPrice(12.00); ID: String Seller Time: Date Bid bid1=Bid.Create(); 1 0..* Price: Float bid1.setID("bid1"); bid1.setItem(item0); 1 0..* 1 bid1.setBuyer(buyer1); 0..1 bid1.setPrice(15.00) Item ID: String Deal Deal deal=Deal.Create(); Name: String ID: String deal.setBid(bid1); PriceMin: Float Status: String deal.setStatus("waiting payment"); Figure 4.10: Domain Object Model for the Online Auction Process Figure 4.11 shows the ID-net model of an online auction process using the data objects defined in figure 4.10: Item, Bid, Deal. In this example, according to their functional dependencies, Bid objects are created based on Item objects, and Deal objects are created based on Bid objects. Some transitions consume and produce different kinds of data objects, e.g.: • Firing transition bid will consume an Item object from P0, and produce a bid object into place P1. • Transition create deal will consume an Item and its final bid, then produce a corresponding Deal object.
  • 96.
    86 CHAPTER 4. ID-NET Item on sale Bid final Bid x x y x x Deal P0 x y add bid P1 finalize bid P2 z x item x create P3 deal payment x remove item 1 0..* 1 0..1 Item Bid Deal Figure 4.11: ID-net Model of the Online Auction Process Notice that there are several ways to model the auction process. Figure 4.12 shows the details of each ID-net transition annotated by the oper- ations on the domain objects, i.e. how ID-net and the data models are synchronized via the annotations. Annotations Transition Execution of (Operations in Meaning name Transition the data model) add item P0.add(x) // x=Item.Create(); add new item for sale remove item P0.remove(x) remove selling item P1.add(y) y=Bid.Create(x); bid // add buyer's bid for an item y.setPrice(***); P1.remove(x); finalize bid select the final bid from all bids P2.add(x); P0.remove(x) z=Deal.Create(y) use deal to track case create deal P2.remove(y) // P3.add(z); status after bid check change deal status P3.remove(x) // x.setStatus("payed") payment A // B A transaction which performs A and B simultaneously, and one shares information with the other Figure 4.12: Synchronizations between ID-net and the Data Model
  • 97.
    4.5. ID-NET CONTROLLEDSYSTEM 87 4.5 ID-net Controlled System Since an ID-net specifies the behavior of a system by describing its control flow, models using different kinds of resources (tokens) can collaborate with ID-net. In general, these models collaborate with ID-net and respect the constraints of syn- chronization. The collaborations between ID-net and external systems are realized by inscribing (synchronizing) external actions on ID-net transitions. We call the synchronized system ID-net Controlled System, or IDCS. According to the role of ID-net control flow in an IDCS, we distinguish two kinds of IDCS: ID-net Orchestration and ID-net Choreography. Co-system and ID-net Orchestration A co-system of an ID-net is a system which passively interacts with the ID-net during its execution. It can run au- tonomously and collaborate with ID-net, but it will not trigger ID-net transitions during its execution. Co-systems are often stateful passive resources which accept synchronous requests from ID-net, i.e. no call-backs. InCS Non-CS M.P x CS x M A, (Mutex) B x x P V M.V OutCS External Model Figure 4.13: Example of ID-net and its Co-system For example, figure 4.13 shows an IDCS which consists of two-process A, B interacting with a mutex (lock) M : • two tokens A, B represent two processes which try to acquire the mutex M in order to enter the Critical-Section (CS) • ID-net transitions InCS, OutCS are annotated by actions M.P, M.V, respec- tively. These annotations imply dynamic bindings and synchronizations of processes A, B and M. • The mutex M is a co-system of the two-process ID-net model, because the mutex is driven by the two-process model in the synchronized system.
  • 98.
    88 CHAPTER 4. ID-NET A co-system can be another ID-net model which represent passive resources. If the semantics of external model (i.e. mutex M ) is also given by an ID-net, as shown in figure 4.14, the semantics of synchronized system can be obtained by merging the LTS of the ID-net models. Notice that variable inscriptions are adopted to avoid name conflict. P y y Occupied P, (y=0) Free Encoding of states: 0 1 0 LTS V, (y=0) 0: Free: 0; Occupied: 1: Free: ; Occupied: 0 y y Free Occupied Lock M V LTS of lock InCS // P Out // V InCS, (x='A') 00 01 InCS Non-CS M.P x CS OutCS, (x='A') x InCS, (x='B') Encoding of states: InCS, (x='B') 00: Non-CS: A,B; CS: A, LTS OutCS, (x='B') 01: Non-CS: B; CS:A B OutCS, (x='B') x 10: Non-CS: A; CS:B x M.V 11: Non-CS: ; CS:A,B InCS, (x='A') 10 11 Process OutCS OutCS, (x='A') LTS of two processes InCS // P, (x='A', y=0) 00 01 Encoding of states: 0 1 000: Non-CS: A,B; CS: ; Free: 0; Occupied: OutCS // V, (x='A', y=0) 001: Non-CS: B; CS: A ; Free: 0; Occupied: 010: Non-CS: A; CS: B; Free: 0; Occupied: 011: Non-CS: ; CS: A,B; Free: 0; Occupied: OutCS // V, (x='B', y=0) 100: Non-CS: A,B; CS: ; Free: ; Occupied: 0 101: Non-CS: B; CS: A; Free: ; Occupied: 0 InCS // P, (x='B', y=0) 110: Non-CS: A; CS: B; Free: ; Occupied: 0 111: Non-CS: ; CS: A,B; Free: ; Occupied: 0 10 1 LTS of synchronized system Figure 4.14: Example of ID-net with anther ID-net as Co-model and their LTS Consequently, the labeled transition system of synchronized model can be com- puted for the purpose of model verification. In this example, the final LTS is exactly the same as figure 3.7 in previous chapter. Notice that we use a notation with dot ”.” in this chapter for better readability of inscriptions, while in previous chapter the syntax for actions is different.
  • 99.
    4.6. EXTENSION OFID-NET 89 An ID-net with one or several co-systems is called an ID-net orchestration. Definition 4.5.1. ID-net Orchestration. An ID-net Orchestration is a triple < N, M, Sync >, where • N =< D, P, T, F, V, Ains, T cond > is the control-flow model of the system, i.e. an ID-net. • M is a set of co-systems of N • Sync is the set of synchronization specifications between the actions of N and M , which satisfy the following property: ∀ < a, op, b >∈ Sync, < a, op, b >∈ Sync, op ∈ {//, ⊕}, a ∈ T, b ∈ A / where A is the set of actions from M . Peer-system and ID-net Choreography A peer-system of an ID-net will trig- ger ID-net transition during its execution, i.e. sometimes the ID-net is driven by events generated by its peer-systems. Peer-systems are often active processes which influence and interact with ID-net models, the interaction may follow specific pro- tocols and can be asynchronous. Definition 4.5.2. ID-net Choreography. An ID-net Choreography is a triple < N, M, Sync >, where • N =< D, P, T, F, V, Ains, T cond > is the control-flow model of the system, i.e. an ID-net. • M is a set of peer-systems of N • Sync is the set of synchronization specifications between the actions of N and M , which satisfy the following property: ∀ < a, op, b >∈ Sync, < a, op, b >∈ Sync, op ∈ {//, ⊕}, a ∈ T, b ∈ A / where A is the set of actions from M . 4.6 Extension of ID-net In order to get modeling and verification facilities, some extensions are added into ID-net.
  • 100.
    90 CHAPTER 4. ID-NET 4.6.1 Fresh Token The definition of ID-net generator transition only implies having different output tokens than the input tokens. In this case, there are two possibilities: the output tokens already exist in the external models, e.g. reuse/recycle existing resources; or the output tokens are ”fresh”, meaning they are created during the execution of the transition. Because ID-net model does not have knowledge about external models, the semantic of ”fresh” has to be defined in ID-net, i.e. ”fresh” means ”unseen till now”. The behavior of ID-net transitions can be observed partially from its surround- ing arc inscriptions: tokens pipes will not generate fresh tokens; token transformers may generate fresh tokens. Definition 4.6.1. ”Seen” tokens during execution of ID-net. For an ID-net with initial marking N =< D, V, P, T, F, Ains, T cond > with initial marking m0 , the set of seen tokens w.r.t. execution path seq at current marking m, Seen(N, m), is the set of all appeared tokens from initial marking m0 to current marking m by following seq, i.e. seq ∈ P ath(A<N,m0 > , m0 , m) Seenseq (N, m) = {val | val ∈ Bind} <t,Bind>∈seq,Bind|=T cond where seq is current execution path (trace) from m0 to m. The set of seen tokens in ID-net allows the monitoring of resources used by a concurrent system. The number of seen tokens in an ID-net can be increasing or fixed during the evolution of the system. Increasing number means the ID-net uses continuously unseen (new) resources. Fixed number means the set of resources used by ID-net is limited. In general, the number of seen tokens will increase until arriving a fix point where all available resources are used at least once. Definition 4.6.2. Fresh Tokens in ID-net. For an ID-net N =< D, V, P, T, F, Ains, T cond > with initial marking m0 , a token val is said to be ”fresh” at marking m w.r.t an execution path seq iff: seq • m0 − m, seq =< t0 , Bind0 >, < t1 , Bind1 > ... < tn , Bindn > → • val does not exist in any marking which precedes m in seq, i.e. <t ,Bindk > ∀k = n that m − − − − m : val ∈ SeenA<N,m0 > (N, m ) −k − − → /
  • 101.
    4.6. EXTENSION OFID-NET 91 <tn ,Bindn > • for transition m − − − − m : val ∈ Bindn , Bindn |= T cond − − −→ During execution of an ID-net, fresh tokens are ”unseen” tokens until firing a transition. Co-model which manages seen tokens We can define a concurrently acces- sible set to maintain the seen tokens, this set has two operations: seen and fresh. Supposing s is a set containing the set of seen tokens, the basic operation is to add element into the set e.g.: • ∅ is an empty set. • x∈∅ / • x = y, x ∈ s ⇒ x ∈ s + {y} / / • x = y, x ∈ s ⇒ x ∈ s + {y} • {x} + ∅ = {x} • {x} + s = s + {x} • ({x} + s) + {y} = (s + {y}) + {x} The semantics of the operations to maintain the set s are described as follows, both of them support simultaneous accesses (specified using //): x∈s x∈s / x ∈ s, y ∈ s / seen : seen(x) , seen(x) , seen(x,s)//seen(y,s) s − − → s s − − → s + {x} s − − − − − − s + {y} −− −− −−−−−→ x∈s / x ∈ s, y ∈ s / / f resh : f resh(x) , f resh(x)//f resh(y) s − − − s + {x} s − − − − − − (s + {x}) + {y} − −→ − − − − −→ Initially s = ∅. The different between operation seen and f resh is that seen is always firable and it puts unseen tokens into s; while f resh is expecting unseen tokens as input parameters and it also put them into s, otherwise operation f resh is unfirable. This co-model can be synchronized with any ID-net model as follows: • for each ID-net transition t and the set of variables T insout (t) = {t1 , t2 ...tn }, we inscribe transaction seen([v1 ])//seen([v2 ])//...//seen([vn ]) on t.
  • 102.
    92 CHAPTER 4. ID-NET • if we want to imply a transition t to produce fresh tokens, we replace the trans- action seen([v1 ])//seen([v2 ])//...//seen([vn ]) by f resh([v1 ])//f resh([v2 ])//...//f resh([vn ]). In this case, operation seen acts as monitoring service for seen tokens, and operation fresh implies supplementary constraints to the IDCS to generate fresh to- kens. Notice that annotating fresh operation on pipe transitions will result unfirable transitions. 4.6.2 ID-net with Encapsulation ID-net models can be modularized via the notion of encapsulation. Concretely, it consists of distinguishing visible (observable) and invisible (unobservable internal) transitions in ID-net. The syntax of the encapsulation mechanism has slightly ex- tended from CO-OPN, i.e. an ID-net can be put into a rectangle and: • black boxes on its edges and outside the rectangle represent incoming events • white boxes on its edges and inside the rectangle represent outgoing events • there are may be mixed (black and white) boxes to represent synchronous incoming/outgoing events and outgoing/incoming events. • events (transitions) on the edges are visible from outside of the model Other transitions are internal transitions, thus unobservable from outside. In- coming and outgoing events are both ID-net transitions but being triggered differ- ently. In general, outgoing events and internal transitions are driven by the execution engine, and incoming events are trigged by external events or systems. Definition 4.6.3. Encapsulated ID-net. An encapsulated ID-net N is a tuple < D, V, P, T, F, Ains, T ins, T cond, EventIn, EventOut >, where: • D, V, P, T, F, Ains, T ins are elements of ID-net. • EventIn ⊆ T , EventIn is a set of input events of N . • EventOut ⊆ T , EventOut is a set of output events of N . • EventIn ∩ EventOut = ∅. Definition 4.6.4. Internal Transitions. For an encapsulated ID-net N =< D, V, P, T, F, Ains, T ins, T cond, EventIn, EventOut >. The set of transition T (EventIn ∪ EventOut) is called internal transitions of N . While building complex models, only visible events of ID-net can be synchro- nized with other models, this will reduce the complexity of composition.
  • 103.
    4.6. EXTENSION OFID-NET 93 x x x x y y y y Figure 4.15: ID-Net with Encapsulation 4.6.3 Encapsulation of ID-net Controlled System With encapsulated ID-net, the synchronizations between ID-net and its co-models are observable, i.e. similar to the interactions between objects in object-oriention paradigm as shown in figure 4.16. This kind of model emphasizes the concurrent access of shared data models. x x x x y y y y shared data shared data model 1 model 2 x x x x y y y y Figure 4.16: ID-Net with Encapsulation and Shared Data Models It is also possible to encapsulate ID-net and its co-models together and obtain reusable components. As shown in figure 4.17, in this case the details of co-models will be hidden from outside. This kind of encapsulated IDCS is called the Service Component Model (SCM) and it provides better reusability of components, we will develop this concept later in chapter 6.
  • 104.
    94 CHAPTER 4. ID-NET data data model 1 model 2 x x x x y y y y Figure 4.17: Encapsulation of ID-net and its Co-models Transitions Inscription Function with External Parameters A transition inscription function has at least the parameters coming from arc inscriptions. In addition, they can have external parameters. These external parameters are used by the inscription functions which will deal with external models, and they don’t have direct relation with ID-net tokens. 4.7 Summary & Discussions In this chapter, we give the formal definitions of ID-net and some related con- cepts. ID-net is designed to separate concerns represented by resources (tokens) and resource-related models, and each ID-net transition can be synchronized with different models. ID-net only represents the control structure of distributed complex systems, other aspects such as resource and data processing should be introduced to ID-net model via the inscription mechanism whose semantic implies model composition of ID-net and its co-models. Both ID-net Orchestration and ID-net Choreography are ID-net Controlled System (IDCS). IDCS is the synchronized composition of systems with respect to the constraints of the synchronizations. The composition can be interpreted statically (e.g. during compilation) or dynamically (e.g. during execution). ID-net has the following responsibilities in an IDCS: • Dependency (control-flow). It defines the causal relationship between the ac- tivities (events/actions) in a system. • Concurrency. It captures the resources sharing problem in concurrent, dy- namic environment.
  • 105.
    4.7. SUMMARY &DISCUSSIONS 95 • Dynamic composition of systems. By using ID tokens and external models, process models and resources models are dynamically composed together. • Information control. Each transition has some accessible places; identifica- tion tokens are transfered across the transitions and places. These tokens are accessible by external models while the transition is being fired. The first two responsibilities correspond to the classical Petri net semantics, the last two responsibilities make ID-net a collaborative model, i.e. it coordinates with it co-models during its execution. In an ID-net controlled system, an m-enabled transition t may not be fired successfully due to external models. This is because the synchronizations are transactional and IDCS should verify conditions inside and outside the ID-net model during its execution. Moreover, the development of IDCS can be incremental and iterative, model verification can be performed at each iteration of development.
  • 107.
    Chapter 5 Modular Verificationof ID-net Controlled System As discussed in previous chapter, an ID-net Controlled System (IDCS) is a multi- dimentional model with clear separation of concerns, e.g. control model and data model. This separation of concerns has several advantages for the modeling and verification of system, principally for the decoupling of modeling languages and the decoupling of state space of system. Decoupling of modeling languages. In an IDCS, each concern or aspect of a system can be modeled by using a domain-specific language, i.e. resulting domain- specific models (DSMs). These DSMs are coupled via the synchronization mech- anism and the identification tokens of ID-nets. Decoupling of modeling languages implies the separation of concerns during the modeling phase and it allows develop- ers to concentrate on a specific concern each time. Decoupling of state space. Because an IDCS is a set of domain-specific models whose behaviors are orchestrated by ID-nets, we can check and verify the properties of DSMs and ID-nets separately. The modular verification of IDCS can be done via three phases: 1. Verify the properties of ID-net 2. Verifies the properties of each DSM 3. Verify the properties of IDCS 97
  • 108.
    98CHAPTER 5. MODULARVERIFICATION OF ID-NET CONTROLLED SYSTEM Among them, step 3 is the verification of the whole system and it is the most complex one. In our approach, the strategy of doing step 3 can be optimized ac- cording to results of step 1 and 2. For example, in a concurrent system, many processes are sharing limited re- sources. Defined by models somewhere, each kind of processes have their behaviors, and each kind of resources have their states and specific rules of using them. A natural approach is to verify the process models and the resource models separately, then put them together and verify the whole system. In this chapter, we will analyze how to deduce properties of IDCS from the properties of ID-net and the DSMs. First of all, we will recall several Petri net properties which are useful and relevant to business process modeling. Then, we will analyze or define/redefine the properties for ID-net. 5.1 Properties of Petri net 5.1.1 Definitions (Recall) The following properties are related to Petri net N =< P, T, F, W >. < N, m > means Petri net N with marking m. Definition 5.1.1. Live. A Petri net N with marking m, i.e. < N, m >, is live iff, for every reachable state m and every transition t there is a state m reachable from m which enables t. A Petri net is structurally live if there exists an initial state such that the net is live. Definition 5.1.2. Deadlock marking A marking m of a Petri net < P, T, F, W > t is called a deadlock iff no transition t ∈ T is enabled in m (i.e. m → does not hold − for any t ∈ T , or T m = ∅). Definition 5.1.3. Petri net with Deadlock, Deadlock Free Petri net. A Petri net N is said to have a deadlock if one of its reachable marking is a deadlock, or deadlock free otherwise. Definition 5.1.4. Bounded, Safe. A Petri net N with marking m is bounded iff, for every reachable state and every place p ∈ P , there is a natural number n such that the number of tokens in p is less than n. The net is safe iff for each place the maximum number of tokens does not exceed 1.
  • 109.
    5.1. PROPERTIES OFPETRI NET 99 A Petri net is structurally bounded if the net is bounded for any initial state. Definition 5.1.5. Concurrence (Persistence). For a Petri net N , a set of transitions {t1 , t2 , ...tn } ⊆ T is said to be concurrent or concurrently enabled in a marking m of N , iff ∀p ∈ P : m(p) ≥ W (p, t1 ) + W (p, t2 ) + ... + W (p, tn ) For example, if t1 and t2 are concurrent in a marking m, it means: t t • they are both enabled in marking m, i.e. m − and m − and →1 →, 2 • they do not disable each other, i.e. firing t1 leaves t2 enabled and vice versa. Definition 5.1.6. Conflict. Transitions t and t are in conflict in marking m, if they are both enabled and ∀p ∈ P : m(p) < W (p, t) + W (p, t ) A conflict occurs in a marking m when two transitions t and t are both enabled, but the set {t, t } is not concurrent. In case of conflict, firing one transition may disable other transitions. Conflict is one of the factors of non-determinism in Petri net because the order of firing transitions will influence the evolution of system. Definition 5.1.7. Independent transitions. Two transitions t1 and t2 are called independent iff for markings m in which both are enabled, the following holds: let t1 t2 m1 , m2 be markings such as m − m1 and m − m2 . Then t2 is enabled in m1 , t1 is → → enabled in m2 , and there is m3 such that: t t m1 − m3 and m2 − m3 →2 →1 Definition 5.1.8. Strongly connected. A Petri net is strongly connected iff, for every pair of nodes (i.e. places and transitions) x and y, there is a directed path leading from x to y, i.e. ∀x, y ∈ P ∪ T : x(F ∗ )y where x(F ∗ )y is a path of flow from x to y. Definition 5.1.9. State machine. A Petri net is a state machine iff each tran- sition has at most one input place and at most one output place, i.e. for all t ∈ T : | • t| ≤ 1 and |t • | ≤ 1.
  • 110.
    100CHAPTER 5. MODULARVERIFICATION OF ID-NET CONTROLLED SYSTEM p1 t1 p2 t3 p4 t2 p3 t4 Figure 5.1: A State Machine A state machine has branches in its structure, but no splits and joins on transitions, as shown in figure 5.1. Definition 5.1.10. Marked graph. A Petri net is a marked graph iff each place has at most one input transition and at most one output transition, i.e. for all p ∈ P : | • p| ≤ 1 and |p • | ≤ 1. Marked graphs are Petri nets with only unbranched places, as shown in figure 5.2. In marked graph, every place processes exactly one pre- and one post-condition, no conflict situations are possible. An important property of marked graphs is that token count is an invariant on each cycle. p1 t3 p4 p2 t1 p3 t2 p5 t4 Figure 5.2: A Marked Graph Definition 5.1.11. Free-choice. A Petri net N is a free-choice Petri net iff, for every two place p1 and p2 either (p1 • ∩p2 •) = ∅ or p1 • = p2 •. In free-choice Petri net, one transition out of several transitions involved in a conflict may be chosen freely and independently to fire. Free-choice Petri net is a class of Petri nets for which strong theoretical results and efficient analysis techniques exist.
  • 111.
    5.2. ID-NET PROPERTIES 101 free-choice free-choice free-choice not free-choice Figure 5.3: Examples of Free-Choice Petri net 5.2 ID-net Properties 5.2.1 Mapping From ID-net to Petri net The possibility of mapping from ID-net to Petri net (P/T net) is one of the design objectives of ID-net. Definition 5.2.1. Projection function from ID-net to Petri net. For an ID-net N =< D, V, P, T, F, Ains >, its projection to Petri net is a function P roj(N ) =< P, T, F, W >, where: ∀f ∈ F, W (f ) = |Ains(f )| W is the set of W (f ). The projection of marking m(p): P roj(m(p)) = |m(p)| P roj(m) is the set of P roj(m(p)), i.e. P roj(m) = {P roj(m(p)) | p ∈ P } Notice that the function P roj is overloaded for N, m(p), and m. Petri nets are ID-nets using exclusively black tokens, and the number of vari- ables inscribed on an arc is the weight of the arc. 5.2.2 Properties Related to P/T net Projection Most Petri net property definitions mentioned in the previous section are valid for ID-net, in this subsection, we will discuss the preservation of properties in ID-net with its Petri net projection. For an ID-net N =< D, V, P, T, F, Ains, T cond > and its Petri net projection P roj(N ). Let us suppose N has an initial marking m, then P roj(N ) has marking P roj(m).
  • 112.
    102CHAPTER 5. MODULARVERIFICATION OF ID-NET CONTROLLED SYSTEM Definition 5.2.2. For a marked ID-net < N, m0 >, the set of its reachable markings is reach(N, m0 ). The projection of its reachable markings is: P roj(reach(N, m0 )) = {P roj(m) | m ∈ reach(N, m0 )} Proposition 5.2.3. P roj(reach(N, m0 ) ⊆ reach(P roj(N ), P roj(m0 )). Proof. During execution, because ID-net N has more constraints (e.g. condi- tions on resources or values of tokens) than its projection P roj(N ), some transitions may not be enabled due to these constraints. Proposition 5.2.4. The mapping from reach(N, m0 ) to reach(P roj(N ), P roj(m0 )) is non-injective and non-surjective, i.e. • for any reachable marking m ∈ reach(N, m0 ) there is a corresponding marking P roj(m) ∈ reach(P roj(N ), P roj(m0 )). • there may be more than one markings in N which have the same corresponding marking in P roj(N ). • not every marking of P roj(N ) can have its corresponding marking in N . Proof. According to two above propositions and definitions of P roj(N ) and P roj(m0 ). Proposition 5.2.5. For < N, m0 >, if P roj(N ) has deadlock at marking P roj(m) and P roj(m) ∈ reach(P roj(N ), P roj(m0 )), then N has deadlock at marking m. Proof. If P roj(N ) =< P, T, F, W > has deadlock, i.e. there exists m that t t ∈ T, m →. This means that no transition has enough pre-condition tokens at − this moment. If no transition has enough tokens to be fired, N also has deadlock. For example, figure 5.4 shows a Petri net with a deadlock marking. For any kind of token used in its corresponding ID-net, no transition will be enabled. Proposition 5.2.6. If N has a deadlock, P roj(N ) does not necessary has deadlock. It is easy to show this by using an example. For example, figure 5.5 show a simple ID-net with inscription, and its projection N has deadlock when p1 contains token with value greater than 10, P roj(N ) does not have deadlock. Corollary 5.2.7. If ID-net < N, m > is live, then P roj(N, P roj(m)) is live, too. Proof. Similar as for proposition 5.2.5.
  • 113.
    5.2. ID-NET PROPERTIES 103 p2 p1 p3 t1 Figure 5.4: A P/T net with Deadlock Marking t1 a t1 0 b p1 if b<10 p1 b=a+1 N Proj(N) Figure 5.5: A Simple ID-net and its Projection Corollary 5.2.8. If P roj(N, P roj(m)) is live, ID-net < N, m > is not necessary live. Proof. Similar as for proposition 5.2.6. Corollary 5.2.9. Bounded. For marked ID-net < N, m >, if < P roj(N ), P roj(m0 ) > is bounded, then < N, m > is bounded. Proof. According to proposition 5.2.3. Corollary 5.2.10. If ID-net < N, m > is sound, then P roj(N, P roj(m)) is sound, too. Proof. Similar as for proposition 5.2.5. Corollary 5.2.11. If P roj(N, P roj(m)) is sound, ID-net < N, m > is not neces- sary sound. Proof. Similar as for proposition 5.2.6. 5.2.3 ID-net Specific Properties Definition 5.2.12. Sub-net. For ID-net N =< D, V, P, T, F, Ains, T cond >, N is called a sub-net of N iff:
  • 114.
    104CHAPTER 5. MODULARVERIFICATION OF ID-NET CONTROLLED SYSTEM • N =< D , V , P , T , F , Ains , T cond > is an ID-net, and • D ⊆ D, V ⊆ V, P ⊆ P, T ⊆ T, F ⊆ F, Ains ⊆ Ains, and • ∀t ∈ T, t ∈ T , T cond(t) = T cond (t) denoted as N ⊆ N . A sub-net represents a sub-flow of an ID-net which can be observed indepen- dently. Definition 5.2.13. Case Handling System. An ID-net model N =< D, V, P, T, F, Ains, T cond > is a case-handling system (CHS) iff it satisfies the following properties: ∀t ∈ T , t is a pipe transition, i.e. T insin (t) = T insout (t) v1 v2 v1 v1 v2 v1 v1 v1, v1 v1, v2 v2 v2 v2 Figure 5.6: Examples of ID-net Transitions in a Case Handling System Figure 5.6 shows some examples of ID-net transitions in a case handling system, the transitions just take input tokens and distribute them to the down-stream flow. In a case handling system, all of its transitions preserve the original tokens and do not generate new tokens. If |D| = 1, i.e. only one type is used, N is called a single-type case handling system, meaning only one type of case is used in this system. Case Handling System is a common approach for business process modeling. Most of the time, a CHS uses a single type to represent Cases, places represent status of Cases, and Cases move among the places. Definition 5.2.14. Single-Type Case Handling System. An ID-net model N =< D, V, P, T, F, Ains, T cond > is is a single-type CHS iff: • |D| = 1, and • N is a CHS.
  • 115.
    5.2. ID-NET PROPERTIES 105 To be Check Ship Type of places is checked availability Checked goods Shipped Order v v v v v v v v Remaind v v v v Received Receive Archive Archived order v v v v v v Informed Receive Paied To be paied payment Send bill Figure 5.7: Example Case Handling System: Handling Orders Figure 5.7 shows an example of system handling Orders, i.e. each token refers to an Order. A single-type CHS can be easily converted to Place/Transition net and to be analyzed. Definition 5.2.15. Relaxed Case Handling System. An ID-net model N =< D, V, P, T, F, Ains, T cond > is a relaxed case-handling system (CHS) iff it satisfies the following properties: ∀t ∈ T : T insin (t) ⊇ T insout (t) Relaxed CHS allows to ”forget” some cases during the evolution of the system, as shown in figure 5.8, t2 forgets tokens bound with v2, v3 and preserve tokens bound with v1. The part of system which process the cases from place p1 to p6 is a sub-net of the CHS. p3 p1 t1 t2 v1 v1 v1 v1 v2 p2 v2 v2 p6 p4 v3 v3 p5 Figure 5.8: Relaxed Case Handling System Proposition 5.2.16. CHS and relaxed CHS do not have generator transitions.
  • 116.
    106CHAPTER 5. MODULARVERIFICATION OF ID-NET CONTROLLED SYSTEM Proof. According to the definition of CHS, relaxed CHS, and generator tran- sition. Proposition 5.2.17. Case Projection. For an ID-net N =< D, V, P, T, F, Ains, T cond >, a Case Projection N is subnet of N , i.e. N ⊆ N , where: • |D | = 1, i.e. N is a CHS • N is connected (always true according to definition). A CHS or a relaxed CHS is the synchronization of a set of single-type CHS. Definition 5.2.18. Conflict in ID-net. For (well-formed?) ID-net N =< D, V, P, T, F, Ains, T cond > and its m-enabled transition set T m , N is in conflict situation at m if ∃p ∈ •ti , p ∈ •tj , ti ∈ T m , tj ∈ T m , i = j : (Bind(Ains(p, ti ))∩Bind(Ains(p, tj ))) = ∅ The conflict situation depends on the function Bind, i.e. how tokens are bound with the variables during execution. A typical situation is when there are not enough tokens in a place to fire more than one transitions simultaneously, i.e. if one transition fires, other transitions are disabled. 5.2.4 Race Condition and Properties Related to Co-Model A race condition occurs when multiple processes access and manipulate the same data concurrently, and the outcome of the execution depends on the particular order in which the access takes place. Race conditions generally involve one or more processes accessing a shared resource (such a file or variable), where this multiple access has not been properly controlled. In ID-net, resources are managed by its co-models and the operations of ma- nipulating the resources are inscribed on ID-net transitions. For example, there are two basic operations for a variable: read (access), write (manipulate): • transition t is synchronized with read variables a, b: t//read(a), read(b) • transition t is synchronized with write variables a, b: t//write(a), write(b) Further operations on variables can be create (allocate) and delete (dispose), when variables are dynamically allocated and disposed. Figure 5.9 shows an example of race condition where two ID-net transitions try to manipulate a global variable a. We use the notation [ ] to de-reference a
  • 117.
    5.2. ID-NET PROPERTIES 107 token and get the resource. In this example, because both local variables x and y will be bounded to a, the execution of the transition inscriptions of t2, t3 will be a=1. When more than one enabled transitions are trying to read and write the same variable (variable a in the example), these transitions are in ”race”. variable [x]:=1 x a 0 a p2 t2 p4 p1 t1 y a t4 p3 t3 p5 [y]:=2 Figure 5.9: Race Condition in Annotated ID-net Model Definition 5.2.19. Race Condition in ID-net. An ID-net with marking m, i.e. < N, m >, has race condition if there exists t1 , t2 ∈ T m that: Bind(T ins(t1 )) ∪ Bind(T ins(t2 )) = ∅, and ∃v ∈ (Bind(T ins(t1 )) ∪ Bind(T ins(t2 ))), t1 //write(v) or ∃v ∈ (Bind(T ins(t1 )) ∪ Bind(T ins(t2 ))), t2 //write(v) 5.2.5 Example: Verification of Multi Exclusion Algorithm A correct multi exclusion algorithm should at least ensure that: at any moment, maximum one process can be in the Critical Section (CS), and there is no deadlock in the system. Other properties such as no starvation and fairness may be also considered must will not be addressed in this section. Figure 5.10 shows an example of multi exclusion algorithm for two processes a and b, described in annotated ID-net. In this example: • a , b ∈ P ID, i.e. tokens representing process ids and variable names. • Places NonCS, Waiting, CS have the same type • Transitions t1, t2, t3 are annotated by expressions and conditions of the data model. The implied synchronizations are: t1//write([x]), t2//read([x]), t3//write([x]), where [x] means the value bound with variable x.
  • 118.
    108CHAPTER 5. MODULARVERIFICATION OF ID-NET CONTROLLED SYSTEM • The arc annotations guarantees that no new tokens are created and no tokens will be disappeared during evolution of the system. data model N(a)=b N(b)=a [x]:=false a false b false x x t3 a, x x x x b Non-CS [x]:=true Waiting [N(x)]==false CS t1 t2 Figure 5.10: A Multi Exclusion Algorithm for two Processes Transition System of the ID-net The marking graph of the ID-net is shown in figure 5.11. This ID-net has 9 states. A transition is a pair of (label, binding of variables). Note that this ID-net only has pipe transitions, thus we can derive its state space directly; when there are generator transitions, it is not possible to compute the marking graph of an ID-net without considering the states of its co- models. In this figure, we emphasize that state 8 is an illegal state in a correct mutex implementation, and state 3 is a special state after the composition of ID-net with its co-models. Petri nets Projection The Petri nets projection of the mutex model is shown in figure 5.12. Its marking graph has 6 states where some ID-net states and transitions are merged together. Data model As the co-model of ID-net, each process has a boolean flag, initialized as false: • a, b ∈ V AR, V AR is a set of global variable. • The state of co-model Sco = {a, b} × {true, f alse}, initially a = f alse, b = f alse as shown in the figure. Thus s0 = {a = f alse, b = f alse} co
  • 119.
    5.2. ID-NET PROPERTIES 109 0 1 Non-CS = {a,b} Non-CS = { a } Waiting = { } t1, x='b' Waiting = { b } CS = { } CS = { } t1, x='a' t1, x='a' t3, x='b' t2, x='b' 2 3 Non-CS = { b } Non-CS = { } Waiting = { a } t1, x='b' Waiting = { a,b } CS = { } CS = { } t3, x='a' t2, x='a' t3, x='a' 4 5 t2, x='b' Non-CS = { b } Non-CS = { a } Waiting = { } t2, x='a' Waiting = { } CS = { a } CS = { b } t1, x='a' t3, x='b' 6 7 Non-CS = { } Non-CS = { } Waiting = { b } Waiting = { a } CS = { a } CS = { b } t3, x='b' t2, x='b' t2, x='a' t3, x='a' 8 Non-CS = { } Waiting = { } illegal state in mutex CS = { a, b } Figure 5.11: Marking Graph of the ID-net Model
  • 120.
    110CHAPTER 5. MODULARVERIFICATION OF ID-NET CONTROLLED SYSTEM t3 2 Non-CS t1 Waiting t2 CS 0 Non-CS=2 Waiting=0 CS=0 t1 1 2 3 Non-CS=1 Non-CS=0 t3 Waiting=1 t1 Waiting=2 CS=0 CS=0 t2 t3 t2 4 5 6 7 Non-CS=1 Non-CS=0 Waiting=0 Waiting=1 CS=1 CS=1 t3 t2 8 Non-CS=0 Waiting=0 CS=2 Figure 5.12: Petri nets Projection of the ID-net Model and its Marking Graph
  • 121.
    5.2. ID-NET PROPERTIES 111 • N( a ) = b • N( b ) = a The operation N () allows to get the identification of another process then itself. The formal semantics of t1, t2, t3 in the co-model (data model) are given as follows: x= a x= b t1 : , Sco → Sco [a = true] Sco → Sco [b = true] x = a , b = f alse x = b , a = f alse t2 : , Sco → Sco Sco → Sco x= a x= b t3 : , Sco → Sco [a = f alse] Sco → Sco [b = f alse] The bindings of variable x in above inference rules should be matched with the ID-net transition bindings, according to the semantics of ID-net inscription. While firing an ID-net transition, the annotated conditions have to be satisfied, moreover, the inscribed actions and the synchronizations between ID-net and data models should also be performed. Thus the annotated ID-net (i.e. the synchronized system) works as follows: 1. every process starts from place NonCS. 2. a process sets its flag to true, and moves to place Waiting. 3. if a process in place Waiting finds the flag of another process is false, it will enter the CS. 4. when a process quits CS and moves to NonCS, its flag is set to false. Transition system of the IDCS The transition system of the composed system can be deduced by applying the principle developed in Chapter 3, i.e. synchronized composition of two LTS. In this example, its Petri nets projection is structurally live and deadlock-free. However, the IDCS of this algorithm has deadlock, as show in figure 5.13, i.e. when both processes are in place Waiting and both variables have value ’false’, no one can enter into the CS. The full transition system the IDCS of our example can be found in figure 5.14: each marking of the Petri nets can be instantiated to several pairs of ID-net marking
  • 122.
    112CHAPTER 5. MODULARVERIFICATION OF ID-NET CONTROLLED SYSTEM data model N(a)=b N(b)=a [x]:=false a true b true x x t3 a, x x x x b Non-CS [x]:=true Waiting [N(x)]==false CS t1 t2 Figure 5.13: Deadlock Situation and binding; and not all these pairs are valid states in the IDCS. The state space of the IDCS is a subset of these instances, thus if we find deadlock markings reachable from the initial marking of the IDCS, then the IDCS has deadlocks. In this figure, we can see that state 8 does not exist anymore and state 3 is a deadlock state. Thus, this IDCS is a mutex but has deadlocks. How to detect this kind of deadlock (which only exist in IDCS)? It is difficult to propose a general efficient solution for different kinds of problems and properties, however, some heuristics can be used for deadlock detection by using the marking graph of the Petri nets (for proposition): 1. first of all, check its Petri nets projection P N = P roj(N ) of ID-net N , if there are deadlocks, the system has deadlocks and we stop. Otherwise continue next step. As shown in figure 5.12 for our example, the projection has 6 states and it does not have deadlocks. 2. for each ID-net transition with conditions, check if there are states in PN’s marking graph where the transition is the only outgoing transition (transition t2 and marking 2 in our example), if yes: (a) for all the input places of this transition, try to instantiate the ID tokens with values from data model with respect to the number of tokens in the PN’s marking, then instantiate the bindings of the inscribed variables on ID-net’s arcs. (b) check the instantiations and bindings if there are situations where the transition is disabled, i.e. ID-net markings unsatisfying the conditions.
  • 123.
    5.2. ID-NET PROPERTIES 113 0 0 0 Non-CS = {a,b} Non-CS = {a,b} Non-CS = {a,b} Waiting = { } Waiting = { } Waiting = { } CS = { } CS = { } CS = { } a = false a = false a = true b = false b = true b = false t1, x='a' t1, x='a' t1, x='b' t1, x='a' t1, x='b' t1, x='b' 1 t3, x='b' 2 1 Non-CS = { a } Waiting = { b } Non-CS = { b } Non-CS = { a } CS = { } Waiting = { a } Waiting = { b } CS = { } a = true 7 CS = { } t3, x='a' b = true Non-CS = { } a = true a = false b = true Waiting = { a } b = false t1, x='a' CS = { b } t1, x='a' a = true b = true t2, x='a' t1, x='b' t2, x='b' t1, x='a' 3 5 Non-CS = { } Non-CS = { a } Waiting = { a,b } t3, x='a' Waiting = { } CS = { } CS = { b } a = true a = false b = true 6 b = true Non-CS = { } 4 Waiting = { b } Non-CS = { b } t1, x='b' CS = { a } Waiting = { } a = true CS = { a } b = true a = true b = false Figure 5.14: Transition System of the IDCS
  • 124.
    114CHAPTER 5. MODULARVERIFICATION OF ID-NET CONTROLLED SYSTEM If there are these markings (i.e. state of data model + bindings) and the state of data model is a valid state ∗ , the system have deadlocks at these markings. 3. if the transition is not the only outgoing transition of the PN’s marking, i.e. several outgoing transitions exist, perform step 2 simultaneously for all the outgoing transitions of this marking. The situations where all the outgoing transitions are disabled are the deadlock markings of the IDCS. 4. repeat step 2, 3 until all ID-net transitions with conditions are checked. 5. if no deadlock is found until now, we can say that the system is deadlock-free. 5.3 Verification Framework Figure 5.15 show our verification framework for ID-net Controlled Systems. With this verification framework, we try to answer the questions such as: • how the properties of sub-systems influence the properties of the whole system, are they still valid? • how to derive (new) properties of the whole system from the properties of its sub-systems, e.g. if system A has property p, system B has property q, then the composed system C will have properties r etc. Our proposition for the verification of IDCS is in an initial stage. Nevertheless, we believe that the separation of concerns we introduced during the modeling phase can reduce the complexity of verifing complex systems. In this Chapter, we developed several properties preservation rules in our framework: • A property of Place/Transition net P roj(N ) will be valid in ID-net N , e.g. if P/T net P roj(N ) net has deadlock, then N has deadlock. • A property of ID-net model will be valid in the composed model. • A property of external model (co-model) will be valid in the composed model. ∗ Sometimes it is not possible to know whether a state of data model is valid or not, in these cases we need to explore the state space from the initial state.
  • 125.
    5.3. VERIFICATION FRAMEWORK 115 P/T net Place/Transition Net TS Properties projection projection preserved? ID-net ID Net TS Properties synchronization synchronization preserved? IDCS IDCS TS Properties synchronization synchronization preserved ? External Model TS External Model Properties Figure 5.15: Framework to Find the Properties of Models and Their Composition • The inverses of above assertions are not necessarily true, e.g. a property of the composed model may not exist in one of its sub-components before the composition. In next Chapter, we will present the common usage of ID-net tokens for com- plex system modeling.
  • 127.
    Chapter 6 Model Compositionwith ID-Net: Examples In this chapter, we will illustrate the applications of ID-net in model composition, i.e. by using different types of tokens and external models manipulating resources represented by the tokens. In our approach, each kind of token is managed by a specific model, implicitly or explicitly, it synchronizes with ID-net model via the inscription mechanism. 6.1 Tokens in ID-net ID-net provides a control structure which supports different types of tokens. Each type of tokens and the mechanism of managing the corresponding resources (which is outside of ID-net) may represent a specific concern of a system. By using differ- ent types of ID-tokens and synchronizations, ID-net acts as a ”mediator” between heterogenous models for the construction of complex, concurrent, and distributed systems. Our goal is to build a modeling framework incorporating different kinds of tokens and (domain-specific) languages around ID-net, make the whole system op- erational, manageable, and verifiable. From this point of view, ID-net is the control structure of parallel programs. Examples of token types while modeling with ID-net • Control token, e.g. , the black token in Place/Transition net. It indicates the locations in an ID-net where the controllers or execution units are working 117
  • 128.
    118 CHAPTER 6. MODEL COMPOSITION WITH ID-NET: EXAMPLES on, e.g. similar to the program counter (PC) of CPU. Each control token corresponds to a single-process controller unit and they enable transitions. Conditions and logical predicates can be considered as control tokens. • Simple-Variable token, e.g. a, b, c. Simple-Variable tokens are referring to values of simple data types, i.e. unstructured data, such as primitives and enumeration values. Simple-Variable tokens are used to transfer variable ref- erences between ID-net transitions. • Resource token. Resource tokens are referring to resources managed by specific data models. For example, structured data and objects. Resource tokens are used to transfer resource pointers between transitions. • Simple-Value token, e.g. ”true”, ”false”, ”0”, ”1”. Simple-Value tokens are self-contained entities and are used to transfer values between transitions. Simple-value tokens can be implemented by using simple-variable tokens which don’t change their values and they don’t have concurrent issues. The different of using these types of tokens, e.g. between the control token and variable token, are not alway clear and its interpretation depends on the designer. Merging instances of ID-nets. Similar to Place/Transition nets, ID-nets in- stances can be merged or isolated (by projection), in order to show single or multiple instances of the same model. In general a running model has multiple instances, an instance may have a group of tokens (e.g. referring to the same case ID). In addition, no information is lost during the merging and isolating process, because ID-nets preserve the identities of each instance. For example figure 6.1 shows two processes, 1 and 2, which switch between states NonCS and CS can be merged into a single ID-net without losing information. It is the main different between Place/Transition net and ID-net. Note that not all ID-nets can be projected in this way. In this Chapter, we adopt the Register Transfer Notation (RTN) to express the access and manipulation of simple variables. In fact, the annotation language for ID-net is partially inspired from RTN: its principle is to retrieve values from variables and ask other units to perform computations on the values. Register Transfer Notation is a way to describe micro-oprations capable of being performed by the data flow (data registers, data buses, functional units) at the register transfer level of design (RT). It also describes conditional information
  • 129.
    6.1. TOKENS INID-NET 119 Merge and Separation of ID-net by preserving identifications InCS InCS NoCS CS NoCS CS OutCS OutCS Process 1 Process 2 Merge Separation InCS NoCS 1 2 CS OutCS Merged ID-net model of process 1 and 2 Figure 6.1: Merge and Isolation of ID-net Instances in the system which cause operations to come about. It is a ”shorthand” notation for micro-oprations. For example: • [LOC] means the contents of the location LOC • R1 ← [LOC] • R3 ← [R1] + [R2], where + is a supported operation. • Condition :: R3 ← [R1] + [R2], where Condition is a legal boolean expression, + is a micro-operation. Figure 6.2 shows the role of RTN in general programming language. It is an intermediate language between high-level programming languages and parallel hardware implementation. In addition, we think that RTN-alike notation is a good annotation language for ID-net, based on its following characteristics: • RTN is a DSL which provides primitives (atomic micro-operations) to com- mand hardwares, i.e. control accumulators, read/write registers and memories. These micro-operations can be executed by hardware in real parallel.
  • 130.
    120 CHAPTER 6. MODEL COMPOSITION WITH ID-NET: EXAMPLES • Semantics of high-level programming languages are based on these primitives. • An instruction of microprocessor is an atomic action, and it is a composition of micro-operations. Basic composition operators are parallel, sequence, and se- lection. Based on parallel execution of micro-operations, multiple instructions can be executed in parallel. • Micro-operations command hardwares to carry out data computation. They are interested in the locations of data but not the meaning of data. Models (Domain-Specific) Languages High-level program High-level programming language Model Transformation Assembly code Assembly Language Instruction Register Transfer Notation (RTN) Micro-operation Hardware Hardware signal Figure 6.2: Models and Languages in General Programming In our discussion, we use a RTN-alike notation to express how ID-net exchange resource references with its co-models. For the sake of simplicity, except mentioned explicitly, in followed examples we suppose that the used variables have the same type. 6.1.1 Control Token Control token is one of the most used types of tokens used in PN modeling. A typical application is for non-sequential processes. For example, a non-sequential processe illustrated in figure 6.3 ∗ . The inscription language used in this example is very simple, it has the following instruction set: ∗ This example comes from Wolfgang Reisig: Petri Nets: An Introduction. Chapter 1 Introduc- tion.
  • 131.
    6.1. TOKENS INID-NET 121 Instruction Description read x ⇒ x ← [INPUT] Read a value from input to variable write y ⇒ OUTPUT ← [y] Write a variable value to output add1 x ⇒ x ← [x] + 1 Addition of 1 sub1 x ⇒ x ← [x] − 1 Subtraction of 1 ge x,0 Test if x is greater than 0 leq x,0 Test if x is less than or equals 0 Based on this instruction set, the non-sequential process of figure 6.3 takes two inputs x and y, and compute x + y. Each transition corresponds to an instruction. Variables used in the inscriptions are global variables, i.e. all transitions in this model can access them. Initial state Initial state control tokens point to instructions to be executed co-model: memory read x, y x - read x, y y - .. .. ge(x,0) e1 leq(x,0) ge(x,0) e1 leq(x,0) write y write y sub1(x) add1(y) Final state sub1(x) add1(y) Final state e2 e2 state with one control token state with two control tokens Figure 6.3: An Example of using Control Token for Non-sequential Process In a non-sequential process, transitions are enabled by control tokens, the existence of simultaneously enabled transitions means the possibility of parallel pro- cessing. Concrete execution of non-sequential processes depends on the availability of execution units, or the strategy of scheduler which distributes enabled tasks to the execution units.
  • 132.
    122 CHAPTER 6. MODEL COMPOSITION WITH ID-NET: EXAMPLES Figure 6.4 gives another example of using control tokens. Obviously, this example uses a more flexible inscription language, which allows doing addition and multiplications directly on global variables: Instruction Description add z, x,y Add x to y, and put result in z mult z, x,y Multiply x by y, and put result in z T1 co-model: memory x a 3 add b 4 x c,a,b c 12 x x Execution of T1 mult c:=a+b x c,a,b x Execution of T2 T2 c:=a*b Figure 6.4: Another Example of Control Token with Inscription using Global Variables Black tokens are indistinguishable. In figures 6.3 and 6.4, transition inscrip- tions are written using the syntax of the inscription language. Control tokens have no knowledge about the data to be processed in the model, they only enable transitions. An execution unit will execute the inscriptions of enabled transitions as an atomic action. A system may have several execution units and each execution unit works on one atomic action at a time. If several transition inscriptions which read and modify the same global vari- able are enabled simultaneously, a concurrent problem such as race condition may occur - after firing the transitions, the value of variable can not be determined be- cause of non-determinism of concurrent systems. The example of figure 6.4 is a situation of confusion: T1 and T2 are enabled simultaneously, and we don’t know which one will be executed. 6.1.2 Simple-Variable Token Figure 6.5 gives an example of using simple variable tokens with ID-net, it uses the same inscription language as in figure 6.4. Tokens are names or addresses of variables, which can be global or temporal (local). Unlike global variables which are accessible by all the transitions, a temporal variable corresponds to an input arc of a transition, it is created when the transition is going to be executed and only accessible for this transition during this execution.
  • 133.
    6.1. TOKENS INID-NET 123 co-model: memory T1 - fetch values of variables P1 a - algorithmic operation x add(a,[x],[y] z:='a' z P4 a 3 y b 4 P2 b y c 0 mult(a,[x],[y]) z z:='a' P5 Execution of T1 Execution of T2 x x:='a' x:='a' P3 a y:='b' T2 y:='b' a:=[x]+[y] a:=[x]*[y] z:='a' z:='a' Figure 6.5: An Example of using Simple-variable Tokens 6.1.3 Resource Token This is the most general case we can meet, where tokens are referring to structured data, e.g. objects having attributes and references to other objects, or a token is rep- resenting a collection of tokens. In these cases, previous approaches are not suitable because the relation between objects can be complex and the ways of interacting with the objects are various. Similar to using control token and simple-variable tokens, concurrent access of resource is an issue but can be detected. The concept of Subject-Oriented Programming (SOP) [76] can be applied in this kind of situations: building the system as compositions of subjects, extending systems by composing them with new subjects, and integrating systems by compos- ing them with one another. Each subject ensures its responsibilities by providing services, e.g. managing a specific kind of resources. ID-net can be considered as the composition mechanism from SOP’s point of view. Services of subjects are attached on transitions (as inscriptions) and invoked when transitions are executed. In concrete implementation, the design pattern fa- cade maybe used in order to reduce the coupling between ID-net model and the set of subjects. In ID-net, places and tokens are typed, tokens are resources identifications, and transitions specify which type of input resources are needed to produce output resources. ”A token of type X” means a token (variable) refers to a resource of type X. For example, in figure 6.6: • A, B, C are types of resources accepted by P1, P2, and P3, respectively. • Each type of resource is managed by a manager, which provides services to create, modify, and dispose the instances of resource.
  • 134.
    124 CHAPTER 6. MODEL COMPOSITION WITH ID-NET: EXAMPLES • Initially, place P2 has a token b1 of type B. • T1 will produce token of type A in P1 • T2 will take both token of type A from P1 and token of type B from P2, then produce token of type C to P3 and produce token of type B to P2. • T3 will consume token of type C from P3. • T1 interacts with resource manager A, T2 interacts with resource manager B and so forth. • A transition should provide an ID token while invoking the services of a man- ager. • A resource manager can be any kind of system which provides reusable services. • Dependences and interactions may exist between the resource managers. For example, in figure 6.6 manager A may use the services of manager B in some cases. Control-Flow with ID-Net Resource Managers T1 Manager A - Create a - Modify P2:B - Dispose P1:A b1 Manager B b - Create a b - Modify - Dispose T2 c Manager C T3 c - Create P3:C - Modify - Dispose synchronizations Figure 6.6: Separation of Concerns with ID-net A priori the actions consume/produce tokens have no relation with the cre- ation/disposal of resources. ID-net holds the identification tokens and has no knowl- edge about how to use and manage the resources, until the synchronizations between the ID-net model and the resource managers are given.
  • 135.
    6.2. DEVELOP PARALLELAND CONCURRENT PROGRAMS WITH ID-NET125 6.1.4 Use Simple-Value Token in ID-net ID-net can use constant values as tokens, e.g. putting values such as ”0,1,2” or ”true, false” into places. In an ID-net using simple value tokens, tokens are referring to values of some basic, unstructured primitive types such as boolean, integer, etc. For structured objects such as lists and records, resource tokens should be used. Store Simple Values in ID-net Place. A place which gives and receives refer- ence tokens (variable names) of a data type does not have the same type as a place which gives and receives values of the same type. Thus an ID-net place can be either reference-typed (containing reference tokens) or value-typed (containing simple value tokens). In ID-net, the value of tokens are bound to temporal variables of the inscription function for computation. Each transition inscription is similar to a function, and places are stores for computation results. This approach allows to model data flow during computation, as shown in figure 6.7. This model can be used to specify highly parallel data processing, because no global variables are used and all data dependencies are modeled by the control structure. T1 3 x Execution of T1 z:=[x]+[y] z x:=3 y:=4 y z:=[x]+[y] 4 y Execution of T2 z:=[x]*[y] z x:=3 x y:=4 3 T2 z:=[x]*[y] Figure 6.7: An Example of using Simple-value Tokens (without Global Variables) Depending on architecture of target platforms, ID-net using simple-value to- kens can be easily transformed into parallel executable codes. 6.2 Develop Parallel and Concurrent Programs with ID-net Modern processor architectures have embraced parallelism as an important pathway to increased performance. Facing technical challenges with higher clock speeds in a
  • 136.
    126 CHAPTER 6. MODEL COMPOSITION WITH ID-NET: EXAMPLES fixed power envelope, Central Processing Units (CPUs) now improve performance by adding multiple cores. Graphics Processing Units (GPUs) have also evolved from fixed function rendering devices into programmable parallel processors. As todays computer systems often include highly parallel CPUs, GPUs and other types of processors, it is important to enable software developers to take full advantage of these heterogeneous processing platforms. OpenCL (Open Computing Language) is a language for programming hetero- geneous data and task parallel computing across GPUs and CPUs. Conceived by Apple Inc., OpenCL’s execution model has the following elements: • Compute kernel. Basic unit of executable code, similar to a function. Compute kernels can be data-parallel or task-parallel. • Compute program. Collection of compute kernels and internal functions. • Applications queue compute kernel execution instances. • Define N-Dimensional computation domain. Each independent element of execution in N-Dimension domain is called a work-item. The N-Dimension domain defines the total number of work-items that execute in parallel - global work size. The instances of compute kernels, i.e. work-items, are distributed and executed as far as possible by compute devices, such as CPU, GPU, and DSPs. A work-item can also specify which compute device it will run on. Each compute device has several compute units which can work in parallel and share memories. Execution Program / Unit Specification (Workforce) parallel, distributed computer system such Execution program or executable as CPU, GPU, DSP or Model business process databases, human runtime support and scheduling strategy Figure 6.8: Program, Execution Model, and Execution Unit Many formalisms exist for the modeling and verification of parallel programs, for example, pi-calculus and Petri nets allow to prove behavioral equivalences of processes and detect deadlocks in a system, respectively.
  • 137.
    6.2. DEVELOP PARALLELAND CONCURRENT PROGRAMS WITH ID-NET127 When we compose an ID-net with other models, i.e. associating the inscription functions, the semantics of inscription functions are merged with the semantics of ID-net transition in the result model. The places of ID-net are the ”keys-holder ” and the keys are used to find or retrieve necessary information or resources to achieve a task. The values of tokens are assigned and used by external inscription functions, but the access of these values are controlled by the ID-net model. 6.2.1 ID-net’s Execution Model for Concurrent Program- ming As presented in Chapter 4, ID-net has true concurrency semantics, which means all enabled transitions can be fired simultaneously, the basic execution cycle of an ID-net engine is: 1. establish an initial marking, 2. fire all eligible transitions as possible, 3. repeat step 2 until no more transition is eligible. Depending on the environment and the platform of execution, there are dif- ferent possible scheduling strategies of doing step 2. One criteria to determine if a strategy is valid or not is the order of firing simultaneously enabled transitions (of ”free-choice” IDCS) should not affect the result of execution † , i.e. ”free choice” between these transitions. For example, in an operation system with many concur- rent processes, different scheduling strategies should not affect the results of process executions, if a scheduler satisfy the properties such as fairness and no starvation. ID-net’s execution model for concurrent programming plays the role of coor- dinating programs and execution units of platforms. It has objectives such as: • ensure concurrent and parallel execution of ID-net while respecting its se- mantics, e.g. true concurrency semantics, concurrence on tokens (resources), transactional execution of ID-net transitions. • support configurable scheduling strategies for different purposes: interleaving or parallel simulation, local execution, and distributed execution of ID-net models. In general, the scheduling strategies should not influence the results of execution. † Depending on the ID-net and its co-models, the free-choice property of an IDCS might be undecidable.
  • 138.
    128 CHAPTER 6. MODEL COMPOSITION WITH ID-NET: EXAMPLES • integrate the execution of external models (synchronization) by providing and verifying input and output parameters. • allow to load, unload, activate (ready to be executed), and deactivate ID-net models. Some properties of IDCS should be verified before execution (or being sched- uled for execution): • free-choice of an IDCS, i.e. the order of firing the ID-net’s transitions does not influence the results of execution. • termination. If an IDCS will terminate eventually, e.g. no deadlock or live- lock. Some reactive systems are running in live-lock mode. • deadlock-free. If an IDCS has deadlock, it should not be scheduled. The above properties are general properties of IDCS with the idealized true con- currency semantics, i.e. transitions can be fired (executed) when they are enabled. Because the number of execution units is limited in concrete environments, the execution of the IDCS depends on the platform’s scheduling strategy. The schedulability of an IDCS for a concrete platform means: if there exists at least one valid schedule of the ID-net for a particular environment or configu- ration of execution units. For example, an IDCS may be executed correctly in an interleaving way but parallel execution may cause race condition problems. 6.2.2 An Example of DSL Composition Figure 6.9 show an APN model which computes the Fibonacci number for a given value in place P2. Tokens in places P 1 and P 2 can contain integers. The computa- tion will be finished when no transitions are firable and the result will be the value of the last token in P1. output input place T1 place T2 f(0)=0 x-1 y f(1)=1 0 x<=1 n x>1 f(x)=f(x-1)+f(x-2), x>1 x+y x-2 Figure 6.9: APN Model for Fibonacci Number: Tokens are Values
  • 139.
    6.2. DEVELOP PARALLELAND CONCURRENT PROGRAMS WITH ID-NET129 In the APN model, annotation on the arcs are algebraic terms containing variables, variables are implicitly temporal and local to the transition. The rules of building terms are given by axioms of algebraic abstract data types. Figure 6.10 show an ID-net model which does the same work. Similar to APN, ID-net tokens and rules of manipulating referred resources are defined outside of the control structure; ID-net arc inscriptions only contains variable names; ID-net transition inscriptions are in fact synchronizations between ID-net transitions and actions from external models. In this example, x, y, z are local temporal variables used by the transitions. Place P 1, P 2 can only contain integers; [x], [y], [z] are evaluation of variables which return integer values. output input T1 T2 place place y, z y [x]>1 [x]<=1 0 x 5 y:=[x]-1 z:=[x]+[y] z z:=[x]-2 P1 P2 x Figure 6.10: ID-net Model for Fibonacci Number Transform Models to Platform Specific Models (or Code Generation). The above APN and ID-net models are Platform Independent Models. In model- driven development (comparing with only modeling and verification of systems), a further necessary step is to transform them into executable Platform Specific Models or give the models operational semantics. We believe that at this stage ID-net has advantages over other formal models by means of the Separation of Concerns, and its synchronization mechanism. In this subsection, we will show how ID-net models can be transformed into executable codes for a specific platform. We use a simple microprocessor as the target system for the transformation (or code generation) of this ID-net model. It has 1 accumulator (Acc) and 8 reg- isters (A-H). It supports several basic instructions and two data types Integer and Boolean. For the sake of simplicity, we only consider the state of accumulator and the registers and only minimal set of instructions are explained. The idea is to show how annotated ID-net models can be transformed into imperative, parallel executable codes. The microprocessor can be described as the following state-transition system: • Acc is the accumulator
  • 140.
    130 CHAPTER 6. MODEL COMPOSITION WITH ID-NET: EXAMPLES • R = {A, B, C, D, E, F, G, H} is the set of registers • IN T and BOOL are the data types supported by the registers • The state of the system S = {R ∪ {Acc}} × (IN T ∪ BOOL) • Initial state S0 = [Acc = nil, A = nil, B = nil...], where nil means the register is free • S[reg] returns the values of reg at state S; S[reg = val] means reg has value val at state S • Semantics of its operations: S[reg] = val, val ∈ (IN T ∪ BOOL) LOAD(reg) : S → S[Acc = val] S[Acc] = val, val ∈ (IN T ∪ BOOL) ST O(reg) : S → S[reg = val] S[Acc] = x, x, val ∈ IN T ADD(val) : S → S[Acc = x + val] S[Acc] = x, S[reg] = y, x, y ∈ IN T ADD(reg) : S → S[Acc = x + y] S[Acc] = x, x, val ∈ IN T SU B(val) : S → S[Acc = x − val] S[Acc] = x, S[reg] = y, x, y ∈ IN T SU B(reg) : S → S[Acc = x − y] S[Acc] = 0 S[Acc] = 0 T EQ : , S → S[Acc = 1] S → S[Acc = 0] S[Acc] < 0 S[Acc] < 0 T LT : , S → S[Acc = 1] S → S[Acc = 0] S[Acc] > 0 S[Acc] > 0 T GT : , S → S[Acc = 1] S → S[Acc = 0] The microprocessor operates with its registers and accumulator: it takes oper- ants from its registers, computes result and put it into the accumulator. A program for this processor can be seen as a process constructed using these instructions. Multiple processors may work together by using shared registers (or memories) and communication channels. As discussed earlier in this chapter, value tokens in ID-net are implemented by reference tokens. There are several possible implementations and we will not discuss the details here. In this example, because all intermediate results are stored in the
  • 141.
    6.2. DEVELOP PARALLELAND CONCURRENT PROGRAMS WITH ID-NET131 Registers A: 5 B: 0 C: - D: - E: - F: - G: - H: - T2 output input place T1 place [x]>1 y [x]<=1 y, z LOAD([x]) LOAD([x]) SUB(1) 0 ADD([y]) x 5 STO(x) STO(x) y:=x z free(y) x SUB(1) P1 P2 z=allocReg() z:=x STO(z) Figure 6.11: Annotated ID-net using Instructions of the Microprocessor registers, during execution the system should know where (i.e. in which register) an intermediate value is stored, for example, the value tokens 0 , 5 in figure 6.10 are can be referred by B and A (as shown in figure 6.11). For all the other intermediate values, a register is allocated to store a value in a transparent way. Due to limited capacity of registers, we have to do register allocation while executing high-level models or transforming them into executable machine codes. Thus, a supplementary state and two actions are used to manage the available registers: Rnil is the set of free registers, Rnil ⊆ R S[Rnil ] = X, reg ∈ Rnil allocReg(reg) : S → S[Rnil = X − {reg}] S[Rnil ] = X, reg ∈ Rnil / f ree(reg) : S → S[Rnil = X ∪ {reg}] Both actions are atomic. allocReg(reg) fails when no free register is available, i.e. when Rnil = φ. free(reg) never fails. The target model is an implementation of the composed source models using the target platform’s language and runtime supports. We suppose that the platform has runtime supports to execute ID-net and do register allocation. Three models are involved in this example: • Source model : the annotated ID-net model, to compute Fibonacci number
  • 142.
    132 CHAPTER 6. MODEL COMPOSITION WITH ID-NET: EXAMPLES • Source model : the register allocation model, as platform’s runtime support (e.g. libraries) • Target model : the executable program for this microprocessor The final system respects the constraints of both initial systems, i.e. the PN model and the register allocation model. For example, with initial state: P1(B→0), P2(A→5), free registers: C, D, E, F, G, H, an non-optimal firing sequence could be: T2: P1(B->0),P2(A->3,C->4) T2: P1(B->0),P2(A->1,D->2,C->4) T2: P1(B->0),P2(A->1,D->0,E->1,C->4) T2: P1(B->0),P2(A->1,D->0,E->1,C->2,F->3) T2: P1(B->0),P2(A->1,D->0,E->1,C->2,F->1, G->2) * T2: P1(B->0),P2(A->1,D->0,E->1,C->2,F->1, G->0,H->1) T1: P1(B->1),P2(D->0,E->1,C->2,F->1,G->0, H->1) T1: P1(B->1),P2(E->1,C->2,F->1,G->0,H->1) T1: P1(B->2),P2(C->2,F->1,G->0,H->1) T2: P1(B->2),P2(C->0,D->1,F->1,G->0,H->1) T1: P1(B->2),P2(D->1,F->1,G->0,H->1) T1: P1(B->3),P2(F->1,G->0,H->1) T1,T1,T1: P1(B->5), P2() After the step marked by ∗, transition T 2 becomes not firable because there are no free registers. By firing T 1, the register allocation mechanism frees the unused registers, thus afterwards T 1 becomes firable again. Transform ID-net Model into SQL with Transactions In the other words, ID-net can be implemented by SQL supporting transactions. For example, figure 6.12 shows the SQL transformation of ID-net model of figure 6.10. In this transformation, an ID-net is transformed into a SQL table: each ID-net place is transformed into a column of the table; each ID-net transition is a proce- dure (ACID transaction) which manipulate the values of the columns corresponding to the transition’s input and out places; conditions are checked in the procedure; the arc inscriptions are the input and output parameters of the procedures. The transactional execution of the procedure is guaranteed by the database management system.
  • 143.
    6.3. BUSINESS PROCESSMODELING WITH ID-NET 133 create table Fibnum ( P1 integer, create procedure T1() P2 integer begin ) engine = innodb; declare x, y, z INT; declare cur1 cursor for select P1 from Fibnum where P1>=0; insert into Fibnum(P1) values(0); declare cur2 cursor for select P2 from Fibnum where P2<=1; insert into Fibnum(P2) values(5); START TRANSACTION; delimiter // open cur1; open cur2; create procedure T2() fetch cur1 into y; begin fetch cur2 into x; declare x, y, z INT; set z=x+y; declare cur cursor for select P2 from Fibnum where P2>1; delete from Fibnum where P2=x limit 1; START TRANSACTION; delete from Fibnum where P1=y limit 1; open cur; select x,y,z; fetch cur into x; insert into Fibnum(P1) values(z); set y=x-1; close cur1; set z=x-2; close cur2; delete from Fibnum where P2=x limit 1; COMMIT; insert into Fibnum(P2) values(y); end // insert into Fibnum(P2) values(z); select x,y,z; close cur; COMMIT; end // Figure 6.12: Implementation of ID-net Model of Figure 6.10 in MySQL 6.3 Business Process Modeling with ID-net A business process consists of a set of activities, the order of finishing these activities are determined by the dependences between them. Similar to parallel programing, arbitrary specifying orders between activities without respecting domain constraints will imply over-specification. 6.3.1 Example of post office workflow modeling Figure 6.13 shows the control flow of ticket service at post office: when a client arrives at post office, she or he pushes a button and gets a ticket with a sequence number in order to be served. For each push action of PushButtonNo1 and PushButtonNo2, the system prints out a time-stamped ticket with a sequence number. When an employee is available, the system will display the sequence number to be served and the number of window the client should go. The sequence number should be unique during a period. First phase: modeling control-flow. The ID-net model shows how the tickets are created, stamped, and distributed to working windows. A counter object is used
  • 144.
    134 CHAPTER 6. MODEL COMPOSITION WITH ID-NET: EXAMPLES Ticket Service Control-Flow with ID-Net PushButtonNo1 PushButtonNo2 tk tk P2:Counter P1:Ticket c1 P3:Ticket b b tk tk b b Counter Counter Stamp1 Stamp2 tk tk P4:Ticket tk tk tk Window No.1 Window No. 2 Window No. 3 ID token: c1 Figure 6.13: Ticket Service at Post Office: Control-flow to stamp the tickets one-by-one to ensure the uniqueness of sequence number. When we create this model, we know that: • Transitions PushButtonNo1 and PushButtonNo2 are supposed to create new tickets • Places P1, P3 hold tokens which refer to unstamped tickets • P2 holds token c1 which refers to the global counter • Transitions CounterStamp1 and CounterStamp2 are supposed to stamp the tickets a sequence number. • Place P4 holds tokens which refer to stamped but not served tickets. • Transitions WindowNo1, WindowNo2, and WindowNo3 are supposed to change the status of unserved tickets, and display the corresponding window number. For each input arc and output arc of a transition, we annotate it with a variable name. The scope of an instance of a variable is limited to an execution of a transition, i.e. accessible only by its inscription function during that execution. Until now, the control-flow in figure 6.13 is abstract because the intentions above are not precise enough to be operational.
  • 145.
    6.3. BUSINESS PROCESSMODELING WITH ID-NET 135 Second phase: identifying data objects and the services of managing them. The type of tokens are already identified in first phase, i.e. P1, P3, P4 contain tokens referring to Ticket objects and P2 holds the token referring to a global Counter. Also, according to the informal description of the first phase, following services are necessary: • create new tickets. E.g. tk=Ticket.Create(), where tk is a variable of type Ticket. • stamp the tickets with time and sequence number. E.g. tk.stamp(seq), where seq=c1.seq(). • change the status of unserved tickets to served, and display the corresponding window number. E.g. tk.setStatus(”served”); LED.display(ticket). Ticket Counter LED + Create() - inc() + stamp(int seqno) + seq() + display(Ticket) + dispose() + reset() - setStatus(String) Figure 6.14: Identified Objects and Services of the Business Process If not existed, these objects and services should be implemented. At this stage, we apply subject-oriented analysis and dynamic behaviors of these objects in the workflow are not specified. Third phase: write synchronizations (ID-net inscriptions). Basically, each transition is synchronized with one or several external functions, where each function interacts with a specific model. An inscription function takes the values of input variables from the transition’s input arcs and returns output values to output arcs of the transition. The whole transaction consists of synchronizing a transition with all its synchronized functions, it is atomic and has short-duration. How transactions can be implemented depends on the concrete environment. After specifying synchronizations, all the transitions will run in parallel and they interact via the places and ID tokens. In this example, the counter c1 is the concurrent object which is used to stamp the tickets each time.
  • 146.
    136 CHAPTER 6. MODEL COMPOSITION WITH ID-NET: EXAMPLES Ticket Service at Postoffice ID-net with inscription co-models PushButtonNo1 PushButtonNo2 tk=Ticket.Create() tk=Ticket.Create() c1: Counter tk tk P2:Counter seq: 3 P1:Ticket c1 P3:Ticket b b tk tk b b Counter Counter tk.stamp(b.seq()) tk.stamp(b.seq()) Stamp1 Stamp2 tk tk tk: Ticket P4:Ticket tk: Ticket seqno: 2 tk seqno: int status: "created" tk tk status: " " LED.display(tk) LED.display(tk) LED.display(tk) tk.dispose() tk.dispose() tk.dispose() Window No.1 Window No. 2 Window No. 3 Figure 6.15: Synchronization of Models via ID-net Inscriptions 6.3.2 Transaction Issues in Business Process Modeling Execution of ACID transaction should be guaranteed. Each transition of an annotated ID-net is an ACID transaction, all of them constitute a concurrent system. For business processes, because the supports of executing transaction depends on concrete environment it is possible to manage the execution of transaction in two ways: • If the execution of transaction is supported by the underlying system, e.g. in a database supporting transactions or web services supporting transactions. In this case, we just transform ID-net transitions into transactions. • Otherwise, if we are using a language or platform (e.g. Java) without the mechanism of executing transactions. It is possible to provide a mechanism to guarantee the transactional properties during the code generation phase. Long-Running Transaction. For long-running transaction, the states of trans- actions are managed explicitly in the process model, i.e modeled by the ID-net or its co-models. Most of the time, the aspect of transaction can be handled separately by a co-model.
  • 147.
    6.4. SERVICE COMPONENTMODEL 137 6.4 Service Component Model We will present how to build reusable building blocks by means of encapsulated ID-net controlled systems. The idea of encapsulating ID-nets is similar to CO-OPN contexts, but here the encapsulation is relaxed and we distinguish the control model (ID-net) and the data or resource models (co-models). Analogously as component in Service Component Architecture (SCA) [77], Ser- vice Components (SC) are configured instances of implementations and they provide and consume services. More than one component can use and configure the same implementation, where each component configures the implementation differently. A system can be specified as the composition of different service components. Ser- vice Component Model (SCM) is the model of service components, including the composition mechanism. Service Component. A service component has at least one service, zero or more properties, and zero or more sub-components. A normal service component hides its internal sub-components. A service component can be open, which means that the services of its sub-components are visible and accessible by other components. provided Service required service Component service provided service Service required service (with return value) Component (with return value) Open required service provided service (with return value) Service (with return value) Component Figure 6.16: Service Components As depicted in figure 6.16, a SC is represented graphically by a rectangle with round corner. A black box attached outside the SC represents a provided service; a white box attached inside the SC represents a required service, i.e. output events or dependencies of the SC. An open SC is represented by the same notation but with
  • 148.
    138 CHAPTER 6. MODEL COMPOSITION WITH ID-NET: EXAMPLES dashed line. As a short-hand notation, a black-white box represent a service which has return values synchronously. The black triangle of an arc indicates the direction of synchronization (call), and the white triangle of an arc indicates the direction of returning value. Service. A service is an interaction point between the component it belongs to and other components. Each service has a signature indicating the service’s name as well as the types and names of its parameters. The invocation of service implies synchronization between service components. Property. A property of SC is observable without inferring its normal behav- iors. SC properties have initial values and they are manipulated by the SC during execution. An SC property is typed and its manipulation can be protected by a concurrent data object, e.g. a data object may support simple read/write opera- tions or conditional atomic primitives such as compare-and-swap to manipulate the property. Service components can be composed via the service ports, as shown in figure 6.17. While composing the services, the type of services should match each other, i.e. ensure the input/output of the service parameters. 6.4.1 Semantics of Service Component Model Based On ID- net Service component model is a general concept and it can be implemented by encap- sulated ID-net and its co-models: services are visible ID-net transitions allowing to access and manipulate the properties; properties are data or resources specified by the co-models. Concurrent Data Object A concurrent data object consists of a data struc- ture and a set of atomic operations to manipulate the data structure. Example of concurrent data object are registers which support read/write, fetch-and-add, read- and-update, test-and-set, compare-and-swap operations. In parallel computing, these atomic operations are often implemented by hardware such as microprocessors or transactional memories. In business process management systems, the problem of concurrent data access can be managed by the database transaction mechanism. With true concurrency semantics, the services of SC are concurrently accessible until the calls are propagated to the concurrent data objects, where concurrent op-
  • 149.
    6.5. SUMMARY 139 property Service Component provided required service Service service Component property Service Component provided required service Service service Component property Open Service Component provided required service Service service Component provided service Figure 6.17: Composition of Service Components erations are sequentialized. A SC has to ensure the consensus during the concurrent accesses of its services [78]. Concurrent data objects are ”guards” on data to protect them from incon- sistent concurrent accesses. e.g. similar to the role of lock and semaphore. The encapsulation of co-models will guarantee that the data or resources are observ- able from outside and manipulated exclusively by the service component, which can manage the concurrent accesses of resources. A concurrent data object can be modeled as an SC. For example, figure 6.18 shows SC which implement atomic actions on registers. Here we use a safe Petri net place to represent the register, and use read arc to read the value stored in the place. In figure 6.19, we show that we can use atomic read/write register to implement compare-and-swap register (if the specified transaction can be implemented). 6.5 Summary ID-net is executable and its semantics implies the composition of domain-specific models. In this chapter, we show how to use different kinds of tokens to develop
  • 150.
    140 CHAPTER 6. MODEL COMPOSITION WITH ID-NET: EXAMPLES atomic register read(?ret) write(val) read arc Figure 6.18: An Read/Write Atomic Register SC Compare and Swap Register atomic register read write(val) condition 0 CAS(old, new) .. 1 Figure 6.19: An Compare-and-Swap Atomic Register SC concurrent parallel programs and business processes and how to use encapsulation to create reusable Service Components with ID-net. The Service Components are supposed to be executed in concurrent environments. The development of concurrent programs and business processes can be done by incrementally annotating ID-net with actions from data models. Each kind of model can be developed and maintained separately and the synchronization can be specified and tested at each iteration. The semantics of ID-net will ensure the parallel and distributed execution of the developed models. Despite of its graphical representation, ID-net is a language for developers and it is not a user-friendly language for domain experts who will design high-level business process. However, we can adopt a standard graphical business process modeling language such as BPMN for the frond-end design. The semantics of this graphical language can be given by Service Components powered by ID-net and its co-models, thus the incremental development of business process will be performed on ID-net and its co-models.
  • 151.
    Chapter 7 Applications andCase Studies 7.1 Introduction In this Chapter, we will present the applications of our approach in real-world cases business process modeling and development. As show in figure 7.1, our approach follows the Model-Driven Architecture and the roadmap presented in Chapter 1. Framework of Business Process Engineering with ID-net Modeling high BPMN, EPC, UML etc. User-level graphical models Abstract, generic, reusable Service Component Model abstraction level Composition domain-specific models Synchroni Data Semantics for model composition Verification ID-net zation Model and concurrent processes Execution low Platform dependent model Executable models/codes Figure 7.1: Business Process Engineering with ID-net Concrete software projects are planned and realized on existing infrastructures (or platforms) of the execution environment. For example, some infrastructures will 141
  • 152.
    142 CHAPTER 7. APPLICATIONS AND CASE STUDIES ensure the non-functional requirements of the system and they can influence the development of an information system: • database management system, e.g. relational databases and object-oriented databases. • support of persistence, e.g. automatic mapping between Object/Relational models in Java such as Hibernate. • support of transaction, security, and authentication, e.g. in JavaEE applica- tion servers. • support of business process management (BPM) and execution, e.g. business process language and execution engine. More infrastructural supports means that we can create and execute models without considering some details, thus working at a higher abstraction level. Granularities of Business Process Models The granularity of model for busi- ness process depends on the environment where the business process will be deployed into. Basically, we distinguish two granularities of business process modeling: in en- vironment with BPM supports and without BPM supports. With an environment with BPM supports, we use a business process model- ing (or description) language to specify business processes. The business process modeling language is usually a high-level domain-specific language (such as BPMN, BPEL) which can be refined and transformed into executable codes or executed in Business Process Management Systems (BPMS). In this case, the development of business processes is limited by the expressiveness of the domain-specific language and its tools supports, i.e. if the language is not enough flexible and expressive to model domain problems, a developer cannot pass the limit of the language and he/she has to work around to solve the problem. In general the user interfaces (e.g. Web interface) is another dimension problem than the business process model, which is managed by the infrastructure such as BPMS. This kind of systems usually supports the dynamic changes and deployments of business processes. Because currently BPMS solutions are not yet as widely accepted and stan- dardized as Database Management Systems (DBMS), many business processes are implemented in an ad-hoc manner in development. In this case usually the system supports a fixed number of business processes which do not change frequently. For example e-commerce web sites have several fixed business processes such as ordering, payments, and delivery.
  • 153.
    7.2. DEVELOP BUSINESSPROCESS WITH BUSINESS PROCESS MODELING NOTATION (BP In this Chapter we will present the applications of our approach to develop business processes in both environments: with BPMN and for Web-based applica- tions. 7.2 Develop Business Process with Business Pro- cess Modeling Notation (BPMN) We can develop business processes with BPMN in three steps: 1. domain experts create abstract business processes with BPMN graphical edi- tors, BPMN diagrams are annotated with platform-independent information. The annotations can be considered as documentation and requirement analysis for the business processes. 2. based on the BPMN diagram and previous annotations, software developers create data models for the business processes, and create a formalized anno- tation layer for the BPMN diagram. The BPMN diagrams with formalized annotation and the data models are transformed into Service Components whose semantics are given by ID-net Controlled System (IDCS). 3. tools can check the properties of the Service Components, and transform them into executable models. The final executable model will be deployed into a BPMS. Step 1-3 can be repeated, i.e. via incremental development, until the results satisfy the domain experts and software developers. We will present how to trans- form BPMN diagrams into encapsulated ID-nets and how to add data model and formalized annotations into the models. 7.2.1 Core Elements of BPMN BPMN [9] was developed by the Business Process Management Initiative (BPMI) as a standard notation for business process modeling. The primary goal of the BPMN effort was to provide a notation that is readily understandable by all business users, from the business analysts that create the initial drafts of the processes, to the technical developers responsible for implementing the technology that will perform those processes, and finally, to the business people who will manage and monitor those processes. BPMN will also be supported with an internal model that will
  • 154.
    144 CHAPTER 7. APPLICATIONS AND CASE STUDIES enable the generation of executable BPEL4WS. Thus, BPMN creates a standardized bridge for the gap between the business process design and process implementation. BPMN defines a Business Process Diagram (BPD), which is based on a flowchart- ing technique tailored for creating graphical models of business process operations. A Business Process Model is a network of graphical objects which are activities and the flow controls that define their order of performance. BPMN has four types of elements: • Flow Objects: Event, Activity, Gateway • Connecting Objects: Sequence Flow, Message Flow, Association • Swimlanes: Pool and Lane • Artifacts: Data object, Group, Annotation Figure 7.2 shows the main elements of BPMN. Since BPMN is considered to support only concepts in business process, other concepts such as organizational structure, functions, and data models are out of the scope of BPMN. However, the flow of data, i.e. messages, and their association with activities, are represented in BPMN. More details on BPMN can be found in OMG’s BPMN specification [9]. Figure 7.3 shows an example credit approval process in BPMN. Each pool or swimlane represents a process participant, which has internal activities connected by flow objects. In order to realize the business process, participants collaborate by exchanging messages. Messages are typed. Formalized Annotations in BPMN In BPMN specification, BPMN annota- tions such as labels, texts, conditions, and data, are descriptive and informational, thus not formalized. THe formalization of BPMN annotations is necessary to make executable business processes, i.e. the annotations should be executable actions or operations defined somewhere as part of business processes. Figure 7.4 shows a simple data model we can used to annotate the credit approval BPMN diagram. It has only one class Request and two enumeration types Risk and Approval. As many UML tools support currently, the data model can be transformed into executable codes allowing the creation and manipulation of data objects, e.g. generating Java objects with getter and setter methods. Based on this assumption, we will annotate the BPMN diagram with correct syntax and make the final model executable. With this data model, the annotations of figure 7.3 can be formalized and concretized. For example the conditions can be concretized as follows:
  • 155.
    7.2. DEVELOP BUSINESSPROCESS WITH BUSINESS PROCESS MODELING NOTATION (BP start intermediate end Events Message Event Conditional Event catching throwing Activity Task Sub-Process + Gateway Parallel Data-based Inclusive Complex Gateway Exclusive (multi-choice) (no clear semantics) Lane Lane Pool Swimlane Connection Objects Sequence Flow Message Flow Association Association is between flow objects and non-flow objects Conditional Sequence Flow Artifacts Group Annotation Data Object Figure 7.2: BPMN Elements
  • 156.
    146 CHAPTER 7. APPLICATIONS AND CASE STUDIES Client Request Response Form request approval check amount amount>=10000 approval Credit Approval Invoke reply amount<10000 approver risk=high receive request Invoke assessor AssignYes risk=low approval check assessment request risk request approval Approver Approve Task Assesor Assess Risk Figure 7.3: BPMN Diagram of Credit Approval Business Process <<Enumeration>> Request Risk firstname: String High name: String Low amount: int level: Risk result: Approval <<Enumeration>> Approval Yes No Figure 7.4: A UML Data Model for the Credit Approval Business Process
  • 157.
    7.2. DEVELOP BUSINESSPROCESS WITH BUSINESS PROCESS MODELING NOTATION (BP • amount >= 1000 becomes request.amount >= 1000 • amount < 1000 becomes request.amount < 1000 • risk = high becomes request.risk == High • risk = low becomes request.risk == Low BPMN and Service Component A BPMN swimlane can be mapped to a Ser- vice Component, as shown in figure 7.5. Each swimlane interacts with others via the services. Messages exchanged in BPMN are mapped into parameters of the services and the internal behavior of an BPMN activity will be transformed into annotated ID-nets. Client Request Form Response Request Approval check amount request.amount>=10000 Credit Approval Invoke Approval reply approver request.amount<10000 receive request.risk==High request Invoke assessor AssignYes request. risk==Low Approval check assessment Risk Request Approval Approver Approve request Task Assesor Assess Risk Figure 7.5: Credit Approval BPMN Diagram Represented as Service Components 7.2.2 Semantics of BPMN Control Flow BPMN has precise semantics in terms of control-flow which is based on Petri nets. Transformation of BPMN control flow to Petri nets is quite straightforward and it has been studied by [79] and [80]. We will present the techniques and rules for the transformation of BPMN to ID-nets. Please note that there are several possibility of
  • 158.
    148 CHAPTER 7. APPLICATIONS AND CASE STUDIES transformation and it may depend on the data models. In our case the transformed ID-net is a Case-Handling System (CHS) and it is flexible and easy to integrate any data model. First of all, the following rules are applied for the names and types of BPMN and ID-net elements: • there is a single type for the process instances in ID-net, e.g. type of Request in our example. • each BPMN message has its own type, a BPMN message is transformed into an ID-net place which may have a different type then the type Case, i.e. message place. The type of the message can be found in the data model. • a message place is optional and it can be replaced by an event (i.e. external transition) which synchronizes with an ID-net transition. • in order to be executable, the BPMN conditions should be legal logic expres- sions based on the data models. We propose 13 rules to transform BPMN structures into ID-net structures, this transformation is in face a formalization of BPMN control flow. Rule 1: Basic Events and Tasks Figure 7.6: Basic events (start, intermediate, and end events) and tasks are transformed into places, and their names are preserved as place name. A task with an output arc is transformed into a place and a transition with the same name with different prefixes, i.e. P and T , respectively. Basic Events & Task P_EventName or P_TaskName Task P_TaskName T_TaskName Task x Figure 7.6: Rule 1: Basic Events and Tasks
  • 159.
    7.2. DEVELOP BUSINESSPROCESS WITH BUSINESS PROCESS MODELING NOTATION (BP Rule 2: Flow and Conditional Flow Figure 7.7: Sequence flow and condi- tional flow are transformed into ID-net transitions. Flow conditions are preserved as transition conditions. The name of this kind of transitions are given during the transformation (anonymous transitions). Sequence Flow Conditions Conditions x x Conditional Sequence Flow T_unamed# Figure 7.7: Rule 2: Flow and Conditional Flow Rule 3: Conditional Start Event Figure 7.8: A conditional start event is transformed into an ID-net transition, its conditions are kept as the conditions of the ID-net transition. Conditions Conditions x Conditional start event T_EventName Figure 7.8: Rule 3: Conditional Start Event Rule 4: Conditional Intermediate Event Figure 7.9: A conditional interme- diate event is simply transformed into an ID-net transition, its name and conditions are kept as the same. Rule 5: Message Start Event Figure 7.10: A message start event can be trans- formed either as a place waiting message to trigger an ID-net transition, or an ex- ternal event which can synchronize with the transition. In both cases, it is possible to pass parameters or messages to the transition.
  • 160.
    150 CHAPTER 7. APPLICATIONS AND CASE STUDIES Conditions Conditions x x Conditional intermediate event T_EventName Figure 7.9: Rule 4: Conditional Intermediate Event catching Message External event y y x x T_EventName T_EventName Message start event use message place use synchronized external event Figure 7.10: Rule 5: Message Start Event Rule 6: Message Intermediate Event (Receive) Figure 7.11: The transfor- mation of a receive message event is similar to the transformation of a message start event, but with an input place for the control flow. This transition is blocked until receiving a message or triggered by an external event. Message External event catching y y x x x x T_EventName T_EventName Message intermediate event: receive P_EventName P_EventName use message place use synchronized external event Figure 7.11: Rule 6: Message Intermediate Event (Receive) Rule 7: Message Intermediate Event (Send) Figure 7.12: A send message event is transformed into an ID-net transition with input and output arcs (and places depending its neighbor elements), and an output place which holds the sent message. Or it can be a synchronization between this transition and an external event. This event is non-blocking, meaning the control flow proceeds forward after sending the message.
  • 161.
    7.2. DEVELOP BUSINESSPROCESS WITH BUSINESS PROCESS MODELING NOTATION (BP Message External event throwing y y x x x x Message intermediate event: P_EventName T_EventName P_EventName T_EventName send use message place use synchronized external event Figure 7.12: Rule 7: Message Intermediate Event (Send) Rule 8: Message End Event Figure 7.13: A message end event is transformed into an ID-net transition which has an output message place or synchronized with an external event. Message External event throwing y y x x Message end event P_EventName EventName P_EventName EventName use message place use synchronized external event Figure 7.13: Rule 8: Message End Event Rule 9: Parallel Gateway (Split) Figure 7.14: A parallel split gateway is trans- formed into an ID-net transition with two or more output arcs (workflow pattern AND-SPLIT). x GatewayName x x P_GatewayName T_GatewayName Parallel Gateway (split) Figure 7.14: Rule 9: Parallel Gateway (Split) Rule 10: Parallel Gateway (Join) Figure 7.15: A parallel joint gateway is transformed into an ID-net structure with two input flow, which implements the
  • 162.
    152 CHAPTER 7. APPLICATIONS AND CASE STUDIES workflow pattern AND-JOIN. P1_GatewayName x x T_GatewayName GatewayName x x Parallel Gateway (join) P2_GatewayName Figure 7.15: Rule 10: Parallel Gateway (Join) Rule 11: Exclusive Gateway (Split) Figure 7.16: An exclusive split gateway is transformed into and ID-net structure with one input flow and two output flow, which implements the workflow pattern XOR-SPLIT. P_GatewayName T1_GatewayName x GatewayName x x T2_GatewayName Exlusive Gateway (split) Figure 7.16: Rule 11: Exclusive Gateway (Split) Rule 12: Exclusive Gateway (Join) Figure 7.17: An exclusive split gateway is transformed into and ID-net structure with two input flow and one output flow, which implements the workflow pattern OR-JOIN. P_GatewayName x x GatewayName x T_GatewayName Exlusive Gateway (join) Figure 7.17: Rule 12: Exclusive Gateway (Join)
  • 163.
    7.2. DEVELOP BUSINESSPROCESS WITH BUSINESS PROCESS MODELING NOTATION (BP Rule 13: Chained Gateway Figure 7.18 show the situation where several gate- ways are chained. In the transformation, two chained gateway can share the same transition in ID-net. P_GatewayName1 T1_GatewayName1 GatewayName1 x x P_GatewayName2 T1_GatewayName2 GatewayName2 x x x Chained Gateway x T2_GatewayName2 T2_GatewayName1 Figure 7.18: Rule 13: Chained Gateway Example of transformation As an example, the control flow of the annotated BPMN diagrams for credit approval are transformed into encapsulated ID-net as shown in figure 7.19. Notice that merge may be applied to remove redundant places and transitions during transformation. Some services with input and output param- eters, which are delegating external events, are synchronized with ID-net transitions. For example, the synchronizations of the transitions are: • Transition T invokeApprover is synchronized with service InvokeApprover, which will return the result of manual approval. • Transition T InvokeAssessor is synchronized with service InvokeAssessor, which return the result of risk evaluation. Moreover, Transition T assignY es is synchronized with data model operation: request.approval := Y es Code generation, model verification, and test generation techniques can be performed with this ID-net and the data model presented in figure 7.4. Other aspects of business processes, such as organizational models and re- sources models can be also synchronized with the ID-net models. Or, we can use the actions of these models to annotate the BPMN diagram before the transforma- tion.
  • 164.
    154 CHAPTER 7. APPLICATIONS AND CASE STUDIES Approval: InvokeApprover(Request) T1_checkAmountP_invokeApprover T_invokeApprover reply(Approval) x x x y ReceiveRequest(Request) x x P_Reply T_receiveRequest x T1_checkAssessment T_assignYes x x x P_checkAmount request.risk==high x P_receiveRequest x T_invokeAssessor x T2_checkAssessment x x x x x P_assignYes T2_checkAmount P_invokeAssessor request.risk==low P_checkAssessment Risk InvokeAssessor(Request) synchronization with return values Figure 7.19: Control Flow of BPMN Process Transformed into Encapsulated ID-Net 7.3 Develop Web-based Business Processes Currently many business processes are developed in pragmatic ways without using BPMS and the N-tier Browser/Server architecture is the standard architecture for collaborative enterprise applications. In this case, business processes are presented as flow of Webpages, where users interact with the business process via the Web components such as Links, Buttons, TextFields etc. The Web flow business pro- cesses are fine-grained and more concrete then the BPMN models, and it has two dimensions (or levels): the user interface and navigation dimension and the core business process dimension. • the dimension of user interface and navigation consists of displaying informa- tion to the users, collecting/validating user inputs, and controlling the navi- gation between different Webpages. • the core business process dimension is more abstract and it only considers im- portant events/actions and data regarding to the states of business processes. In a Web application, often the core business process is embedded into the Web flow navigation. However, usually the developers have to start from the core business process model to develop the Web application. In this section we will show that ID-net can be used to develop fine-grained Web flow business processes. Web flow business processes are modeled directly as the synchronization of ID-nets and the related models, i.e. the navigation model and the data model.
  • 165.
    7.3. DEVELOP WEB-BASEDBUSINESS PROCESSES 155 7.3.1 An Online Insurance Inscription Application (TestIn- dus Project) Figure 7.20 shows the Web flow navigation diagram we created for the application ServiDirect. This diagram represents the workflow of online insurance inscription. It can be directly and automatically derived from the HTML pages created in the early stage of development. In this diagram: • each Webpage is represented by a rectangle. • each navigation arc represents an action (related to a link or a button) which will change the state of the displayed Webpage or navigate to another Web- page. • some activities are automatically carried out in background, thus invisible from Web users. • The navigation (transition) between the pages is triggered by a user. Auto- matic activities can decide which page the user will be forwarded to. The transformation or formalization of this diagram with ID-net is straight- forward. As shown in figure 7.21, the Web flow is a Case Handling System with a single control point, i.e. on the page where the Web user is. A co-model for the Webpage In order to model the behaviors of (inside) a Webpage, we propose a simple state-transition model (shown in figure 7.22) for Webpage: • a Webpage is identified by a URL. • a Webpage is at its initial state at the moment of arrival, e.g. at state 0. • an action may change the state of the page or lead to another page. • an action can be a click of a button or on a link etc. • an input element is a parameter which will be sent to the controller, e.g. textbox, checkbox, polldown menu etc. • input values may change the state of Webpage, e.g. online validation with Javascripts
  • 166.
    156 CHAPTER 7. APPLICATIONS AND CASE STUDIES 1 Saisir information préliminaires Processus (Web Flow) du ServiDirect 1 valider retour Saisir/modifier ajouter adulte famille 2 Choisir package d'assurance 1 3 Saisir famille 1 OK/Annuler supprimer Choisir package Etape précedente ajouter mineur 4 Saisir coordonnée preneur 1 Link=Cliquez ici Etape précedente OK/Annuler Modifier noms Etape suivante Saisir nom des membre 5 1 de la famille personne 6 1 Questionnaires médicaux suivante personne précedente Annuler Etape suivante Etape précedente 7 Afficher message 1 8 Valider et souscrire le contrat 1 OK souscrire Générer certificat Afficher message de Valider le dossier Accepter 10 1 d'assurance confirmation de souscription Refus retour au menu principal Afficher proposition de retour au 9 1 contract téléphonique menu principal Figure 7.20: Web Flow of ServiDirect Online Insurance Inscription
  • 167.
    7.3. DEVELOP WEB-BASEDBUSINESS PROCESSES 157 Web Flow is a Case Handling System with a Single Control Point (arc inscriptions are omitted since they are the same) ajouter enfant saisir/modify valider famille Saisir information Choisir package préliminaires 2 d'assurance ajouter adulte 1 1 1 3 1 Saisir famille retour OK/Annuler choisir supprimer etape précedente package 4 1 OK Saisir coordonnée preneur link=Clicquez Ici modifier noms etape etape suivante précedente 5 1Saisir nom des membres de la famille 6 Questionnaires 1 médicaux OK/Annuler etape etape suivante précedente message 7 1 confirmer questionnaire accept 8 1 10 message 1 valider générer certificat valider et souscrire de confirmation dossier le contract d'assurance souscrire de souscription retour MP refus 91 proposition de retour MP contract téléphonique Figure 7.21: ID-net Representing the Web Flow
  • 168.
    158 CHAPTER 7. APPLICATIONS AND CASE STUDIES Web Page State 0 Input elems Action 0 State 1 Name Type Value Action 1 State 2 Action 2 State 3 Action 3 Figure 7.22: A model of the Webpage and an Example • the state of a page includes: the state of the inputs and the state of page, some- times they are synchronized automatically by the inline scripts (e.g. Javascripts), i.e. if the inputed value has wrong format, display error immediately. Figure 7.23 shows an example of the Webpage model: the page of Saisir infor- mation pr´liminaires has tree inputs components: NPA, Birthdate, Sex, one action e Valider, and two page states: normal and error. Each time a user click on button ”Valider”, the system will check if the input values are valid. If all input values are valid, the user will get to next page, otherwise the same page is return with error messages. All the other Webpages have the same structure. 1 1 1 1 Preliminary Information Input elems Valider Valid inputs 0: normal Name Type Value NPA Text 1: Error Birthdate Text Sex Radio Inputs are invalid Figure 7.23: Example of Webpage Model
  • 169.
    7.3. DEVELOP WEB-BASEDBUSINESS PROCESSES 159 This co-model represents the dimension behind the rectangles of figure 7.20 or the places of figure 7.21. Not all the actions in the Webpage model will be synchronized with the main control flow model. However, in this example, if an action leads the navigation to anther Webpage, it is synchronized with the main control flow model because the main control flow represents the Webpage navigation. Develop Business Process based on the ID-net Model The development of business process based on the ID-net model is the same as the post office example presented in Chapter 6: by providing a data model and synchronizing (annotating) ID-net with the data model operations. There are many ways of modeling data for an application and we will not give much details about this. 7.3.2 Automatic Test Generation for Web Application Test- ing As a surplus of using formal notations in software development, our models can be used to generate tests for the (manually) implemented Web applications. Figure 7.24 shows the chain of test generation in the TestIndus Project: • in our implementation, the control flow model and the data models are encoded (manually) as facts in Prolog. This step can be automatic in the future. • the automatic test generation is performed based on the Prolog facts. It is possible to add more business rules and constraints to target more precisely the intention of tests. The generated tests are scenarios which should have successful execution. Basically, we can specify the maximum steps of the sequences, combine the input parameters of each Webpage component, and verify if the values displayed on a Webpage are correct. The generated tests are stored in an intermediate format, similar to a scripting language. This intermediate format contains the actions and parameters used in precedent models, and it is domain and application-independent. • finally, the intermediate scripts are transformed into Selenium scripts for Web interface testing. This transformation will map the actions and parameters used in the intermediate format to the actions and elements in the Webpages. We implemented this step by writing a Perl program which takes the inter- mediate format scripts and the mapping file, and generates XML format Se- lenium [81] scripts. The complete explanation about the automatic test generation based on Al- gebraic Petri nets can be found in [82].
  • 170.
    160 CHAPTER 7. APPLICATIONS AND CASE STUDIES Model of three dimensions Domain Webpag Data Co-models e Model Model synchronizations e.g. state-transition system of a webpage Main control flow ID-net Model Additional Test generation Business (Prolog) rules, domain constraints Sequences of actions / Intermediate format parameters Mapping between the Transformation abstract actions (to Test Driver) and Web components Executable Selenium Scripts Figure 7.24: The Chain of Test Generation in TestIndus Project 7.4 Summary In this Chapter, we presented two applications of our approach in developing busi- ness processes: by using a high-level graphical business process language (BPMN); and develop fine-grained business processes as Web applications. In the first case, BPMN acts as the front-end graphical design language for business process modeling. The model we developed has two dimensions: control flow and data model. Control flow modeled by BPMN diagrams are mapped to ID-net models, which can be incrementally annotated (using the syntax of the data model) and become executable. Data model for the business processes can be de- veloped in parallel with the control flow model. In the second case, the model we developed has tree dimensions: control flow, data model, and the Webpage model. We can use ID-net directly to model the Web flow or generate ID-net from the HTML pages. In general, the ID-net model represents the core business process which is synchronized with data models and the Webpage models. Moreover, we can use these models to automatically generate tests and simulate human interaction with the Web applications.
  • 171.
    Chapter 8 Conclusion Business processis the core value of modern information systems. In this work, we propose a methodological approach to develop executable business processes. We consider business processes as the composition of models from different problem dimensions, where the composition can be specified incrementally as synchroniza- tions. The main concern of business processes, i.e. the control flow, is modeled by a formal notation called ID-net, which synchronizes with other models and share tokens instantaneously with them during the execution of transitions. Concretely, the synchronization between different dimensions is realized by annotating ID-net transitions with the syntax of domain specific languages. ID-net is designed as a ”clue” language for the orchestration of different domain-specific models, and it manage the concurrency of using the resources. We show that ID-nets can be annotated with low-level instructions to develop parallel and concurrent programs, or they can be annotated with services (or opera- tions) manipulating domain objects (defined by the domain data model) to develop business processes. The synchronizations can be realized by ACID transactions or other mechanisms. The overall approach allows the iterative and incremental development as well as the separation of concerns for complex systems. By providing formal semantics to the intermediate language ID-net, we can apply the model-driven development and generate executable code from the composed models. For critical systems, the model checking and validation techniques can be applied for each dimension of the model. 161
  • 172.
    162 CHAPTER 8. CONCLUSION 8.1 Related Work Designed as a variant of Petri nets to facilitate model-driven software development, ID-net can profit from the principles of Petri net modeling and the abundant model analysis techniques for classical Petri nets developed in the last decades. In this section, we will discuss some relevant work (we have inspired from or using similar concepts) related to the design principles of ID-net, i.e.: multi-dimensionality, tokens types, modularity, data flow modeling, transaction, and concurrent execution of models. Multi-dimensional Petri net model Petri nets has become mature modeling and analysis tools for complex systems for decades, especially for the aspects of non-sequential process and concurrency. Many researches have been investigated and proposed extensions for the classical Petri net. Examples of such extensions include ”time”, ”color”, and ”probability”. The multi-dimensional Petri net model tries to deal with the extensions of Petri nets in a unifying way, it has been studied by [83] and [84]. Multi-dimensional Petri nets can be analyzed using traditional techniques. By analyzing the projected multi- dimensional Petri net, we can deduce properties of the original multi-dimensional Petri net. Most Petri net extensions can be considered as improving or adding dimensions to Petri nets. The tokens dimension Many extensions of Petri nets are related to the token dimension: colors, algebraic data types (e.g. sets, nested data), tokens as nets, tokens as (object) references etc. Colored Petri Nets (CPN) is one of the most used Petri nets for modeling and model checking, for the rich expressive power of color tokens and its tools supports (CPN Tools). CPN allows to use a predefined set of primitive data types and create complex data types based on these primitive types. Algebraic Petri Nets (APN) uses algebraic data types (ADT), ADT tokens are algebraic terms. The axioms give the rules of how to build the terms representing the values. In CPN and APN, tokens are self-contained and immutable. The only incon- venient of using this kind of tokens is the mix of control flow and data model (and flow). The state space of models increase rapidly in development, and it is difficult to separate them and reduce the complexity of models. In Object Petri nets (OPN) [85, 86], tokens can be of elementary type (e.g. colors) and subnets, subnet tokens are lying in places and are moved by transitions.
  • 173.
    8.1. RELATED WORK 163 In contrast to ordinary tokens, however, they may change their state (i.e. their marking) when lying in a place or when being moved by a transition. Transitions in subnets can synchronize with the first-level transitions. Reference Nets [87] allows to use object reference as tokens. Similar to identi- fication tokens used in ID-net, object references can point to any kind of resources. Guards and operations related to the resources can be annotated on the transitions, where the operations imply synchronous channels communicating with the referred resources. Renew [88] is a tool based on Java for the development of executable Reference Nets models. Tokens as names: the v-net [89] uses names as tokens and variable inscriptions on the arcs of Petri nets. Similar to identifications and references, names can refer to any kind of resources. Their approach concentrates on the dynamic generation and duplication of names and the analysis of their impacts on the properties of the system modeled by v-net. In ID-net, the name creation and duplication can be specified by using the conditional generator transitions and pipe transitions, respectively. Their analysis techniques can be applied with ID-net directly. The notion of fresh token in ID-net is similar to the name creation in v-net. Data flow modeling in Petri nets One main issue in data flow modeling with Petri nets is the flexibility, because different data modeling notations have different application domains. For example: concurrent programs use mostly the primitive data types and structured data types (e.g. recode); data processing applications use mainly the sets of structured (and nested) data; database-centric workflow use the relational model. Due to the simplicity and the rich expressiveness of relational model [90] for information systems, several people have tried to bridge the relational data model and Petri nets [91, 92] to model data flow. Andreas Oberweis and Peter Sander [92] use the Nested-Relation/Transition Nets (NR/T-nets) to handle the relational data and its transitions are annotated by the conditions and operations on the nested data tokens. Similarly, Jan Hidders et al. [91] proposes a dataflow language DFL based on Petri nets and nested relational calculus (NRC), where tokens represent complex static data values (nested relational data). Modularity: encapsulation, hierarchy The encapsulation and hierarchy are ways of (de)composing and organizing the Petri nets modules. They allow to create reusable components. CPN uses the notion of page to organize the subnets. The ”nets within nets” paradigm, which is applied by Object Petri nets and Reference nets, can be also considered as an encapsulation mechanism.
  • 174.
    164 CHAPTER 8. CONCLUSION Transaction and Communication Transaction and communication are ways of synchronizing different modules together to make larger system. In general both of them imply the atomic execution of actions and allow message passing. Few Petri nets support transaction in their semantics. Zero-safe net [57,93,94] supports the synchronization of transitions, it uses zero-safe places to connect the transitions and create transactions. [95] extends Colored Petri Nets with channels for synchronous communication by inscribing the channel operators (?!, !?) on CPN transitions. A step is only enabled when each channel receives the same number of access via ?! and !? and if the arguments values of the accesses match, too. Each transition has at most one channel inscription of each type. The channels allow to synchronize CPN transitions with external models which use the channel (though the proposed analysis technique does not support this). Reference Nets uses the notion of synchronous channel while a transition is synchronized with (or call) the operations of the token objects. It is possible to use conditions (guards) in the synchronization and pass values between Reference Nets and the synchronized objects. Concurrency semantics, execution and scheduling of Petri nets models The parallel executability of of Petri net models is an important concern for us. Models use interleaving semantics imply arbitrary orders for the execution of simul- taneously enabled transitions and they have limitation in distributed environment. Specification languages based on true concurrency [74, 75] are more informative. True concurrency allows to decide the order of execution at the implementation phase or at runtime, i.e. parallel execution will occur if enough resources are avail- able, otherwise sequential execution will occur. Petri nets provides a powerful formalism to model various classes of discrete event systems. They can be used for qualitative and simulation purposes because they provide a better understanding of the dynamics of the system. [96] has studied the parallel and distributed simulation of free-choice Petri nets. There are also peo- ple using Petri net for the design and validation of circuits [97], where the execution of final models is in highly parallel. 8.2 Discussion and Future Directions Our proposition implies the separation of concerns in system modeling and model- driven development using the formal notation ID-net. Empowered by concepts such as synchronization (transaction), service-orientation, and encapsulation, ID-net al-
  • 175.
    8.2. DISCUSSION ANDFUTURE DIRECTIONS 165 lows to deal with different aspects of business process in a flexible way: control flow, concurrency, short-lasting and long-lasting transaction, integration of data model, and executability of models. Unlike other kinds of business process models which consider concurrency as a non-functional specification, Petri nets-based models have explicit support of con- currency. Thus, one of the main advantage of our approach is that ID-net models are supposed to be executed in concurrent and parallel environments. Because some properties such as concurrent issues can be identified during the modeling phase via the model validation techniques, our approach can be used to develop distributed reliable systems. A generator in Java as the proof of concept In order to prove our concepts technically by means of model composition and transformation, we extend the Petri Net Markup Language (PNML) [98], an XML format for Petri nets, for the syntax and graphical representation of ID-nets. The extension consists of adding a resource section which allows to give basic information about the resources (co-models) used by the control flow. The syntax of the transition inscription will be checked auto- matically to conform the correct ways of using the resources. An example (Fibonacci number) of the XML format is shown in the appendix. Transactions is an important concept in our approach, technically there are many ways of managing and executing them. As many relational servers support SQL and transactions, in our proof of concept, we transform our models into SQL tables and transactional procedures as shown in figure 6.12. Another possible target is Java code, but the execution of transactions are not guaranteed in all the situations (e.g. isolation issues). With a little generator written in Java, we can define co-models using SQL and synchronize them with ID-net. The composed model, i.e. IDCS, will be transformed into SQL or Java code where the execution of transactions are guaranteed. The generalization of this proof of concept demands to generate code to ma- nipulate different kinds of resources (tokens) defined in the business process models, which is not difficult to realize technically. For the purpose of model validation, it is easy to realize the projection from ID-net to P/T nets and apply the validation techniques even on the fly while creating the ID-net model. More analysis techniques can be developed and applied on the IDCS in the future. Future directions Due to timing constraints and the nature of thesis, some sub- jects are only partially addressed in this work. The possible future work we identified
  • 176.
    166 CHAPTER 8. CONCLUSION for our approach include: • the development of tools to support the chain of model-driven development, for business processes (e.g. based on BPMN) and parallel concurrent programs • the methods, techniques and tools of verifying the properties of the composed models. For example, the schedulability of the concurrently executable models is an important property to be checked before deploying the business processes into a production system • data flow analysis based on ID-net models. Data flow analysis is a challenge in parallel program development and it is important for the performance of system • an execution engine which can execute business processes and transactions in distributed environments (e.g. middleware)
  • 177.
    Appendix A CO-OPN PrototypeGeneration and Runtime Support 167
  • 178.
    168APPENDIX A. CO-OPNPROTOTYPE GENERATION AND RUNTIME SUPPORT A.1 Prototype Generation Runtime of the Generated Code . Figure A.1 shows the role of the runtime in CO-OPN code generation. The runtime supports transactions and interfacing the generated prototypes with external Java modules. In this section, we will give some technical details about how CO-OPN transactions are implemented in Java. Executable Java Prototypes Code Generation COOPN Generated Codes Specs Runtime Classes (the hidden layer) Figure A.1: Generated Code and the Runtime Classes A.1.1 Prototype Integration Use Cases Simple Method Call and Gate Event Listening Suppose that a prototype the ”Alarm Counter” has been generated from CO-OPN specification, we want use the generated classes in our program. 1. create a new CoopnTransaction object: CoopnTransaction T=new CoopnTransaction(); 2. create an instance of the prototype, e.g. for the acounter: alarm.acounter ac = new alarm.acounter(T, CoopnContextRT.getDefault(), "AC"); where CoopnContextRT.getDefault() return a default coordination context, AC is the object’s name. T is used to mark the creation time of object in a dynamic context, if T equals null, it means the object is created initially. 3. in order to capture the output event display : natural, we add an anonymous listener: ac.adddisplay_Listener(new acounter.display_Listener(){ public void display_(acounter.display_Event e) {
  • 179.
    A.1. PROTOTYPE GENERATION 169 System.out.println("display: "+e.getArg1()); } }); this listener will print out a message with the given parameter each time the gate event occurs. 4. the last step is to call the tick method, we need to create a new CoopnTransac- tion object to support this transaction. To be aware of either the transaction succeeds or fails, we need to catch the CoopnMethodNotFirableException: try { ac.tick(T); T.commit(); } catch (CoopnMethodNotFirableException e) { System.out.println("Method not firable."); // do things when the method can’t be fired. } Note the CoopnMethodNotFirableException is a subclass of Java RuntimeEx- ception. According to the axioms, the display : natural event occurs each time the tick method is called, we can see a message like: display: 0 or display: (succ 0) if we call the method tick at the second time. Redo with Transaction To explicitly force the component to perform a redo, we call the same method another time with the same transaction object. try { ac.tick(T); ac.tick(T); // redo T.commit(); // commit the transaction } catch (CoopnMethodNotFirableException e) {
  • 180.
    170APPENDIX A. CO-OPNPROTOTYPE GENERATION AND RUNTIME SUPPORT System.out.println("Method not firable."); // do things when the method can’t be fired. } Note that the redo is semantically defined as non-determinist. The order of evaluation is not guaranteed to be always the same, i.e. choice of tokens and choice of axioms. For implementation, we adapt a general order for the backtracking, i.e. a determinist algorithm: 1. find the next axiom corresponding this transaction, if no next matched axiom found, throws an exception. 2. find the next eligible tokens (resources allocation solution) for the complete transaction, if no next solution found, the transaction fails and goto step 1. 3. evaluate the conditions of axioms, if the conditions are satisfied, put the post-condition tokens and returns ok, else goto step 2. Basically, the idea is to try one-by-one axiom until find a solution. For each axiom, try all available tokens. The backtrack firstly occurs on the selection of tokens, then occurs on the selection of axioms. Synchronize Gate with External Application In general, Gates in CO-OPN are transactional and always synchronized with internal transactions. If an external application is listening on a gate and want to synchronize with internal transactions of CO-OPN component, it can throw a CoopnMethodNotFirableException to force the CO-OPN component to make another possible attempt, e.g. with a different output parameter. This ”veto” implies backtracking inside the CO-OPN component, so the component will try another way to finish the transaction until failure. If the external application does not throw the CoopnMethodNotFirableException, the CO- OPN component will considers that the transaction is finished. For example, here is a listener who accepts only values greater than 2: ac.adddisplay_Listener(new acounter.display_Listener(){ public void display_(acounter.display_Event e) { if (!cfc.std.basic.BooleansImpl.instance().coopnboolEquals( cfc.std.basic.NaturalsImpl.instance().gt( e.getArg1(), cfc.std.basic.NaturalsImpl.instance()._2()), cfc.std.basic.BooleansImpl.instance().TRUE())) { System.out.println("Veto: illegal parameter.");
  • 181.
    A.2. DESIGN ANDIMPLEMENTATION OF THE RUNTIME 171 throw new CoopnMethodNotFirableException("should greater than 2"); } System.out.println("display: "+e.getArg1()); } }); This external event handler will force the component to change its internal behavior until an output value greater than 2 is given. A.2 Design and Implementation of the Runtime A.2.1 The Model The main responsibility of the runtime classes is to implement the operational se- mantics of CO-OPN and provide services to the generated prototypes. The runtime is composed by the following objects: • Transaction: a transaction is the essential unit to compose hierarchical trans- actions. • CoopnTransaction: a CO-OPN specific implementation for the composi- tion of transaction, which supports all kind of CO-OPN transactions. The transaction tree is composed by CoopnTransaction objects. • CoopnToken: an encapsulation of data, whose instances represent tokens in Peri Nets. • CoopnPlace: an abstraction of place in Petri Nets: basically it is a multi-set of tokens where we can add tokens into and remove tokens from the place. • Transition: a transition specifies what (tokens) should be consumed and what will be produced when a transition fires. • Additional stuffs: TransactionException, TransactionMgr etc. Most of our discussions are based on the transaction tree and tokens with time stamps. Figure A.2 show the UML model of the runtime classes∗ . ∗ Note that the current source codes for CoopnTransaction and other transactions are slightly different from this diagram, for the needs of simplicity and optimization.
  • 182.
    172APPENDIX A. CO-OPNPROTOTYPE GENERATION AND RUNTIME SUPPORT CoopnPlace CoopnToken + name: string + name: string + type: string + type: string * 1 + tokenList: List + data: object + insert(T, token) + transaction: CoopnTransaction + pre(T) + produceTime: CoopnTransaction + remove(T) * Transaction 1 + kind Transition + abort() - Preconditions + commit() - Postconditions + allocate() - Guards + takePre() + checkGuard() + putPost() 0..1 * ExternTransaction CoopnTransaction + -transition With + sub: CoopnTransaction Alternative + left: CoopnTransaction + right: CoopnTransaction Sequence Parallel + left: CoopnTransaction + left: CoopnTransaction + right: CoopnTransaction + right: CoopnTransaction Figure A.2: Class Diagram of the Runtime Model
  • 183.
    A.2. DESIGN ANDIMPLEMENTATION OF THE RUNTIME 173 A.2.2 Transaction and Transaction Tree Let Ts = {t1 , t2 , ...ti } the set of transitions/transactions in a system, T the set of possible transactions, thus ∀ti , tj ∈ Ts : • ti with tj ∈ T , where with is the synchronization operator • ti //tj ∈ T , where // is the parallel operator • ti ..tj ∈ T , where .. is the sequence operator • ti ⊕ tj ∈ T , where ⊕ is the alternative operator Transaction implies all or nothing effect for involved sub-transactions which corresponds success or failure of transaction. Let t the root of a transaction tree, and T the set of involved sub-transactions, we identify the following relations between two transactions: • RootOf (ti ) = t, ∀ti ∈ T, ti = t • succeed: if t2 succeeds t1, tokens produced by t1 will be available for t2. e.g. t1..t2, (t1..t3)..t2, (t1//t3)..t2 • concurrent: if t1 concurrents with t2, t1 and t2 share the same set of tokens during the transaction. e.g. t1//t2, t1 with t2//t3 • alternative: if t1 is alternative with t2, t1 and t2 will be executed exclusively. e.g. t1 ⊕ t2 • alternative concurrent: t1 is alternative concurrent with t2 means t1 and t2 may share the same set of tokens during the transaction. e.g. t1//(t2 ⊕ t3) • alternative succeed: t1 is alternative succeeds t2 means t1 may be suc- ceeded by t2 which may uses tokens produced by t1. e.g. (t1 ⊕ t3)..t2 • parent and sub-transaction: t2 is sub-transaction of t1 if t1 is the parent transaction of t2. e.g. transaction t1//t2 is the parent transaction of t1 and t2. • equal: t1 and t2 are equal if they are the same node in the transaction tree. The most obvious token eligibility rule is:
  • 184.
    174APPENDIX A. CO-OPNPROTOTYPE GENERATION AND RUNTIME SUPPORT An example of COOPN transaction tree m Places P_: natural, P1_: natural , P2_: natural with Initial P 0, P1 0, P2 0; // m1 m2 Methods m, m1, m2, m3, m4, m5, m6 with with Gates g1_: natural, g2_: natural + m with m1 // m2 :: P x -> P x .. m1 with m3 .. m4 :: P1 x, P1 x+1 m5 m6 m2 with m5 + m6 :: P1 x, P1 x+2 m3 :: P1 x -> P1 x+3 m3 m4 m4 :: P1 x -> P1 x+4 with with m5 with g1 x :: P2 x -> P2 x+5 m6 with g2 x :: P2 x -> P2 x+6 g1_ g2_ allocation order Figure A.3: An Example of Transaction Tree
  • 185.
    A.2. DESIGN ANDIMPLEMENTATION OF THE RUNTIME 175 Tokens produced by t1 are available for t2 only if t2 succeeds t1. The visit of the transaction tree is done in a deep-first manner, the pre-, post- conditions, and guards of each node are evaluated before visiting its children. There are three types of visit for a transaction tree: allocate(reserve), abort, and commit: • allocate or reserve corresponds the prepare primitive in multi-phase trans- action systems. A complete visit of the transaction tree with allocate means a successful allocation of transaction resources, i.e. all necessary tokens are reserved (tagged). Backtracking occurs during the allocation phase until fail- ure or a solution is found. Failure of an allocation means the transaction is not possible with actual markings. If an allocation fails, the abort visit is called to reverse the state of system as ”nothing happened”, i.e. remove all intermediate tokens and untag the reserved tokens. • mi-abort will reverse the side effects done by the precedent allocate process, but the allocation process can be re-executed (backtracking or redo). • abort will abort the transaction. The transaction becomes dead after the abort, so no further action is possible on the transaction. • commit will commit and finalize the transaction with the allocated (tagged) resources. It simply remove all reserved tokens in CoopnPlaces, and changes the free intermediate tokens to free initial tokens. A.2.3 CoopnTransaction as Time Stamp A.2.3.1 CoopnToken General Description There are 4 kinds of tokens in the system: • Free initial tokens • Reserved initial tokens • Free intermediate tokens • Reserved intermediate tokens
  • 186.
    176APPENDIX A. CO-OPNPROTOTYPE GENERATION AND RUNTIME SUPPORT allocate() abort() commit() has transition has transition no attached? attached? abort sub no transactions yes yes transition. backtracking backtracking commit() transition. redo takePre() has transition attached? yes failed exceptions? transition. yes checkGuard() no no transition. failed abort() transition. putPost() has sub transactions? no yes call allocate of commit sub sub transactions transactions return return return Figure A.4: Execution of CoopnTransaction
  • 187.
    A.2. DESIGN ANDIMPLEMENTATION OF THE RUNTIME 177 initial tokens <free, initial> produced tokens during the transaction abort commit reserve <free, produced> <reserved, initial> reserve abort commit <reserved, produced> removed abort Figure A.5: CoopnToken Life-Cycle Figure A.5 depicts the life-cycle of a CoopnToken: a CoopnToken can be either initially created or produced by a transaction; it can be consumed by the succeed transaction. The notion of succeed is defined by the relation of two transactions on the same transaction tree. Concretely, a CoopnToken uses two variables to indicate its actual state, each variable refers to a CoopnTransaction instance, i.e. a time stamp: • transaction: the transaction which has reserved this token. null means this token is free and not reserved by any transaction. • produceTime: the transaction which produces this token. null means this token exists before the beginning of the transaction. Formalization Let TN the set of tokens in a system. A CoopnToken tn ∈ T N is an entity whose state is the Cartesian product T R × T P , where: • T is the set of transactions in the system • T R ⇔ {null} ∩ T • T P ⇔ {null} ∩ T ∀tn ∈ T N with state < tr, tp >, ∀tr ∈ T R, ∀tp ∈ T P, tr = null, tp = null, RootOf (tr) = RootOf (tp)
  • 188.
    178APPENDIX A. CO-OPNPROTOTYPE GENERATION AND RUNTIME SUPPORT A.2.4 CoopnPlace CoopnPlace maintains a set of CoopnTokens which have compatible type with the place. The tagging of tokens is done by CoopnPlace, i.e. during the insertion of token into the CoopnPlace, CoopnTransaction. The responsibilities of CoopnPlace are: • tagging a token when it is inserted, e.g. P .insert(token, T) ⇒ token.setProduceTime(T) • find eligible tokens for a given transaction, return a token iterator. e.g. P .pre(T ), iterator is used for variable-binding. • compute results in response to commit and abort of transactions: tag/untag tokens, remove tokens. Another important work of CoopnPlace is to find the eligible or visible tokens during a complex transaction, especially with transactions using sequential operator ”..”. An iterator of eligible tokens is returned to the transaction which needs tokens from the CoopnPlace. The cursor on the iterator is used for the backtracking, in case of necessary. During the exploration of the transaction tree, the eligibility or visibility rules implemented by CoopnPlace are: • All reserved tokens are not eligible. • Tokens produced by the simultaneous transactions are not eligible, e.g. With, // . • Free tokens produced by precedent sequential transactions are eligible. e.g. in seq1..(sim1//sim2), tokens produced by seq1 are eligible for transaction sim1 and sim2. However, sim1 and sim2 have concurrent access of the tokens. In the class CoopnTransaction, this work is carried out by a function called ”isAfter(CoopnTransaction)”, e.g. for two nodes t1 and t2 on the same trans- action tree, if t2 .isAf ter(t1 ) returns true, it means tokens produced by t1 are eligible for t2 , provided that no other transactions take the tokens before t2 . Condition Evaluation and Backtracking Backtracking and Redo • Backtracking is a basic search technique used to find solutions during the exploration of tree-like or graph-like solution space. • User explicitly redo a transaction in order to use another (next) solution. Redo uses the backtracking technique.
  • 189.
    A.2. DESIGN ANDIMPLEMENTATION OF THE RUNTIME 179 Technically, backtracking requires a determinist search algorithm or additional spaces to store already explored nodes. There are several levels of backtracking in a CO- OPN model: • Token. Try next eligible tokens. • Axiom. Try next axiom if there is. Each axiom has its own pre-conditions, guards, and post-conditions. • Transaction or method. e.g. in transaction m With m1..m2, the evaluation order is m → m1 → m2, when m2 is not firable, we need backtrack to m1 or m to find a solution which satisfy all the three transactions. A.2.5 Runtime Variables and Stacks For each object, two variables and three stacks are maintained transparently during the execution of transactions. The two variables are: • Last transaction, lastTransaction: The last transaction on the transaction tree during the exploration. Initialized to null, its value is assigned until the first complete execution of the transaction, afterwards its value is used by the redo process. • The redone transaction, redone: The transaction which has been redone successfully. null means nothing has been redone. The three stacks are: • Token Iterator Stack: The iterator of tokens for each variable. • Transaction Stack: The actual transaction. • Axiom Index Stack: The actually used axiom. A.2.6 The Process of Generating Java Codes Figure A.6 shows the process of Java code generation.
  • 190.
    180APPENDIX A. CO-OPNPROTOTYPE GENERATION AND RUNTIME SUPPORT create symbol The Code Generaion Process map from spec process symbol map declare context variable, For each CO-OPN method, a Java method is generated. where the object is in For each CO-OPN gate, there is a Java method which allows to trigger the gate event. e.g. for gate "display_:natural" declare gate listeners two Java methods are generated: (vectors or variables) - display_(natural) - adddisplay_Listener(display_Listener) declare (body) places Methods and gates in CO-OPN's Interface section are public. Methods, gates, and transitions in CO-OPN's Body section are private declare interface static objects declare constructors - declare object's name findAxiomsBySymbol findAxiomsBySymbol - add initial tokens interface methods group axioms group axioms by method (one by gate (one method -> 0..* axioms) gate -> 0..* axioms) interface gates processing axiom processing axiom body methods declare method declare method body gates gate To Event body transitions add creation stuffs Figure A.6: The Process of Java Prototypes Generation
  • 191.
    Appendix B Example ofID-net in PNML-alike Format and Code Generation 181
  • 192.
    fibnum.xml Page 1 of 1 Printed: 8/10/09 3:50:10 PM Printed For: Ang Chen <pnml xmlns="http://smv.unige.ch"> <net id="fibnum" type="idnet" resources="res"> <name> <text>A very simple ID-net with inscriptions</text> </name> <place id="p1" type="int"> <name> <text>p1</text> </name> <initialMarking> <text>0</text> </initialMarking> </place> <place id="p2" type="int"> <name> <text>p2</text> </name> <initialMarking> <text>5</text> </initialMarking> </place> <transition id="t1"> <name> <text>t1</text> </name> <precondition> x &lt;= 1 </precondition> <postcondition> </postcondition> <inscription> z:=x+y </inscription> </transition> <transition id="t2"> <name> <text>t2</text> </name> <precondition> x &gt; 1 </precondition> <postcondition> </postcondition> <inscription> y:=x-1; z:=x-2 </inscription> </transition> <arc id="a1" source="p1" target="t1"> <inscription> y </inscription> </arc> <arc id="a2" source="t1" target="p1"> <inscription> z </inscription> </arc> <arc id="a3" source="p2" target="t1"> <inscription> x </inscription> </arc> <arc id="a4" source="p2" target="t2"> <inscription> x </inscription> </arc> <arc id="a5" source="t2" target="p2"> <inscription> y,z </inscription> </arc> </net> <resources id="res" name="Some variables"> <variable name="a" type="*int"/> <variable name="b" type="*int"/> </resources> </pnml>
  • 193.
    Appendix C Example ofWebpages and Test Generation in TestIndus Project 183
  • 194.
    2 1 Valider Choisir Package 1 1 Valider Saisir Famille Choisir Package OK/Annuler 4 1 3 1
  • 195.
    List of Figures 1.1 Activities and Artifacts in Model-Driven Engineering . . . . . . . . . 3 1.2 Business Process . . . . . . . . . . . . . . . . . . . . . . . . . . . . . 4 1.3 An Example of Business Process . . . . . . . . . . . . . . . . . . . . . 5 1.4 Concretization of Business Process . . . . . . . . . . . . . . . . . . . 6 1.5 The 3-Levels Architecture of Business Process as Service Composition 7 1.6 Roadmap of Our Approach for the Development of Business Processes 15 2.1 Representing Services in CO-OPN . . . . . . . . . . . . . . . . . . . . 19 2.2 Example of Activity and Cases as CO-OPN components . . . . . . . 22 2.3 Basic CO-OPN Building Blocks for Control-Flow . . . . . . . . . . . 23 2.4 Immediate Mode Activity . . . . . . . . . . . . . . . . . . . . . . . . 24 2.5 Workflow Pattern: Synchronizing Merge . . . . . . . . . . . . . . . . 25 2.6 Transactional workflow patterns: TP with TA..(TB//TC) . . . . . . 27 2.7 Online Trip Reservation Process . . . . . . . . . . . . . . . . . . . . . 28 2.8 A Simple CO-OPN Object . . . . . . . . . . . . . . . . . . . . . . . . 30 2.9 Example of Transactional Business Process . . . . . . . . . . . . . . . 31 2.10 State Transition Diagram of Two-Phase Commit Protocol . . . . . . 33 2.11 A CO-OPN 2PC Transaction Participant . . . . . . . . . . . . . . . . 34 2.12 A Two-Phase Commit Transactional Activity . . . . . . . . . . . . . 34 2.13 A 2PC Transaction Coordinator . . . . . . . . . . . . . . . . . . . . . 35 2.14 Transactional Process for Ticket and Hotel Reservation . . . . . . . . 36 2.15 Prototype Integration: an Online Shop . . . . . . . . . . . . . . . . . 38 3.1 Some Model Construction/Composition Techniques . . . . . . . . . . 42 3.2 An One-button Counter and its LTS . . . . . . . . . . . . . . . . . . 45 3.3 Labeled Transition System of a Mutex . . . . . . . . . . . . . . . . . 49 3.4 Transition System of a Process . . . . . . . . . . . . . . . . . . . . . . 50 3.5 Free Product of Process A and B: C = A ×φ B . . . . . . . . . . . . . 50 3.6 Free Product of Process C ×φ M . . . . . . . . . . . . . . . . . . . . 51 3.7 C ×SyncC,M M . . . . . . . . . . . . . . . . . . . . . . . . . . . . . . . 52 3.8 Free Product of A and B:A ×φ B . . . . . . . . . . . . . . . . . . . . 53 3.9 Synchronization with SA = 3, SB = 3 :: Ainc//Binc . . . . . . . . . 54 3.10 SA = 3, SB = 3 :: Ainc//Binc and SA = 3, SB = 3 :: Ainc//Binc . . 55 185
  • 196.
    186 LIST OF FIGURES 3.11 Synchronization with SA = 3 :: Ainc//Binc and SA = 3 :: Ainc//Binc 55 3.12 Synchronization with Ainc//Binc, Ainc//Binc, and Ainc//Binc . . 57 3.13 Two Distributed Communicating Systems . . . . . . . . . . . . . . . 58 3.14 Use Transaction Coordinator for Synchronization . . . . . . . . . . . 58 3.15 The Simple Counter Modeled by Place/Transition Net and APN . . . 59 3.16 Different Compositions of two APN Counters A, B . . . . . . . . . . 60 3.17 PN model of Two Philosophers and Two Forks . . . . . . . . . . . . . 61 3.18 Synchronized Philosophers and Forks . . . . . . . . . . . . . . . . . . 62 4.1 Elements of ID-net Modeling Framework . . . . . . . . . . . . . . . . 71 4.2 Strict Join and Duplication ID-net Transitions . . . . . . . . . . . . . 75 4.3 Examples of Strict Join Transitions . . . . . . . . . . . . . . . . . . . 76 4.4 Examples of Generator Transitions . . . . . . . . . . . . . . . . . . . 77 4.5 An Example of ID-net Bindings . . . . . . . . . . . . . . . . . . . . . 82 4.6 Basic Control Flow Structure of ID-net without Annotations (as clas- sical Petri nets) . . . . . . . . . . . . . . . . . . . . . . . . . . . . . . 83 4.7 Token Pipes . . . . . . . . . . . . . . . . . . . . . . . . . . . . . . . . 83 4.8 Token Transformers . . . . . . . . . . . . . . . . . . . . . . . . . . . . 84 4.9 A Data Flow of Token Transformer . . . . . . . . . . . . . . . . . . . 84 4.10 Domain Object Model for the Online Auction Process . . . . . . . . . 85 4.11 ID-net Model of the Online Auction Process . . . . . . . . . . . . . . 86 4.12 Synchronizations between ID-net and the Data Model . . . . . . . . . 86 4.13 Example of ID-net and its Co-system . . . . . . . . . . . . . . . . . . 87 4.14 Example of ID-net with anther ID-net as Co-model and their LTS . . 88 4.15 ID-Net with Encapsulation . . . . . . . . . . . . . . . . . . . . . . . . 93 4.16 ID-Net with Encapsulation and Shared Data Models . . . . . . . . . 93 4.17 Encapsulation of ID-net and its Co-models . . . . . . . . . . . . . . . 94 5.1 A State Machine . . . . . . . . . . . . . . . . . . . . . . . . . . . . . 100 5.2 A Marked Graph . . . . . . . . . . . . . . . . . . . . . . . . . . . . . 100 5.3 Examples of Free-Choice Petri net . . . . . . . . . . . . . . . . . . . . 101 5.4 A P/T net with Deadlock Marking . . . . . . . . . . . . . . . . . . . 103 5.5 A Simple ID-net and its Projection . . . . . . . . . . . . . . . . . . . 103 5.6 Examples of ID-net Transitions in a Case Handling System . . . . . . 104 5.7 Example Case Handling System: Handling Orders . . . . . . . . . . . 105 5.8 Relaxed Case Handling System . . . . . . . . . . . . . . . . . . . . . 105 5.9 Race Condition in Annotated ID-net Model . . . . . . . . . . . . . . 107 5.10 A Multi Exclusion Algorithm for two Processes . . . . . . . . . . . . 108 5.11 Marking Graph of the ID-net Model . . . . . . . . . . . . . . . . . . . 109 5.12 Petri nets Projection of the ID-net Model and its Marking Graph . . 110 5.13 Deadlock Situation . . . . . . . . . . . . . . . . . . . . . . . . . . . . 112
  • 197.
    LIST OF FIGURES 187 5.14 Transition System of the IDCS . . . . . . . . . . . . . . . . . . . . . 113 5.15 Framework to Find the Properties of Models and Their Composition 115 6.1 Merge and Isolation of ID-net Instances . . . . . . . . . . . . . . . . . 119 6.2 Models and Languages in General Programming . . . . . . . . . . . . 120 6.3 An Example of using Control Token for Non-sequential Process . . . 121 6.4 Another Example of Control Token with Inscription using Global Variables . . . . . . . . . . . . . . . . . . . . . . . . . . . . . . . . . . 122 6.5 An Example of using Simple-variable Tokens . . . . . . . . . . . . . . 123 6.6 Separation of Concerns with ID-net . . . . . . . . . . . . . . . . . . . 124 6.7 An Example of using Simple-value Tokens (without Global Variables) 125 6.8 Program, Execution Model, and Execution Unit . . . . . . . . . . . . 126 6.9 APN Model for Fibonacci Number: Tokens are Values . . . . . . . . . 128 6.10 ID-net Model for Fibonacci Number . . . . . . . . . . . . . . . . . . . 129 6.11 Annotated ID-net using Instructions of the Microprocessor . . . . . . 131 6.12 Implementation of ID-net Model of Figure 6.10 in MySQL . . . . . . 133 6.13 Ticket Service at Post Office: Control-flow . . . . . . . . . . . . . . . 134 6.14 Identified Objects and Services of the Business Process . . . . . . . . 135 6.15 Synchronization of Models via ID-net Inscriptions . . . . . . . . . . . 136 6.16 Service Components . . . . . . . . . . . . . . . . . . . . . . . . . . . 137 6.17 Composition of Service Components . . . . . . . . . . . . . . . . . . . 139 6.18 An Read/Write Atomic Register SC . . . . . . . . . . . . . . . . . . . 140 6.19 An Compare-and-Swap Atomic Register SC . . . . . . . . . . . . . . 140 7.1 Business Process Engineering with ID-net . . . . . . . . . . . . . . . 141 7.2 BPMN Elements . . . . . . . . . . . . . . . . . . . . . . . . . . . . . 145 7.3 BPMN Diagram of Credit Approval Business Process . . . . . . . . . 146 7.4 A UML Data Model for the Credit Approval Business Process . . . . 146 7.5 Credit Approval BPMN Diagram Represented as Service Components 147 7.6 Rule 1: Basic Events and Tasks . . . . . . . . . . . . . . . . . . . . . 148 7.7 Rule 2: Flow and Conditional Flow . . . . . . . . . . . . . . . . . . . 149 7.8 Rule 3: Conditional Start Event . . . . . . . . . . . . . . . . . . . . . 149 7.9 Rule 4: Conditional Intermediate Event . . . . . . . . . . . . . . . . . 150 7.10 Rule 5: Message Start Event . . . . . . . . . . . . . . . . . . . . . . . 150 7.11 Rule 6: Message Intermediate Event (Receive) . . . . . . . . . . . . . 150 7.12 Rule 7: Message Intermediate Event (Send) . . . . . . . . . . . . . . 151 7.13 Rule 8: Message End Event . . . . . . . . . . . . . . . . . . . . . . . 151 7.14 Rule 9: Parallel Gateway (Split) . . . . . . . . . . . . . . . . . . . . . 151 7.15 Rule 10: Parallel Gateway (Join) . . . . . . . . . . . . . . . . . . . . 152 7.16 Rule 11: Exclusive Gateway (Split) . . . . . . . . . . . . . . . . . . . 152 7.17 Rule 12: Exclusive Gateway (Join) . . . . . . . . . . . . . . . . . . . 152 7.18 Rule 13: Chained Gateway . . . . . . . . . . . . . . . . . . . . . . . . 153
  • 198.
    188 LIST OF FIGURES 7.19 Control Flow of BPMN Process Transformed into Encapsulated ID-Net154 7.20 Web Flow of ServiDirect Online Insurance Inscription . . . . . . . . . 156 7.21 ID-net Representing the Web Flow . . . . . . . . . . . . . . . . . . . 157 7.22 A model of the Webpage and an Example . . . . . . . . . . . . . . . 158 7.23 Example of Webpage Model . . . . . . . . . . . . . . . . . . . . . . . 158 7.24 The Chain of Test Generation in TestIndus Project . . . . . . . . . . 160 A.1 Generated Code and the Runtime Classes . . . . . . . . . . . . . . . 168 A.2 Class Diagram of the Runtime Model . . . . . . . . . . . . . . . . . . 172 A.3 An Example of Transaction Tree . . . . . . . . . . . . . . . . . . . . . 174 A.4 Execution of CoopnTransaction . . . . . . . . . . . . . . . . . . . . . 176 A.5 CoopnToken Life-Cycle . . . . . . . . . . . . . . . . . . . . . . . . . . 177 A.6 The Process of Java Prototypes Generation . . . . . . . . . . . . . . . 180
  • 199.
    Bibliography [1] WorldWide Web Consortium (W3C). Web services description language. [2] W. M. P. van der Aalst. Formalization and verification of event-driven process chains. Information and Software Technology, 41(10):639–650, 1999. [3] Ekkart Kindler. On the semantics of epcs: A framework for resolving the vicious circle. In EPK, pages 7–18, 2003. [4] Ekkart Kindler. On the semantics of epcs: Resolving the vicious circle. Data Knowl. Eng., 56(1):23–40, 2006. [5] www.epml.de. Epc markup language (epml). [6] M. Dumas and A. ter Hofstede. Uml activity diagrams as a workflow speci- fication language. In In Proc. of the International Conference on the Unified Modeling Language (UML) Toronto, Canada, October 2001, Springer Verlag. [7] Workflow Management Coalition (WfMC). Workflow reference model and stan- dards. [8] Tony Andrews, Francisco Curbera, Hitesh Dholakia, Yaron Goland, Johannes Klein, Frank Leymann, Kevin Liu, Dieter Roller, Doug Smith, Satish Thatte, Ivana Trickovic, and Sanjiva Weerawarana. Business process execution language for web service v1.1, ibm, bea systems, microsoft, sap ag, siebel systems, 2003. [9] Business Process Management Initiative (BPMI). Business process modeling notation (bpmn), 2004. [10] Stephen A. White. Mapping bpmn to bpel example. IBM Corp., United States, February 2005. [11] W. M. P. van der Aalst, J. Desel, and E. Kindler. On the semantics of EPCs: A vicious circle. In Proceedings of the EPK 2002: Business Process Management using EPCs / N`ttgens, M.; Rump, F. (Eds.), pages 71–80, Trier, Germany, e Nov. 2002. Gesellschaft f`r Informatik, Bonn. e 189
  • 200.
    190 BIBLIOGRAPHY [12] P. Wohed, W.M.P. van der Aalst, M. Dumas, A.H.M. ter Hofstede, and N. Rus- sell. Pattern-based analysis of uml activity diagrams. In BETA Working Paper Series, WP 129, Eindhoven University of Technology, Eindhoven, 2004. [13] W.M.P. van der Aalst. Patterns and xpdl: A critical evaluation of the xml process definition language. Technical report, QUT Technical report, FIT-TR- 2003-06, Queensland University of Technology, Brisbane, 2003. [14] H. Foster, S. Uchitel, J. Magee, and J. Kramer. Model-based verification of web service composition. In In Proceedings of 18th IEEE International Conference on Automated Software Engineering, pages 152?161, Montreal, Canada, IEEE Computer Society, October 2003. [15] X. Fu, T. Bultan, and J. Su. Analysis of interacting bpel web services. In In Proceedings of 13th International Conference on World Wide Web, pages 621?630, New York, NY, USA, ACM Press., 2004. [16] J.A. Fisteus, L.S. Fernandez, and C.D. Kloos. Formal verification of bpel4ws business collaborations. In In Proceedings of 5th International Conference on Electronic Commerce and Web Technologies (EC-Web`4), volume 3180 of e Lecture Notes in Computer Science, pages 76?85, Zaragoza, Spain, Springer- Verlag, August 2004. [17] A. Ferrara. Web services: a process algebra approach. In In Proceedings of 2nd International Conference on Service Oriented Computing, pages 242?251, New York, NY, USA. ACM Press, 2004. [18] M. Koshkina and F. van Breugel. Verification of business processes for web ser- vices. Technical report, Technical Report CS-2003-11, York University, October 2003. [19] Frank Puhlmann and Mathias Weske. Using the pi-calculus for formalizing workflow patterns. In Proceedings of 3rd International Conference on Business Process Management, September 2005. [20] R. Farahbod, U. Glasser, and M. Va jihollahi. Abstract operational semantics of the business process execution language for web services. Technical report, Technical Report SFU-CMPT-TR-2004-03, School of Computer Science, Simon Fraser University, Burnaby B.C. Canada, April 2004. [21] S. Hinz, K. Schmidt, and C. Stahl. Transforming bpel to petri nets. In Proceed- ings of 3rd International Conference on Business Process Management, Septem- ber 2005.
  • 201.
    BIBLIOGRAPHY 191 [22] C. Ouyang, W.M.P. van der Aalst, S. Breutel, M. Dumas, A.H.M. ter Hofstede, and H.M.W. Verbeek. Formal semantics and analysis of control flow in ws-bpel. Technical report, BPM Center Report BPM-05-15, BPMcenter.org, 2005. [23] W. M. P. van der Aalst, A. H. M. ter Hofstede, B. Kiepuszewski, and A. P. Barros. Workflow patterns. QUT Technical report, FIT-TR-2002-02, 2002. (Also see http://www.tm.tue.nl/it/research/patterns). [24] N. Russell, A.H.M. ter Hofstede, D. Edmond, and W.M.P. van der Aalst. Work- flow resource patterns. Technical report, BETA Working Paper Series, WP 127, Eindhoven University of Technology, Eindhoven, 2004. [25] N. Russell, A.H.M. ter Hofstede, D. Edmond, and W.M.P. van der Aalst. Work- flow data patterns. Technical report, QUT Technical report, FIT-TR-2004-01, Queensland University of Technology, Brisbane, 2004. [26] J. Mendling, G. Neumann, and M. Nuttgens. Towards workflow pattern support of event-driven process chains (epc). In M. Nuttgens, J. Mendling, eds.: Proc. of the 2nd GI Workshop XML4BPM - XML for Business Process Management” at BTW 2005, Karlsruhe, Germany, CEUR Workshop Proceedings Volume 145, ISSN-1613-0073, pages 23-38, March 2005. [27] P. Wohed, W.M.P. van der Aalst, M. Dumas, and A.H.M. ter Hofstede. Pattern- based analysis of bpel4ws. Technical report, QUT Technical report, FIT-TR- 2002-04, Queensland University of Technology, Brisbane, 2002. [28] W. M. P. van der Aalst and A. H. M. ter ter Hofstede. YAWL: Yet another workflow language. QUT Technical report, FIT-TR-2002-06, 2002. [29] Daniel Moldt and Heiko R¨lke. Pattern based workflow design using reference o nets. In Business Process Management, pages 246–260, 2003. [30] Stephen A. White. Process modeling notations and workflow patterns. IBM Corp., United States, 2004. [31] Frank Puhlmann. On the suitability of the pi-calculus for business process management. pages 51–62. 2007. [32] W. M. P. van der Aalst. Pi calculus versus Petri nets: Let us eat humble pie rather than further inflate the Pi hype, 2004. [33] Howard Smith and Peter Fingar. Workflow is just a pi process. BPTrends, January 2004.
  • 202.
    192 BIBLIOGRAPHY [34] W. M. P. van der Aalst. Three good reasons for using a petri-net-based work- flow management system. The Kluwer International Series in Engineering and Computer Science: Information and Process Integration in Enterprises: Re- thinking Documents, Chapter 10, 428:161–182, 1998. [35] M.H.Jansen-Vullers and H.A. Reijers. Business process redesign at a mental healthcare institute: A coloured petri net approach. In Proceedings of the Sixth Workshop and Tutorial on Practical Use of Coloured Petri Nets and the CPN Tools, Department of Computer Science, University of Aarhus, PB-576, 21-38, October 2005. [36] Christian W. Gunther and Wil M.P. van der Aalst. Modeling the case handling principles with colored petri nets. In Proceedings of the Sixth Workshop and Tutorial on Practical Use of Coloured Petri Nets and the CPN Tools, Depart- ment of Computer Science, University of Aarhus, PB-576, 211-230, October 2005. [37] Mariska Netjes, Wil M.P. van der Aalst, and Hajo Reijers. Analysis of resource- constrained processes with colored petri nets. In Proceedings of the Sixth Work- shop and Tutorial on Practical Use of Coloured Petri Nets and the CPN Tools, Department of Computer Science, University of Aarhus, PB-576, 251-265, Oc- tober 2005. [38] Irene Vanderfeesten, Wil M.P. van der Aalst, and Hajo Reijers. Modelling a product based workflow system in cpn tools. In Proceedings of the Sixth Workshop and Tutorial on Practical Use of Coloured Petri Nets and the CPN Tools, Department of Computer Science, University of Aarhus, PB-576, 99- 118., October 2005. [39] Carnegie Mellon University. Smv homepage. http://www.cs.cmu.edu/ mod- elcheck/. [40] Gerard J. Holzmann. The SPIN Model Checker. Addison Wesley, 2003. [41] Parosh Aziz Abdulla, S. Purushothaman Iyer, and Aletta Nyl´n. Sat-solving e the coverability problem for petri nets. Form. Methods Syst. Des., 24(1):25–43, 2004. [42] E. Pastor and J. Cortadella. Efficient encoding schemes for symbolic analysis of petri nets. In DATE ’98: Proceedings of the conference on Design, automa- tion and test in Europe, pages 790–795, Washington, DC, USA, 1998. IEEE Computer Society.
  • 203.
    BIBLIOGRAPHY 193 [43] J.-M. Couvreur, E.Encrenaz, E. Paviot-Adet, D. Poitrenaud, and P. Wacrenier. Data decision diagram for petri nets analysis. In 23rd international conference on application and theory of Petri Nets (ATPN 2002), jun 2002, Australia., volume LNCS vol 2360, 2002. [44] V.Beaudenon and E. Encrenaz. Data decision diagrams for promela systems analysis. Technical report, LIP6 research report, 2005. [45] Peri Tarr, Harold Ossher, William Harrison, Stanley M. Sutton, and Jr. N degrees of separation: Multi-dimensional separation of concerns. pages 107– 119, 1999. [46] Didier Buchs and Nicolas Guelfi. A formal specification framework for object- oriented distributed systems. IEEE Transactions on Software Engineering, 26(7):635–652, july 2000. [47] Olivier Biberstein, Didier Buchs, and Nicolas Guelfi. Object-oriented nets with algebraic specifications: The CO-OPN/2 formalism. In G. Agha, F. De Cin- dio, and G. Rozenberg, editors, Advances in Petri Nets on Object-Orientation, LNCS, pages 70–127. Springer-Verlag, 2001. [48] B. Kiepuszewski W.M.P. van der Aalst, A.H.M. ter Hofstede and A.P. Barros. Workflow patterns. Distributed and Parallel Databases, 14(3), July 2003. [49] Julie Vachon, Nicolas Guelfi, and Alexander Romanovsky. Using coala for the development of a distributed object-based application. In 2nd Interna- tional Symposium on Distributed Objects & Applications(DAO’00), Antwerp, Belgium, 2000. [50] J. Vachon, D. Buchs, M. Buffo, G. Di Marzo Serugendo, B. Randell, A. Ro- manovsky, R.J. Stroud, and J. Xu. Coala - a formal language for coordinated atomic actions. Technical report, In 3rd Year Report, ESPRIT Long Term Research Project 20072 on Design for Validation. LAAS, France, November 1998. [51] H. Garcia-Molina and K. Salem. Sagas. In SIGMOD International Conference on Management of Data, 1987. [52] Panos K. Chrysanthis and Krithi Ramamritham. Acta: The saga continues. Database Transaction Models for Advanced Applications, 1992. [53] H. Waechter and A. Reuter. The contract model. Database Transaction Models for Advanced Applications, 1991. [54] IBM DeveloperWorks. Web services transactions specifications.
  • 204.
    194 BIBLIOGRAPHY [55] OASIS. Business transaction protocol. [56] SUN Microsystems. Web services transaction management specification (ws- txm) v1.0. [57] R. Bruni and U. Montanari. Zero-safe nets: Composing nets via transition synchronization, 1999. [58] W.M.P. van der Aalst. Workflow verification: Finding control-flow errors using petri-net-based techniques. In Business Process Management: Models, Tech- niques, and Empirical Studies, volume 1806 of LNCS, pp. 161-183., July 2000. [59] Ali Al-Shabibi, Didier Buchs, Mathieu Buffo, Stanislav Chachkov, Ang Chen, and David Hurzeler. Prototyping object oriented specifications. In Proceedings of the 24th International Conference on Applications and Theory of Petri Nets (ICATPN 2003), LNCS, volume 2679, pages 473–482. Springer-Verlag, June 2003. [60] Stanislav Chachkov and Didier Buchs. From an abstract object-oriented model to a ready-to-use embedded system controller. In Rapid System Prototyping, Monterey, CA, pages 142 – 148. IEEE Computer Society Press, June 2001. [61] Stanislav Chachkov and Didier Buchs. Interfacing software libraries from non- deterministic prototypes. In Rapid System Prototyping, Darmstadt, DE, pages 92 – 98. IEEE Computer Society Press, July 2002. [62] Harold Ossher and Peri Tarr. Multi-dimensional separation of concerns and the hyperspace approach, 2000. [63] Gregor Kiczales, John Lamping, Anurag Mendhekar, Chris Maeda, Cristina Lopes, Jean marc Loingtier, and John Irwin. Aspect-oriented programming. In ECOOP. SpringerVerlag, 1997. [64] AspectJ. Eclipse. [65] Andr´ Arnold. Finite transition systems: semantics of communicating sys- e tems. Prentice Hall International (UK) Ltd., Hertfordshire, UK, UK, 1994. Translator-Plaice, John. [66] R. Milner. Communication and Concurrency. Prentice-Hall, Inc., Upper Saddle River, NJ, USA, 1989. [67] Robin Milner. The polyadic -calculus: A tutorial. Logic and Algebra of Speci- fication, 1993.
  • 205.
    BIBLIOGRAPHY 195 [68] C. A. R. Hoare. Communicating sequential processes (Prentice-Hall Interna- tional series in computer science). Prentice/Hall International, April 1985. [69] Wolfgang Reisig. Petri Nets. An Introduction, volume 4. Springer-Verlag GmbH, 1985. [70] J¨rg Desel and Wolfgang Reisig. Place/transition petri nets. In Wolfgang o Reisig and Grzegorz Rozenberg, editors, Lectures on Petri Nets I: Basic Models: Advances in Petri Nets, volume 1491 of Lecture Notes in Computer Science, pages 122–173. Springer, Berlin / Heidelberg, June 1998. [71] K. Jensen. Coloured Petri Nets: Basic Concepts, Analysis Methods and Prac- tical Use. [72] E. Best, editor. Nonsequential processes. Springer-Verlag New York, Inc., New York, NY, USA, 1988. [73] Stanislav Chachkov and Didier Buchs. From formal specifications to ready-to- use software components: The concurrent object-oriented petri net approach. In International Conference on Application of Concurrency to System Design, Newcastle, pages 99 – 110. IEEE Computer Society Press, June 2001. [74] Ugo Montanari. True concurrency: Theory and practice. In Proceedings of the Second International Conference on Mathematics of Program Construction, pages 14–17, London, UK, 1993. Springer-Verlag. [75] Lalita Jategaonkar. Observing “true” concurrency. PhD thesis, Cambridge, MA, USA, 1993. [76] William Harrison and Harold Ossher. Subject-oriented programming: a critique of pure objects. SIGPLAN Not., 28(10):411–428, 1993. [77] Open Service Oriented Architecture (OSOA). Service component architecture (sca). http://www.osoa.org/display/Main/Service+Component+Architecture+Home. [78] Maurice Herlihy. Wait-free synchronization. ACM Trans. Program. Lang. Syst., 13(1):124–149, 1991. [79] Remco M. Dijkman, Marlon Dumas, and Chun Ouyang. Semantics and analysis of business process models in bpmn. Inf. Softw. Technol., 50(12):1281–1294, 2008. [80] Ivo Raedts, Marija Petkovi´, Yaroslav S. Usenko, Jan M. van der Werf, Jan F. c Groote, and Lou Somers. Transformation of bpmn models for behaviour anal- ysis. In Juan C. Augusto, Joseph Barjis, and Ulrich U. Nitsche, editors, MSVVEIS, pages 126–137. INSTICC press, 2007.
  • 206.
    196 BIBLIOGRAPHY [81] Seleniumhq.org. Selenium. [82] Didier Buchs, Levi Lucio, and Ang Chen. Model checking techniques for test generation from business process models. In Ada-Europe, pages 59–74, 2009. [83] Ekkart Kindler and Michael Weber. The dimensions of petri nets: The petri net cube. Bulletin of EATCS, 66:155–166, 1998. [84] W.M.P. van der Aalst. Multi-dimensional petri nets. Computing Science Notes 93/26, Eindhoven University of Technology, Eindhoven, 1993. [85] Charles Lakos. The object orientation of object petri nets. In Proceedings of Workshop on Object Oriented Programming and Models of Concurrency, pages 2–7, 1995. [86] Charles Lakos. From coloured petri nets to object petri nets, 1995. [87] Olaf Kummer, Universitt Hamburg, and Fachbereich Informatik. Introduction to petri nets and reference nets, 2001. [88] Olaf Kummer and Frank Wienberg. Renew - the reference net workshop. In Petri Net Newsletter, pages 12–16, 2000. [89] Fernando Rosa-Velardo and David de Frutos-Escrig. Name creation vs. repli- cation in petri net systems. Fundam. Inf., 88(3):329–356, 2008. [90] E. F. Codd. A relational model of data for large shared data banks. Commun. ACM, 13(6):377–387, 1970. [91] Jan Hidders, Natalia Kwasnikowska, Jacek Sroka, Jerzy Tyszkiewicz, and Jan Van den Bussche. Dfl: A dataflow language based on petri nets and nested relational calculus. Inf. Syst., 33(3):261–284, 2008. [92] Andreas Oberweis and Peter Sander. Information system behavior specification by high level petri nets. ACM Trans. Inf. Syst., 14(4):380–420, 1996. [93] Roberto Bruni and Ugo Montanari. Zero-safe nets: The individual token ap- proach. In Workshop on Algebraic Development Techniques, pages 122–140, 1997. [94] Roberto Bruni and Ugo Montanari. Transactions and zero-safe nets. Lecture Notes in Computer Science, 2128:380++, 2001. [95] Sren Christensen and Niels Damgaard Hansen. Coloured petri nets extended with channels for synchronous communication. In Application and Theory of Petri Nets 1994, Proc. of 15th Intern. Conf, pages 159–178. Springer.
  • 207.
    BIBLIOGRAPHY 197 [96] Fran¸ois Baccelli, Nathalie Furmento, and Bruno Gaujal. Parallel and dis- c tributed simulation of free choice petri nets. SIGSIM Simul. Dig., 25(1):3–10, 1995. [97] et al. D. Borrione, M. Boubekeur. An approach to the introduction of for- mal validation in an asynchronous circuit design flow. In Publ. in 36th Hawai International Conference on Systems Science (HICSS’03), January. [98] pnml.org. Petri nets markup language (pnml).