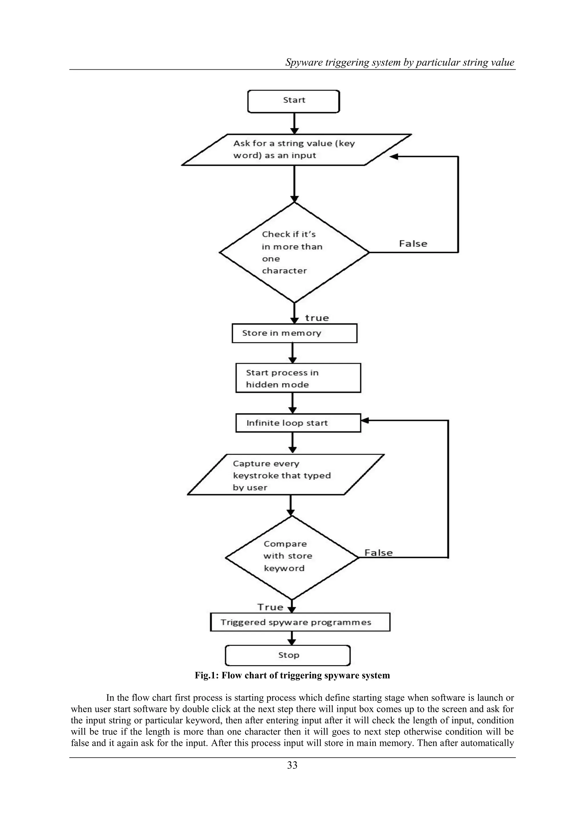
International Journal of Engineering Research and Development e-ISSN: 2278-067X, p-ISSN: 2278-800X, www.ijerd.com Volume 11, Issue 09 (September 2015), PP.32-36 32 Spyware triggering system by particular string value Divij H.Patel B.tech, computer engineering, Ipcowala institute of engineering & technology, dharmaj, Gujarat, India Abstract:-This computer programme can be used for good and bad purpose in hacking or in any general purpose. We can say it is next step for hacking techniques such as keylogger and spyware. Once in this system if user or hacker store particular string as a input after that software continually compare typing activity of user with that stored string and if it is match then launch spyware programme. Keywords: - triggered, spyware, particular keyword, real time, hidden mode. I. INTRODUCTION Nowadays computer software is in a vogue. Moreover, there are lot of computer software and systems available in the market. Among all of them they have inadequacy or not even one we can see has not any imperfection and because of this inadequacy hackers are able to hack the system or they can try to take all data secretly. Now we are going to discuss about some basic hacking software and techniques. Keylogger and spyware are two common software that used in hacking. Keyloggers are software which can keep watch on all the typing related activities of user and save them. Hackers use this software to know what user is typing. Spyware is different type of virus. We can use them to take various data from the computer. Spywares work on background. It is capable of doing detective work like, A. Send all the information of user to other person or system (without knowing them). B. Frequently send victim‟s snapshots to users. C. Secretly record the conversation between two people through microphone and send it to other system. D. Secretly keep eye on the person through webcam. So, above all we discuss about two most common hacking techniques. Now new hacking techniques are as follows. This is one type of spyware triggering software. Which has a unique feature is that when we load or start the software in the system and it takes the string value as an input and after that this software starts working. This software has an ability to provide real time working. However, this software secretly checks user‟s typing activity and if it finds anything match than automatically trigger spyware programme. Usually, It is work on background due to that victim does not know about that work. Computer user normally type a lot when they work. This software checks everything and software start working if anything matches from the system. Example: - At starting of software if hacker or a user store „ABC‟ as an input string or as particular keyword. Then after when user type „ABC‟ by knowingly or unknowingly during work and automatically spyware programme start for private investigation. These types of software and programme have some good and bad usage. Which we will be discussing, furthermore in the following section. Moreover, we will discuss working process in detail through flow chart. II. FLOW CHART Now from the below flow chart we will discussing about the step by step working process of spyware triggering system and briefly understand about the necessary part of this working model like a different types of working process of triggering spyware programmes.
Spyware triggering system by particular string value 33 Fig.1: Flow chart of triggering spyware system In the flow chart first process is starting process which define starting stage when software is launch or when user start software by double click at the next step there will input box comes up to the screen and ask for the input string or particular keyword, then after entering input after it will check the length of input, condition will be true if the length is more than one character then it will goes to next step otherwise condition will be false and it again ask for the input. After this process input will store in main memory. Then after automatically
Spyware triggering system by particular string value 34 software goes to hidden mode for the privacy of its working process. At the next step infinite loop start for the continuity of working process, and then it will start capturing all the keystroke that typed by user knowingly or unknowingly, and compare with main string or keyword that store in memory. If any input match with that then it will automatically triggered or launch spyware programmes. The main purpose of triggering or launching spyware programmes is to find out why user entered this type of keyword in their computer. There are many types of work done by the spyware programmes like:- A. Mail sending spyware The main purpose of this type of spyware is to send data that was saved by another spyware programme. B. Snapshot capture and store. This type of programme secretly capture snapshot of working window and store it on define path. C. Secretly voice recording. After launching it will start recording voice input by using microphone and then store it in the form of audio file. D. Webcam video recording Start capturing photos and videos of user activities and store it to the define path in the form of image or video file. We have seen on above fig-1 whole working process of software. Most important aspect is that how we triggered spyware software through string value. Once we start software then after it is capable to perform various types of jobs which we discussed above. Fig .2: flow chart of spyware working process Now we will explore about another most important facet about this software. In the first part we talk about different work capabilities of spyware after launching. Now we further discuss how it is possible to do all the tasks simultaneously.
Spyware triggering system by particular string value 35 As shown on fig-2 once when keystroke match with the stored string then spyware programme will activate and start working on different tasks as per shown on flow chart it will secretly capture snapshot and save it in a drive. Meanwhile another programme record user‟s voice and save the audio clip in to the same drive, and same time access webcam and secretly click on video and images and save them all. Furthermore keylogger spyware will store user‟s typing activity in to the drive. After successfully store all this spying data it will send it to mailing interface or fetch in a network programme, now from here it will go to out side‟s system or email. III. USES AND APPLICATION This type of software we can use not only for one purpose but also many ways. The main purpose of using this software is that which keyword is type by the person when he/she works on the computer and which is set by the software hacker as a keyword than this software helps to know, what is the purpose of using same(that) word by the user. This is the one type of spying software. Mainly hackers and programmers can use this type of software for hacking purpose or any other spying related study purpose. This software is used by hackers to know which type of keyword victim or users type and what is the purpose of using that keyword. In this situation they can set such a keyword in software according to information they wants to know. Because of this set keyword by the hackers whenever victim use such a keyword than automatically spyware system will activated and start sending their computer's typing related activity to hackers. In most cases people want to keep secret their computer related team work information. In this situation people can use this system to protect against third party involvement. If anyone wants to try send such an important information to outsider this spyware software straight away infirm the user or owner of the computer. This software can be used in many ways like Home, Office, Colleges and many more. In other words we can say that, today parents do not want their children miss use technology or useless typing activity. This software can be used to protect children against useless activity. Parents can set such a keyword and load it. By using this software they can keep a strict watch on all typing activities of their children on computer. Another most important use of this software is in any office or company this software can be load than if any employee tries to searching or typing on any other topic rather than office work then automatically spyware programmed infirm manager or authorized person. This software has some drawbacks as well. Instead of spyware system if any other programmed can be load by the hacker then that can be harmful to computer system. Hackers and cheaters can use this system easily without your permission and they can get all your secret information related to your typing activities. This software can be dangerous for the people who do not really know about it or they do not have enough knowledge about information technology. IV. CONCLUSION As per above discussion, it can be seen that the usage of this software can be good or bad but drawbacks of this software out weighted the benefits. Normally people know about spyware and keylogger software but in this tropic we step ahead and talk about hacking system and techniques. We try to cover here good and bad aspect of hacking. Generally people who do not have knowledge they scared from it. In this topic, we try to help people to accept the concept of hacking and provide them brief idea of hacking system then they can protect themselves from being victim. V. FUTURE SCOPE Above all we discussed about step by step working process through flow chart in brief. Now this software works only on operating system. In short we can say that the usage of this system is limited to computers. In near future we can update a new system which will work on servers that means when user surfing web site and meanwhile he/she type any unauthorized keyword then automatically quit the website from there.
Spyware triggering system by particular string value 36 REFERENCES [1]. Hemita Pathak1 ,Apurva Pawar2 ,Balaji Patil3 ,"A Survey on Keylogger: A malicious Attack,” International Journal of Advanced Research in Computer Engineering & Technology (IJARCET) Volume 4 Issue 4, April 2015. [2]. Nairit Adhikary1 , Rohit Shrivastava2 , Ashwani Kumar3 , Sunil Kumar Verma4 , Monark Bag5 , Vrijendra Singh6 , “Battering Keyloggers and Screen Recording Software by Fabricating Passwords,” I. J. Computer Network and Information Security, 2012, 5, 13-21 [3]. Mehdi Dadkhah1 , Mohammad Davarpanah Jazi2 ,” Secure Payment in E-commerce: Deal with Keyloggers and Pishings,” International Journal of Electronics Communication and Computer EngineeringVolume 5, Issue 3, ISSN (Online): 2249–071X, ISSN (Print): 2278–4209. [4]. Milind. J. Joshi1 , Bhaskar V. Patil2 ,” Computer Virus: Their Problems & Major attacks in Real Life,” Journal of Advanced Computer Science and Technology, 1 (4) (2012) 316-324. [5]. Mark B. Schmidt, Kirk P. Arnett ,” Spyware: a little knowledge is a wonderful thing,” Communications of the ACM, Vol. 48 No. 8, Pages 67-70.

Spyware triggering system by particular string value

  • 1.
    International Journal ofEngineering Research and Development e-ISSN: 2278-067X, p-ISSN: 2278-800X, www.ijerd.com Volume 11, Issue 09 (September 2015), PP.32-36 32 Spyware triggering system by particular string value Divij H.Patel B.tech, computer engineering, Ipcowala institute of engineering & technology, dharmaj, Gujarat, India Abstract:-This computer programme can be used for good and bad purpose in hacking or in any general purpose. We can say it is next step for hacking techniques such as keylogger and spyware. Once in this system if user or hacker store particular string as a input after that software continually compare typing activity of user with that stored string and if it is match then launch spyware programme. Keywords: - triggered, spyware, particular keyword, real time, hidden mode. I. INTRODUCTION Nowadays computer software is in a vogue. Moreover, there are lot of computer software and systems available in the market. Among all of them they have inadequacy or not even one we can see has not any imperfection and because of this inadequacy hackers are able to hack the system or they can try to take all data secretly. Now we are going to discuss about some basic hacking software and techniques. Keylogger and spyware are two common software that used in hacking. Keyloggers are software which can keep watch on all the typing related activities of user and save them. Hackers use this software to know what user is typing. Spyware is different type of virus. We can use them to take various data from the computer. Spywares work on background. It is capable of doing detective work like, A. Send all the information of user to other person or system (without knowing them). B. Frequently send victim‟s snapshots to users. C. Secretly record the conversation between two people through microphone and send it to other system. D. Secretly keep eye on the person through webcam. So, above all we discuss about two most common hacking techniques. Now new hacking techniques are as follows. This is one type of spyware triggering software. Which has a unique feature is that when we load or start the software in the system and it takes the string value as an input and after that this software starts working. This software has an ability to provide real time working. However, this software secretly checks user‟s typing activity and if it finds anything match than automatically trigger spyware programme. Usually, It is work on background due to that victim does not know about that work. Computer user normally type a lot when they work. This software checks everything and software start working if anything matches from the system. Example: - At starting of software if hacker or a user store „ABC‟ as an input string or as particular keyword. Then after when user type „ABC‟ by knowingly or unknowingly during work and automatically spyware programme start for private investigation. These types of software and programme have some good and bad usage. Which we will be discussing, furthermore in the following section. Moreover, we will discuss working process in detail through flow chart. II. FLOW CHART Now from the below flow chart we will discussing about the step by step working process of spyware triggering system and briefly understand about the necessary part of this working model like a different types of working process of triggering spyware programmes.
  • 2.
    Spyware triggering systemby particular string value 33 Fig.1: Flow chart of triggering spyware system In the flow chart first process is starting process which define starting stage when software is launch or when user start software by double click at the next step there will input box comes up to the screen and ask for the input string or particular keyword, then after entering input after it will check the length of input, condition will be true if the length is more than one character then it will goes to next step otherwise condition will be false and it again ask for the input. After this process input will store in main memory. Then after automatically
  • 3.
    Spyware triggering systemby particular string value 34 software goes to hidden mode for the privacy of its working process. At the next step infinite loop start for the continuity of working process, and then it will start capturing all the keystroke that typed by user knowingly or unknowingly, and compare with main string or keyword that store in memory. If any input match with that then it will automatically triggered or launch spyware programmes. The main purpose of triggering or launching spyware programmes is to find out why user entered this type of keyword in their computer. There are many types of work done by the spyware programmes like:- A. Mail sending spyware The main purpose of this type of spyware is to send data that was saved by another spyware programme. B. Snapshot capture and store. This type of programme secretly capture snapshot of working window and store it on define path. C. Secretly voice recording. After launching it will start recording voice input by using microphone and then store it in the form of audio file. D. Webcam video recording Start capturing photos and videos of user activities and store it to the define path in the form of image or video file. We have seen on above fig-1 whole working process of software. Most important aspect is that how we triggered spyware software through string value. Once we start software then after it is capable to perform various types of jobs which we discussed above. Fig .2: flow chart of spyware working process Now we will explore about another most important facet about this software. In the first part we talk about different work capabilities of spyware after launching. Now we further discuss how it is possible to do all the tasks simultaneously.
  • 4.
    Spyware triggering systemby particular string value 35 As shown on fig-2 once when keystroke match with the stored string then spyware programme will activate and start working on different tasks as per shown on flow chart it will secretly capture snapshot and save it in a drive. Meanwhile another programme record user‟s voice and save the audio clip in to the same drive, and same time access webcam and secretly click on video and images and save them all. Furthermore keylogger spyware will store user‟s typing activity in to the drive. After successfully store all this spying data it will send it to mailing interface or fetch in a network programme, now from here it will go to out side‟s system or email. III. USES AND APPLICATION This type of software we can use not only for one purpose but also many ways. The main purpose of using this software is that which keyword is type by the person when he/she works on the computer and which is set by the software hacker as a keyword than this software helps to know, what is the purpose of using same(that) word by the user. This is the one type of spying software. Mainly hackers and programmers can use this type of software for hacking purpose or any other spying related study purpose. This software is used by hackers to know which type of keyword victim or users type and what is the purpose of using that keyword. In this situation they can set such a keyword in software according to information they wants to know. Because of this set keyword by the hackers whenever victim use such a keyword than automatically spyware system will activated and start sending their computer's typing related activity to hackers. In most cases people want to keep secret their computer related team work information. In this situation people can use this system to protect against third party involvement. If anyone wants to try send such an important information to outsider this spyware software straight away infirm the user or owner of the computer. This software can be used in many ways like Home, Office, Colleges and many more. In other words we can say that, today parents do not want their children miss use technology or useless typing activity. This software can be used to protect children against useless activity. Parents can set such a keyword and load it. By using this software they can keep a strict watch on all typing activities of their children on computer. Another most important use of this software is in any office or company this software can be load than if any employee tries to searching or typing on any other topic rather than office work then automatically spyware programmed infirm manager or authorized person. This software has some drawbacks as well. Instead of spyware system if any other programmed can be load by the hacker then that can be harmful to computer system. Hackers and cheaters can use this system easily without your permission and they can get all your secret information related to your typing activities. This software can be dangerous for the people who do not really know about it or they do not have enough knowledge about information technology. IV. CONCLUSION As per above discussion, it can be seen that the usage of this software can be good or bad but drawbacks of this software out weighted the benefits. Normally people know about spyware and keylogger software but in this tropic we step ahead and talk about hacking system and techniques. We try to cover here good and bad aspect of hacking. Generally people who do not have knowledge they scared from it. In this topic, we try to help people to accept the concept of hacking and provide them brief idea of hacking system then they can protect themselves from being victim. V. FUTURE SCOPE Above all we discussed about step by step working process through flow chart in brief. Now this software works only on operating system. In short we can say that the usage of this system is limited to computers. In near future we can update a new system which will work on servers that means when user surfing web site and meanwhile he/she type any unauthorized keyword then automatically quit the website from there.
  • 5.
    Spyware triggering systemby particular string value 36 REFERENCES [1]. Hemita Pathak1 ,Apurva Pawar2 ,Balaji Patil3 ,"A Survey on Keylogger: A malicious Attack,” International Journal of Advanced Research in Computer Engineering & Technology (IJARCET) Volume 4 Issue 4, April 2015. [2]. Nairit Adhikary1 , Rohit Shrivastava2 , Ashwani Kumar3 , Sunil Kumar Verma4 , Monark Bag5 , Vrijendra Singh6 , “Battering Keyloggers and Screen Recording Software by Fabricating Passwords,” I. J. Computer Network and Information Security, 2012, 5, 13-21 [3]. Mehdi Dadkhah1 , Mohammad Davarpanah Jazi2 ,” Secure Payment in E-commerce: Deal with Keyloggers and Pishings,” International Journal of Electronics Communication and Computer EngineeringVolume 5, Issue 3, ISSN (Online): 2249–071X, ISSN (Print): 2278–4209. [4]. Milind. J. Joshi1 , Bhaskar V. Patil2 ,” Computer Virus: Their Problems & Major attacks in Real Life,” Journal of Advanced Computer Science and Technology, 1 (4) (2012) 316-324. [5]. Mark B. Schmidt, Kirk P. Arnett ,” Spyware: a little knowledge is a wonderful thing,” Communications of the ACM, Vol. 48 No. 8, Pages 67-70.