Data Representation Using Ontologies 1
Contents • Introduction • Data specific issues in IoT • Approaches used • Ontology • Demo 2
Introduction • IoT makes our life comfortable – Desktop (static) to Ubiquitous (mobile) computing • IoT devices are mostly sensors – Motion, Pressure, Temperature, Light sensors – Cameras, Microphones, GPS enabled devices • Nature of data – Streaming data: audio/video recording – Event Based: Temperature reading, RFID tag read, light curtain interrupt 3
Issues? • Sensors are resource constrained devices – Battery, processor and storage • Date generation is continuous – Leads to BIG DATA PROBLEM • Generated data meaningful to limited users only – Only sensor itself and its deployer knows • Human understandable and Machine understandable data – Celsius vs. kelvin 4
Will consider only • Sensors are resource constrained devices – Battery, processor and storage • Date generation is continuous – Leads to BIG DATA PROBLEM • Generated data meaningful to limited users only – Only sensor itself and its deployer knows • Human understandable and Machine understandable data 5
Approaches used • Meaningless data  add annotations (Metadata) • Unstructured data suitable for human consumption but not machine understandable use standardized syntax (XML, RDF) • Interoperability of data Use ontologies 6
Will use • Meaningless data  add annotations (Metadata) • Unstructured data suitable for human consumption but not machine understandable use standardized syntax (XML, RDF) • Interoperability of data Use ontologies 7
Ontology • A data model that represents knowledge as a set of concepts within a domain and the relationship between these concepts • It is be used to support reasoning about concepts. 8
Ontology 9
Basic Blocks of Ontology • Classes • Instances • Relations – A knows B • TRIPLES 10
Example: A simple ontology of CS Department in US 11
Why we use Ontologies • To share common understanding of the structure of information among people or machines • To enable reuse of domain knowledge • Ontologies allow us to infer extra knowledge from basic facts encoded 12
Represent this in Ontology 13
Possible Ontology Classes Individuals Subclasses Relationship 14
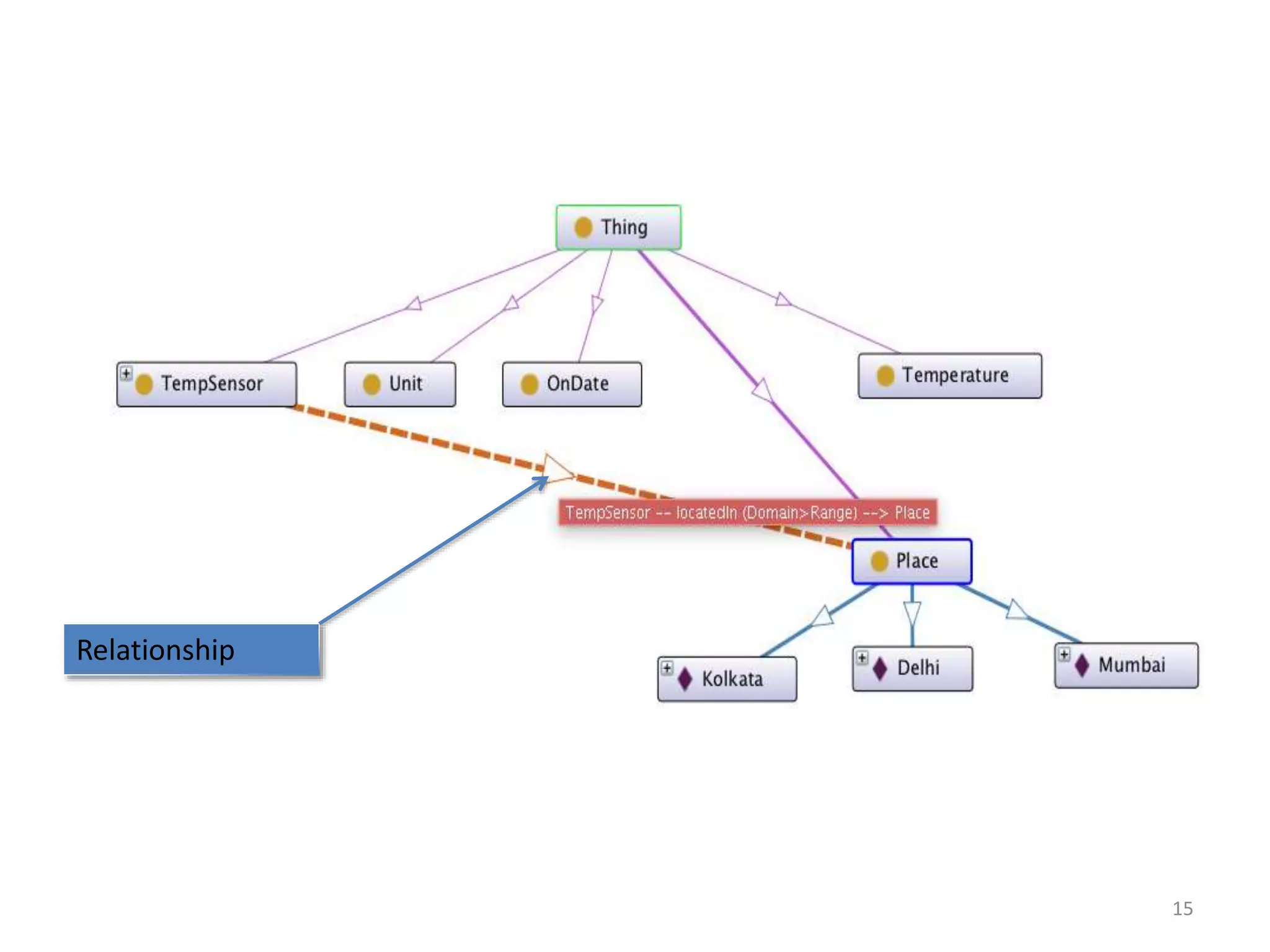
Relationship 15
Expanded view of some individuals of Place(class) Mumbai 16
Internal details associated with each individual 17
Tools used and Demo • Tools used: Protégé, Jena Framework • Demo: – Create an individual of ontology – Display created individual in Protégé – Perform queries on Ontology 18
References • From sensor data to triples: Information flow in semantic sensor networks • Slides from www.slideshare.net 19
Annexure 1 • Each resource(thing) is represented on web • Organizations can refer to each others business definitions • Models can be modularized and reused • Third parties can understand the information 20

Ontology of a temperature sensor

  • 1.
  • 2.
    Contents • Introduction • Dataspecific issues in IoT • Approaches used • Ontology • Demo 2
  • 3.
    Introduction • IoT makesour life comfortable – Desktop (static) to Ubiquitous (mobile) computing • IoT devices are mostly sensors – Motion, Pressure, Temperature, Light sensors – Cameras, Microphones, GPS enabled devices • Nature of data – Streaming data: audio/video recording – Event Based: Temperature reading, RFID tag read, light curtain interrupt 3
  • 4.
    Issues? • Sensors areresource constrained devices – Battery, processor and storage • Date generation is continuous – Leads to BIG DATA PROBLEM • Generated data meaningful to limited users only – Only sensor itself and its deployer knows • Human understandable and Machine understandable data – Celsius vs. kelvin 4
  • 5.
    Will consider only •Sensors are resource constrained devices – Battery, processor and storage • Date generation is continuous – Leads to BIG DATA PROBLEM • Generated data meaningful to limited users only – Only sensor itself and its deployer knows • Human understandable and Machine understandable data 5
  • 6.
    Approaches used • Meaninglessdata  add annotations (Metadata) • Unstructured data suitable for human consumption but not machine understandable use standardized syntax (XML, RDF) • Interoperability of data Use ontologies 6
  • 7.
    Will use • Meaninglessdata  add annotations (Metadata) • Unstructured data suitable for human consumption but not machine understandable use standardized syntax (XML, RDF) • Interoperability of data Use ontologies 7
  • 8.
    Ontology • A datamodel that represents knowledge as a set of concepts within a domain and the relationship between these concepts • It is be used to support reasoning about concepts. 8
  • 9.
  • 10.
    Basic Blocks ofOntology • Classes • Instances • Relations – A knows B • TRIPLES 10
  • 11.
    Example: A simpleontology of CS Department in US 11
  • 12.
    Why we useOntologies • To share common understanding of the structure of information among people or machines • To enable reuse of domain knowledge • Ontologies allow us to infer extra knowledge from basic facts encoded 12
  • 13.
    Represent this inOntology 13
  • 14.
  • 15.
  • 16.
    Expanded view ofsome individuals of Place(class) Mumbai 16
  • 17.
    Internal details associatedwith each individual 17
  • 18.
    Tools used andDemo • Tools used: Protégé, Jena Framework • Demo: – Create an individual of ontology – Display created individual in Protégé – Perform queries on Ontology 18
  • 19.
    References • From sensordata to triples: Information flow in semantic sensor networks • Slides from www.slideshare.net 19
  • 20.
    Annexure 1 • Eachresource(thing) is represented on web • Organizations can refer to each others business definitions • Models can be modularized and reused • Third parties can understand the information 20