Iris Segmentation Analysis using Integro-Differential Operator and Hough Transform in Biometric System Digital Image Processing Course IUG of Gaza December 12, 2013
2012 Z.Zainal Abidin , M.Manaf , A.S.Shibghatullah , S.H.A.Mohd Yunos , S.Anawar , Z.Ayop ISSN: 2180 - 1843 Vol. 4 No. 2 July - December 2012 Prepared by: Eng.Nadeer Ataya A. Abu Jrair Supervisor: Prof. Ibrahim S. I. Abuhaiba
Agenda  Abstract.  Introduction  Related Studies  Iris Segmentation  Iris Normalization  Implementation  Experimental Design  Segmentation Techniques Evaluation  Results And Discussions  Conclusion And Future Work  Acknowledgment  References
Abstract.  Iris segmentation is foremost part of iris recognition system.  There are four steps in iris recognition: segmentation, normalization, encoding and matching.  The performance of iris recognition system depends on segmentation and normalization technique.  Hough Transform algorithm, provide better performance, at the expense of higher computational complexity.
Introduction  iris biometric becomes a newest technology in the security technologies after fingerprint. The iris of each eye is unique.  The process of capturing the iris image is called as enrolment.  There are several devices for enrolment process such as iris sensor, DSLR camera and mobile iris camera.  There are four stages for iris recognition; segmentation, normalization, encoding and matching. Each stage applies a different technique.
Introduction  Iris segmentation refers to the process of extracting features that provide information of iris pattern. It is a process that when iris recognition begins with finding an iris in an image, detecting the upper and lower eyelid boundaries if they were bar, and detecting and excluding any superimposed eyelashes or the reflection from the cornea or eyeglasses.
Introduction  Normalization refers to preparing a segmented iris image for the encoding process.  The next stage is the encoding technique, where the iris code is generated.  Then, the iris code is stored in the database and it is useful for the verification process or matching.
Introduction  The main idea is to implement the segmentation technique using iris pattern for identification.  This leads to high reliability for personal identification and at the same time, the difficulty in effectively representing such details in an image.
Introduction  This study experiments the differences of the two techniques based on the accuracy and performance parameters.  The parameter which measures the performance is False Acceptance Rate (FAR) and False Rejection Rate (FRR).  iris gives different value in each image of iris.  several segmentation techniques are discussed, such as Hough Transform, and Integro-Diffential Operator.
RELATED STUDIES  Segmentation is a process of acquiring information from the iris image. The information of the eye is focused on iris part and the other part is ignored as shown in Figure 1. Figure 1: Image of Iris  Most of the researchers use Hough Transform and Daugman’s Integro-Diffential Operator technique to segment the iris.
RELATED STUDIES A. Iris Segmentation  The iris is segmented using Integro-Differential Operators.  Iris has been preferred due to its accuracy, reliability and simplicity as compared to other biometric modality .  Iris segmentation refers to the process of automatically detecting the pupil and limbus boundaries of an iris in a given image . This process helps in extracting features from the discriminative texture of the iris, while excluding the surrounding
RELATED STUDIES  In Hough Transform is used to locate the region of interest.  Feature extraction is performed with an application of Laplacian of Gaussian filters at different resolutions.  Then the Hough Transform technique is applied to find the circular iris.  Other algorithms can be used for iris segmentation.
RELATED STUDIES B. Iris Normalization  The human has different characteristics which the behavioral traits can be used in biometric characteristic.  The algorithm could detect the iris database which provides samples of trained data.  the computational time has been reduced by 0.3342 sec which means the proposed algorithm has improved the performance parameters.
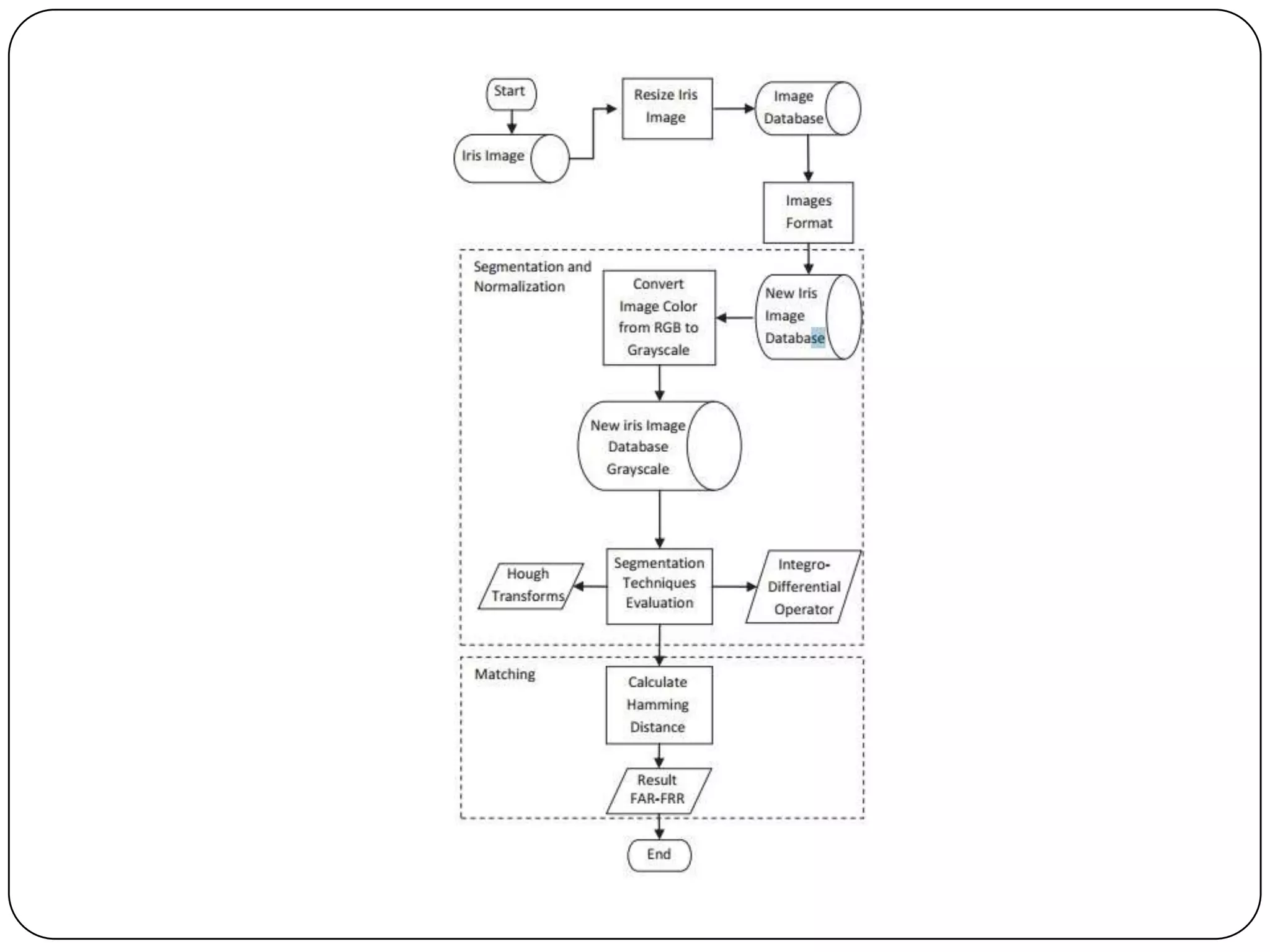
IMPLEMENTATION A. Experimental Design  The research experiment is conducted using Matlab R2010a.  the process flow for iris recognition is shown in Figure 2.
IMPLEMENTATION  In the normalization stage, the image of iris is gathered by reducing the errors and a rectangular shape of segmented iris is produced. The normalization process is illustrated as in Figure 4.
IMPLEMENTATION  Using Hough Transform, there is a scheme to detect and match the iris code in the database compared to live iris code during verification stage.  However, Integro-Differential Operator do not has this feature.  The output from the normalization technique is stored into the database in two forms; pixel values and iris code.
IMPLEMENTATION  The final step is matching the iris code by using the iris feature stored in the system. The matching is carried out by measuring the distance between two images of iris code.  In this work, the Hamming Distance (HD) is used to measure the distance between of two iris code
IMPLEMENTATION B. Segmentation Techniques Evaluation  In this work, we are focusing on the iris segmentation technique, Hough Transform and Integro-differential Operator.  In iris segmentation research, accurate boundaries are needed to normalize and match iris image with the database.  The diagram of iris recognition is shown in Figure 5.
IMPLEMENTATION
IMPLEMENTATION  Hough Transforms technique is used for detecting the iris and pupil boundaries.  Circular Hough Transform is to localize iris boundaries. The Hough Transform searches the optimum parameters of following:
IMPLEMENTATION  Where h(xj,yj,x0,y0,r) = (xj-x0)2 + (yj-y0)2 - r2 for edge point (xj, yj ) , j = 1...,n.  However, in table 1, the error from the original iris is removed using the white noise for better image performance.
IMPLEMENTATION
IMPLEMENTATION  The Integro-differential Operator is based on the fact that the illumination difference between inside and outside of pixels in iris edge circle is maximum.  The algorithm for locating inner and outer boundaries an iris via the following optimization:  Where I(x,y) containing an iris image.  Integro-differential Operator actually behaves as a circular edge detector.
IMPLEMENTATION  The Integro-differential Operator searches the gradient maximum over the 3D parameter space, thus, there was no need to use any threshold as the traditional canny edge detector.  Integro-differential Operator suggests that the radius of the pupillary boundary can range from 0.1 to 0.8 of the limbus boundary radius.
IMPLEMENTATION  Based on the experiment, the Integro-differential technique is not computationally efficient, because the search area in a couple of parts has been reduced, and the elimination of errors due to reflections in the eye image has not been implemented. This will be discussed further in the next section.
IV. RESULTS AND DISCUSSIONS  The database of the iris was captured with self- developed iris camera.  CASIA-IrisV3-Interval is a superset of CASIA V1.0 which has been requested by and released to more than 1,500 researchers or teams from 70 countries and regions.  The result of the segmentation using IntegroDifferential Operator is a vain attempt.  Hough Transform technique performs better than Integro-Differential Operator technique.
IV. RESULTS AND DISCUSSIONS  Hough Transform takes more time to segment the 136 grayscale iris images in database, on the other hand, it produces a successful attempt.  We will discuss the performance on two basis; Comparison of GAR based FRR, and Comparison of GAR based RE-rate.  The equation of Genuine Accepted Rate is defined as one minus the false rejected rate: (GAR) = 1 – (FRR) (3)
IV. RESULTS AND DISCUSSIONS  Figure 7 shows the Hough Transform versus the Integro Differential Operator technique with respect to FRR.  Figure 7 (a) refers to Integro-Differential Operator technique while Figure 7 (b) refers to Hough
IV. RESULTS AND DISCUSSIONS  From the graph, it shows that 98.9% segmentation using Hough Transform is genuine while Integro-Differential Operator evidences that 98.6% is genuine.  Furthermore, the Integro-Differential Operator technique recognizes less genuine iris compared to Hough Transform technique, which is able to identify genuine iris more than Integro-Differential Operator.  The Integro-Differential Operator only segment 22.06% of the images due to poor imaging conditions, while Hough Transform successfully segment 80.88% from the CASIA database.
IV. RESULTS AND DISCUSSIONS  Refer figure 8(a) Integro-Differential Operator technique with respect to RE-rate and Figure 8(b) refers to Hough Transform technique with RE-rate. It is clearly shown that Hough Transform shows less error rate in iris segmented.
IV. RESULTS AND DISCUSSIONS  In Table 3, iris image presented at different segmentation apply to the S1001L03 left iris image.  Integro-Differential Operator segmentation is not able to define the accuracy of circle pupil and circle iris on this iris image.
IV. RESULTS AND DISCUSSIONS  Table 4 is the comparison of segmentation value of the iris image based on their circle iris and circle pupil between the two techniques.
IV. RESULTS AND DISCUSSIONS  the average value of circle iris and circle pupil is calculated as in Table 5 and compared in Figure 9.
IV. RESULTS AND DISCUSSIONS  The performance of an iris segmentation technique was measured by computing the segmentation accuracy, defined as follows:  Segmentation accuracy = Number of correctly segmented image / Number of input images provided x 100
IV. RESULTS AND DISCUSSIONS  The Integro-Differential Operator requires relatively less     computations, in comparison with the Hough Transform technique. However, their performance was observed to be low, due to the poor quality input data. Hough Transform algorithm, provide better performance, at the expense of higher computational complexity. The performance of Hough Transform for this database was 80.88% due to the lack of edge information, which is caused by poor illumination levels. The GAR of the Hough Transform is 98.9% genuine while 98.6% from Integro-Differential Operator. The errors of segmentation by Hough Transform technique show that the segmentation is lower than Integro-Differential Operator. From the result, we could conclude that Hough Transform technique resulted is the best performance compare to the Integro-Differential Operator techniques.
CONCLUSION AND FUTURE WORK  Both the pupil boundary and the iris boundary of a typical iris can be taken as circles.  When compared with the other part of the eye, the pupil is much darker.  The segmentation techniques evaluated in this study contains pro and cons. A high speed accuracy scheme needs to be issued in iris biometric system for future work. Moreover, the algorithm must be able to comply with future iris devices such as portable or mobile iris scan or non-contact scanning from enormous distance for future biometrics system.
References [1] P. Gupta, H. Mehrotra, A. Rattani, A. Chatterjee, A.K. Kaushik, “Iris Recognition using Corner Detection,” Indian Inst. Of Technology Kanpur, India, 2006. [2] M.Almualla, “The UAE iris expellees tracking and border control system”, Biometrics Consortium, Crystal City, VA, Sept 2005. [3] J. Daugman, “High confidence visual recognition of persons by a set of statistical independence,” IEEE Trans. Pattern Analysis. Mach. Intell., vol. 15, no. 11. pp. 1148–1961, 1993. [4] J. Daugman, “The importance of being random: statistical principles of iris recognition,” Pattern Recognition, vol. 36, no. 2. pp. 279–291, 2003. [5] Raghavender Jillela, Arun Ross, Vishnu Naresh Boddeti, B. V. K. Vijaya Kumar, Xiaofei Hu, Robert Plemmons, Paul Pauca (2002). "AnEvaluation of Iris Segmentation Algorithms in Challenging Periocular Images". [6] Niladri B. Puhan · N. Sudha Anirudh Sivaraman Kaushalram ."Efficient segmentation technique for noisy frontal view iris images using Fourier spectral density". Verlag London, 2009. [7] Wildes L.P., “Iris recognition: An emerging biometric technology,”Proceedings of the IEEE, vol. 85, no. 9. 1997. [8] Technique’Boles L.P. and Boashash B., “A human identificationtechnique using images of the iris and wavelet transform,” IEEE Trans.on Signal Processing, vol. 46, no. 4. 1998.
Questions
Thank you! Thank you for your attention!

Iris segmentation analysis using integro differential operator and hough transform in biometric system

  • 1.
    Iris Segmentation Analysisusing Integro-Differential Operator and Hough Transform in Biometric System Digital Image Processing Course IUG of Gaza December 12, 2013
  • 2.
    2012 Z.Zainal Abidin ,M.Manaf , A.S.Shibghatullah , S.H.A.Mohd Yunos , S.Anawar , Z.Ayop ISSN: 2180 - 1843 Vol. 4 No. 2 July - December 2012 Prepared by: Eng.Nadeer Ataya A. Abu Jrair Supervisor: Prof. Ibrahim S. I. Abuhaiba
  • 3.
    Agenda  Abstract.  Introduction Related Studies  Iris Segmentation  Iris Normalization  Implementation  Experimental Design  Segmentation Techniques Evaluation  Results And Discussions  Conclusion And Future Work  Acknowledgment  References
  • 4.
    Abstract.  Iris segmentationis foremost part of iris recognition system.  There are four steps in iris recognition: segmentation, normalization, encoding and matching.  The performance of iris recognition system depends on segmentation and normalization technique.  Hough Transform algorithm, provide better performance, at the expense of higher computational complexity.
  • 5.
    Introduction  iris biometricbecomes a newest technology in the security technologies after fingerprint. The iris of each eye is unique.  The process of capturing the iris image is called as enrolment.  There are several devices for enrolment process such as iris sensor, DSLR camera and mobile iris camera.  There are four stages for iris recognition; segmentation, normalization, encoding and matching. Each stage applies a different technique.
  • 6.
    Introduction  Iris segmentationrefers to the process of extracting features that provide information of iris pattern. It is a process that when iris recognition begins with finding an iris in an image, detecting the upper and lower eyelid boundaries if they were bar, and detecting and excluding any superimposed eyelashes or the reflection from the cornea or eyeglasses.
  • 7.
    Introduction  Normalization refersto preparing a segmented iris image for the encoding process.  The next stage is the encoding technique, where the iris code is generated.  Then, the iris code is stored in the database and it is useful for the verification process or matching.
  • 8.
    Introduction  The mainidea is to implement the segmentation technique using iris pattern for identification.  This leads to high reliability for personal identification and at the same time, the difficulty in effectively representing such details in an image.
  • 9.
    Introduction  This studyexperiments the differences of the two techniques based on the accuracy and performance parameters.  The parameter which measures the performance is False Acceptance Rate (FAR) and False Rejection Rate (FRR).  iris gives different value in each image of iris.  several segmentation techniques are discussed, such as Hough Transform, and Integro-Diffential Operator.
  • 10.
    RELATED STUDIES  Segmentationis a process of acquiring information from the iris image. The information of the eye is focused on iris part and the other part is ignored as shown in Figure 1. Figure 1: Image of Iris  Most of the researchers use Hough Transform and Daugman’s Integro-Diffential Operator technique to segment the iris.
  • 11.
    RELATED STUDIES A. IrisSegmentation  The iris is segmented using Integro-Differential Operators.  Iris has been preferred due to its accuracy, reliability and simplicity as compared to other biometric modality .  Iris segmentation refers to the process of automatically detecting the pupil and limbus boundaries of an iris in a given image . This process helps in extracting features from the discriminative texture of the iris, while excluding the surrounding
  • 12.
    RELATED STUDIES  InHough Transform is used to locate the region of interest.  Feature extraction is performed with an application of Laplacian of Gaussian filters at different resolutions.  Then the Hough Transform technique is applied to find the circular iris.  Other algorithms can be used for iris segmentation.
  • 13.
    RELATED STUDIES B. IrisNormalization  The human has different characteristics which the behavioral traits can be used in biometric characteristic.  The algorithm could detect the iris database which provides samples of trained data.  the computational time has been reduced by 0.3342 sec which means the proposed algorithm has improved the performance parameters.
  • 14.
    IMPLEMENTATION A. Experimental Design The research experiment is conducted using Matlab R2010a.  the process flow for iris recognition is shown in Figure 2.
  • 16.
    IMPLEMENTATION  In thenormalization stage, the image of iris is gathered by reducing the errors and a rectangular shape of segmented iris is produced. The normalization process is illustrated as in Figure 4.
  • 17.
    IMPLEMENTATION  Using HoughTransform, there is a scheme to detect and match the iris code in the database compared to live iris code during verification stage.  However, Integro-Differential Operator do not has this feature.  The output from the normalization technique is stored into the database in two forms; pixel values and iris code.
  • 18.
    IMPLEMENTATION  The finalstep is matching the iris code by using the iris feature stored in the system. The matching is carried out by measuring the distance between two images of iris code.  In this work, the Hamming Distance (HD) is used to measure the distance between of two iris code
  • 19.
    IMPLEMENTATION B. Segmentation TechniquesEvaluation  In this work, we are focusing on the iris segmentation technique, Hough Transform and Integro-differential Operator.  In iris segmentation research, accurate boundaries are needed to normalize and match iris image with the database.  The diagram of iris recognition is shown in Figure 5.
  • 20.
  • 21.
    IMPLEMENTATION  Hough Transformstechnique is used for detecting the iris and pupil boundaries.  Circular Hough Transform is to localize iris boundaries. The Hough Transform searches the optimum parameters of following:
  • 22.
    IMPLEMENTATION  Where h(xj,yj,x0,y0,r)= (xj-x0)2 + (yj-y0)2 - r2 for edge point (xj, yj ) , j = 1...,n.  However, in table 1, the error from the original iris is removed using the white noise for better image performance.
  • 23.
  • 24.
    IMPLEMENTATION  The Integro-differentialOperator is based on the fact that the illumination difference between inside and outside of pixels in iris edge circle is maximum.  The algorithm for locating inner and outer boundaries an iris via the following optimization:  Where I(x,y) containing an iris image.  Integro-differential Operator actually behaves as a circular edge detector.
  • 25.
    IMPLEMENTATION  The Integro-differential Operatorsearches the gradient maximum over the 3D parameter space, thus, there was no need to use any threshold as the traditional canny edge detector.  Integro-differential Operator suggests that the radius of the pupillary boundary can range from 0.1 to 0.8 of the limbus boundary radius.
  • 26.
    IMPLEMENTATION  Based onthe experiment, the Integro-differential technique is not computationally efficient, because the search area in a couple of parts has been reduced, and the elimination of errors due to reflections in the eye image has not been implemented. This will be discussed further in the next section.
  • 27.
    IV. RESULTS AND DISCUSSIONS The database of the iris was captured with self- developed iris camera.  CASIA-IrisV3-Interval is a superset of CASIA V1.0 which has been requested by and released to more than 1,500 researchers or teams from 70 countries and regions.  The result of the segmentation using IntegroDifferential Operator is a vain attempt.  Hough Transform technique performs better than Integro-Differential Operator technique.
  • 28.
    IV. RESULTS AND DISCUSSIONS Hough Transform takes more time to segment the 136 grayscale iris images in database, on the other hand, it produces a successful attempt.  We will discuss the performance on two basis; Comparison of GAR based FRR, and Comparison of GAR based RE-rate.  The equation of Genuine Accepted Rate is defined as one minus the false rejected rate: (GAR) = 1 – (FRR) (3)
  • 29.
    IV. RESULTS AND DISCUSSIONS Figure 7 shows the Hough Transform versus the Integro Differential Operator technique with respect to FRR.  Figure 7 (a) refers to Integro-Differential Operator technique while Figure 7 (b) refers to Hough
  • 30.
    IV. RESULTS AND DISCUSSIONS From the graph, it shows that 98.9% segmentation using Hough Transform is genuine while Integro-Differential Operator evidences that 98.6% is genuine.  Furthermore, the Integro-Differential Operator technique recognizes less genuine iris compared to Hough Transform technique, which is able to identify genuine iris more than Integro-Differential Operator.  The Integro-Differential Operator only segment 22.06% of the images due to poor imaging conditions, while Hough Transform successfully segment 80.88% from the CASIA database.
  • 31.
    IV. RESULTS AND DISCUSSIONS Refer figure 8(a) Integro-Differential Operator technique with respect to RE-rate and Figure 8(b) refers to Hough Transform technique with RE-rate. It is clearly shown that Hough Transform shows less error rate in iris segmented.
  • 32.
    IV. RESULTS AND DISCUSSIONS In Table 3, iris image presented at different segmentation apply to the S1001L03 left iris image.  Integro-Differential Operator segmentation is not able to define the accuracy of circle pupil and circle iris on this iris image.
  • 34.
    IV. RESULTS AND DISCUSSIONS Table 4 is the comparison of segmentation value of the iris image based on their circle iris and circle pupil between the two techniques.
  • 35.
    IV. RESULTS AND DISCUSSIONS the average value of circle iris and circle pupil is calculated as in Table 5 and compared in Figure 9.
  • 36.
    IV. RESULTS AND DISCUSSIONS The performance of an iris segmentation technique was measured by computing the segmentation accuracy, defined as follows:  Segmentation accuracy = Number of correctly segmented image / Number of input images provided x 100
  • 37.
    IV. RESULTS AND DISCUSSIONS The Integro-Differential Operator requires relatively less     computations, in comparison with the Hough Transform technique. However, their performance was observed to be low, due to the poor quality input data. Hough Transform algorithm, provide better performance, at the expense of higher computational complexity. The performance of Hough Transform for this database was 80.88% due to the lack of edge information, which is caused by poor illumination levels. The GAR of the Hough Transform is 98.9% genuine while 98.6% from Integro-Differential Operator. The errors of segmentation by Hough Transform technique show that the segmentation is lower than Integro-Differential Operator. From the result, we could conclude that Hough Transform technique resulted is the best performance compare to the Integro-Differential Operator techniques.
  • 38.
    CONCLUSION AND FUTURE WORK Both the pupil boundary and the iris boundary of a typical iris can be taken as circles.  When compared with the other part of the eye, the pupil is much darker.  The segmentation techniques evaluated in this study contains pro and cons. A high speed accuracy scheme needs to be issued in iris biometric system for future work. Moreover, the algorithm must be able to comply with future iris devices such as portable or mobile iris scan or non-contact scanning from enormous distance for future biometrics system.
  • 39.
    References [1] P. Gupta,H. Mehrotra, A. Rattani, A. Chatterjee, A.K. Kaushik, “Iris Recognition using Corner Detection,” Indian Inst. Of Technology Kanpur, India, 2006. [2] M.Almualla, “The UAE iris expellees tracking and border control system”, Biometrics Consortium, Crystal City, VA, Sept 2005. [3] J. Daugman, “High confidence visual recognition of persons by a set of statistical independence,” IEEE Trans. Pattern Analysis. Mach. Intell., vol. 15, no. 11. pp. 1148–1961, 1993. [4] J. Daugman, “The importance of being random: statistical principles of iris recognition,” Pattern Recognition, vol. 36, no. 2. pp. 279–291, 2003. [5] Raghavender Jillela, Arun Ross, Vishnu Naresh Boddeti, B. V. K. Vijaya Kumar, Xiaofei Hu, Robert Plemmons, Paul Pauca (2002). "AnEvaluation of Iris Segmentation Algorithms in Challenging Periocular Images". [6] Niladri B. Puhan · N. Sudha Anirudh Sivaraman Kaushalram ."Efficient segmentation technique for noisy frontal view iris images using Fourier spectral density". Verlag London, 2009. [7] Wildes L.P., “Iris recognition: An emerging biometric technology,”Proceedings of the IEEE, vol. 85, no. 9. 1997. [8] Technique’Boles L.P. and Boashash B., “A human identificationtechnique using images of the iris and wavelet transform,” IEEE Trans.on Signal Processing, vol. 46, no. 4. 1998.
  • 40.
  • 41.
    Thank you! Thank youfor your attention!