Yadav Pushpa, Singhal Rohit, International Journal of Advance Research, Ideas and Innovations in Technology. © 2017, www.IJARIIT.com All Rights Reserved Page | 1390 ISSN: 2454-132X Impact factor: 4.295 (Volume 3, Issue 6) Available online at www.ijariit.com Implementation of Hybrid Data Collection (Mobile Element and Hierarchical Clustering) in WSN Pushpa Yadav Institute of Engineering & Technology, Alwar, Rajasthan pushpamyadav@gmail.com Rohit Singhal Institute of Engineering & Technology, Alwar, Rajasthan mtechrohit@gmail.com INTRODUCTION Wireless sensor network consider as real time embedded system deployed in a particular region to sense various types of environmental parameters such as temperature, pressure, gas, humidity etc. The huge applications of WSN like habitant monitoring, forest fire detection, surveillances, transport monitoring etc. have created a lot of interest among the researcher community in recent past. Typically, WSNs are densely deployed in hazardous places where battery recharge or replacement is nearly impossible and human monitoring scheme is highly risky. There are many typical issues such as power constraints, limited computing capacity, open environment; radio connectivity makes the sensor nodes faulty many times. Once the network is established, nodes keep on sensing the information and the battery power goes exponentially. Whenever the nodes detect any event, they send the information to the other nodes or to the base station. Sometimes it happens that the same information received by nearby sensor nodes can be received by the base station that makes the network inefficient. To avoid this data redundancy and to make the network most energy efficient, data aggregation and sensor fusion have been emphasized in the literature. Many routing protocols with many different ideas have been proposed in the literature to make the network energy efficient. Cluster based routing protocol is one of these efficient ideas, where sensor nodes are divided into number of groups and each group is called as a cluster. One group leader is elected in each cluster known as Cluster Head (CH). Data aggregation is obtained at the leader node. The leader node/CH is only responsible for sending the message to the BS. The general system model for clustering based WSN.LEACH is the first famous hierarchical routing protocol which is proven to be most efficient over traditional routing protocol. In LEACH, the CH is elected in a probabilistic manner and tries to balance the load at each sensor node in a rotation basis. In the proposed model, attempt has been made to improve the performance of LEACH protocol in view of electing an appropriate Super Cluster Head (SCH) among the CHs by applying suitable fuzzy descriptors. Only SCH is allowed to send the message to the BS by reducing the number of message retransmissions performed by the CHs. PROPOSED SYSTEM The proposed hybrid approach combines the hierarchical routing and the ME data collection, and consists of two stages: 1) the network initialization stage and 2) the data collection stage. The procedure for network initialization is as follows. 1) After the WSN is initially deployed, each node broadcasts a HELLO message containing its ID and GPS location to the nodes inside its radio range (i.e., its neighbors). Thus each node can acquire the number of its neighbor nodes and their positions. 2) Using a geographic multihop routing method, each node sends its location information to the BS. Because each node has known the positions of all its neighbors and that of the BS, a local geographic routing algorithm is designed. 3) After gathering the location information of all the nodes, the BS plans the data collection track based on the local node density.4) The BS broadcasts a configure packet to all the nodes in the network which contains two lists, one including the IDs and locations of the selected CHs and the other containing the information for the VHs. The broadcasting can be achieved by the restricted flooding method. 5) When a node receives the configure packet, it first determines whether it is a CH or VH by looking up its ID in the two lists. If it is an ND, it calculates the distances to all the CHs and VHs and associate itself with the closest one.CH collects these data, aggregates it and send to the base station. To save some energy, we may think of one SCH among the CHs can send the data to BS to utilize the bandwidth efficiently. Instead of multiple CHs, one SCH can deliver the message to BS that can reduce energy consumption and enhances energy efficiency. The proposed model is depicted in below, another assumption we have made the BS mobility that can relax collision avoidance by collecting the data from SCH. Other sensor nodes including CHs and SCH remain static. Base station may adopt many different paths to collect the information from the SCH.
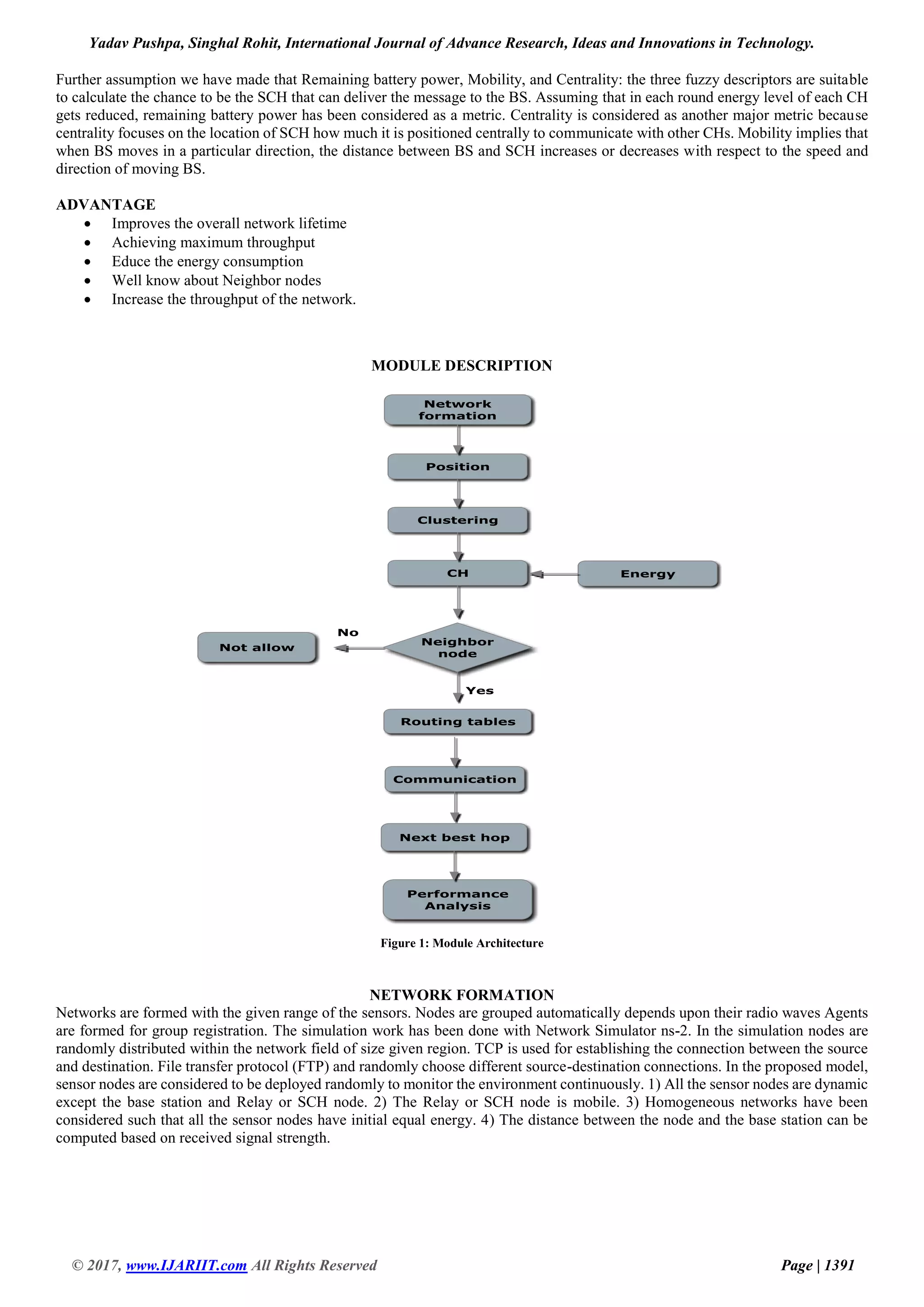
Yadav Pushpa, Singhal Rohit, International Journal of Advance Research, Ideas and Innovations in Technology. © 2017, www.IJARIIT.com All Rights Reserved Page | 1391 Further assumption we have made that Remaining battery power, Mobility, and Centrality: the three fuzzy descriptors are suitable to calculate the chance to be the SCH that can deliver the message to the BS. Assuming that in each round energy level of each CH gets reduced, remaining battery power has been considered as a metric. Centrality is considered as another major metric because centrality focuses on the location of SCH how much it is positioned centrally to communicate with other CHs. Mobility implies that when BS moves in a particular direction, the distance between BS and SCH increases or decreases with respect to the speed and direction of moving BS. ADVANTAGE  Improves the overall network lifetime  Achieving maximum throughput  Educe the energy consumption  Well know about Neighbor nodes  Increase the throughput of the network. MODULE DESCRIPTION Figure 1: Module Architecture NETWORK FORMATION Networks are formed with the given range of the sensors. Nodes are grouped automatically depends upon their radio waves Agents are formed for group registration. The simulation work has been done with Network Simulator ns-2. In the simulation nodes are randomly distributed within the network field of size given region. TCP is used for establishing the connection between the source and destination. File transfer protocol (FTP) and randomly choose different source-destination connections. In the proposed model, sensor nodes are considered to be deployed randomly to monitor the environment continuously. 1) All the sensor nodes are dynamic except the base station and Relay or SCH node. 2) The Relay or SCH node is mobile. 3) Homogeneous networks have been considered such that all the sensor nodes have initial equal energy. 4) The distance between the node and the base station can be computed based on received signal strength.
Yadav Pushpa, Singhal Rohit, International Journal of Advance Research, Ideas and Innovations in Technology. © 2017, www.IJARIIT.com All Rights Reserved Page | 1392 CLUSTER FORMATION Cluster Head (CH) Selection is based on density of the node. Cluster Head is used to Monitoring the member of the cluster nodes. Each cluster head contain the every node position, speed, velocity and then energy list. It is very useful to identify the Member of the cluster nodes. Algorithm: Define the residual set π, which includes all nodes Cluster head ¥ that is initially empty Cluster range radius R; Set initial size N=| π |; While N≥1 For j = 1 to N do For jth node Nj in π, draw a circle of radius R whose center is Nj Let Ω = {the nodes of π that are inside the circle} Check multihop routing form all nodes in Ω to Nj Let µ = {nodes in π that cannot reach Nj} Update node set by Ω = Ω - µ Get density of Nj, Dj=|Ω| End for; Get the largest density node Nl = maxNj∈ 𝜋 {Dj}; Update CH set with ¥ = ¥ + Nl; Update also set size N=|π|; End while NEIGHBOR DISCOVERY On-demand reactive routing protocol that uses routing tables with one entry per destination. When a source node needs to find a route to a destination, it starts a route discovery process, based on flooding, to locate the destination node. Upon receiving a route request (RREQ) packet, intermediate nodes update their routing tables for a reverse route to the source. Similarly, the forward route to the destination is updated upon reception of a route reply (RREP) packet originated either by the destination itself or any other intermediate node that has a current route to the destination. MULTIHOP ROUTING Multihop Routing Algorithm is used in the proposed method for constructing an optimal path for transmitting the sensed data to the Destination. The node which has the data to transmit is called source node. Such node checks for the next best hop to transmit the sensed data towards the destination. For finding the next best hop, a route request message is sent to all the neighbors. Route request send to all intermediate nodes between source S and destination D. The basic idea is that a node selects the neighbor which is closest to the destination as the next hop. In this protocol, the packet header contains a packet sequence number, which begins with 1 and increases by 1 for every new generated packet. The combination of the source node ID and the packet sequence number, called Packet ID, uniquely identifies a packet. Algorithm: Initialize set of neighbor nodes Ω; While (a packet to be forwarded) do Calculate the distances from every neighbor to the destination Check packet id in transmission table If packet id is duplicate Then get the next hop node Nh from Next Hop Node ID field in packet record Find neighbors whose destination from destination is larger than Nh, then these Neighbors form set denoted by Ω- Find neighbor in Ω- that is closest to destination denoted by n-h Else add packet id in transmission table Find neighbor in Ω that is closest to destination denoted by n-h End if Use n-h as the next hop and update Next Hop Node ID with n-h in packet id record Forward the data packet to n-h When the node n-h transmits the packet, the node overhears the packets and extracts the value of E1 from header If E1<E0 then Remove the node n-h from neighbor set Ω End if End while
Yadav Pushpa, Singhal Rohit, International Journal of Advance Research, Ideas and Innovations in Technology. © 2017, www.IJARIIT.com All Rights Reserved Page | 1393 CLUSTER COMMUNICATION It is assumed that sensor nodes send the data after detecting an interesting event. CH collects these data, aggregates it and send to the base station. To save some energy, we may think of one Relay among the CHs can send the data to BS to utilize the bandwidth efficiently. Instead of multiple CHs, one Relay can deliver the message to BS that can reduce energy consumption and enhances energy efficiency. PERFORMANCE ANALYSIS A different network parameter analysis is being done for the proposed protocols. Parameters like Total Energy Consumption and Throughput are calculated. Throughput: Throughput is calculated by No of packets received in simulation time. Figure 2: Throughput carried out by the Nodes in Network Energy Consumption Energy consumption is energy consumed for transmission. For every transmitted or received packet a node loses an amount of energy. Final energy is inversely proportional to initial energy. Difference between current energy and initial energy is called energy consumption. If energy level reaches zero than that node cannot transmit or receive packets. Total energy is calculated by using Total energy divided by Number of nodes. Figure 3: Energy Consumption Taken to Compute the Protocol in the Network CONCLUSION To check the validity of the proposed protocol, NS-2 simulator (2.34) has been used as the tool to compare the performance metrics of our interest with LEACH protocol which ensures extended lifetime of the WSN for the proposed protocol. This Process presents a hybrid data collection approach for large-scale WSNs which combine the cluster-based routing and ME. Combined approach can effectively balance the power consumption of sensors and ME and conveniently tradeoff the power saving against the data collection latency (e.g., by adjusting the cluster radius R). This approach has longer network lifetime and more uniformed power consumption among sensor nodes. The hybrid data collection approach opens up significant operation options for the data collection in large- scale WSNs. Using multiple MEs in the hybrid data collection may be more efficient, but scheduling the traveling paths is also more challenging and requires further investigation. In addition, combining network partitioning and ME data collection is also an interesting topic for future research. Providing authentication to cluster based routing and ME can also be future research.
Yadav Pushpa, Singhal Rohit, International Journal of Advance Research, Ideas and Innovations in Technology. © 2017, www.IJARIIT.com All Rights Reserved Page | 1394 REFERENCES 1. L. He, Z. Yang, J. Pan, L. Cai, and J. Xu, “Evaluating service disciplines for mobile elements in wireless ad hoc sensor networks,” in Proc. IEEE INFOCOM, Orlando, FL, USA, Mar. 2012, pp. 576–584. 2. M. Zhao and Y. Yang, “Bounded relay hop mobile data gathering in wireless sensor networks,” IEEE Trans. Comput., vol. 61, no. 2, pp. 265–277, Feb. 2012. 3. S. Basagni, A. Carosi, C. Petrioli, and C. A. Phillips, “Coordinated and controlled mobility of multiple sinks for maximizing the lifetime of wireless sensor networks,” SPRINGER Wireless Netw., vol. 17, no. 3, pp. 759–778, 2011.72. 4. M. Todd et al., “A different approach to sensor networking for SHM: Remote powering and interrogation with unmanned aerial vehicles,” in Proc. 6th Int. Workshop Struct. Health Monitoring, Stanford, CA, USA, Sep. 2007, pp. 29–43. 5. J. Liu, X. Jiang, H. Nishiyama, and N. Kato, “Performance modeling for relay cooperation in delay tolerant networks,” ACM/Springer Mobile Netw. Appl., vol. 18, no. 2, pp. 186–194, Apr. 2013. 6. Y. Tirta, Z. Li, Y.-H. Lu, and S. Bagchi, “Efficient collection of sensor data in remote fields using mobile collectors,” in Proc. Int. Conf. Comput. Commun. Netw. (ICCCN’04), Chicago, IL, USA, Oct. 2004, pp. 515–519. 7. G. Xing, T. Wang, W. Jia, and M. Li, “Rendezvous design algorithms for wireless sensor networks with a mobile base station,” in Proc. ACM MobiHoc, Hong Kong, May 2008, pp. 231–240. 8. W. Liang, J. Luo, and X. Xu, “Prolonging network lifetime via a controlled mobile sink in wireless sensor networks,” in Proc. IEEE Global Telecommun. Conf. (Globecom), Miami, FL, USA, Dec. 2010, pp. 1–6. 9. J. Al-Karaki and A. Kamal, “On the optimal robot routing problem in wireless sensor networks,” IEEE Wireless Commun., vol. 11, no. 6, pp. 6–28, Dec. 2004. 10. R. Sugihara and R. Gupta, “Optimizing energy-latency trade-off in sensor networks with controlled mobility,” in Proc. IEEE INFOCOM, Janeiro, Brazil, Apr. 2009, pp. 2566–2570. 11. A. Srinivasan and J. Wu, “Track: A novel connected dominating set based sink mobility model for WSNS,” in Proc. IEEE Int. Conf. Comput. Commun. Netw. (ICCCN’08), St. Thomas, Virgin Islands, Aug. 2008, pp. 664–671. 12. B. Yuan, M. Orlowska, and S. Sadiq, “On the optimal robot routing problem in wireless sensor networks,” IEEE Trans. Knowl. Data Eng., vol. 19, no. 9, pp. 1252–1261, Sep. 2007. 13. Y. Tirta, B. Lau, N. Malhotra, S. Bagchi, Z. Li, and Y.-H. Lu, “Controlled mobility for efficient data gathering in sensor networks with passively mobile nodes,” in Monograph on Sensor Network Operations. Piscataway, NJ, USA: IEEE Press, Dec. 2005. 14. L. He, Y. Zhuang, J. Pan, and J. Xu, “Evaluating on-demand data collection with mobile elements in wireless sensor networks,” in Proc. IEEE Veh. Technol. Conf. (VTC’10-Fall), Ottawa, ON, Canada, Sep. 2010, pp. 1–5. 15. R. Zhang, J. Pan, J. Liu, and D. Xie, “A hybrid approach using mobile element and hierarchical clustering for data collection in WSNs,” in Proc. IEEE Wireless Commun. Netw. Conf. (WCNC’15), New Orleans, LA, USA, Mar. 2015, pp. 1566–1571. 16. D. Chen and P. Varshney, “A survey of void handling techniques for geographic routing in wireless networks,” IEEE Commun. Surveys Tuts. vol. 9, no. 1, pp. 50–67, May 2007. 17. L. He, J. Pan, and J. Xu, “A progressive approach to reducing data collection latency in wireless sensor networks with mobile elements,” IEEE Trans. Mobile Comput., vol. 12, no. 7, pp. 1308–1320, Jul. 2013. 18. J. Liu, X. Jiang, H. Nishiyama, and N. Kato, “Throughput capacity of MANETs with power control and packet redundancy,” IEEE Trans. Wireless Commun., vol. 12, no. 6, pp. 3035–3047, Jun. 2013. 19. W. Heinzelman, A. Chandrakasan, and H. Balakrishnan, “An application specific protocol architecture for wireless microsensor networks,” IEEE Trans. Wireless Commun., vol. 1, no. 4, pp. 660–670, Oct. 2002.

Implementation of hybrid data collection (mobile element and hierarchical clustering) in wsn

  • 1.
    Yadav Pushpa, SinghalRohit, International Journal of Advance Research, Ideas and Innovations in Technology. © 2017, www.IJARIIT.com All Rights Reserved Page | 1390 ISSN: 2454-132X Impact factor: 4.295 (Volume 3, Issue 6) Available online at www.ijariit.com Implementation of Hybrid Data Collection (Mobile Element and Hierarchical Clustering) in WSN Pushpa Yadav Institute of Engineering & Technology, Alwar, Rajasthan pushpamyadav@gmail.com Rohit Singhal Institute of Engineering & Technology, Alwar, Rajasthan mtechrohit@gmail.com INTRODUCTION Wireless sensor network consider as real time embedded system deployed in a particular region to sense various types of environmental parameters such as temperature, pressure, gas, humidity etc. The huge applications of WSN like habitant monitoring, forest fire detection, surveillances, transport monitoring etc. have created a lot of interest among the researcher community in recent past. Typically, WSNs are densely deployed in hazardous places where battery recharge or replacement is nearly impossible and human monitoring scheme is highly risky. There are many typical issues such as power constraints, limited computing capacity, open environment; radio connectivity makes the sensor nodes faulty many times. Once the network is established, nodes keep on sensing the information and the battery power goes exponentially. Whenever the nodes detect any event, they send the information to the other nodes or to the base station. Sometimes it happens that the same information received by nearby sensor nodes can be received by the base station that makes the network inefficient. To avoid this data redundancy and to make the network most energy efficient, data aggregation and sensor fusion have been emphasized in the literature. Many routing protocols with many different ideas have been proposed in the literature to make the network energy efficient. Cluster based routing protocol is one of these efficient ideas, where sensor nodes are divided into number of groups and each group is called as a cluster. One group leader is elected in each cluster known as Cluster Head (CH). Data aggregation is obtained at the leader node. The leader node/CH is only responsible for sending the message to the BS. The general system model for clustering based WSN.LEACH is the first famous hierarchical routing protocol which is proven to be most efficient over traditional routing protocol. In LEACH, the CH is elected in a probabilistic manner and tries to balance the load at each sensor node in a rotation basis. In the proposed model, attempt has been made to improve the performance of LEACH protocol in view of electing an appropriate Super Cluster Head (SCH) among the CHs by applying suitable fuzzy descriptors. Only SCH is allowed to send the message to the BS by reducing the number of message retransmissions performed by the CHs. PROPOSED SYSTEM The proposed hybrid approach combines the hierarchical routing and the ME data collection, and consists of two stages: 1) the network initialization stage and 2) the data collection stage. The procedure for network initialization is as follows. 1) After the WSN is initially deployed, each node broadcasts a HELLO message containing its ID and GPS location to the nodes inside its radio range (i.e., its neighbors). Thus each node can acquire the number of its neighbor nodes and their positions. 2) Using a geographic multihop routing method, each node sends its location information to the BS. Because each node has known the positions of all its neighbors and that of the BS, a local geographic routing algorithm is designed. 3) After gathering the location information of all the nodes, the BS plans the data collection track based on the local node density.4) The BS broadcasts a configure packet to all the nodes in the network which contains two lists, one including the IDs and locations of the selected CHs and the other containing the information for the VHs. The broadcasting can be achieved by the restricted flooding method. 5) When a node receives the configure packet, it first determines whether it is a CH or VH by looking up its ID in the two lists. If it is an ND, it calculates the distances to all the CHs and VHs and associate itself with the closest one.CH collects these data, aggregates it and send to the base station. To save some energy, we may think of one SCH among the CHs can send the data to BS to utilize the bandwidth efficiently. Instead of multiple CHs, one SCH can deliver the message to BS that can reduce energy consumption and enhances energy efficiency. The proposed model is depicted in below, another assumption we have made the BS mobility that can relax collision avoidance by collecting the data from SCH. Other sensor nodes including CHs and SCH remain static. Base station may adopt many different paths to collect the information from the SCH.
  • 2.
    Yadav Pushpa, SinghalRohit, International Journal of Advance Research, Ideas and Innovations in Technology. © 2017, www.IJARIIT.com All Rights Reserved Page | 1391 Further assumption we have made that Remaining battery power, Mobility, and Centrality: the three fuzzy descriptors are suitable to calculate the chance to be the SCH that can deliver the message to the BS. Assuming that in each round energy level of each CH gets reduced, remaining battery power has been considered as a metric. Centrality is considered as another major metric because centrality focuses on the location of SCH how much it is positioned centrally to communicate with other CHs. Mobility implies that when BS moves in a particular direction, the distance between BS and SCH increases or decreases with respect to the speed and direction of moving BS. ADVANTAGE  Improves the overall network lifetime  Achieving maximum throughput  Educe the energy consumption  Well know about Neighbor nodes  Increase the throughput of the network. MODULE DESCRIPTION Figure 1: Module Architecture NETWORK FORMATION Networks are formed with the given range of the sensors. Nodes are grouped automatically depends upon their radio waves Agents are formed for group registration. The simulation work has been done with Network Simulator ns-2. In the simulation nodes are randomly distributed within the network field of size given region. TCP is used for establishing the connection between the source and destination. File transfer protocol (FTP) and randomly choose different source-destination connections. In the proposed model, sensor nodes are considered to be deployed randomly to monitor the environment continuously. 1) All the sensor nodes are dynamic except the base station and Relay or SCH node. 2) The Relay or SCH node is mobile. 3) Homogeneous networks have been considered such that all the sensor nodes have initial equal energy. 4) The distance between the node and the base station can be computed based on received signal strength.
  • 3.
    Yadav Pushpa, SinghalRohit, International Journal of Advance Research, Ideas and Innovations in Technology. © 2017, www.IJARIIT.com All Rights Reserved Page | 1392 CLUSTER FORMATION Cluster Head (CH) Selection is based on density of the node. Cluster Head is used to Monitoring the member of the cluster nodes. Each cluster head contain the every node position, speed, velocity and then energy list. It is very useful to identify the Member of the cluster nodes. Algorithm: Define the residual set π, which includes all nodes Cluster head ¥ that is initially empty Cluster range radius R; Set initial size N=| π |; While N≥1 For j = 1 to N do For jth node Nj in π, draw a circle of radius R whose center is Nj Let Ω = {the nodes of π that are inside the circle} Check multihop routing form all nodes in Ω to Nj Let µ = {nodes in π that cannot reach Nj} Update node set by Ω = Ω - µ Get density of Nj, Dj=|Ω| End for; Get the largest density node Nl = maxNj∈ 𝜋 {Dj}; Update CH set with ¥ = ¥ + Nl; Update also set size N=|π|; End while NEIGHBOR DISCOVERY On-demand reactive routing protocol that uses routing tables with one entry per destination. When a source node needs to find a route to a destination, it starts a route discovery process, based on flooding, to locate the destination node. Upon receiving a route request (RREQ) packet, intermediate nodes update their routing tables for a reverse route to the source. Similarly, the forward route to the destination is updated upon reception of a route reply (RREP) packet originated either by the destination itself or any other intermediate node that has a current route to the destination. MULTIHOP ROUTING Multihop Routing Algorithm is used in the proposed method for constructing an optimal path for transmitting the sensed data to the Destination. The node which has the data to transmit is called source node. Such node checks for the next best hop to transmit the sensed data towards the destination. For finding the next best hop, a route request message is sent to all the neighbors. Route request send to all intermediate nodes between source S and destination D. The basic idea is that a node selects the neighbor which is closest to the destination as the next hop. In this protocol, the packet header contains a packet sequence number, which begins with 1 and increases by 1 for every new generated packet. The combination of the source node ID and the packet sequence number, called Packet ID, uniquely identifies a packet. Algorithm: Initialize set of neighbor nodes Ω; While (a packet to be forwarded) do Calculate the distances from every neighbor to the destination Check packet id in transmission table If packet id is duplicate Then get the next hop node Nh from Next Hop Node ID field in packet record Find neighbors whose destination from destination is larger than Nh, then these Neighbors form set denoted by Ω- Find neighbor in Ω- that is closest to destination denoted by n-h Else add packet id in transmission table Find neighbor in Ω that is closest to destination denoted by n-h End if Use n-h as the next hop and update Next Hop Node ID with n-h in packet id record Forward the data packet to n-h When the node n-h transmits the packet, the node overhears the packets and extracts the value of E1 from header If E1<E0 then Remove the node n-h from neighbor set Ω End if End while
  • 4.
    Yadav Pushpa, SinghalRohit, International Journal of Advance Research, Ideas and Innovations in Technology. © 2017, www.IJARIIT.com All Rights Reserved Page | 1393 CLUSTER COMMUNICATION It is assumed that sensor nodes send the data after detecting an interesting event. CH collects these data, aggregates it and send to the base station. To save some energy, we may think of one Relay among the CHs can send the data to BS to utilize the bandwidth efficiently. Instead of multiple CHs, one Relay can deliver the message to BS that can reduce energy consumption and enhances energy efficiency. PERFORMANCE ANALYSIS A different network parameter analysis is being done for the proposed protocols. Parameters like Total Energy Consumption and Throughput are calculated. Throughput: Throughput is calculated by No of packets received in simulation time. Figure 2: Throughput carried out by the Nodes in Network Energy Consumption Energy consumption is energy consumed for transmission. For every transmitted or received packet a node loses an amount of energy. Final energy is inversely proportional to initial energy. Difference between current energy and initial energy is called energy consumption. If energy level reaches zero than that node cannot transmit or receive packets. Total energy is calculated by using Total energy divided by Number of nodes. Figure 3: Energy Consumption Taken to Compute the Protocol in the Network CONCLUSION To check the validity of the proposed protocol, NS-2 simulator (2.34) has been used as the tool to compare the performance metrics of our interest with LEACH protocol which ensures extended lifetime of the WSN for the proposed protocol. This Process presents a hybrid data collection approach for large-scale WSNs which combine the cluster-based routing and ME. Combined approach can effectively balance the power consumption of sensors and ME and conveniently tradeoff the power saving against the data collection latency (e.g., by adjusting the cluster radius R). This approach has longer network lifetime and more uniformed power consumption among sensor nodes. The hybrid data collection approach opens up significant operation options for the data collection in large- scale WSNs. Using multiple MEs in the hybrid data collection may be more efficient, but scheduling the traveling paths is also more challenging and requires further investigation. In addition, combining network partitioning and ME data collection is also an interesting topic for future research. Providing authentication to cluster based routing and ME can also be future research.
  • 5.
    Yadav Pushpa, SinghalRohit, International Journal of Advance Research, Ideas and Innovations in Technology. © 2017, www.IJARIIT.com All Rights Reserved Page | 1394 REFERENCES 1. L. He, Z. Yang, J. Pan, L. Cai, and J. Xu, “Evaluating service disciplines for mobile elements in wireless ad hoc sensor networks,” in Proc. IEEE INFOCOM, Orlando, FL, USA, Mar. 2012, pp. 576–584. 2. M. Zhao and Y. Yang, “Bounded relay hop mobile data gathering in wireless sensor networks,” IEEE Trans. Comput., vol. 61, no. 2, pp. 265–277, Feb. 2012. 3. S. Basagni, A. Carosi, C. Petrioli, and C. A. Phillips, “Coordinated and controlled mobility of multiple sinks for maximizing the lifetime of wireless sensor networks,” SPRINGER Wireless Netw., vol. 17, no. 3, pp. 759–778, 2011.72. 4. M. Todd et al., “A different approach to sensor networking for SHM: Remote powering and interrogation with unmanned aerial vehicles,” in Proc. 6th Int. Workshop Struct. Health Monitoring, Stanford, CA, USA, Sep. 2007, pp. 29–43. 5. J. Liu, X. Jiang, H. Nishiyama, and N. Kato, “Performance modeling for relay cooperation in delay tolerant networks,” ACM/Springer Mobile Netw. Appl., vol. 18, no. 2, pp. 186–194, Apr. 2013. 6. Y. Tirta, Z. Li, Y.-H. Lu, and S. Bagchi, “Efficient collection of sensor data in remote fields using mobile collectors,” in Proc. Int. Conf. Comput. Commun. Netw. (ICCCN’04), Chicago, IL, USA, Oct. 2004, pp. 515–519. 7. G. Xing, T. Wang, W. Jia, and M. Li, “Rendezvous design algorithms for wireless sensor networks with a mobile base station,” in Proc. ACM MobiHoc, Hong Kong, May 2008, pp. 231–240. 8. W. Liang, J. Luo, and X. Xu, “Prolonging network lifetime via a controlled mobile sink in wireless sensor networks,” in Proc. IEEE Global Telecommun. Conf. (Globecom), Miami, FL, USA, Dec. 2010, pp. 1–6. 9. J. Al-Karaki and A. Kamal, “On the optimal robot routing problem in wireless sensor networks,” IEEE Wireless Commun., vol. 11, no. 6, pp. 6–28, Dec. 2004. 10. R. Sugihara and R. Gupta, “Optimizing energy-latency trade-off in sensor networks with controlled mobility,” in Proc. IEEE INFOCOM, Janeiro, Brazil, Apr. 2009, pp. 2566–2570. 11. A. Srinivasan and J. Wu, “Track: A novel connected dominating set based sink mobility model for WSNS,” in Proc. IEEE Int. Conf. Comput. Commun. Netw. (ICCCN’08), St. Thomas, Virgin Islands, Aug. 2008, pp. 664–671. 12. B. Yuan, M. Orlowska, and S. Sadiq, “On the optimal robot routing problem in wireless sensor networks,” IEEE Trans. Knowl. Data Eng., vol. 19, no. 9, pp. 1252–1261, Sep. 2007. 13. Y. Tirta, B. Lau, N. Malhotra, S. Bagchi, Z. Li, and Y.-H. Lu, “Controlled mobility for efficient data gathering in sensor networks with passively mobile nodes,” in Monograph on Sensor Network Operations. Piscataway, NJ, USA: IEEE Press, Dec. 2005. 14. L. He, Y. Zhuang, J. Pan, and J. Xu, “Evaluating on-demand data collection with mobile elements in wireless sensor networks,” in Proc. IEEE Veh. Technol. Conf. (VTC’10-Fall), Ottawa, ON, Canada, Sep. 2010, pp. 1–5. 15. R. Zhang, J. Pan, J. Liu, and D. Xie, “A hybrid approach using mobile element and hierarchical clustering for data collection in WSNs,” in Proc. IEEE Wireless Commun. Netw. Conf. (WCNC’15), New Orleans, LA, USA, Mar. 2015, pp. 1566–1571. 16. D. Chen and P. Varshney, “A survey of void handling techniques for geographic routing in wireless networks,” IEEE Commun. Surveys Tuts. vol. 9, no. 1, pp. 50–67, May 2007. 17. L. He, J. Pan, and J. Xu, “A progressive approach to reducing data collection latency in wireless sensor networks with mobile elements,” IEEE Trans. Mobile Comput., vol. 12, no. 7, pp. 1308–1320, Jul. 2013. 18. J. Liu, X. Jiang, H. Nishiyama, and N. Kato, “Throughput capacity of MANETs with power control and packet redundancy,” IEEE Trans. Wireless Commun., vol. 12, no. 6, pp. 3035–3047, Jun. 2013. 19. W. Heinzelman, A. Chandrakasan, and H. Balakrishnan, “An application specific protocol architecture for wireless microsensor networks,” IEEE Trans. Wireless Commun., vol. 1, no. 4, pp. 660–670, Oct. 2002.