1
INTRODUCTION Interfacing DC motor to 8051 forms an essential part in designing embedded robotic projects. A well designed 8051-DC motor system has essentially two parts. Firstly an 8051 with the required software to control the motor and secondly a suitable driver circuit. Most of the DC motors have power requirements well out of the reach of a microcontroller and more over the voltage spikes produced while reversing the direction of rotation could easily damage the microcontroller. So it is not wise to connect a DC motor directly to the microcontroller. The perfect solution is to use a motor driver circuit in between the microcontroller and the DC motor. The driver circuit used in this presentation are:- a)L293 IC b) H-bridge 2
USING L293 DRIVER TO INTERFACE DC MOTOR WITH 8051 L293 is a dedicated quadruple half H bridge motor driver IC available in 16 pin package. L293 has a current capacity of 600mA/channel and has supply voltage range from 4.5 to 36V DC. They are fitted with internal high speed clamp diodes for inductive spike protection. Other good features of L293 are high noise immunity, internal ESD protection, thermal shutdown, separate input supply for each channel etc. The pin out of L293 motor driver is shown in the figure below. 3
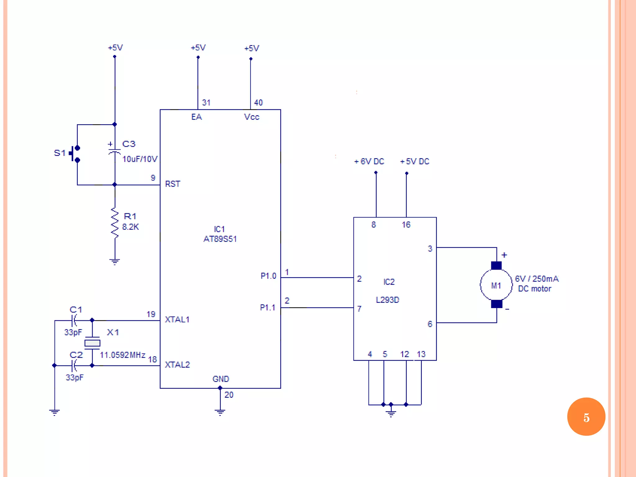
Below is the diagram that show how l293 is connected to 8051 for bi-directional control, and also the truth table indicating the direction of motion of the motor depending on the input from microcontroller to l293. 4
5
6 P1.0 P1.1 State of the motor 0 0 stop or break 0 1 Motor move anti-clockwise 1 0 Motor move clockwise 1 1 Stop or break Three pins are needed for interfacing a DC motor (A, B, Enable). If you want the o/p to be enabled completely then you can connect Enable to VCC and only 2 pins needed from controller to make the motor to rotate either clockwise or anti-clockwise depending on the output from microcontroller.
H-BRIDGE CIRCUIT The name "H-Bridge" is derived from the actual shape of the switching circuit which control the motion of the motor. It is also known as "Full Bridge". Basically there are four switching elements in the H-Bridge as shown in the figure below. 7
OPERATIONAL PRICIPLE The H-bridge is connected to p1.0 and p1.1 of the 8051 microcontroller, if p1.0 is low and p1.1 is high, the the transistors Q2 and Q4 will be bias and allow the flow of current from the Vcc through Q4 to Q2 and then to ground, there by rotating the motor in the anticlockwise direction as shown below, 8
If p1.0 is high and p1.1 is low will be bias, Q1 and Q3, thus allowing the collector current to flows from the Vcc through Q1 to Q3 and then to ground, there by rotating the motor in clockwise direction as shown in the diagram below. 9
The above H-bridge circuit is applicable only when the dc motor voltage is only 5v, however in the situation where by the dc motor voltage is greater than 5v, the above H-bridge circuit is modified as shown below 10
The above circuit is also made up of four transistor H-bridge. To run the motor in one direction, Q5 and Q8 are turned ON and Q6 and Q7 are OFF, the left side of the motor is at 12v and the right side is at ground. And hence the motor will rotate clockwise direction. To reverse the direction of rotation of the motor, Q5 and Q8 are OFF and Q6 and Q7 are ON, this will rotate the motor in anti-clockwise direction. 11
12

Dc motor interfacing with 8051 microcontroller

  • 1.
  • 2.
    INTRODUCTION Interfacing DCmotor to 8051 forms an essential part in designing embedded robotic projects. A well designed 8051-DC motor system has essentially two parts. Firstly an 8051 with the required software to control the motor and secondly a suitable driver circuit. Most of the DC motors have power requirements well out of the reach of a microcontroller and more over the voltage spikes produced while reversing the direction of rotation could easily damage the microcontroller. So it is not wise to connect a DC motor directly to the microcontroller. The perfect solution is to use a motor driver circuit in between the microcontroller and the DC motor. The driver circuit used in this presentation are:- a)L293 IC b) H-bridge 2
  • 3.
    USING L293 DRIVERTO INTERFACE DC MOTOR WITH 8051 L293 is a dedicated quadruple half H bridge motor driver IC available in 16 pin package. L293 has a current capacity of 600mA/channel and has supply voltage range from 4.5 to 36V DC. They are fitted with internal high speed clamp diodes for inductive spike protection. Other good features of L293 are high noise immunity, internal ESD protection, thermal shutdown, separate input supply for each channel etc. The pin out of L293 motor driver is shown in the figure below. 3
  • 4.
    Below is thediagram that show how l293 is connected to 8051 for bi-directional control, and also the truth table indicating the direction of motion of the motor depending on the input from microcontroller to l293. 4
  • 5.
  • 6.
    6 P1.0 P1.1State of the motor 0 0 stop or break 0 1 Motor move anti-clockwise 1 0 Motor move clockwise 1 1 Stop or break Three pins are needed for interfacing a DC motor (A, B, Enable). If you want the o/p to be enabled completely then you can connect Enable to VCC and only 2 pins needed from controller to make the motor to rotate either clockwise or anti-clockwise depending on the output from microcontroller.
  • 7.
    H-BRIDGE CIRCUIT Thename "H-Bridge" is derived from the actual shape of the switching circuit which control the motion of the motor. It is also known as "Full Bridge". Basically there are four switching elements in the H-Bridge as shown in the figure below. 7
  • 8.
    OPERATIONAL PRICIPLE TheH-bridge is connected to p1.0 and p1.1 of the 8051 microcontroller, if p1.0 is low and p1.1 is high, the the transistors Q2 and Q4 will be bias and allow the flow of current from the Vcc through Q4 to Q2 and then to ground, there by rotating the motor in the anticlockwise direction as shown below, 8
  • 9.
    If p1.0 ishigh and p1.1 is low will be bias, Q1 and Q3, thus allowing the collector current to flows from the Vcc through Q1 to Q3 and then to ground, there by rotating the motor in clockwise direction as shown in the diagram below. 9
  • 10.
    The above H-bridgecircuit is applicable only when the dc motor voltage is only 5v, however in the situation where by the dc motor voltage is greater than 5v, the above H-bridge circuit is modified as shown below 10
  • 11.
    The above circuitis also made up of four transistor H-bridge. To run the motor in one direction, Q5 and Q8 are turned ON and Q6 and Q7 are OFF, the left side of the motor is at 12v and the right side is at ground. And hence the motor will rotate clockwise direction. To reverse the direction of rotation of the motor, Q5 and Q8 are OFF and Q6 and Q7 are ON, this will rotate the motor in anti-clockwise direction. 11
  • 12.