Batch processing on RoR http://slidesha.re/k6zrSL @SergeyMoiseev moiseev.sergey@gmail.com
О себе • http://moiseev--sergey.moikrug.ru/ • пишу на Ruby с 2007 года.
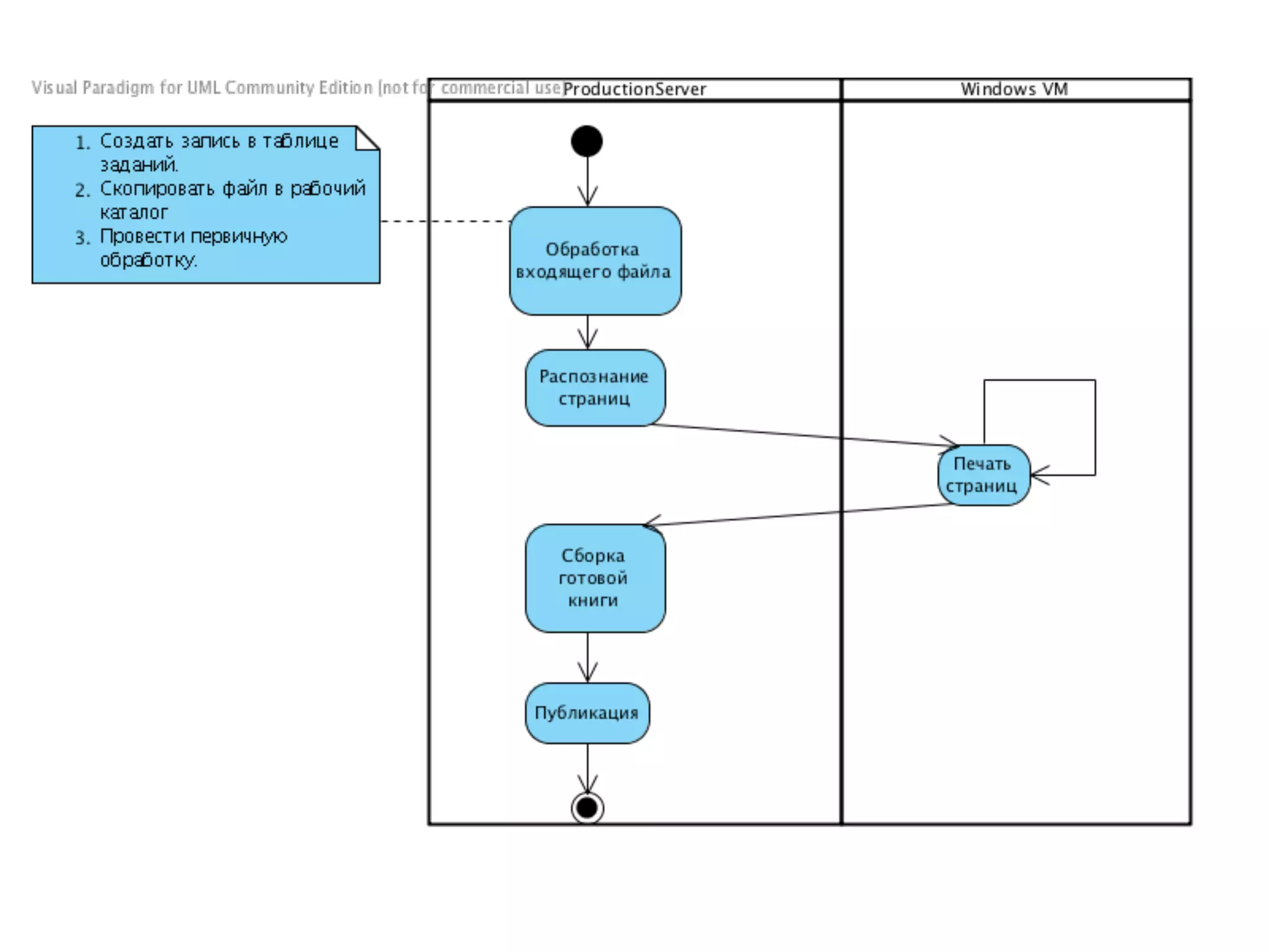
Задача • Генерация контента (книг) для сайта. • Входной формат: PDF. • Выходной формат: SWF. • Генератор: print2flash. • Основной приоритет: скорость обработки (количество публикуемых книг в месяц).
Нюансы • Книги поступают разного качества, часть из них требует многократной переработки. • Print2flash может печатать не более одного задания за раз в пределах машины. • Требует windows окружения.
Архитектура • Множественные инсталляции Rails приложения. • Общая база. • Конечный автомат для контроля состояния задания. • Отдельные операции - rake таски запускаемые по крону или планировщику задач.
Конфигурация
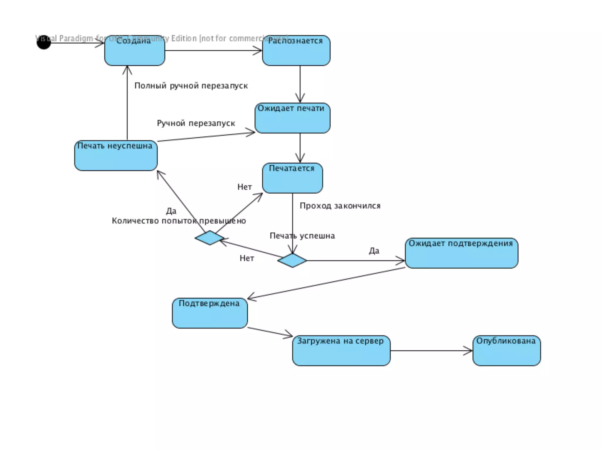
https://github.com/rubyist/aasm include AASM aasm_column :state aasm_initial_state :loaded aasm_state :loaded, :enter => :reset_retry_count, :exit=>:apply_total_pages aasm_state :in_abbyy, :enter => :copy_to_abbyy aasm_state :p2f_queue, :enter=>:apply_pages_count aasm_state :in_p2fline, :enter => :copy_to_p2fline aasm_state :p2f_printing, :enter => :p2f_print aasm_state :print_failed, :enter => :free_p2fline aasm_state :wait_for_confirm, :enter => :free_p2fline aasm_state :confirmed aasm_state :confirmed_non_full aasm_state :on_server aasm_state :on_server_non_full aasm_state :published aasm_state :published_non_full aasm_state :hold aasm_state :mycop aasm_state :restarting, :after_enter => :check_avail_pdf aasm_state :restarting_full, :exit=>:restart_full Состояния конечного автомата
Структура модельного слоя
Почему не очередь • Так казалось проще. • Для каждого задания можно одназначно сказать его статус. • Единый каталог со всем готовым на текущий момент контентом.
Гетерогенность • return unless RUBY_PLATFORM =~ /mswin/ • Dir[File.join(work_catalog,"page*.pdf")]
Аудит https://gist.github.com/949049#file_book.rb https://github.com/collectiveidea/acts_as_audited acts_as_audited :except => [:name, :file_name] https://gist.github.com/949049#file_production.rake desc "Loads files into Production line" task :process_batch => :environment do Audit.as_user("rake:process_batch") do Book.getFromBatch unless running?("process_batch") end end https://gist.github.com/949049#file_books_controller.rb def restart if @book.restartable? Audit.as_user current_user do @book.restart_production! end flash[:notice] = 'Обработка перезапущена.' else flash[:error] = 'Перезапуск невозможен.' end redirect_to request.referer end
http://munin-monitoring.org/ Мониторинг
namespace :munin do task :config do puts <<-CONFIG graph_title Produced pages in last 5 minutes graph_args -l 0 graph_vlabel pages amount graph_category App graph_info This graph shows amount of pages produced texts.label Text files docs.label Doc files views.label View files quotes.label Quote files CONFIG exit 0 end task :run => :environment do res = ActiveRecord::Base.connection.execute("select count(nullif(text_ready_time>(now()-'5 minutes'::interval),false)) as c0,count(nullif(doc_ready_time>(now()-'5 minutes'::interval),false)) as c1,count(nullif(view_ready_time>(now()-'5 minutes'::interval),false)) as c2,count(nullif(quote_ready_time>(now()-'5 minutes'::interval),false)) as c3 from pages where updated_at > (now()-'5 minutes'::interval);") if res puts "texts.value #{res[0]['c0']}" puts "docs.value #{res[0]['c1']}" puts "views.value #{res[0]['c2']}" puts "quotes.value #{res[0]['c3']}" end exit 0 end end https://gist.github.com/949049#file_munin.rake
http://www.nagios.org/ namespace :nagios do task :abbyy_activity, [:warn, :crit] => :environment do |t, args| if args.warn and args.crit states_list = ["loaded", "in_abbyy", "p2f_queue"] warn_level = args.warn.to_i crit_level = args.crit.to_i warn_events = Audit.find(:all, :conditions=>["auditable_type = 'Book' and (username is null or username ilike 'rake:%') and action = 'update' and created_at > ?", warn_level.minutes.ago]) crit_events = Audit.find(:all, :conditions=>["auditable_type = 'Book' and (username is null or username ilike 'rake:%') and action = 'update' and created_at > ?", crit_level.minutes.ago]) if (crit_count = crit_events.select{|a| a['changes']['state'] and (a['changes']['state'] & states_list).size > 1 }).empty? puts "CRITICAL No state changes at abbyy for #{crit_level} minutes" exit 2 end if (warn_count = warn_events.select{|a| a['changes']['state'] and (a['changes']['state'] & states_list).size > 1 }).empty? puts "WARNING No state changes at abbyy for #{warn_level} minutes" exit 1 end puts "OK Abbyy: state changes #{warn_count.size} for #{warn_level} minutes; state changes #{crit_count.size} for #{crit_level} minutes." exit 0 else exit 3 end end https://gist.github.com/949049#file_nagios.rake

Batch processing in rails

  • 1.
    Batch processing on RoR http://slidesha.re/k6zrSL @SergeyMoiseev moiseev.sergey@gmail.com
  • 2.
    О себе • http://moiseev--sergey.moikrug.ru/ •пишу на Ruby с 2007 года.
  • 3.
    Задача • Генерация контента(книг) для сайта. • Входной формат: PDF. • Выходной формат: SWF. • Генератор: print2flash. • Основной приоритет: скорость обработки (количество публикуемых книг в месяц).
  • 4.
    Нюансы • Книги поступаютразного качества, часть из них требует многократной переработки. • Print2flash может печатать не более одного задания за раз в пределах машины. • Требует windows окружения.
  • 5.
    Архитектура • Множественные инсталляцииRails приложения. • Общая база. • Конечный автомат для контроля состояния задания. • Отдельные операции - rake таски запускаемые по крону или планировщику задач.
  • 6.
  • 9.
    https://github.com/rubyist/aasm include AASM aasm_column :state aasm_initial_state:loaded aasm_state :loaded, :enter => :reset_retry_count, :exit=>:apply_total_pages aasm_state :in_abbyy, :enter => :copy_to_abbyy aasm_state :p2f_queue, :enter=>:apply_pages_count aasm_state :in_p2fline, :enter => :copy_to_p2fline aasm_state :p2f_printing, :enter => :p2f_print aasm_state :print_failed, :enter => :free_p2fline aasm_state :wait_for_confirm, :enter => :free_p2fline aasm_state :confirmed aasm_state :confirmed_non_full aasm_state :on_server aasm_state :on_server_non_full aasm_state :published aasm_state :published_non_full aasm_state :hold aasm_state :mycop aasm_state :restarting, :after_enter => :check_avail_pdf aasm_state :restarting_full, :exit=>:restart_full Состояния конечного автомата
  • 10.
  • 11.
    Почему не очередь •Так казалось проще. • Для каждого задания можно одназначно сказать его статус. • Единый каталог со всем готовым на текущий момент контентом.
  • 12.
    Гетерогенность • return unless RUBY_PLATFORM =~ /mswin/ • Dir[File.join(work_catalog,"page*.pdf")]
  • 13.
    Аудит https://gist.github.com/949049#file_book.rb https://github.com/collectiveidea/acts_as_audited acts_as_audited :except => [:name, :file_name] https://gist.github.com/949049#file_production.rake desc "Loads files into Production line" task :process_batch => :environment do Audit.as_user("rake:process_batch") do Book.getFromBatch unless running?("process_batch") end end https://gist.github.com/949049#file_books_controller.rb def restart if @book.restartable? Audit.as_user current_user do @book.restart_production! end flash[:notice] = 'Обработка перезапущена.' else flash[:error] = 'Перезапуск невозможен.' end redirect_to request.referer end
  • 14.
  • 15.
    namespace :munin do task :config do puts <<-CONFIG graph_title Produced pages in last 5 minutes graph_args -l 0 graph_vlabel pages amount graph_category App graph_info This graph shows amount of pages produced texts.label Text files docs.label Doc files views.label View files quotes.label Quote files CONFIG exit 0 end task :run => :environment do res = ActiveRecord::Base.connection.execute("select count(nullif(text_ready_time>(now()-'5 minutes'::interval),false)) as c0,count(nullif(doc_ready_time>(now()-'5 minutes'::interval),false)) as c1,count(nullif(view_ready_time>(now()-'5 minutes'::interval),false)) as c2,count(nullif(quote_ready_time>(now()-'5 minutes'::interval),false)) as c3 from pages where updated_at > (now()-'5 minutes'::interval);") if res puts "texts.value #{res[0]['c0']}" puts "docs.value #{res[0]['c1']}" puts "views.value #{res[0]['c2']}" puts "quotes.value #{res[0]['c3']}" end exit 0 end end https://gist.github.com/949049#file_munin.rake
  • 16.
    http://www.nagios.org/ namespace :nagios do task :abbyy_activity, [:warn, :crit] => :environment do |t, args| if args.warn and args.crit states_list = ["loaded", "in_abbyy", "p2f_queue"] warn_level = args.warn.to_i crit_level = args.crit.to_i warn_events = Audit.find(:all, :conditions=>["auditable_type = 'Book' and (username is null or username ilike 'rake:%') and action = 'update' and created_at > ?", warn_level.minutes.ago]) crit_events = Audit.find(:all, :conditions=>["auditable_type = 'Book' and (username is null or username ilike 'rake:%') and action = 'update' and created_at > ?", crit_level.minutes.ago]) if (crit_count = crit_events.select{|a| a['changes']['state'] and (a['changes']['state'] & states_list).size > 1 }).empty? puts "CRITICAL No state changes at abbyy for #{crit_level} minutes" exit 2 end if (warn_count = warn_events.select{|a| a['changes']['state'] and (a['changes']['state'] & states_list).size > 1 }).empty? puts "WARNING No state changes at abbyy for #{warn_level} minutes" exit 1 end puts "OK Abbyy: state changes #{warn_count.size} for #{warn_level} minutes; state changes #{crit_count.size} for #{crit_level} minutes." exit 0 else exit 3 end end https://gist.github.com/949049#file_nagios.rake