0% found this document useful (0 votes)
63 views43 pages

Computer Types Parts and Components

Uploaded by

Andrei Martos
Copyright
© © All Rights Reserved
We take content rights seriously. If you suspect this is your content, claim it here.
Available Formats
Download as PDF, TXT or read online on Scribd
0% found this document useful (0 votes)
63 views43 pages

Computer Types Parts and Components

Uploaded by

Andrei Martos
Copyright
© © All Rights Reserved
We take content rights seriously. If you suspect this is your content, claim it here.
Available Formats
Download as PDF, TXT or read online on Scribd
You are on page 1/ 43

Types, parts

of computer
System
Contents 1 Basics of Computer and its Operation

2 Basic operation done by a computer

3 Components of computer

4 Basics of computer: Software

5 Basics of computer: Hardware


Contents 6 Input Devices

7 Output devices

8 What is hardware and software

9 Computer languages
BASICS OF
COMPUTER AND
ITS OPERATION
What is computer?
Computer is Electronic
Device that receives
input from the user,
calculates, processes the
raw data into meaningful
information and provides
the desired results as
output.
Basic operation done by a
computer
Accept/Input Data Storage Data Displaying the
Data Processing Calculated
Results
This refers to The data is required This refers to This refers to
collecting the data to be stored at processing the producing the
and instructions various levels while given data output on the
being given by the processing, before according to the output devices
processing, or even
user. It can also be given instructions once the result is
after processing to
termed as Data and producing the calculated.
store desired results.
Capturing. required output.
This is data storage.
components of computer

Input Unit Output Unit CPU

Secondary
Primary Memory
Memory
Input unit
The input unit basically includes
the input devices and its operation
is to take the input from the user.
The input data is not in machine
language. Therefore, the input unit
converts it into the language of the
computer (binary code). Some
important input devices are
Keyboard, Mouse, Microphone,
Scanner, Barcode Reader, Light
Pen, Joystick, etc.
Output Unit
The output unit basically involves
the output devices and its operation
is to give the processed information
as an output on the computer. The
results of processing are always in
binary code. Humans cannot
understand this code. Therefore the
output unit converts it into a form
that we can understand. Some
important output devices are
Monitors (also called Visual Display
Unit), Speakers, Printers, etc.
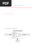
Central Processing
Unit (CPU)
This is a really important part of a
computer as it performs all the
processing parts of the computer.
The CPU carries out and performs
different calculations and other
operations on the data and
instructions. It has two subparts:
Subparts of cpu
Arithmetic and Logical Unit Control Unit

As the name suggests, this This unit is responsible for


unit is responsible for looking after all the
performing arithmetic tasks processing being done. It
like addition, subtraction, organizes and manages the
multiplication, division and execution of tasks that the
also making logical decisions CPU performs.
like greater than less than,
etc. Hence, its name is also
the ‘brain’ of the computer.
Primary Memory
This can also be named as the main
memory of the computer which is
present internally. Here, the data
and instructions are stored while
the processing is taking place in the
CPU. RAM (Random Access
Memory) is a primary memory
which is volatile (data is lost when
the power is disconnected).
Another primary memory is
ROM(Read Only Memory).
Secondary Memory
As we know that the primary
memory is volatile therefore, we
need some devices to store the
data permanently so we use some
external storage devices for this
purpose which we name as the
secondary memory.
BASICS OF
COMPUTER:
SOFTWARE
Software is one of the
important terms we should
understand to get familiar
with the basics of computers.
It is the set of programs that
perform various special tasks
or functions on the computer.
The software can be classified
further into two categories:
System software
The system software is responsible
for handling all the internal
workings of a computer. Some
types of system software are:

• Operating System
• Language processors
• System Utilities
• Device Drivers
Operating Language System Device Drivers
System Processors Utilities
An operating
converts the code This software is This software
system is basically
software used for given by the user responsible for the basically has the
interaction (source code) to proper and instructions in
computer smooth order to run the
between the user
and the computer language functioning of hardware devices.
hardware. It (machine code). computers. And
also, keeping the
controls all the
parts of a system safe.
computer system Examples are
Antivirus Software,
and manages
them. Examples File Management
are Microsoft Tools, etc.
Windows, Linux,
etc.
Application
Software
This software performs only a
specific task. Examples are MS-
Excel, PowerPoint, Google
Chrome, etc.
BASICS OF
COMPUTER:
HARDWARE
What is computer
hardware?
Hardware can be defined as the
physical components that a
computer system needs to
function.
Peripheral
devices
Peripheral devices are connected
to the computer externally. These
devices are used for performing
some specific functions.
Peripheral devices are as follows:
• Input Devices
• Output Devices
• Other Peripherals
Input devices 1

2
Keyboard

Mouse
Input devices accept data
and instructions from the 3 Lightpen

user. Following are the 4 Optical Scanner

examples of various input 5 Touchscreen


devices, which are 6 Microphone
connected to the computer
7 Trackball
for this purpose.
Keyboard
A keyboard (as shown in figure 1.3)
is the most common input device.
Several kinds of keyboards are
available, but they resemble each
other with minor variations. The
keyboard in most common use is
the QWERTY board. Generally
standard keyboard has 104 keys. In
these keyboards, the cursor control
keys are duplicated to allow easier
use of the numeric pad.
mouse
A mouse is an electro-mechanical,
hand-held device (as shown in
figure 1. 4). It is used as a pointer. It
can perform functions like selecting
menu commands, moving icons,
resizing windows, starting
programs, and choosing options.
lightpen
An input device that utilizes a light-
sensitive detector to select objects
on a display screen. A light pen is
similar to a mouse (as shown in
figure 1.5), except that with a light
pen you can move the pointer and
select objects on the display screen
by directly pointing to the objects
with the pen.
lightpen
An input device that utilizes a light-
sensitive detector to select objects
on a display screen. A light pen is
similar to a mouse (as shown in
figure 1.5), except that with a light
pen you can move the pointer and
select objects on the display screen
by directly pointing to the objects
with the pen.
optical scanner
These devices are used for
automatic data collection. The
devices of this category completely
eliminate manual input of data. For
example, the bar-code reader is
actually just a special type of image
scanner. An image scanner
translates printed images into an
electronic format that can be
stored in a computer’s memory,
and with the right kind of software,
one can alter a stored image.
Touchscreen
Touch panel displays and pads are
now being offered as alternatives to
keyboard. Here the input can be
given through the computer
screen, that accepts the input
through monitor; users touch
electronic buttons displayed on the
screen or they may use light pen.
MICrophone
Microphone is an input device,
which takes voice as input. The
voice communication is more error-
prone than information through
keyboard. There are two types of
microphones available (as shown in
figure 1.8):
• Desktop Microphone
• Hand held Microphone
trackball
Trackball, a pointing device, is a mouse
lying on its back (as shown in figure 1. 9).
To move the pointer, you rotate the ball
with your thumb, your fingers, or the
palm of your hand. There are usually one
to three buttons next to the ball, which
you use just like mouse buttons. The
advantage of trackballs over mouse is
that the trackball is stationary so it does
not require much space to use it. In
addition, you can place a trackball on
any type of surface, including your lap.
For both these reasons, trackballs are
popular pointing devices for portable
computers.
output devices
Output devices return 1 Monitors

processed data that is


2 Printers
information, back to the

user. Some of the


3 Plotters
commonly used output
devices are: 4 Speakers
Monitor
Out of all the output devices,
monitor (as shown in figure 1.10) is
perhaps the most important
output device because people
interact with this device most
intensively than others. Computer
information is displayed, visually
with a video adapter card and
monitor.
three types of monitor
CRT LCD LED

CRT or Cathode Ray This type of monitors are A LED display is a flat
Tube Monitor is the also known as flat panel panel display that uses
typical monitor that you monitor. Most of these an array of light-
see on a desktop employ liquid crystal emitting diodes as
computer. It looks a lot displays (LCDs) to render pixels for a video
like a television screen, images display.
and works the same
way. This type uses a
large vacuum tube
Printer
After a document is created on
the computer, it can be sent to a
printer for a hard copy (printout).
Some printers offer special
features such as colored and large
page formats.
Plotters usually come in two designs:
plotter 1. Flat Bed: Plotters of small size to
be kept on table with
A plotter is a special kind of
output device that, like a printer, restriction of paper size.
produces images on paper, but 2. Drum: These plotters are of big
does so in a different way. Plotters size using rolls of paper of
are designed to produce large unlimited length.
drawings or images, such
asconstruction plans for buildings
or blueprints for mechanical
objects. A plotter can be
connected to the port normally
used by a printer.
COMPUTER
LANGUAGES
Languages are a means of
communication. Normally people
interact with each other through a
language. On the same pattern,
communication with computers is
carried out through a language. This
language is understood both by user
and the machine. Just as every
language like English, Hindi has its
grammatical rules; every computer
language is bound by rules known as
SYNTAX of that language. The user is
bound by that syntax while
communicating with the computer
system.
Low Level Language
The term low level means
closeness to the way in which
machine understand. The low
level languages are:

• Machine Language
• Assembly Language
Machine Language
This is the language (in the form
of 0’s and 1’s, called binary
numbers) understood directly by
the computer. It is machine
dependent. It is difficult to learn
and even more difficult to write
programs
Assembly Language
This is the language where the
machine codes comprising of 0’s
and 1’s are substituted by
symbolic codes (called
mnemonics) to improve their
understanding. It is the first step
to improve programming
structure.
Assembly language programming
is simpler and less time consuming
than machine level programming,
it is easier to locate and correct
errors in assembly language than in
machine language programs. It is
also machine dependent.
Programmers must have
knowledge of the machine on
which the program will run.
High Level Language
You know that low level language
requires extensive knowledge of
the hardware since it is machine
dependent. To overcome the
limitation, high level language has
been evolved which uses normal
English like, easy to understand
statements to solve any problem.
Higher level languages are
computer independent
andprogramming becomes quite
easy and simple
END OF LESSON

You might also like