Distributed tensors and Machine Learning framework with GPU and MPI acceleration in Python
- Updated
Oct 14, 2025 - Python
Distributed tensors and Machine Learning framework with GPU and MPI acceleration in Python
Oh My Kube: Make Local Kubernetes Simple and Fast!
A docker image for Vertica Community, run as single node or multi node.
Boilerplate for Kubernetes Kind
An Cluster manager project, which helps users to manage the backend part of their apps like managing pods, creating cluster and many services are provided here.
Kubernetes:purple_heart: Vagrant Environment with Ansible Quick Installation :+1:
bringup a multi-node ceph cluster
A Minikube Host based on a Photon OS
Create Multi-Node Local Kubernetes Cluster (KinD) with LoadBalancer (Metallb)
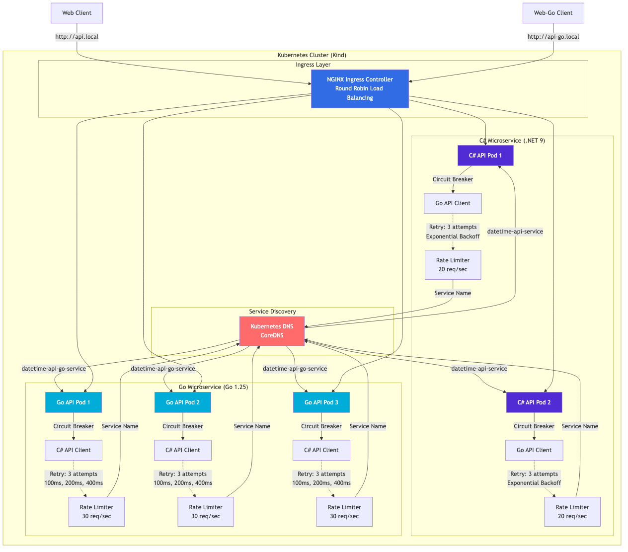
DateTime APIs in .NET 9 & Go with service-to-service communication. Multi-node Kubernetes cluster featuring circuit breaker, retry policy, rate limiting, and service discovery. Production-ready resiliency patterns.
Implementing task workflow with celery
This setup illustrates a multi-node Kubernetes cluster with multiple control plane nodes for high availability and several worker nodes for load distribution.
Multi-node Apache Cassandra cluster setup using Docker Compose with static IPs and custom bridge network.
Add a description, image, and links to the multi-node-cluster topic page so that developers can more easily learn about it.
To associate your repository with the multi-node-cluster topic, visit your repo's landing page and select "manage topics."