Validates AWS EventBridge cron expressions, which are similar to, but not compatible with Unix style cron expressions
- Updated
Dec 23, 2024 - Python
Validates AWS EventBridge cron expressions, which are similar to, but not compatible with Unix style cron expressions
Competitive Pokémon Data Platform
Automate Start and Stop of Amazon EC2 Instances to Save costs
WA Animals Amazon EventBridge rule to alert Slack with a Serverless lambda when someone signs in to AWS Account
Code for Serverless Batch Cost Guardian AWS HPC Blog Post
Arquitetura de referência para autorizador de débito de cartão totalmente serverless na AWS
A Python utility for AWS cron expressions. Validate and parse AWS EventBridge cron expressions seamlessly.
A cloud-native data pipeline and visualization dashboard for FDA drug approvals, using AWS Lambda (containerized), EventBridge, and S3 for automated data updates. Built a Python scraper processing over 1,770 records and developed a Dash app with real-time KPIs, charts, and tables. Deployed the dashboard on AWS AppRunner with CI/CD pipelines.
A companion for your AWS Python developments.
A demand forecasting pipeline deployed on Azure and AWS
This project demonstrates an event-driven architecture for parallel web scraping and processing tasks using AWS services. The scraper job, running on AWS Batch, collects data from multiple web pages simultaneously and stores it in S3. The processing job, triggered by AWS EventBridge, efficiently processes the scraped data and updates Google-Sheet.
Step Function Demo using DynamoDB, Lambda,SNS and CloudWatch Alarm
An end-to-end event driven data pipeline for airline data, utilizing various AWS services to process and store flight data in redshift with efficient data model..
A Twitter bot to grab a trending topic and Tweet out a generated haiku (see haiku_api repository).
Implementing data pipeline using AWS services for airlines data
Leverage AWS services to create cost-effective serverless architectures to enable monitoring of Couchbase clusters using Amazon CloudWatch.
Data Engineering Batch Pipeline with scheduled API calls as Ingestion, transformation with Glue Workflows, querying with Athena and consumption set up for Quicksight
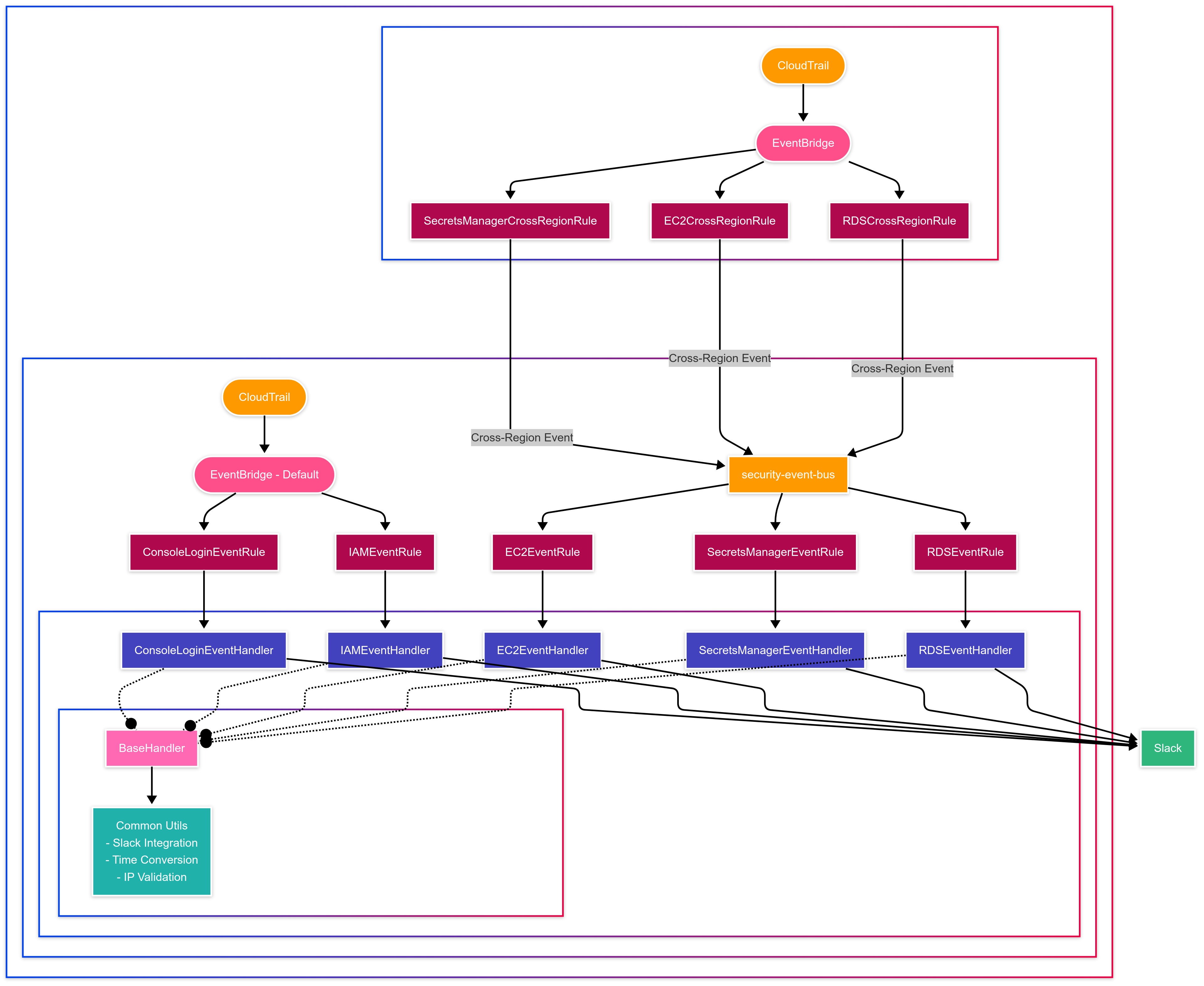
A CloudFormation template for automated deployment of AWS CloudTrail security audit infrastructure. Includes multi-region monitoring
NBA alerts system for game scores using AWS Cloud and technologies like Lambda, NBA APIs, SNS, Python, EventBridge
Batch datapipeline on aws using glue
Add a description, image, and links to the aws-eventbridge topic page so that developers can more easily learn about it.
To associate your repository with the aws-eventbridge topic, visit your repo's landing page and select "manage topics."