When you start programming in C, you quickly learn that controlling the flow of a program is one of the most important concepts. Also, it’s a common way to make decisions in a C program. Among these, the switch case in C is often favored for handling multiple conditions, especially when the conditions involve comparing the same variable to multiple possible values.
In addition, where you have to decide between multiple options based on a variable's value, using a switch case in C program can drastically improve the readability of your code.
Moreover, it’s cleaner, more organized, and often more efficient than using a series of if-else statements, especially when you deal with numerous potential outcomes. So, let’s understand how the switch case in C works, how to implement it effectively, and how it compares to other decision-making structures, like the if-else statement.
Dreaming of a future in software development? Enroll in our Software Engineering Courses and access industry-leading programs designed with premier universities.
At its core, the switch case in C is a statement that allows you to choose between multiple code blocks to execute based on the value of a single variable. The switch case statement is an alternative to using multiple if-else statements when you are checking the same variable against different constant values or scenarios.
Step into the future of tech with advanced programs in Cloud, DevOps, and AI-powered Full Stack Development. Enroll now.
The syntax of the switch case in C is as follows:
switch(expression) {
case constant1:
// Block of code if expression == constant1
break;
case constant2:
// Block of code if expression == constant2
break;
case constant3:
// Block of code if expression == constant3
break;
// More cases as needed
default:
// Block of code if expression does not match any case
}
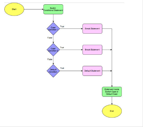
To understand the switch case in detail, let’s break down its functioning step by step:
A flowchart is a great way to visualize the flow of control in a program. Here’s how the logic of the switch case can be represented:
-4f9feb6f10634d81bf793eb9684711ae.png)
Now that we have the basics down, let’s see some concrete examples. These examples will help you understand how the switch case works in different scenarios.
Example 1: Simple Switch Case with Integer
Let’s start with a simple example where we compare an integer variable to a set of constants.
#include <stdio.h>
int main() {
int num = 2;
switch(num) {
case 1:
printf("Number is 1\n");
break;
case 2:
printf("Number is 2\n");
break;
default:
printf("Number is neither 1 nor 2\n");
}
return 0;
}
Output:
Number is 2
Explanation:
Example 2: Using Default Case
In this example, we’ll show what happens when there is no match in the switch statement, and the default case is executed.
#include <stdio.h>
int main() {
int num = 10;
switch(num) {
case 1:
printf("Number is 1\n");
break;
case 2:
printf("Number is 2\n");
break;
default:
printf("Number is not 1 or 2\n");
}
return 0;
}
Output:
Number is not 1 or 2
Explanation:
Example 3: Switch Case with Characters
Let’s take a look at how we can use the switch case in C with characters.
#include <stdio.h>
int main() {
char grade = 'B';
switch(grade) {
case 'A':
printf("Excellent\n");
break;
case 'B':
printf("Good\n");
break;
case 'C':
printf("Average\n");
break;
default:
printf("Invalid grade\n");
}
return 0;
}
Output:
Good
Explanation:
Here are five more practical examples to help you see the versatility of the switch case statement:
Let’s break down the differences between switch case and if-else in a more comprehensive way. Here, we’ve provided a brief overview for quick understanding. But, for detailed learning, you can refer to our expert-curated switch case in C vs If Else article.
| Feature | Switch Case in C | If-Else Statement in C | 
| Syntax | Uses case and break keywords | Uses if, else if, and else blocks | 
| Best for | Checking one variable against multiple constant values | Complex conditions, comparisons of different variables | 
| Readability | More readable for multiple values of a single variable | Can get cluttered when there are many conditions | 
| Performance | Typically faster for many conditions, especially with integer values | Slower for multiple conditions since each one is checked sequentially | 
| Flexibility | Limited to exact values, cannot handle ranges | Very flexible, can handle ranges and complex conditions | 
| Use Case | Ideal when checking multiple values for a single variable (e.g., days of the week, menu options) | Best for handling complex logical conditions involving multiple variables | 
The switch case in C is an incredibly powerful tool for making decisions in your programs. By providing a clear and structured way to evaluate multiple conditions, it helps you write cleaner, more efficient, and more maintainable code. Whether you are working with numbers, characters, or even more complex conditions, the switch case allows you to streamline your decision-making process.
By understanding the syntax, logic, and applications of the switch case, you can enhance your C programming skills and approach complex problems with ease. Just remember that while the switch statement is often a cleaner and more efficient choice, it isn’t suitable for every situation—so knowing when to use it versus an if-else block will help you make the right decision.
Mastering concepts like the switch case in C is a strong step toward improving your coding fundamentals. But to grow beyond the basics, you need structured programs, hands-on projects, and expert mentorship. upGrad offers industry-relevant courses designed with top universities to help you apply programming concepts in real-world scenarios and accelerate your learning.
From free beginner-friendly resources to advanced programs in Data Science, AI, and Full Stack Development, upGrad equips you with skills to build a successful tech career. Speak to an upGrad counselor today and discover the right learning path for your goals.
A switch case in C is a control statement that allows programmers to execute one block of code out of multiple options based on the value of a single variable or expression. It is often used as an alternative to long if-else chains when checking the same variable against multiple constant values, making the program more structured, efficient, and easier to read.
Switch case in C is preferred over if-else when you need to compare a single variable with multiple constant values. It improves readability by avoiding repetitive conditions and is often more efficient since compilers can optimize switch statements. While if-else is more flexible for handling ranges or complex conditions, switch provides a cleaner structure for straightforward equality checks.
If you omit the break keyword in a switch case, the program executes the matched case and continues executing subsequent cases regardless of their conditions. This behavior is called “fall-through.” While fall-through can be useful in certain scenarios, such as grouping multiple cases, it often causes logical errors if unintentional. Therefore, using break after each case is recommended to avoid unexpected outputs.
No, switch case in C does not support strings or arrays directly because it only accepts integer, character, or enum values. To evaluate strings, you can use functions like strcmp() within if-else statements. For array handling, you’d need loops combined with conditional checks, since switch is designed only for discrete, constant values rather than sequences or dynamic string comparisons.
A switch statement in C cannot contain multiple default cases. Only one default block is allowed, which executes if no case value matches the expression. Having more than one default would cause a compilation error. If multiple fallback scenarios are needed, they can be handled within a single default block using additional logic such as nested if-else statements.
No, the switch statement in C does not directly support ranges like 1–10. It only compares equality with constant values. To handle ranges, you must use if-else statements or loops. Alternatively, you can list each value as a separate case, but this approach is inefficient for wide ranges. For conditions involving intervals, if-else logic is more suitable and flexible.
Yes, multiple case labels in a switch case can share the same block of code. This is done by stacking case labels consecutively without adding code between them. For instance, cases 1, 2, and 3 can all lead to the same output by using a single block and one break statement, which helps reduce redundancy in your program.
Yes, switch statements in C can be nested, meaning one switch can appear inside another. This is useful when you need hierarchical decision-making, such as checking multiple variables together. For example, you can check one variable in the outer switch and another in the inner switch, allowing you to handle complex conditions systematically. However, nested switches should be used carefully to avoid confusion.
No, switch case in C cannot work with floating-point numbers. It only accepts integer, char, or enum types. Floating-point values are not allowed because they involve approximation and cannot be used reliably in exact comparisons required by switch. For decimal or fractional conditions, you should use if-else statements or mathematical comparisons tailored for floating-point precision.
The break keyword is crucial in a switch statement because it prevents fall-through by exiting the switch block once a matching case executes. Without break, execution continues into the next cases, which might lead to unintended results. Break enhances program accuracy by ensuring only the intended block of code runs, making switch statements predictable and easier to debug.
Yes, switch statements work seamlessly with enum types in C. Since enums are essentially named integer constants, they can be directly used as case labels. This makes programs more readable because enums use meaningful names instead of numbers. For example, you can use days of the week as enum values, making your switch logic intuitive and easier to maintain.
Yes, you can use constant expressions in switch case labels, as long as they are evaluated at compile time. For example, case 2 + 3: is valid because it evaluates to 5. However, runtime expressions or variables are not allowed in case labels. This ensures switch cases remain predictable and optimized by the compiler during execution.
Fall-through occurs when a case matches but has no break statement, causing execution to continue into the next case block. This feature is sometimes used intentionally to group cases that share logic. For example, grouping multiple grades under one message. However, unintended fall-through often leads to bugs, so programmers must carefully manage break usage or add comments indicating intentional fall-through.
Yes, a switch case can be used within loops like for, while, or do-while. This is helpful when repeatedly evaluating user input or menu-driven programs. For instance, each loop iteration can accept a choice and the switch decides the action. When combined with loops, switch cases make code modular, reducing repetitive if-else blocks and improving overall structure.
The expression in a switch case must evaluate to an integer type, character, or enum. Supported data types include int, char, short, long, and enums. Floating-point numbers, arrays, and strings are not valid. Even boolean values in C are treated as integers (0 and 1). This strict limitation ensures that switch operates with exact equality checks.
Yes, the default case in C can be placed anywhere in the switch block, not necessarily at the end. The compiler jumps to the default block if no cases match, regardless of its position. However, by convention, programmers typically place it last for better readability. If positioned in the middle, break is still needed to prevent fall-through to later cases.
Yes, switch case is widely used to create menu-driven programs in C. Each menu option is represented by a case label, allowing the program to execute different functionalities based on user choice. This structure makes code easier to read, manage, and extend compared to long if-else chains. It’s one of the most practical uses of switch statements in real-world programming.
In many scenarios, switch statements are faster than if-else chains because compilers optimize switch using jump tables or binary search for large case sets. If-else, however, checks conditions sequentially, which can be slower. That said, performance differences are noticeable only in programs with numerous conditions. For small cases, the difference is negligible, and readability becomes the deciding factor.
Yes, variables can be declared inside switch cases, but it is recommended to use braces { } around the block. Without braces, declarations may cause scope-related errors since case labels are not independent blocks by default. Declaring variables inside a case is useful for limiting their usage to specific logic while avoiding conflicts with other cases in the switch block.
Common mistakes include forgetting the break keyword, using unsupported data types like float or strings, adding multiple default cases, and misunderstanding fall-through behavior. Another error is declaring variables without braces, which causes scope issues. Additionally, programmers sometimes misuse switch for ranges instead of using if-else. Avoiding these mistakes ensures your switch statements remain efficient, readable, and error-free in execution.
Take a Free C Programming Quiz
Answer quick questions and assess your C programming knowledge
FREE COURSES
Start Learning For Free

Author|907 articles published
Pavan Vadapalli is the Director of Engineering , bringing over 18 years of experience in software engineering, technology leadership, and startup innovation. Holding a B.Tech and an MBA from the India....
Recommended Programs
Talk to our experts. We are available 7 days a week, 10 AM to 7 PM

Indian Nationals
1800 210 2020

Foreign Nationals
+918068792934
The above statistics depend on various factors and individual results may vary. Past perfo.
All Courses
For working professionals
Doctorate
Artificial Intelligence
MBA
Data Science
Marketing
Management
Education
Law
For fresh graduates
Software & Tech
Data Science
Management
Marketing
Back
Doctorate
View All Doctorate Courses
Artificial Intelligence
View All AI Courses
Data Science
View All Data Science Courses
Marketing
View All Marketing Courses
Management
View All Management Courses
Education
View all Education Courses
Software & Tech
View All Software & Tech Courses
Data Science
View All Data Science Courses
Management
View All Management Courses
Marketing
View All Marketing Courses
More