0% found this document useful (0 votes)
51 views42 pages

Computer Notes

The document provides an overview of computer theory, including definitions, advantages, limitations, and generations of computers. It details the anatomy of a computer system, including its main components: input devices, CPU, and output devices, along with their functions. Additionally, it explains memory types, storage devices, and the distinction between hardware and software.

Uploaded by

Erick ochieng
Copyright
© © All Rights Reserved
We take content rights seriously. If you suspect this is your content, claim it here.
Available Formats
Download as PDF, TXT or read online on Scribd
0% found this document useful (0 votes)
51 views42 pages

Computer Notes

The document provides an overview of computer theory, including definitions, advantages, limitations, and generations of computers. It details the anatomy of a computer system, including its main components: input devices, CPU, and output devices, along with their functions. Additionally, it explains memory types, storage devices, and the distinction between hardware and software.

Uploaded by

Erick ochieng
Copyright
© © All Rights Reserved
We take content rights seriously. If you suspect this is your content, claim it here.
Available Formats
Download as PDF, TXT or read online on Scribd
You are on page 1/ 42

KENYA MEDICAL TRAINING COLLEGE

NYAMACHE CAMPUS.
COMPUTER THEORY.
LECTURER’S NOTES.

1
INTRODUCTION
Definition:
A Computer is an electronic device that can perform activities that involve Mathematical,
Logical and graphical manipulations. Generally, the term is used to describe a collection of
devices that function together as a system. It performs the following three operations in
sequence.
1. It receives data & instructions from the input device.
2. Processes the data as per instructions.
3. Provides the result (output) in a desired form.
Data: It is the collection of raw facts, figures and symbols. Example: Names of students
and their marks in different subjects listed in random order.
Information: It is the data that is processed and presented in an organized manner.
Example: When the names of students are arranged in alphabetical order, total and average
marks are calculated & presented in a tabular form, it is information.
Program: Set of instructions that enable a computer to perform a given task.
Advantages of computers:
High speed
Computers have the ability to perform routine tasks at a greater speed than human beings.
They can perform millions of calculations in seconds.
Accuracy
Computers are used to perform tasks in a way that ensures accuracy.
Storage
Computers can store large amount of information. Any item of data or any instruction stored
in the memory can be retrieved by the computer at lightning speeds.
Automation
Computers can be instructed to perform complex tasks automatically ( which increases the
productivity).
Diligence
Computers can perform the same task repeatedly & with the same accuracy without getting
tired.
Versatility
Computers are flexible to perform both simple and complex tasks.

2
Cost effectiveness
Computers reduce the amount of paper work and human effort, thereby reducing costs.
Limitations of computers
a. Computers need clear & complete instructions to perform a task accurately. If the
instructions are not clear & complete, the computer will not produce the required
result.
b. Computers cannot think.
c. Computers cannot learn by experience.

Generation of computers
Generations of computers Generation Component used

First Generation (1946-1954 ) Vacuum tubes

Second Generation (1955-1965) Transistors


Third Generation (1968-1975 ) Integrated Circuits (IC)
Fourth Generation ( 1976-1980) Very Large Scale Integrated Circuits (VLSI)
Fifth Generation (1980 – till today ) Ultra-Scale Integrated Circuits (ULSI) Micro
Processor (SILICON CHIP)

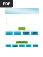
ANATOMY OF COMPUTERS
The computer system consists of three units:
1. Input device
2. Central Processing Unit (CPU)
3. Output device
The various functions of these units can be summarized as:
Unit Function
Input device : Reads information from input media and enters to the
Computer in a coded form
CPU
Memory unit Stores program and data
Arithmetic Logic unit performs arithmetic and logical functions
Control Unit Interprets program instructions and controls the input and output devices

3
Output device decodes information and presents it to the user
Central Processing Unit
It is the part of the computer that carries out the instructions of a computer program. It is the
unit that reads and executes program instructions. Hence it is known as the brain of the
computer. The CPU consists of storage or memory unit, Arithmetic Logic Unit (ALU) and
control unit.
(a) Memory Unit
It is also known as the primary storage or main memory. It stores data, program instructions,
internal results and final output temporarily before it is sent to an appropriate output device. It
consists of thousands of cells called storage locations. These cells activate with off-on or
binary digits (0, 1) mechanism. Thus a character either a letter or numerical digit is stored as
a string of (0, 1) Binary digits (BITS). These bits are used to store instructions and data by
their combinations.

(b) Arithmetic and Logical Unit (ALU)


It is the unit where all Arithmetic operations (addition, subtraction etc.) and logical functions
such as true or false, male or female are performed. Once data are fed into the main memory
from input devices, they are held and transferred as needed to ALU where processing takes
place. No process occurs in primary storage. Intermediate generated results in ALU are
temporarily placed in memory until needed at later time. Data may move from primary
memory to ALU and back again to storage many times before the process is finalized.
(c) Control Unit
It acts as a central nervous system and ensures that the information is stored correctly and the
programs instructions are followed in proper sequence as well as the data are selected from
the memory as necessary. It also coordinates all the input and output devices of a system
Input Devices
Devices used to provide data and instructions to the computer are called Input devices.
Some important input devices are: Key board, Mouse, Scanner, MICR, Web camera,
Microphone etc.
Keyboard
The Key board is used for typing text into the computer. It is also known as standard Input
device. A computer keyboard is similar to that of a type writer with additional keys. The most

4
commonly available computer keyboard has 104 keys. There are different types of keys on
the keyboard. The keys are categorized as:
 Alphanumeric keys, including letters & numbers.
 Punctuation keys, such as colon (:), semicolon (;) Question mark (?), Single & double
 Quotes
 Special keys such as arrow keys, control keys, HOME, END, ESC, ENTER,
BACKSPACE, TAB etc.
 Function keys (F1 to F12),
Mouse
It is a device that controls the movement of the cursor on a monitor. A mouse will have 2
buttons on its top. The left button is the most frequently used button. There will be a wheel
between the left and right buttons. This wheel enables us to smoothly scroll through screens
of information. As we move the mouse, the pointer on the monitor moves in the same
direction. Optical mouse is another advanced pointing device that uses a light emitting
component instead of the mouse ball. Mouse cannot be used for entering the data. It is only
useful to select the options on the screen.
Scanner
It is an input device that can read text or illustrations printed on paper and translate into
digital form. The main advantage of these scanners is that the data need not be entered
separately resulting in saving lot of time.
Scanners are of two types:
1. Optical scanners
2. MICR
Optical scanners:
Optical character Recognition (OCR):
In this, characters are read with the help of a light. This is used in office atomization,
documentation in library etc.
Optical mark recognition (OMR):
It is a technology where an OMR device senses the presence or absence of a mark such as a
pencil mark. OMR is used in tests such as aptitude tests.
Optical barcode recognition (OBCR):
Barcode readers are photoelectric scanners that read the bar codes or vertical zebra striped
marks printed on product containers. This is used in super markets, book shops etc.

5
Magnetic Ink Character Recognition (MICR):
This is widely used in banks to process the cheques. This allows the computer to recognize
characters printed using magnetic ink. It is a character recognition technology used primarily
by the banking industry to facilitate the processing of the cheques. MICR characters (cheque
No., Account .Number .etc.) are printed in special ink usually containing iron oxide. When a
document that contains the ink needs to be read, it passes through a machine which
magnetizes the ink and there will be a reader sorter unit which translates the magnetic
information into characters. MICR provides a secure, high speed of scanning and processing
information. It scans about 2600 cheques/min.
Output devices
Any device that is capable of representing information on a computer is called an Output
device. Output devices receive information from the CPU and present it to the user in the
desired form.
Some important Output devices are: Monitor, Printer
1. Terminal/Monitor
It is similar to TV screen- either a monochrome (black and white) or colour – and it displays
the output. It is also referred as Visual Display Unit (VDU). Several types of monitors are in
use. Some of them are Colour Graphic Adapter (CGA), Enhanced Graphics Adaptor (EGA) ,
Video Graphics Adapter (VGA) and Super Video Graphics Adapter (SVGA). The screen
sizes differ from system to system. The standard size is 24 lines by 80 characters. Most
systems have provision for scrolling which helps in moving the text vertically or horizontally
on the screen.

6
2. Printer
A printer is used to transfer data from a computer onto paper. The paper copy obtained
from a printer is often referred as ―printout. The different printers and their speeds are
as follows:
S. No Type Mode of Printing Speed
1. Dot – Matrix printer Prints the character in dotted 200/300 to 700
pattern through printer CPS
ribbon using either 24 pin or
9 pin
2. Ink Jet printer Work by spraying ionized Slow, 90 CPS
ink
3. Laser printer Also called page printer. 6 to 12 PPM
Uses laser beam to produce 4
an image.
4. Line printer Prints lines at a time instead 300 to 600 LPM
of single characters.
5. Plotter Produces drawings or
graphs through pens which
are filled with different
colours.

Note: (CPS: Characters per Second; PPM: Pages per Minutes; LPM: Lines Per Minute)
MEMORY OF THE COMPUTER
Memory or storage capacity is one of the important components of a computer. Any storage
unit of a computer system is classified on the basis of the following criteria:
Access time.
This is the time required to locate and retrieve stored data from the storage unit in response
to program instructions.
Storage capacity.
It is the amount of data that can be stored in the storage unit.
Cost per bit of storage.
Units of memory: The computer stores a character in the storage cells with binary (0,1)
mechanism. Thus the basic unit of memory is a bit (binary digit – 0,1). To store a character,

7
a computer requires 8 bits or 1 byte. This is called the word length of the storage unit. Hence
the storage capacity of the computer is measured in the number of words it can store and is
expressed in terms of bytes. The different units of measurement are
8 Bits = 1 Byte
210 (or) 1024 Bytes = 1 Kilo Byte (KB)
210 (or) 1024 KB = 1 Mega Byte (MB)
210 (or) 1024 MB = 1 Gega Byte (GB)
Conversion
ASCII – American Standard Code for Information Interchange.
This code has given alphabets like some numbers which can be converted to Binary form.
A- 65 …….Z – 90 and a – 97 ………. z – 121
By using these codes the alphabets can be converted to digital and hence to Binary form.
Types of Memory
A computer memory is of two types
1. Primary Memory (Internal storage)
2. Secondary Memory (External storage)
Primary Memory:
Primary memory is also called internal memory and is an important part of a computer. It is
the main area in a computer where the data is stored. The stored data can be recalled instantly
and correctly whenever desired. This memory can be quickly accessed by the CPU for
reading or storing information. Primary memory is further classified into two types:
1. Random Access Memory (RAM)
2. Read- Only Memory (ROM)
Random Access Memory (RAM)
RAM is also known as read/write memory as information can be read from and written onto
it. RAM is a place in a computer that holds instructions for the computer, its programs and
the data. The CPU can directly access the data from RAM almost immediately. However, the
storage of data and instructions in RAM is temporary, till the time the computer is running. It
disappears from RAM as soon as the power to the computer is switched off. i.e it is volatile
memory.
Read- Only Memory (ROM)
It is called Read-only memory as information can only be read from and not written or
changed onto ROM. ROM is the ‗built-in memory of a computer. It stores some basic input–
output instructions put by the manufacturer to operate the computer. The storage of data and
8
instructions in ROM is permanent. It does not depend on the power supply. i.e. it is non-
volatile memory.
Secondary memory:
The primary memory which is faster (and hence expensive) is generally not sufficient for
large storage of data. As a result, additional memory, called the ―auxiliary or ―secondary
memory is used. It is also referred as ―backup storage as it is used to store large volume of
data on a permanent basis which can be transferred to the primary memory whenever
required for processing. Data are stored in secondary storage in the same binary codes as in
the main (primary memory) storage. Some of the devices of secondary storages are Floppy
Disk, Hard Disk, CD-ROM, DVD and Flash drive.
1. Floppy Disk:
It is also referred as ―Diskette: and is made of flexible Vinyl material. It has a small
hole on one side called ―Right protect notch, which protects accidental writing/deleting
the information from the disk. There is a hole in the centre through which the spindle of
drive unit rotates the disk. The disks are available in two sizes of 5.25 and 3.5 inches and
these could be either low density or high-density floppies. Storage capacity of floppies is
measured in kilobytes (KB) and megabytes (MB). The details about the storage
capacities of the floppies are presented below: Floppy Disk Storage Capacity Size
(Diameter) Low Density 360 KB 5.25 inches High Density 1.2 MB 5.25 inches High
Density 1.44 MB 3.5 inches extended 2.8 MB 3.5 inches.
2. Hard Disk:
The hard disk can hold more information than the floppy disk and the retrieval of
information from hard disk is faster when compared to floppies or tapes. A hard disk is
fixed inside the CPU and its capacity ranges from 20 MB onwards. The hard disk is made
up of a collection of discs (one below the other) known as platters on which the data is
recorded. These platters are coated with magnetic material. It is less sensitive to external
environmental disorders and hence the storage in hard disk is safe. A small hard disk
might be as much as 25 times larger than a floppy disk. Storage Capacity of hard disks
varies from 20 MB to several Gega bytes like 80GB, 160GB.
3. CD-ROM:
CD-ROM stands for Compact Disk–Read Only Memory. It is used to store a wide
variety of information. Its main advantage is that it is portable and can hold a large

9
amount of data. The storage capacity of most CD-ROMs is approximately 650 MB or 700
MB. CD-ROMs have the following variations:
(i) CD-R (Compact disc Recordable): Data can be written onto it just once. The
stored data can be read. Data once written onto it cannot be erased.
(ii) CD-RW (Compact disc Rewritable): It is also called erasable CD. Data once
written onto it can be erased to write or record new information many times. To
use a CD-ROM, a device called CD drive is needed.
4. DVD:
DVD stands for Digital Versatile Disc. It is similar to a CD-ROM, except that it can store
larger amounts of data. The storage capacity of a DVD is at least 4.7MB. DVDs that can store
up to 17GBs are also available. Because of their capacity, DVDs are generally used to store a
very large multimedia presentations and movies that combine high quality sound and
graphics.
5. Flash Drive:
It is a small, portable device that can be used to store, access and transfer data. Due to its
small size, it is commonly called Pen drive. It is also called USB drive. We can read, write,
copy, delete, and move data from computer to pen drive or pen drive to computer. It comes in
various storage capacities of 2GB, 4GB, 8GB etc. It is popular because it is easy to use and
small enough to be carried in a pocket. This device is plugged into the USB port of the
computer and the computer automatically detects this device.
HARDWARE AND SOFTWARE
Hardware:
The physical components of the computer are known as ―Hardware. It refers to the objects
that we can actually touch.
Ex: input and output devices, processors, circuits and the cables.
Software:
Software is a program or set of instructions that causes the Hardware to function in a desired
way. The basic difference between the Hardware and Software is just the same as that exists
between TV and TV studio. Without TV studio (software) from where the programs are
telecast, the TV (Hardware) is a dead machine.
There are five categories of software. They are:
1. Operating System
2. Translators
3. Utility programs
10
4. Application programs
5. General purpose programs
1. Operating System (OS):
The software that manages the resources of a computer system and schedules its operation is
called Operating system. The operating system acts as interface between the hardware and the
user programs and facilitates the execution of programs. Generally the OS acts as an interface
between the user and the Hardware of the computer. i.e. It is a bridge between the user and
the Hardware.
The User interface provided by the OS can be character based or graphical.
CUI -- Character user Interface
GUI -- Graphical user Interface
CUI: It is operated with keyboard only. Ex: MS-DOS, UNIX
Disk Operating System (DOS): It was developed as early as 1980 by Bill Gates at the age of
19. It is suited for personal computers. Dos is a single user and single task operating system
WINDOWS: It works with DOS and it supports single user and multitask system. It
requires a powerful PC with a minimum RAM of 8 MB.
2. Translators:
Computers can understand instructions only when they are written in their own language –
the machine language. Therefore, a program written in any other language should be
translated into machine language. The software that translates the instructions of different
languages is known as translators.
There are two types of translators. They are compilers and Interpreters.
 A Compiler checks the entire user written program (known as the source program)
and if it is error free, produces a complete program in machine language (known as
object program). The source program is retained for possible modifications and
corrections and the object program is loaded into the computer for execution. If the
source program contains errors, the compilers produce a list of errors at the end of the
execution of the program. i.e. a compiler translates the whole program before
execution.
 An interpreter does a similar job but in a different style. The interpreter translates one
statement at a time and if it is error – free, executes. This continues till the last
statement. Thus an interpreter translates or executes the first instruction before it
goes to the second, while a compiler translates the whole program before execution.
The major difference between compiler and interpreter is
11
1. Error correction is very much simpler in the case of interpreter as it translates the
statements in stages. The compiler produces an error list of the entire program at the end.
2. Interpreter takes more time for the execution of the program compared to compilers as
it translates one statement at a time
Programming Languages:
There are three types of programming languages.
1. Machine Languages
Computers respond only to machine language. This language is in terms of binary codes
(0, 1). I.e. all programs should be written with these codes, which are difficult, time
consuming and leading to errors while writing the programs. There is no unique standard
machine language. Rather there are many machine languages. These are machine
dependent. These are referred as the first generation languages.
2. Assembly Languages
It uses mnemonic codes rather than numeric codes (as in machine languages). Ex. Add or
A is used as a symbol for addition. It requires translators to convert into machine
language. Like machine language, writing program in assembly language is also time
consuming. These are also machine dependent.
3. High Level Languages (HLL)
These are referred as problem oriented languages (POL). These are referred as third
generation languages. The advantages of these languages are
 The high level languages are convenient for writing programs as they can be
written without any codes. These languages follow rules like English language.
 Because of their English like nature, less time is required to write a program.
 They are machine independent. A program written in any HLL can be run on
computers of different types without any modifications.
Several High Level Languages which are in common use:
 FORTRAN : Formula Translation
 COBOL : Common Business Oriented Language
 BASIC : Beginner‘s All-purpose Symbolic Instruction Code
 PROLOG: Programming in Logic
 ALGOL : Algorithmic Language
Utility Programs: These are pre-written programs supplied by the manufacturer for
maintaining day to day activities of computer system.

12
Example: copy, sort, mailing, virus scanning software etc.,
4. Application Programs
These are user written programs to do a specific job which can be changed to meet the
individual needs. These programs are written in different languages such as BASIC or C or
by using database packages like dBase, Oracle. Example: Payroll, Billing, Railway
Reservation etc.

5. General Purpose Packages


These packages are developed to suit the needs of research workers / scientists in different
fields. These packages are categorized as:
i) Data Analysis
ii) ii) Word Processing
iii) iii) Spread Sheet
iv) iv) Graphics
v) v) Databases
Functions of Operating System
Today most operating systems perform the following important functions:
1. Processor management: It manages the assignment of processor to different tasks
being performed by the computer system.
2. Memory management: It manages the allocation of main memory and other storage
areas to the system programmes as well as user programmes and data.
3. Input / Output management: It manages the co-ordination and assignment of
different Input and Output devices while one or more programmes are executed.
4. File management: It allows all files to be easily changed and modified through the use
of text editors or some other file manipulation routines.
5. Establishment and enforcement of a priority system: It determines and maintains
the order in which jobs are to be executed in the computer system.
6. Interpretation of commands and instructions.
7. Facilitates easy communication between the computer system and the computer
operator
Classification of Computers
Computers are classified according to the storage capacity, speed and the purpose for which
they are developed. These can be classified into three types:

13
1. Analog Computes
2. Digital Computers
3. Hybrid Computers
1. Analog computers: They operate by measuring instead of counting. The name (derived
from Greek word analog) denotes that the computer functions by establishing similarities
between the two quantities. They are powerful tools for solving differential equations.
2. Digital Computers: These computers operate by counting. All quantities are expressed as
discrete digits or numbers. These are useful for evaluating arithmetic expressions and
manipulations of data.
3. Hybrid Computers: Computers which combine the features of analog and digital
computers are known as Hybrid computers. A majority of the computers that are in use are
digital. These computers were essentially developed for computations. Later, the
developments in the computers led to the use of digital computers in variety of applications.
Depending on the use of applications, the digital computers are classified into;
1) Special Purpose Computers
2) General Purpose Computers
1. Special Purpose Computers: These are developed with a specific purpose. Some of the
areas where these computers are being used are – soil testing, drip irrigation, medical
scanning, traffic signals, spacecraft, rocket technology etc.,
2. General Purpose Computers: These are developed to meet the requirements of several
areas such as simulation, solving mathematical equations, payroll and personnel database.
These computers are available in different sizes and capabilities and are further classified
(based on memory, speed, and storage) as follows.
a) Super Computers b) Mainframe Computers c) Mini Computers d) Micro
Computers
a) Super Computers: These have extremely large storage capacities and computing speeds
which are at least 10 times faster than other computers. These are used for large scale
numerical problems in scientific and engineering disciplines such as electronics, weather
forecasting etc. The first super computer was developed in U.S.A. by CRAY computers. In
India the indigenous super computer was developed under the name Param.
b) Mainframe Computers: They also have large storage and high computing speed (but
relatively lower than the super computers). They are used in applications like weather
forecasting, space applications etc., they support a large number of terminals for use by a
variety of users simultaneously, but are expensive
14
c) Mini Computers: It is a medium sized computer with moderate cost, available
indigenously and used for large volume applications. It can serve multi-users simultaneously.
d) Micro Computers: A microcomputer is the smallest general purpose processing system.
Micro computers are also referred as personal computers(PC). These are self-contained
units and usually developed for use by one person at a time but can be linked to very large
systems. They are cheap, easy to use even at homes and can be read for variety of
applications from small to medium range. These are available in three models:
1. PC : Personal Computer
2. PC-XT: Personal computer with Extended Technology
3. PC-AT : Personal computer with Advanced Technology
PERSONAL COMPUTERS
Personal Computer: A personal computer has a Monitor (VDU), a keyboard, Disk Drive (s),
printer and CPU. The CPU of PC has a mother board with several chips mounted on a circuit
board. The major components of the circuit board are: Microprocessor, RAM and ROM
chips and other supporting circuits.
Microprocessor: The Microprocessor chip is like a brain of human being which contains
circuits and registers to perform arithmetic, logic and control functions. i.e. it contains ALU
and CU. These chips will be able to retrieve data from the input output devices, store,
manipulate and process a byte of data at a time. There is an address bus which is built into
these chips to determine the storage locations (of RAM) of the data and the instructions of the
program.
Over the years, different microprocessors were developed and the first in the series is INTEL
8080. The other processors are 8088, 80286, 80386, 80486, Pentium I, II, III and Pentium 4.
The Pentium 4 can execute any piece of code that ran on the original 8088, but it does it
about 5000 times faster.
Clock Speed: The speed with which the instruction is executed or number of pulses per
second is called the clock speed. It is measured in terms of million pulses per second.
Note: The input, output and secondary storage units like floppy drives, keyboard, mouse,
etc., are called peripherals.
Working with personal computers
Drives of the computer: A computer can have Floppy Disk Drive along with Hard Disk
drives in the system. These are referred as follows:
Floppy Disk Drive : A or B
Hard Disk : C
15
Booting of the Computer
Booting imply activating the computer for working. Thus, when the computer is switched on,
the operating system residing in the floppy or in the hard disk is transferred into the primary
memory. After this, the computer is ready to accept the commands at user terminal. If OS
does not exist either in floppy drive or in the hard disk drive, non-system or disk error is
flashed on the screen. The booting of the computer is carried out with software which resides
on ROM chip called BIOS (Basic Input Output System). Thus when a PC with system disk
either in Hard-Disk Drive or Floppy Drive is switched on, the screen finally displays one of
the following symbols with a blinking cursor at its end:
a) A:\> This imply that the computer is booted through Floppy drive `A‘ and is ready to
accept DOS commands. The symbol ―\> is referred as DOS prompt from where DOS
commands can be entered.
b) C :\> It imply that the PC is booted through the Hard-Disk Drive `C‘.
Booting is essential whenever the system is locked or switched-off. A PC can be booted
through two ways:

a) Cold Booting
b) Warm Booting.
a) Cold Booting: It is only switching OFF the system and after some time again switching
ON.
b) Warm Booting: It is carried out by pressing the following three keys simultaneously:
Ctrl + Alt + Del. It is preferable to cold booting as it safeguards the system from sudden
power fluctuations resulting out of switching ON and OFF the system.
MS-DOS
MS-DOS is a collection of programs and other files. It is a single user and single
programming environment. MS-DOS is designed to provide a method of organizing and
using the information stored on disks, application programs, system programs and the
computer itself.
Files and File names: A file is a collection of related information. The files should have
suitable names for their identification in later use. Rules for naming the files:
1. File names should be of one to eight characters in length with an option of one to three
character extension

16
2. File names can include any one of the following characters: A to Z (or a to z) 0 to 9, $, &,
#, @. %, ( ), { }. The characters which are not allowed are: :,; + / \ * as these have special
meaning
3. A period (.) is used to separate the first part of a file name from the extension.
(LETTER.TXT etc.,)
4. When a file name includes an extension, it should be referred along with its extension and
not only with the first part
5. Reserved devices names are not allowed. (COMMAND.COM, DATE, etc.,
Types of files in DOS
There are different types of files you can create in your computer, according to the usage. To
differentiate each file, the computer will give an extension to identify the different types of
files you have created.
Executable Files: The files with extension of either .COM or .EXE are called executable files.
These files are directly executed by typing their names (without the extension) by the
computer. A file with .COM extension refers to COMMAND file name and the other with
.EXE extension refers EXECUTABLE program file. Batch Files: the file containing a series
of DOS commands, which are executed automatically one at a time in the order entered, is
known as the batch file. A batch file has the extension .BAT. If the batch file is given a
special name AUTOEXEC.BAT, it is automatically executed when the computer is switched
on or during booting.
Backup Files: These are backup files of a file and have extension. These files are such that
their contents cannot be altered (edited). These files are created while working with
WORDSTAR package for typing a document.
System Files: These are program files developed for system control. They have system
extension. Directory: which means that they encrypt a collection of files, size, date and time
of creation of files? The relation between files, directories and disk is similar to the relation
between papers, filing folders and filling cabinets. Just as a cabinet contain papers and other
folders, a directory may contain directories also. The main directory of a drive is called Root
Directory into which several directories and sub-directories may exist.
Types of DOS commands
There are two types of commands:
i) internal
ii) external

17
Internal DOS commands:
Internal commands are those commands which manage files. They are loaded into the
memory of the PC when PC is booted. These are stored in a large file with file name
COMMAND.COM, when a PC is booted.
1. DIR: Dir displays continuously the directory of file names, file size, date and time of
creation C:\>dir a: This command displays the list of files and directories from the drive A
i.e. the floppy drive. It can be specified with two options:
i) Dir/p: It pauses the listing of the directory whenever the screen is full. The next screen
load of files can be displayed by pressing any key.
ii) Dir/w: displays the files of the directory in a five column format. Only file names and
their extensions will be displayed without the date and time of creation. The total number of
files and remaining bytes are listed. In addition, DIR can also be specified with wildcard
characters (such as * or?) to list files sharing a common element in the file name or
extension. Eg: DIR STATS.*: lists all files with STATS and other combinations along with
the extensions.
DIR *.COM : lists all files with extension .COM
DEL: Deletes a specified file.
Syntax: DEL {filename}
Del stats deletes the file ―stats
Del stats.* deletes all extensions of the file ―stats.

Computer viruses and Vaccines:


A VIRUS is a set of instructions (or program) or software prepared to destroy a package and
data.
A virus kills data and program files. Although the purpose for developing such software is
not known, they appear to be basically developed for a check against the piracy of program
packages.
Functioning of viruses:
Viruses reside in executable files such as .COM or .EXE. Thus when PC is switched on, the
virus enters the RAM through .COM (COMMAND.COM) file and starts destructive work of
killing data and program files. Whenever the PC is switched off, they again go back to the
executable files.
More than 1000 computer viruses have been identified. They are classified as:
i) File Allocation Table (FAT) based viruses
18
ii) Key board viruses
iii) File based viruses Some of the well known viruses are:
VACCINE: It is software developed for removing the viruses.
In DOS version, there are in-built programs to guard against computer viruses. These are
anti-virus programs for both DOS and WINDOWS and a memory resident virus-safe
program that guards against the introduction of files that may be affected by virus. Some of
the anti-virus vaccines are: NASHSOFT, UTSCAN, AVG, AVIRA, MECCAF etc.
WINDOWS
Salient features of Windows Operating System:
1. It converts the plain character based user interface provided by DOS into a Graphical
User Interface(GUI) such as pictures, symbols and words on your screen that can be
controlled by the mouse.
2. It provides a multitasking capabilities to the PC.
3. It supports long file name rather than the limited 8 characters with extension of three
letter file name (8:3) as used by DOS. In Windows file name can have name up to 255
characters long.
4. Windows owes its name to the fact that it runs each program or document or application
in its own separate window.
5. Windows have the facility of accessories such as Word pad, Note pad, Calculator and
Paint.
6. User can paste portion of one document into another by utilizing more advanced
document linking features called Dynamic Data Exchange (DDE), Object Linking and
Embedding (OLE).
7. It provides a big facility of plug and play standard. It allows user to simply plug a new
board such as a video, audio or network card into the computer without having a set of
switches or making other settings
8. If a program crashes, then it will display fault error message about its crash and you can
eliminate the crashed program from the task list without affecting other running
applications.

Parts of a window screen: Desktop: The desktop is the on-screen work area on which
Windows, Icons, menus and dialog boxes appear. The Desktop can have several components.
Components of the Desktop:
 Icons
19
 Taskbar
Icons: Icon is a small image that represents a file, folder or program. The text below
each icon is the name of the Icon. When we rest the mouse pointer on an icon, a rectangular
box appears. This is referred to as Tooltip. It gives a brief description of the Icon. By default,
there will be 4-5 icons on the desktop. They are:
 My Computer
 My documents
 Internet Explorer
 Recycle bin etc.
My Computer: This is the icon which represents all the files and folders which can be used
in the system. It is used to access the drives, folders and files on the computer. i.e. Floppy
drive(A), Local C, D, E, Printer, Control panel etc.
My Documents: This is the default storage location for the files created in the windows.
Internet Explorer: This is an application used to browse the internet. Recycle bin: This is a
folder that stores all the files and folders deleted from windows temporarily, which can be
restored again if needed
Anatomy of a Window:
The window on a desktop is the rectangular area displaying content independently of other
areas of the screen. The different parts of a window are the Title bar, Menu bar, the Toolbar,
and the min, max and close buttons. These tools are used to manage the window and the
components within it.
Title bar – This is the title of the window, like your name at the top of a piece of paper. The
Title bar is also the handle for the window. If you click and hold the mouse button down on
the title bar, you can move it around the screen.
Minimize – To have a window take the minimum amount of desktop space possible, click the
minimize button. This drops the window into the Task bar like a piece of paper going into a
drawer. The Task bar will show the task whether or not the window is minimized.
Maximize To have a window take the maximum desktop space, click the maximize
button. This stretches the window out like an architect‘s floor plan being rolled out over the
desk.
Restore – A maximized window will cover over all the other windows and icons on the
desktop. The Restore button places the window back so that more than one window can
display at a time.

20
Close (X) – When done with a window, you can have it taken completely off the desktop by
closing it. Use the X button to do this.
Menu bar: The Menu bar displays a list of commands that can be used to perform various
tasks. (This will be below the Title bar). Menu items are commands within the menu bar that
allow choosing of functions and tasks.
Tool bar: contains a set of buttons for frequently used commands. Scroll Bars: On the
bottom and right edges of a window we find scroll bars. They are used to pan across the
information in the window, when we have information which won‘t fit into the window. The
Status Bar: The Status bar appears at the very bottom of the window and provides such
information as the cursor position, current page number, the number of words in the
document etc.
Booting in Windows:
 When the computer is switched on, the BIOS is activated.
 The BIOS present in ROM searches for the operating system and drives.
 If there is no OS, it shows non-system or disk error.
 If OS is present, then it transfers the OS from ROM to RAM.
 Then the desktop is displayed on the monitor.
WINDOWS EXPLORER
Windows Explorer is an application that provides detailed information about your files,
folders, and drives. You can use it to see how your files are organized and to copy, move, and
rename files, as well as perform other tasks pertaining to files, folders, and drives.
Explorer uses the directory windows to graphically display the directory structure of your
disk and files. Windows Explorer displays the contents of the entire system in a hierarchical
manner.

Explorer .Windows Explorer is divided into 2 panes. The left pane displays the list of drives
and folders on the computer. The right pane displays the contents of the selected drive or
folder. By using these two panes, you can browse through the contents of your computer in a
single window.
Folder is a list of files (similar to Directory in MS-DOS)
Working with Folders
Creating a Folder:
1. From the tree pane: select the directory under which you want to create a sub directory.

21
2. Cho
3. Type in the name of the directory and press ENTER. You can notice the change in the tree
structure immediately.
Creating files
After creating a folder, we can move files into it or create new files within the folder.
Selecting files and folders

ii) To select consecutive files: Use shift key + arrow keys


iii) To select non- in the right pane of Windows Explorer, click the first

Copying Files and Folders:


Once we select the files to be copied, the next step is to copy the files. To copy the files &
folders:
i) In Windows Explorer, select the file or folder to be copied.
ii) On the edit menu click copy (the files are copied to the clip board. The clip board
is a location where the information you copy or cut is temporarily stored)
iii) Click the destination folder in the left pane.
iv) Open the worksheet and click paste in the Edit menu.
Alternatively, to copy a file or folder, select it and then press ctrl +C. To paste, press ctrl+ V
To move the files or folders
i) Select the folder to be moved.
ii) On the edit menu, click cut
iii) Click the destination folder in the left pane
iv) On the edit menu, click paste. Alternatively, to cut a file or folder, select and press
ctrl +X and then to paste, press ctrl +V.
Renaming files or folders
i) Select the item to be renamed
ii)
iii) Current name gets selected, Type in the new name
iv) Press Enter.
Deleting files or folders
If you do not want certain files or folders, you can delete them. All the files and folders
which are deleted are moved to the recycle bin. To delete:
22
i) Select
ii) On the file menu, click delete or press delete. A warning appears prompting you to
confirm the file deletion.
iii) If you want to delete, click yes otherwise No. Note: To delete a file permanently
without moving it to the Recycle bin, select the file then press Shift+ Del.
WORD PROCESSING
Definition: Word-processing is essentially typing, editing, and manipulation of a document
in a desired form.
Units of the Document:
Since word-processing is concerned with preparation of a document (in a desired form), it is
essential to know the units of the document:
1. Character: It refers to the alphabets, numerical digits, punctuations and other special
symbols which are commonly used in the text.
2. Word: A word is group of characters that are separated from other group of characters by
some delimiters like, comma, full stop and space.
3. Sentence: A sentence is a group of words preceded and followed by appropriate delimiting
characters.
4. Paragraph: It is a group of one or more sentences, paragraphs are separated by leaving
blank lines between them.
5. Pages: It is the amount of text that can be printed on one page of a paper.
6. Chapters: It is a collection of pages
7. Documents and files: It is a group of chapters. Usually, a complete document may be very
short such as a memo (or letter) or very long such as a book consisting of several chapters.
These documents are referred as Files.
Features of Word-processing
1. Word-wrap
2. cursor control
3. editing
4. formatting
5. spell-check
6. thesaurus
7. macros
8. printing
9. file management
23
10. mail merge printing
1. Word-wrap: In word-processing packages, the text can be continuously typed and the
computer automatically starts a fresh line when a line is filled up. As soon as the length of a
sentence exceeds the right margin, the corresponding word is automatically adjusted in the
following line. This is called word-wrap. A paragraph is created only when carriage control
is externally given for a sentence.
2. Cursor Control: The four directional keys of the keyboard ( ) helps in locating the
text for editing in much the similar manner as that of a pointer or pencil.
3. Editing: Words or lines can be entered (inserted) or deleted in any part of the text with
proper alignment. Similarly, there is a facility to recover ‘the text which is deleted by
mistake or accidentally. Another important facility is that any word ‘can be replaced by a
new word throughout the file, wherever the old word appears. In addition to these, a block of
text (which is frequently used) can be prepared and moved or copied wherever desired in the
file.
4. Formatting: The text formatting refers to the way the text is desired to appear on a page.
This includes following functions;
setting left and right margins
paragraph settings
line spacing
selecting font specifications such as underline, bold, italics, superscripts and
subscripts
setting foot-notes
number of lines per page
printing page numbers and headings for Header‘and Footer
table of contents
indexing the text
5. Spell-checker: Word-processing packages provide checking of spellings facility
6. Thesaurus: It provides synonyms (or words with similar meanings)
7. Macros: A macro is a character or word that represents a series of keystrokes. The ability
to define macros allows us to save a lot of time by replacing common combinations of
keystrokes.
8. Printing: It gives a hard copy of the text. The printing can be controlled after printing a
fixed number of pages or can be resumed from any specified page number.
9. File management: This facility allows to create, delete, move and search for files.
24
10. Mail merge printing: This facility helps in printing same original letter with different
addresses, so that each letter is original and not a carbon copy.
Word-processing Packages
Several word-processing packages are available. Some of these are listed below
MS-WORD
MS- Word is a word processor. The extension name of MS- word. It is an application used to
create, edit, print and save a document. It allows the user to insert pictures, tables, charts,
drawings and features that will make the text richer and more interactive. (The term
document refers to a file created using word processor).
Starting MS- -office -word select MS-word icon
The default Word document includes the following layout tools:
 Title bar: displays the document name and the application.
 Menu bar: Contains the list of menus available inside word, each menu contains a specific
set of commands.
 Standard toolbar: provides shortcuts in the form of buttons for frequently performed
tasks.
 Formatting toolbar: Contains a list of formatting options available inside the format
menu.
 Horizontal and Vertical rulers: used for measurement purposes like any normal ruler; the
default unit of measure is in inches.
 White page area: is the space area where you type, edit and format your document.
 Insertion point: is the blinking vertical line that indicates the position on the screen where
text or graphics will be placed.
 Task pane: is a small window within the word window that provides shortcuts to
commonly used tasks.
 Scroll bars: are used to move up and down or left and right in a document.
 Status bar: displays the details such as the page number the user is working on, section
no., page no. out of the total pages found in the document, line number, column number
etc.
Standard Toolbar: This toolbar contains buttons to allow you to perform the basic
operations such as opening and closing a document, moving and printing data.
Function of commonly used buttons
New: Creates a new blank document based on the default template
Open: Opens or finds an existing file
25
Save: Saves the active file with its current file name, location and file format
Print: Prints the active file - for more print options go to the File menu and select Print
Print preview : Shows how the document will look when you print it.
Spelling and Grammer: Spelling, grammar and writing style checker
Cut : Removes the selection from the document and places it on the clipboard
Copy : Copies the selected item(s) to the clipboard
Paste : Places the content of the clipboard at the insertion point
Format painter : Copies the format from a selected object or text and applies to other
objects
Undo : Reverses the last command, use pull-down menu to undo several steps
Redo : Reverses the action of the Undo button, use the pull-down menu to redo several
steps
Insert table: Insert a table into the document, or make a table of selected text
Insert Excel worksheet: Inserts an Excel spreadsheet into the Word document
Columns : Changes the number of columns in a document
Drawing: Displays or hides the Drawing toolbar
Zoom (100%): Enlarge or reduce the display of the active document
Formatting Toolbar: The formatting Tool bar is the easiest way to change many attributes
of a text.
 Style menu: Allows you to make your text Bold, Italic, underlined… depending on the
style you choose.
 Font: Allows you to change the font by clicking on the drop-down arrow on the right of
the font name box. You can view a list of fonts available, you can scroll down to view
more fonts and select the font name you wish to use by clicking on its name.
 Font size: Allows you to change the font size by clicking inside the Font size box and
entering a value or by clicking on the drop-down arrow on the right of the box to view a
list of sizes available. Select then a size by clicking on it.
Note: A Font size of 11 or 12 is best for paragraphs of text.
Bold, Italic, Underline: Each button respectively allows you to make your text appear as
bold, italic or underlined.
Alignment: Each button respectively allows you to make your text aligned to the left,
center or right side of the page. You can also justify the text across the page using the
justify button.

26
Line spacing: Allows you to set the amount of space that word puts when go to a new
line.
Text orientation: Allows you to change the typing direction of your text, from left to right
or right to left manner.
Numbering, Bullets: Allows you to make your text appear as a bullets list or as a
numbering list.
Increase / Decrease indent: Allows you to increase or decrease the indentation of your
paragraph in relation to the side of the page.
Outside Border: Allows you to add a border around a text selection.
Highlight colour: Allows you to change the colour behind a text selection.
Font colour: Allows you to change the colour of the text.
Features of FILE MENU
1. New - Opens new Word file (Blank Document file)
2. Open - Opens the existing files
3. Save - Saves the file with one name
4. Save as -Saves the file with more than one name( with different formats)
5. Save as Web page – This is used to save a document in a Web style. (with HTML
extension)
6. Versions - This is used to do the parts of work in small parts. i.e a bulk ( big/ more)
work can be done in small parts.
7. Web Page Preview – This shows the web page in printable form.
8. Page set up - To set the margin, paper size, Orientation
9. Print - To get the printout.( Specified pages and no. of copies).
10. Properties - This gives the details about the document ( the type of file, the size of file, the
date of creation, date of modification and file location)
11. Send - This is used to send the file document to internet mail to some other person.
12. Exit - To close the Ms-word. To insert a new page, press Ctrl + Enter
Features of EDIT MENU
 Undo - Will take the previous command (ctrl +Z)
 Redo - Will take the opposite action of undo (Ctrl + Y)
 Cut - Can cut a selected text (Ctrl + X)
 Copy - Can copy a selected text (Ctrl + C)
 Paste - Can paste the selected text ( Ctrl + V)
 Del - Removes the selected text
27
 Find - Used to find the part of text word \ character in the file (Ctrl + F)
 Find Next – (F3) Finding \ finding next : Used to repeat the finding process.
 Replace - Used to replace any part of Text / word / Character with another word/
character.
 (Ctrl + H) Paste special – This will paste the copied (or) cut text in a form of an object. It
will paste in box which cannot be altered.
 Go To - Curser goes to the specified page, specified line, specified paragraph.(Ctrl + G)
FEATURES OF FORMAT MENU
Font - used to change the font face, style, size etc.
Paragraph - Used to set the space between paragraphs and also between the lines
Bullets - Used to highlight points in number wise / bullet wise.
Borders and Shades - Used to apply different borders to the table / to the page.
Columns – Used to write the text in column wise. To have a break in columns, a
Ctrl + Shift +
Enter
Drop Cap - Used to drop the letter to different lines.
Text direction - Used to change the direction of drop cap (Note : To use text direction,
drop cap must be used first)
Change case - Used to change the case of the text.
Toggle – This converts lower case letters to upper case & vice –versa in a word.
Back Ground - This is used to change the back ground colour of the document but the
colour can be seen only in the web layout.
Theme - This is used to change the document, backgrounds with some existing design
background. This shows the background only in the web layout.
Style - This is used to change the writing fashion of the document which are already
existing.
Frames - Frames are used to write different documents in one single document.
Some important features of Tools menu:
1. Spelling and Grammar: Used to check the spelling and correct the words with related
word.
2. ( F7) Thesaurus: Used to know the synonym (meaning) of the word.
3. (Shift +F7) Mail merge: used to type the letters with the same matter but different
addresses.
MS WORD – working with files:
28
Creating a New document:
1. Click the new Blank document button on the standard tool bar.
2. (or) From the Menu bar, choose File
3. New, the new document task pane will open, and select Blank document.
Opening Existing documents:
1. Click the open button found on the Standard tool bar.
2. (or) From the task pane, select getting started and the select more
3. (or) From the Menu bar, select File
Open Saving a document:
1. Click the Save button on the Tool bar.
2. (or) From the Menu bar, select File
3. Save
4. (or) Follow the key sequence Ctrl + S Save dialog box appears. Type the name and
click Save.
Printing a document:
1. Select File
2. Print
3. (or) Click on the Print button on the Standard Tool bar
4. (or) Click Ctrl + P Print dialog box appears. Select All pages (or) Current page (or)
type the page numbers and also select number of copies according to the requirement
and click O.K
Closing a document:
1. Select File
2. Close
3. Click on the small X found on the right top next to the Menu bar and the Title bar.
MS WORD - Editing Text
Typing and Inserting Text:
 To enter text in your document, position the insertion point i.e. a vertical blinking
line, where you want the text to appear and type it in. Word will automatically wrap
text as it reaches the end of a line.
 Press enter to start a new paragraph. When you reach the end of a page, word will
automatically break text onto the next page. If you want, you can start a new page at
any point by inserting a page break. To do so, press ctrl + Enter.

29
Word offers two modes for adding text to your documents:
Insert mode and overwrite mode. In Insert mode, characters typed are inserted into the text to
the left of the insertion point, pushing any characters to the right of the insertion point further
to the right. In overtype mode, the text you type will replace the existing text.
Note: The Insert key is a toggle key. This means that the same key can be used to switch
back and forth between two different modes. Selecting Text: In order to change the format of
the text you just typed, it must be first highlighted, i.e. selected with the mouse cursor. To
highlight the whole text or part of it, locate the mouse at the start of the text you wish to
highlight and click the left button, and then drag the mouse over the desired text while
keeping the left mouse button pressed.
Shortcuts used for selecting a portion of the text:
o Whole word: Double click within the word.
o Whole paragraph: Triple click within the paragraph.
o Sentence: ctrl + click in a sentence
o Entire document: select all (ctrl + A)
Deleting text
Use the BACKSPACE or the DELETE key to delete text.
 BACKSPACE key will delete text to the left of the cursor and DELETE key will
erase text to the right.
 To delete a large section of text, highlight the text using any of the methods outlined
above and press the DELETE key.
Moving, copying and pasting text
Cut text: Highlight the text you need to move and follow one of the methods listed below:
1. From the Menu bar, select Edit
2. cut (or)
3. From the standard tool bar, click on the cut button.
4. (or) Follow the key sequence Ctrl + X Copy text: From the Menu bar, select Edit
5. copy
6. (or) From the standard toolbar, click the Copy button
7. (or) Follow the key sequence Ctrl + C Paste Text: To paste previously cut or copied
text, move the cursor to the location you want to move the text to and follow one of
the methods listed below:
i) From the menu bar, select Edit
ii) Paste (or) From the standard Tool bar, click the Paste button
30
iii) (or) Follow the key sequence Ctrl + V
MS -EXCEL
Spreadsheet is software that helps to substitute the paper worksheets in the offices.
Spreadsheet displays data in the form of rows and columns. An intersection of row and
column is known as a cell.
MS-Excel is a window based spreadsheet developed by Microsoft corporation. It includes all
features of a spreadsheet package like recalculation, graphs and functions. It also provides
many Mathematical, Financial and Statistical functions. Thus it is used in many scientific and
engineering environments for analysing data. Excel can even hold graphic objects like
pictures and images.
Some important features of MS-Excel:
1. Window based application: Excel like all other applications has Toolbars, Shortcut
Menus, Auto correct, Online help and Wizards
2. Workbooks: Workbooks are the files in which worksheets related to a project are
held.
3. OLE support: Object linking and Embedding is a feature through which Excel can
contain any object like a document, a picture etc.
4. Maintaining high volume of data: Excel can contain large volume of data. A
worksheet can contain 65536 rows and 256 columns. A single cell can contain a
maximum of 255 characters. One workbook can contain a maximum of 256
worksheets.
5. Availability of functions: Several Mathematical, financial & statistical functions are
available in an Excel package.
6. Availability of Charts and Graphs: MS-Excel allows users to view data entered as
tables in a graphical form as charts, which helps the user to easily understand, analyze
data and compare data.
7. Data Analysis Tools: MS-Excel provides a set of data analysis tools called Analysis
Tool pack.
8. Sorting capability: Excel has the capability of sorting any data in Ascending or
Descending order.
9. Auto fill feature: Excel has the feature which allows filling cells with repetitive data
such as chronological dates or numbers and repeated text.
Getting started with Excel:

31
An Excel document is called a workbook. By default, Excel workbook contains 3 worksheets
designated as sheet 1, sheet 2, sheet 3. The extension name of excel workbook is .xls

application Icon.
Components of the Excel window:
An Excel window has several unique elements identified in the figure below:

columns are labeled with letters from left to right. Rows are numbered from 1 to 65,536 and
columns labelled from A to IV (256 columns).
the name of the program Microsoft Excel and the default
name of the workbook Book1 that would change as soon as you save your file and give
another name.

to work your way through Excel such as File, Edit, View, Insert, Format, Tools, Data,
Window and Help.

toolbars are displayed by default.

contents of the active cell.

number. Ex: B6
area is called
worksheet area. In this area, information or data (i.e.) either textual or numerical can be
entered and the results can be displayed. A worksheet is a large work area of 65,536 rows
and 256 columns.
tom of the screen displays brief information about
activating features within the worksheet area.

Standard Toolbar
The Standard toolbar, located beneath the menu bar, has buttons for commonly performed
tasks like adding a column of numbers, printing, sorting, and other operations. Excel lets you
customize the toolbar or even display multiple toolbars at the same time. Formatting toolbar

32
The Formatting toolbar, located beneath the Standard toolbar bar, has buttons for various
formatting operations like changing text size or style, formatting numbers and placing
borders around cells.
Formula bar and Name box
The formula bar is located beneath the toolbar at the top of the Excel worksheet. Use the
formula bar to enter and edit worksheet data. The contents of the active cell always appear in
the formula bar. When you click the mouse in the formula bar, an X and a check mark
appear. You can click the check icon to confirm and completes editing, or the X to abandon
editing.
Name box
 The Name box displays the reference of the selected cells in the form of column label
followed by row number. Creating a New Workbook: The steps to create a new
workbook are,
 On the File menu, click New. The new workbook task pane appears at the right side
of the screen. Click blank workbook. A new workbook with 3 worksheets appears.
By default, the workbook is named as Book 1, and sheet 1 is the active worksheet and
A1 is the active cell.
1. Entering data: You can enter text, numbers and dates in an Excel worksheet. To
enter data of any type, 1. Select the cell by clicking on it.
2. Type in the information.
3. Press the Enter key. When you begin typing, your data also appears in the formula
bar. Editing text: The easiest way to edit the contents of a cell is to select the cell and
then retype the entry. The new entry replaces the old contents. Alternatively, to edit
the data in a cell, press F2. Ex: Suppose you find that in the cell A6, you have entered

You can also edit part of the data in a cell:


1. Double click the cell you want to edit. The insertion point appears within the cell.
2. Delete the part of the data that you do not wish to keep.
3. Retype the data and press enter. Formatting a worksheet: Changing the style or
appearance of data in a worksheet is called formatting. You can format the data in a
worksheet by:

ng the font, size, style and colour.


Aligning data:
33
By default, any text you enter in Excel is aligned to the left and any value or number is
aligned to the Right. To change the default alignment, you can use the alignment buttons on
the formatting tool bar.
Formatting Numbers:
Formatting data in a worksheet includes changing the number of decimal places, displaying
dates, times & fractions and adding currency symbols. To format the number in a cell, the
steps are: Format/Cell/N/umber/Decimal places/2
Formatting Text:
Text can be formatted using the buttons on the formatting toolbar. Font of a cell, font size
can be changed. The font style can also be changed to bold, Italic etc. Inserting Rows &
Columns:
In Excel, rows and columns can be inserted or deleted without affecting the surrounding
rows, columns and cells.
To insert a row,
1. Rest the mouse pointer over the row above which you want to insert the new row.
2. On the Insert menu, click rows. A row is inserted and the existing row moves down after
the new row. Similarly, to insert a column,
1. Rest the mouse pointer over the column before which you want to insert the new Column.
2. On the Insert menu, click columns. Changing Row height and Column width: By default,
every row is 12.75 points high and every column is 8.43 characters wide. As you fill it with
data, however you have to change the size of rows & columns so that it is fitted to the length
of the data.
To resize a column:
1. Rest the mouse pointer on the column boundary on the right side.
2. The shape of the mouse pointer changes then
3. Drag the boundary until the required width is obtained.
(OR)
1. The column which is to be adjusted is made active by clicking on column letter.
2. The column option is selected from the Format menu.
3. Click on the width option. A dialogue box is displayed.
4. Type in the required size of the column in the text box column width. Similarly, Row
height can also be adjusted by selecting the rows. Sorting: Highlight the cells that should be
sorted and click the sort Ascending (A-Z) button or Sort Descending (Z-A) button found on
the Standard toolbar.
34
Printing:
click on the Print button
from the Standard Toolbar (or) follow the key sequence Ctrl + p Inserting Page breaks:
To set the page breaks within the worksheet, select the row you want to appear just below
the page break by clicking the row‘s label. Then ch
bar. When you attempt to print a worksheet Excel automatically inserts page breaks view.

automatic allocation of page breaks does not satisfy with your requirements, you can add the
page breaks in the required space. Step 1: select a cell above which the page break is needed.

break Saving a
click on the save button on the Tool bar. Save dialogue box appears. Type the name and
click Save.

Formulas:
In Excel. One of the powerful features is formulas. A formula is an equation that is used to
perform calculations on data in a worksheet. We can use formula to perform Mathematical,
Statistical and date/time operations on a single value or a set of values by using operators.
The cells in which formulas are stored, display the result of the calculation and not the
formula. In Excel, a formula starts with an equal (=) sign and should be followed by the
operation to be performed. We can use any number of operators in a single formula. MS-
Excel evaluates the formula according to the order of precedence of the operators.
Operator Operation Order of precedence ( ) Bracket 1 ^ Exponentiation 2 *, /
Multiplication, Division , Addition, Subtraction and Concatenation = > /< Comparisons 6
Examples of the formula expressions:
1. Suppose the values in the cells B2, C2, D2 are 34, 28, 56 respectively. To add these
values and to have the result in the cell F2,
Step i) Click on the cell in which total marks is to be displayed, i.e F2
ii) Type = ( B2 + C2 + D2 )‖
iii) Press Enter .The value ―118 will be displayed in F2.
Suppose the value of the cell B6 is 78345. Divide the value by 5 and have it in the cell E6:
Step i) Click the cell E6.

35
ii) Type ― = (B6/5) ― iii) Press Enter The value ―15669 will be displayed in the cell
E6. 3. Multiply the value 549 of the cell C3 with the value 43 of the cell F3 and have the
result in the cell I3.
Step i) Click the cell I3
ii) Type = (C3 * F3)
iii) Press Enter the result 23607 will be displayed in the cell I3.
Functions:
A function is a built-in, readymade and frequently used formula that accepts data, perform
calculations and returns results. To enter a function in a cell,
1. Click the cell in which you want the result of the function to be displayed.
2. Type = sign.
3. Type the function name.
4. Type the cell range and other arguments within brackets.
5. Press Enter. Note : To specify a range of cells, a colon (:) is used between the first
and last cell addresses. Example: = Average (B1: B10). Calculates the average of the
values in the cells B1 to B10 Mathematical functions with syntax and purpose:
i) Sum( number1, number2,…) gives the sum of the values in a specified range
ii) Abs( number) gives the absolute value of the number
iii) Fact( number) gives the factorial of the number
iv) Sqrt (number) gives the square root of the number
v) Log(number) gives the logarithm of the number Statistical functions with syntax
and purpose:
a. Average(range of cells) calculates the average of the values in a specified range
b. Stdev (range of cells) calculates the standard deviation of the given data
c. Mean( range of cells) calculates the mean of the given data
d. Max( range of cells) gives the maximum value within the range specified count( )
counts how many numbers are there in the list of arguments

Function Wizard:
The Function Wizard is a tool in Excel through which a user can enter formulas in the correct
format without any errors. It contains all the functions according to the type such as
Mathematical, Statistical, Date/time, Financial etc.
36
Steps to use the function Wizard:
1. The cell in which the function is to be inserted, is selected.
2. Select the function option from the Insert menu. The Function Wizard screen is displayed.
It lists all the functions available.
3. The function needed is selected. Click O.K
4. A dialogue box is displayed in which arguments are accepted.
5. Enter the arguments. The selected cell on the worksheet will automatically contain the
formula.
6. Click O.K. The result is shown in the selected cell. Creating Charts : Charts in Excel are
used to represent data pictorially. We can use different types of charts to represent data.
Types of charts which are available in Excel:
a. Column charts
b. Bar charts
c. Line
d. pie
e. XY (scatter)
f. Area
g. Radar
h. Surface
i. Bubble
j. Stock
k. Cylinder, Cone and Pyramid
Creating a Chart Steps
i. Enter the data in a table.
ii. Open the Insert Menu and select Chart
iii. In the Chart Wizard – Step 1 of 4, select the type of chart you want to make and click
Next
iv. In the step 2 of 4, enter chart source data and click Next
v. In the step 3 of 4, enter the chart options like label of the chart and click Next
vi. In the step 4 of 4, give the chart location where you want the chart to be located and press
Finish.
Column Chart:

37
Column charts are one of the most common types of graphs used to display data. A column
chart represents data in the form of a series of vertical bars. Each bar represents a value. For
example, to draw a column chart for the production of different crops in a region:
To construct a bar chart:
Step
 Enter the data in a table.
 Open the Insert Menu and select Chart
 In the Chart Wizard – Step 1 of 4, select Column chart and click Next
 In the step 2 of 4, enter chart source data
 In the step 3 of 4, enter the chart options like label of the chart
 In the step 4 of 4, give the chart location where you want the chart to be located and press
Finish.
Pie Chart:
A Pie chart is used to represent the distribution of a categorical data. In this chart, a circle is
divided into sectors, whose area is proportional to the frequencies or percentages of cases
under various categories. Data on each variable is entered in the Excel worksheet in a row or
column with suitable headings. Then we select the data of the first series and choose pie
chart and proceed as per the options given in the dialogue box. A separate chart pie chart
should be drawn for each data set.
Statistical Analysis Tools Microsoft Excel provides a set of data analysis tools called the
Analysis Tool Pak- that you can use to save steps when you develop complex statistical or
engineering analyses. You provide the data and parameters for each analysis; the tool uses the
appropriate statistical or engineering macro functions and then displays the results in an
output table. Some tools generate charts in addition to output tables. Related to worksheet
functions, Excel provides many other statistical, financial, and engineering worksheet
functions. Some of the statistical functions are built-in and others become available when you
install the Analysis Tool Pak. Accessing the data analysis tools: The Analysis Tool Pak
includes the tools described below. To access these tools, click Data Analysis on the Tools
menu. If the Data Analysis command is not available, you need to load the Analysis Tool Pak
add-in program.
Analysis Tools: ANOVA: Single factor ANOVA: Two-Factor with replication ANOVA:
Two-Factor without replication Correlation Covariance Descriptive statistics F-test two-

38
sample for variances Histogram Regression t-test: two sample assuming equal variances t-
test: two sample assuming unequal variances Z-test: two samples for means
Steps to use Analysis Tools:
i. From the Menu bar choose Tools and click on Data Analysis
ii. When the Data Analysis dialogue box appears, click on the one you want.
iii. The corresponding dialogue box appears. Enter the Input range and Output range
(addresses of the cells)
iv. Give the address of the cell where you want the result to be shown.
v. Click OK
vi. The result will be given in the corresponding output format.
Networking and Internet
A network is an arrangement that enables two or more computers to communicate (talk) to
each other.
Types of Networks
Networks can range from a small group of computers linked together in a class room to
thousands of computers linked together across the globe. Depending on the geographical
location, networks can be classified as
a. LAN ( Local Area Network)
b. MAN ( Metropolitan Area Network)
c. WAN (Wide Area Network)
Local Area Network: If a network is confined to a single location, typically a building, it is
called a LAN. Example: Set of interconnected computers within an office.
Metropolitan Area Network: A metropolitan area network is a network that is larger than a
LAN, it connects the computers distributed across multiple buildings. Example: the
computers in all branches of an office within a city.
Wide Area Network: When a network is located over wide areas such as cities, states,
countries or even continents, it is called a WAN. Example :
i. Computers in different branches of a Globalised company.
Internet
The internet is a global connection of computers. These computers are connected via a huge
network of telecommunication links. The internet allows you to access to a whole resource
of data and information stored at different sites (called hosts) and locations around the
world. The communication links which inter connect each host computer use a common

39
method of transmission known as TCP/IP, which stands for Transmission Control Protocol /
Internet Protocol.
Internet connection helps us to:
1. Read information on a wide range of topics
2. Send or receive E-mail
3. Down load useful programs such as virus detectors, file compression, decompression
utility etc.,
4. Share your opinions and your knowledge on a variety of topics through various new
groups.
5. Chat with other people anywhere in the world
6. View interesting video‘s listen to music or wander through a 3-D world.
Requirements for connecting to the Internet:
a) Modem: A modem is a peripheral device that allows a computer to connect and
communicate with other computers. Modem stands for Modulator Demodulator.
b) Web Browser: A browser is a software program that is necessary in order to view web
pages on the web. Ex: Internet Explorer, Netscape Navigator, Mozilla Firefox, Microsoft
outlook express etc.
c) Telephone line: A telephone line is required to transfer data from one computer to
another. The computer is connected to a modem, which, in turn, connected to a telephone
line.
d) Subscription with Internet service provider (ISP): ISP‘s are companies that provide
access to the internet. We need subscription with any ISP to get an Internet connection.
Some of the ISPs in India are VSNL, MTNL, Sify, Specrta Net etc. e)
e) World Wide Web (WWW): It refers to the collection of information accessible on the
internet. The web is similar to a library. It consists of millions and millions of pages of
text, pictures, sounds and animation on various topics. These pages, called web pages are
stored on different computers that are connected to the internet. The web pages have links
between them i.e when we click a certain word or picture in a page, it will take us to
another page. These words or pictures that help to move from one page to another are
called hyperlinks. A collection of related web pages is known as a web site. A web site
can be accessed by means of a unique name assigned to it. Internet was initially
designed for the transmission of text basing on the protocols mentioned. In order to
transmit a graphically designed web page complete with pictures, embedded sound and
animation a special language was designed which is referred to as Hyper Text Mark up
40
Language (HTML). HTML uses special text codes to define the various elements of a
web page. The WWW support a protocol called Hyper Text Transfer Protocol (HTTP).
All internet servers cannot support HTTP and so the web can be regarded as a subset of
the larger internet. HTTP provides a method of transmitting a professionally laid out page
over the text based internet. Uniform Resource Locator: (URL): Each web site has a
unique address commonly referred to as a URL. A URL specifies the exact location of the
web page on the internet.
E-Mail
E-mail or electronic mail is a service for sending or receiving messages electronically
through a computer network. The electronic mail uses various technologies that support
electronic transmission of text, data and graphics.
Some of the features of E-mail are
It is much faster than the normal mail. Messages can be sent within a matter of
seconds to any part in the world.
It can be sent to many people at the same time

41
42

You might also like