0% found this document useful (0 votes)
688 views2 pages

Integration and Configuration Model

The integration and configuration process model emphasizes systematic reuse of existing components and COTS systems to build business software. Key stages include component analysis, requirement modification, system design, and integration, with activities such as requirement specification and software evaluation. While this approach reduces costs and speeds up deployment, it may lead to compromises in meeting user needs and a loss of control over reused elements.

Uploaded by

amittimalsina999
Copyright
© © All Rights Reserved
We take content rights seriously. If you suspect this is your content, claim it here.
Available Formats
Download as PDF, TXT or read online on Scribd
0% found this document useful (0 votes)
688 views2 pages

Integration and Configuration Model

The integration and configuration process model emphasizes systematic reuse of existing components and COTS systems to build business software. Key stages include component analysis, requirement modification, system design, and integration, with activities such as requirement specification and software evaluation. While this approach reduces costs and speeds up deployment, it may lead to compromises in meeting user needs and a loss of control over reused elements.

Uploaded by

amittimalsina999
Copyright
© © All Rights Reserved
We take content rights seriously. If you suspect this is your content, claim it here.
Available Formats
Download as PDF, TXT or read online on Scribd
You are on page 1/ 2

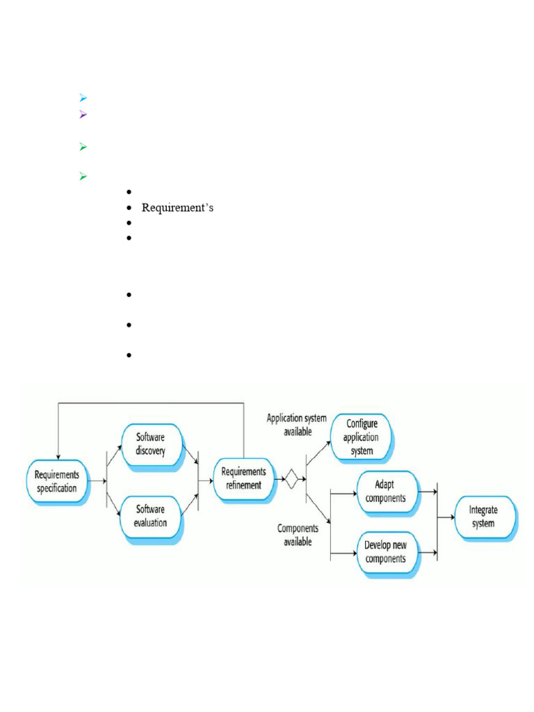
Integration and configuration process model

➢ The integration and configuration process model are based on reuse.


➢ The reused components may be configured to adapt their behavior and
functionality to the requirements of the new software or system.
➢ This approach is based on systematic reuse where systems are integrated from
existing components or COTS (Commercial-off-the-shelf) systems.
➢ Process stages include:
• Component analysis;
• Requirement’s modification;
• System design with reuse;
• Development and integration.
Reuse is now the standard approach for building many types of business system.
Types of software / reusable components:

• Web services that are developed according to service standards and


which are available for remote invocation.
• Collections of objects that are developed as a package to be
integrated with a component framework such as .NET or J2EE.
• Stand-alone commercial-off-the-shelf systems (COTS) that are
configured for use in a particular environment.
Process Activities of Integration and configuration process model

• Requirement’s specification
• Software discovery and evaluation
• Requirement’s refinement
• Application system configuration
• Component adaptation and integration

Advantages

• Reduced costs and risks as less software is developed from scratch


• Faster delivery and deployment of system

Disadvantages

• But requirements compromises are inevitable so system may not meet


real needs of users
• Loss of control over evolution of reused system elements

You might also like