0% found this document useful (0 votes)
107 views7 pages

Python Data Types

The document provides an overview of Python data types, explaining that Python is dynamically typed and allows variables to hold different types of values without explicit type declaration. It details standard data types such as Numeric, Boolean, Sequence Types (including Strings, Lists, and Tuples), Dictionaries, and Sets, along with examples demonstrating their creation and usage. The document emphasizes the characteristics and functionalities of each data type, highlighting their importance in Python programming.
Copyright
© © All Rights Reserved
We take content rights seriously. If you suspect this is your content, claim it here.
Available Formats
Download as DOCX, PDF, TXT or read online on Scribd
0% found this document useful (0 votes)
107 views7 pages

Python Data Types

The document provides an overview of Python data types, explaining that Python is dynamically typed and allows variables to hold different types of values without explicit type declaration. It details standard data types such as Numeric, Boolean, Sequence Types (including Strings, Lists, and Tuples), Dictionaries, and Sets, along with examples demonstrating their creation and usage. The document emphasizes the characteristics and functionalities of each data type, highlighting their importance in Python programming.
Copyright
© © All Rights Reserved
We take content rights seriously. If you suspect this is your content, claim it here.
Available Formats
Download as DOCX, PDF, TXT or read online on Scribd
You are on page 1/ 7

Python Data Types

Variables can hold values, and every value has a data-type. Python is a dynamically typed language; hence we do not
need to define the type of the variable while declaring it. The interpreter implicitly binds the value with its type.
Example:
a=5
The variable a holds integer value five and we did not define its type. Python interpreter will automatically interpret
variables a as an integer type.

Python enables us to check the type of the variable used in the program. Python provides us the type() function,
which returns the type of the variable passed.

example to define the values of different data types and checking its type.
a=10
b="Hi Python"
c = 10.5
print(type(a))
print(type(b))
print(type(c))
Output:
<type 'int'>
<type 'str'>
<type 'float'>

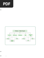
Standard data types


A variable can hold different types of values. For example, a person's name must be stored as a string whereas its id
must be stored as an integer.

Python provides various standard data types that define the storage method on each of them. The data types
defined in Python are given below.
 Numeric
 Sequence Type
 Boolean
 Set
 Dictionary

Numeric
In Python, numeric data type represent the data which has numeric value. Numeric value can be integer, floating
number or even complex numbers. These values are defined as int, float and complex class in Python.

 Integers – This value is represented by int class. It contains positive or negative whole numbers (without fraction
or decimal). In Python there is no limit to how long an integer value can be.
 Float – This value is represented by float class. It is a real number with floating point representation. It is
specified by a decimal point. Optionally, the character e or E followed by a positive or negative integer may be
appended to specify scientific notation.
 Complex Numbers – Complex number is represented by complex class. It is specified as (real part) + (imaginary
part)j. For example – 2+3j
Example:
File:

Input:
# Python program to demonstrate numeric value

a=5
print("Type of a: ", type(a))

b = 5.0
print("\nType of b: ", type(b))

c = 2 + 4j
print("\nType of c: ", type(c))

Output:
Type of a: <class 'int'>
Type of b: <class 'float'>
Type of c: <class 'complex'>

Boolean
Boolean type provides two built-in values, True and False. These values are used to determine the given statement
true or false. It denotes by the class bool. True can be represented by any non-zero value or 'T' whereas false can be
represented by the 0 or 'F'. Consider the following example.
Example:
File:

Input:
# Python program to check the boolean type
print(type(True))
print(type(False))
print(false)

Output:
<class 'bool'>
<class 'bool'>
NameError: name 'false' is not defined

Sequence Type
In Python, sequence is the ordered collection of similar or different data types. Sequences allows to store multiple
values in an organized and efficient fashion. There are several sequence types in Python –
 String
 List
 Tuple

1) String
In Python, Strings are arrays of bytes representing Unicode characters. A string is a collection of one or more
characters put in a single quote, double-quote or triple quote. In python there is no character data type, a character
is a string of length one. It is represented by str class.

Creating String
Strings in Python can be created using single quotes or double quotes or even triple quotes.
Example:
File:

Input:
# Python Program for
# Creation of String

# Creating a String
# with single Quotes
String1 = 'Welcome to the Geeks World'
print("String with the use of Single Quotes: ")
print(String1)

# Creating a String
# with double Quotes
String1 = "I'm a Geek"
print("\nString with the use of Double Quotes: ")
print(String1)
print(type(String1))

# Creating a String
# with triple Quotes
String1 = '''I'm a Geek and I live in a world of "Geeks"'''
print("\nString with the use of Triple Quotes: ")
print(String1)
print(type(String1))

# Creating String with triple


# Quotes allows multiple lines
String1 = '''Geeks
For
Life'''
print("\nCreating a multiline String: ")
print(String1)

Output:
String with the use of Single Quotes:
Welcome to the Geeks World

String with the use of Double Quotes:


I'm a Geek
<class 'str'>

String with the use of Triple Quotes:


I'm a Geek and I live in a world of "Geeks"
<class 'str'>

Creating a multiline String:


Geeks
For
Life

2) List
Lists are just like the arrays, declared in other languages which is a ordered collection of data. It is very flexible as the
items in a list do not need to be of the same type.

Creating List
However, the list can contain data of different types. The items stored in the list are separated with a comma (,) and
enclosed within square brackets [].

We can use slice [:] operators to access the data of the list. The concatenation operator (+) and repetition operator
(*) works with the list in the same way as they were working with the strings.
Example:
File:

Input:
list1 = [1, "hi", "Python", 2]
#Checking type of given list
print(type(list1))

#Printing the list1


print (list1)

# List slicing
print (list1[3:])

# List slicing
print (list1[0:2])

# List Concatenation using + operator


print (list1 + list1)

# List repetation using * operator


print (list1 * 3)

Output:
[1, 'hi', 'Python', 2]
[2]
[1, 'hi']
[1, 'hi', 'Python', 2, 1, 'hi', 'Python', 2]
[1, 'hi', 'Python', 2, 1, 'hi', 'Python', 2, 1, 'hi', 'Python', 2]

3) Tuple
Just like list, tuple is also an ordered collection of Python objects. The only difference between tuple and list is that
tuples are immutable i.e. tuples cannot be modified after it is created. It is represented by tuple class. A tuple is a
read-only data structure as we can't modify the size and value of the items of a tuple.
Creating Tuple
In Python, tuples are created by placing a sequence of values separated by ‘comma’ (,) with or without the use of
parentheses () for grouping of the data sequence. Tuples can contain any number of elements and of any datatype
(like strings, integers, list, etc.).

Note: Tuples can also be created with a single element, but it is a bit tricky. Having one element in the parentheses is
not sufficient, there must be a trailing ‘comma’ to make it a tuple.
Example:
File:

Input:
tup = ("hi", "Python", 2)
# Checking type of tup
print (type(tup))

#Printing the tuple


print (tup)

# Tuple slicing
print (tup[1:])
print (tup[0:1])

# Tuple concatenation using + operator


print (tup + tup)

# Tuple repatation using * operator


print (tup * 3)

# Adding value to tup. It will throw an error.


t[2] = "hi"

Output:
<class 'tuple'>
('hi', 'Python', 2)
('Python', 2)
('hi',)
('hi', 'Python', 2, 'hi', 'Python', 2)
('hi', 'Python', 2, 'hi', 'Python', 2, 'hi', 'Python', 2)

Traceback (most recent call last):


File "main.py", line 14, in <module>
t[2] = "hi";
TypeError: 'tuple' object does not support item assignment

Dictionary
Dictionary is an unordered set of a key-value pair of items. It is like an associative array or a hash table where each
key stores a specific value. Key can hold any primitive data type, whereas value is an arbitrary Python object.
Creating Dictionary
The items in the dictionary are separated with the comma (,) and enclosed in the curly braces {}.
Example:
File:

Input:
Dictionary
Dictionary is an unordered set of a key-value pair of items. It is like an associative array or a hash table where each
key stores a specific value. Key can hold any primitive data type, whereas value is an arbitrary Python object.

The items in the dictionary are separated with the comma (,) and enclosed in the curly braces {}.

Consider the following example.

d = {1:'Jimmy', 2:'Alex', 3:'john', 4:'mike'}

# Printing dictionary
print (d)

# Accesing value using keys


print("1st name is "+d[1])
print("2nd name is "+ d[4])

print (d.keys())
print (d.values())

Output:
1st name is Jimmy
2nd name is mike
{1: 'Jimmy', 2: 'Alex', 3: 'john', 4: 'mike'}
dict_keys([1, 2, 3, 4])
dict_values(['Jimmy', 'Alex', 'john', 'mike'])

In Python, Set is an unordered collection of data type that is iterable, mutable and has no duplicate elements. The
order of elements in a set is undefined though it may consist of various elements.

Creating Sets
Sets can be created by using the built-in set() function with an iterable object or a sequence by placing the sequence
inside curly braces, separated by ‘comma’. Type of elements in a set need not be the same, various mixed-up data
type values can also be passed to the set.
Example:
File:

Input:
# Python program to demonstrate
# Creation of Set in Python

# Creating a Set
set1 = set()
print("Initial blank Set: ")
print(set1)

# Creating a Set with


# the use of a String
set1 = set("GeeksForGeeks")
print("\nSet with the use of String: ")
print(set1)

# Creating a Set with


# the use of a List
set1 = set(["Geeks", "For", "Geeks"])
print("\nSet with the use of List: ")
print(set1)

# Creating a Set with


# a mixed type of values
# (Having numbers and strings)
set1 = set([1, 2, 'Geeks', 4, 'For', 6, 'Geeks'])
print("\nSet with the use of Mixed Values")
print(set1)

Output:
Initial blank Set:
set()

Set with the use of String:


{'F', 'o', 'G', 's', 'r', 'k', 'e'}

Set with the use of List:


{'Geeks', 'For'}

Set with the use of Mixed Values


{1, 2, 4, 6, 'Geeks', 'For'}

You might also like