0% found this document useful (0 votes)
31 views23 pages

CS111 2020 SWPart Lect10 Python If While

Uploaded by

qwer353666
Copyright
© © All Rights Reserved
We take content rights seriously. If you suspect this is your content, claim it here.
Available Formats
Download as PDF, TXT or read online on Scribd
0% found this document useful (0 votes)
31 views23 pages

CS111 2020 SWPart Lect10 Python If While

Uploaded by

qwer353666
Copyright
© © All Rights Reserved
We take content rights seriously. If you suspect this is your content, claim it here.
Available Formats
Download as PDF, TXT or read online on Scribd
You are on page 1/ 23

CS111 – Fundamentals of Computer Science

Conditional Statements
While Loop
Sabah Sayed
Examples
Write a python program to calculate
the area of a circle. Get the radius
from the user and use math.pi

# load the math library


import math
print(math.pi) o/p
radius=float(input("Enter the Radius "))
# area= math.pi*(radius**2)
area=round(math.pi,2) * math.pow(radius,2)
print("Area=", area)
Python Shortcuts operators

Python Not Support


++ , --
Testing logical operators
• Note: or, and uses the short-circuit
print(True)
evaluation
print(type(True))
• e.g., A > B or C > D
print(1 == 1)
if A > B evaluates to True then there is
print(1 == 2) no need to move on and evaluate C >
print(1 != 1) D so Python skips it and moves on
print(1 < 2) • e.g., A > B and C > D
print(1 > 2 and 2 < 5) if A > B evaluates to False then there is
print(1 > 2 or 2 < 5) no need to move on and evaluate C > D
print(not 1 > 2 and 2 < 5)
Conditional statements (if)
# syntax to write if condition
if condition :
statements1_here # Note indentation (i.e., 4 spaces) to identify block_stmt of if

# it will be executed if the condition is True


else:
statements2_here # note indentation to identify block_stmt inside else
# it will be executed if the condition is False

# note removing the indentation to identify stmt outside if-else


statements3_here # This line will always print
Conditional statements (Multiple if)
Note: one-line if stmt
Example
Note: Indentation is very important
Example: Conditional statements (if-else)
x=5
if x > 0:
print ("x is positive!") # note the indentation to identify stmt inside if
print ("from inside if")
else:
print ("x is less than 0!") # note the indentation to identify stmt inside else
print("from inside else")

# note removing the indentation to identify stmt outside if-else


print ("This line will always print")
Example: Multi-way "if" Statements (“elif”)
x=0
if x > 0:
print ("x is positive!")
elif x == 0:
print ("x is zero!")
else:
print ("x is less than 0!")

print ("This line will always print")


Example: Nested "if" Statements
x=7
if x > 0:
print ("x is postiive!")
if x % 2 == 0:
print ("x is even!")
else:
print ("x is odd!")
# the same level of indentation
else:
print ("x is not positive")
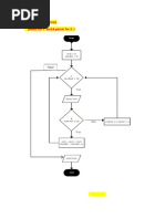
“while” Loops
while condition:
print ("this will continue to print over and over again")
print ("... as long as the condition above evaluates to True")

Note the
indentation to
identify block
of statements
inside while
Example: “while” Loop
# compute a power for a given number
num=int(input("Enter your number"))
po=int(input("Enter power"))
temp=1
temppo=po
while po>=1:
temp*=num
po-=1
print (num,"**", temppo,"=",temp)
Example: “while” Loop
# compute a power of two for a given number
flag = 'yes'
while flag=='yes':
num=int(input("Enter your number"))
print(num,"**2=",num**2)
flag=input("Do you want to continue")
Example: “while” Loop
''' take a number (n) from the user
then print numbers from 1 to n in the same line'''
n=int(input('Enter a number'))
i=1
while i<=n:
print (i,' ', end='')
i+=1 # i=i+1 Note: passing end=‘’ to didn’t make
the print a new line
print()
print("Thanks for using my program")
1
“Infinite” Loops: what o/p of the following?
# infinite loop that never ends
var = 1
while var == 1 : # This constructs an infinite loop
num = input("Enter a number :")
print ("You entered: ", num)
print ("Good bye!") # never executed
2 3
Note: one-line var = 0
var = 1 while stmt
# any value except 0 means true # any value except 0 means true
while var : print ("var is true") while var : print ("var is true")
print ("Good bye!") print ("Good bye!")
1
“break” with while-loop
counter=0
while True: break: is a keyword, which means
counter += 1 exist from the current loop

print (counter, ' ', end='')


if counter >= 6:
print ("Breaking the loop!")
break
print("outside loop & counter=",counter)
“continue” with while-loop
Write a Python program that prints all the numbers from 0 to 6
except 3 and 6. continue: is a keyword,
which means leave the
current iteration and starts
counter = 0 a new iteration
while counter <= 6:
if counter == 3 or counter == 6: The number is: 0
print ( counter, "--skipping") The number is: 1
counter += 1
continue
The number is: 2
print ("The number is:", counter) 3 --skipping
counter +=1 The number is: 4
The number is: 5
6 --skipping
Example
Write a Python program that prints all the numbers from 1 to 5
except even numbers.
counter = 0 Continue with break
while True:
counter += 1
if counter % 2 == 0:
print ("Even no.=", counter,"--skipping")
continue
print ("The number is:", counter)
if counter >= 5:
print ("Breaking the loop!")
break
Convert from ASCII code to a char and vice versa
• ord (char_value): this is a built-in
function takes a char and returns its
ascii code
• chr (int_value): this is a built-in
function takes an integer value (i.e.,
ascii code) and returns the char that
represents the given ascii
Homework
• Use loop to allow user to enter a number and if it is even,
print a message “this is an even number”, then allow him to
enter another number. This loop will stop if the user enter an
odd number
Example: uses a number of "nested" if statements to
convert a numeric grade into a letter grade.
grade = int(input("Enter a student grade: "))
if grade >= 90:
print("A")
else:
if grade >= 80:
print("B")
else:
if grade >= 70:
print("C")
else:
if grade >= 65:
print("D")
else: Q) Can you convert this example into multi-way if?
print("F")
Homework
• Write a program that asks the user for a number between 1
and 5 (inclusive). Then report to the user the following:
– If the number is even
– If the nubmer is odd
– If the number is prime
– If the number is not prime
• Ensure that the user enters a number between 1 and 5 (you
can print an error message if they supply an invalid number)
Homework
• Write a program that asks the user for the price of an item
they are purchasing. Items are eligible for a discount based
on their price as follows:
– $10 or less: no discount
– Between $10 and $50: 10% discount
– Over $50: 20% discount
• Ensure that you don't allow the user to enter negative values
or zero as a price value

You might also like