0% found this document useful (0 votes)
50 views11 pages

RPH Sample

这些文档记录了多个华文课程的每日教学计划,包括教学日期、时间、班级、课题、学习目标和教学步骤等信息。教学计划涵盖不同年级和时间,目标是帮助学生掌握古文翻译和理解能力。
Copyright
© © All Rights Reserved
We take content rights seriously. If you suspect this is your content, claim it here.
Available Formats
Download as DOCX, PDF, TXT or read online on Scribd
0% found this document useful (0 votes)
50 views11 pages

RPH Sample

这些文档记录了多个华文课程的每日教学计划,包括教学日期、时间、班级、课题、学习目标和教学步骤等信息。教学计划涵盖不同年级和时间,目标是帮助学生掌握古文翻译和理解能力。
Copyright
© © All Rights Reserved
We take content rights seriously. If you suspect this is your content, claim it here.
Available Formats
Download as DOCX, PDF, TXT or read online on Scribd
You are on page 1/ 11

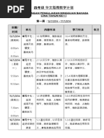
每日教学计划

1 科目 华文
2 教学日期 2023(星期一)
3 教学时间 10.30am – 11.30am
4 班级 3KRK/ 3A
5 课题 第四单元 三、阿加西斯教授的观察课
6 学习标准 2.2.1
7 学习目标 学生能翻译最少 2 段古文。
学生能回答最少 2 题问题。

8 教学步骤 初步理解课文,参考注释。
分组活动:
 翻译《伤仲永》各段落。
 分析文章主旨。
回答课本问题。
巩固练习

9 跨课程元素 道德价值
10 教具 白板
11 教学评估 随堂观察、作业
12 反思 /18 学生达标。
/18 学生未出席课堂。

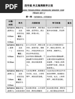
每日教学计划

1 科目 华文
2 教学日期 2023(星期一)
3 教学时间 1.00pm – 2.00pm
4 班级 1B
5 课题 第四单元 三、苦瓜
6 学习标准 2.2.1
7 学习目标 学生能翻译最少 2 段古文。
学生能回答最少 2 题问题。

8 教学步骤 初步理解课文,参考注释。
分组活动:
 翻译《再别康桥》各段落。
 分析文章主旨。
回答课本问题。
巩固练习

9 跨课程元素 道德价值
10 教具 白板
11 教学评估 随堂观察、作业
12 反思 /12 学生达标。
/12 学生未出席课堂。

每日教学计划

1 科目 华文
2 教学日期 21.11.2022(星期二)
3 教学时间 7.30am – 8.00am
4 班级 Peralihan
5 课题 第四单元 三、阿加西斯教授的观察课
6 学习标准 2.2.1
7 学习目标 学生能翻译最少 2 段古文。
学生能回答最少 2 题问题。

8 教学步骤 初步理解课文,参考注释。
分组活动:
 翻译《伤仲永》各段落。
 分析文章主旨。
回答课本问题。
巩固练习

9 跨课程元素 道德价值
10 教具 白板
11 教学评估 随堂观察、作业
12 反思 /10 学生达标。
/10 学生未出席课堂。
每日教学计划

1 科目 华文
2 教学日期 21.11.2022(星期二)
3 教学时间 8.00am – 9.00am
4 班级 1KRK/ 1A
5 课题 第四单元 三、苦瓜
6 学习标准 2.2.1
7 学习目标 学生能翻译最少 2 段古文。
学生能回答最少 2 题问题。

8 教学步骤 初步理解课文,参考注释。
分组活动:
 翻译各段落。
 分析文章主旨。
回答课本问题。
巩固练习

9 跨课程元素 道德价值
10 教具 白板
11 教学评估 随堂观察、作业
12 反思 /9 学生达标。
/9 学生未出席课堂。

每日教学计划

1 科目 华文
2 教学日期 22.11.2022(星期二)
3 教学时间 11.30am – 12.30pm
4 班级 2KRK/ 2A
5 课题 第四单元 三、阿加西斯教授的观察课
6 学习标准 2.2.1
7 学习目标 学生能翻译最少 2 段古文。
学生能回答最少 2 题问题。

8 教学步骤 初步理解课文,参考注释。
分组活动:
 翻译各段落。
 分析文章主旨。
回答课本问题。
巩固练习

9 跨课程元素 道德价值
10 教具 白板
11 教学评估 随堂观察、作业
12 反思 /8 学生达标。
/8 学生未出席课堂。

每日教学计划

1 科目 华文
2 教学日期 22.11.2022(星期二)
3 教学时间 12.30pm – 1.30pm
4 班级 3KRK/ 3A
5 课题 第四单元 四、表哥驾到
6 学习标准 2.2.1
7 学习目标 学生能翻译最少 2 段古文。
学生能回答最少 2 题问题。

8 教学步骤 初步理解课文,参考注释。
分组活动:
 翻译各段落。
 分析文章主旨。
回答课本问题。
巩固练习

9 跨课程元素 道德价值
10 教具 白板
11 教学评估 随堂观察、作业
12 反思 /9 学生达标。
/9 学生未出席课堂。

每日教学计划

1 科目 华文
2 教学日期 23.11.2022(星期三)
3 教学时间 9.00am – 10.00am
4 班级 1B
5 课题 第四单元 四、表哥驾到
6 学习标准 2.2.1
7 学习目标 学生能翻译最少 2 段古文。
学生能回答最少 2 题问题。

8 教学步骤 初步理解课文,参考注释。
分组活动:
 翻译各段落。
 分析文章主旨。
回答课本问题。
巩固练习

9 跨课程元素 道德价值
10 教具 白板
11 教学评估 随堂观察、作业
12 反思 / 8 学生达标。
/ 8 学生未出席课堂。

每日教学计划

1 科目 华文
2 教学日期 23.11.2022(星期三)
3 教学时间 12.00pm – 1.00pm
4 班级 2KRK/ 2A
5 课题 第四单元 三、阿加西斯教授的观察课
6 学习标准 2.2.1
7 学习目标 学生能翻译最少 2 段古文。
学生能回答最少 2 题问题。

8 教学步骤 初步理解课文,参考注释。
分组活动:
 翻译各段落。
 分析文章主旨。
回答课本问题。
巩固练习

9 跨课程元素 道德价值
10 教具 白板
11 教学评估 随堂观察、作业
12 反思 / 12 学生达标。
/ 12 学生未出席课堂。

每日教学计划

1 科目 华文
2 教学日期 23.11.2022(星期四)
3 教学时间 8.00am – 9.00am
4 班级 3B
5 课题 预备班华文练习
6 学习标准 2.2.1
7 学习目标 学生能翻译最少 2 段古文。
学生能回答最少 2 题问题。

8 教学步骤 初步理解课文,参考注释。
分组活动:
 翻译各段落。
 分析文章主旨。
回答课本问题。
巩固练习
9 跨课程元素 道德价值
10 教具 白板
11 教学评估 随堂观察、作业
12 反思 / 9 学生达标。
/ 9 学生未出席课堂。

每日教学计划

1 科目 华文
2 教学日期 24.11.2022(星期四)
3 教学时间 10.30am – 11.30am
4 班级 1KRK/ 1A
5 课题 第四单元 三、苦瓜
6 学习标准 2.2.1
7 学习目标 学生能翻译最少 2 段古文。
学生能回答最少 2 题问题。

8 教学步骤 初步理解课文,参考注释。
分组活动:
 翻译各段落。
 分析文章主旨。
回答课本问题。
巩固练习

9 跨课程元素 道德价值
10 教具 白板
11 教学评估 随堂观察、作业
12 反思 /18 学生达标。
/18 学生未出席课堂。
每日教学计划

1 科目 华文
2 教学日期 24.11.2022(星期四)
3 教学时间 10130am – 12.30pm
4 班级 Peralihan
5 课题 第四单元 三、阿加西斯教授的观察课
6 学习标准 2.2.1
7 学习目标 学生能翻译最少 2 段古文。
学生能回答最少 2 题问题。

8 教学步骤 初步理解课文,参考注释。
分组活动:
 翻译各段落。
 分析文章主旨。
回答课本问题。
巩固练习

9 跨课程元素 道德价值
10 教具 白板
11 教学评估 随堂观察、作业
12 反思 / 16 学生达标。
/ 16 学生未出席课堂。

每日教学计划

1 科目 华文
2 教学日期 24.11.2022(星期四)
3 教学时间 1.00pm – 2.00pm
4 班级 2B
5 课题 第四单元 四、表哥驾到
6 学习标准 2.2.1
7 学习目标 学生能翻译最少 2 段古文。
学生能回答最少 2 题问题。

8 教学步骤 初步理解课文,参考注释。
分组活动:
 翻译各段落。
 分析文章主旨。
回答课本问题。
巩固练习

9 跨课程元素 道德价值
10 教具 白板
11 教学评估 随堂观察、作业
12 反思 / 16 学生达标。
/ 16 学生未出席课堂。

每日教学计划

1 科目 华文
2 教学日期 24.11.2022(星期五)
3 教学时间 8.00am – 9.00am
4 班级 2B
5 课题 预备班华文练习
6 学习标准 2.2.1
7 学习目标 学生能翻译最少 2 段古文。
学生能回答最少 2 题问题。

8 教学步骤 初步理解课文,参考注释。
分组活动:
 翻译各段落。
 分析文章主旨。
回答课本问题。
巩固练习

9 跨课程元素 道德价值
10 教具 白板
11 教学评估 随堂观察、作业
12 反思 / 9 学生达标。
/ 9 学生未出席课堂。
每日教学计划

1 科目 华文
2 教学日期 25.11.2022(星期五)
3 教学时间 9.00am – 10.00am
4 班级 3B
5 课题 第四单元 二、家园落日
6 学习标准 2.2.1
7 学习目标 学生能翻译最少 2 段古文。
学生能回答最少 2 题问题。

8 教学步骤 初步理解课文,参考注释。
分组活动:
 翻译各段落。
 分析文章主旨。
回答课本问题。
巩固练习

9 跨课程元素 道德价值
10 教具 白板
11 教学评估 随堂观察、作业
12 反思 /10 学生达标。
/10 学生未出席课堂。

每日教学计划

1 科目 华文
2 教学日期 25.11.2022(星期五)
3 教学时间 11.00am – 12.00pm
4 班级 Peralihan
5 课题 应用文
6 学习标准 2.2.1
7 学习目标 学生能翻译最少 2 段古文。
学生能回答最少 2 题问题。
8 教学步骤 初步理解课文,参考注释。
分组活动:
 翻译各段落。
 分析文章主旨。
回答课本问题。
巩固练习

9 跨课程元素 道德价值
10 教具 白板
11 教学评估 随堂观察、作业
12 反思 /22 学生达标。
/22 学生未出席课堂。

You might also like