0% found this document useful (0 votes)
23 views7 pages

Web Application Development-U5

- The primary objective of Express.js route management is to enhance maintainability by reducing code duplication and improving scalability. - When evaluating the impact of adopting new technologies, a key consideration is how it affects maintainability and optimization of resources like server-side processing. - Application programming interfaces (APIs) play an important role in establishing communication between the front-end and back-end of a web application.

Uploaded by

Nandini KG
Copyright
© © All Rights Reserved
We take content rights seriously. If you suspect this is your content, claim it here.
Available Formats
Download as XLSX, PDF, TXT or read online on Scribd
0% found this document useful (0 votes)
23 views7 pages

Web Application Development-U5

- The primary objective of Express.js route management is to enhance maintainability by reducing code duplication and improving scalability. - When evaluating the impact of adopting new technologies, a key consideration is how it affects maintainability and optimization of resources like server-side processing. - Application programming interfaces (APIs) play an important role in establishing communication between the front-end and back-end of a web application.

Uploaded by

Nandini KG
Copyright
© © All Rights Reserved
We take content rights seriously. If you suspect this is your content, claim it here.
Available Formats
Download as XLSX, PDF, TXT or read online on Scribd
You are on page 1/ 7

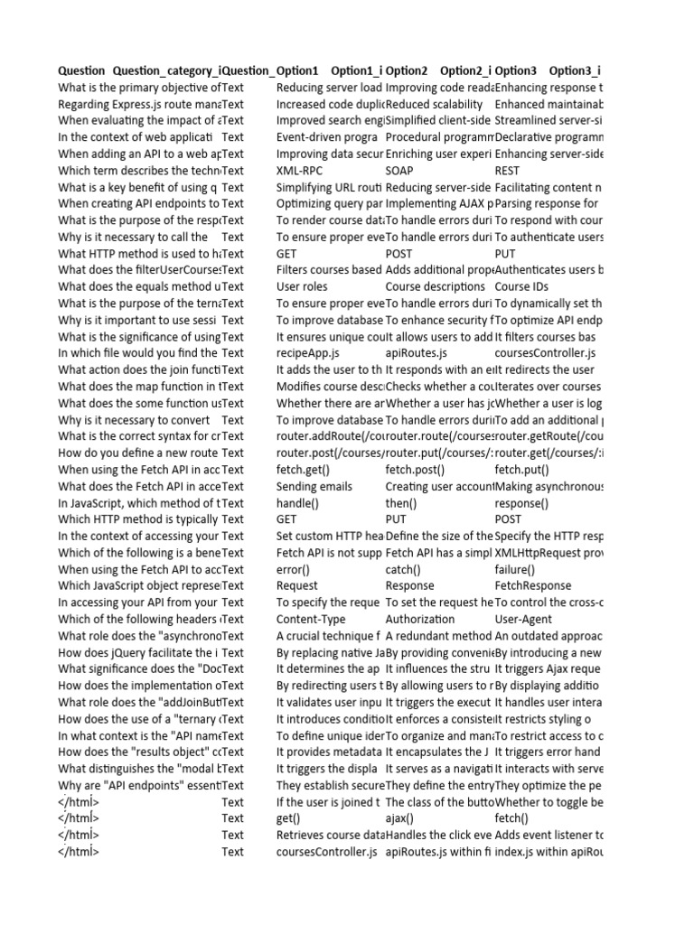
Question Question_ category_iQuestion_ Option1 Option1_i Option2 Option2_i Option3 Option3_i

What is the primary objective ofText Reducing server load Improving code readab Enhancing response t
Regarding Express.js route manaText Increased code duplicReduced scalability Enhanced maintainabi
When evaluating the impact of ad Text Improved search engiSimplified client-side Streamlined server-si
In the context of web applicati Text Event-driven progra Procedural programmDeclarative programm
When adding an API to a web app Text Improving data securiEnriching user experi Enhancing server-side
Which term describes the technol Text XML-RPC SOAP REST
What is a key benefit of using q Text Simplifying URL routi Reducing server-side Facilitating content n
When creating API endpoints to Tr ext Optimizing query par Implementing AJAX poParsing response for
What is the purpose of the respoText To render course dataTo handle errors duri To respond with cours
Why is it necessary to call the Text To ensure proper evenTo handle errors duri To authenticate users
What HTTP method is used to hand Text GET POST PUT
What does the filterUserCoursesText Filters courses based Adds additional proper Authenticates users b
What does the equals method use Text User roles Course descriptions Course IDs
What is the purpose of the ternaText To ensure proper evenTo handle errors duri To dynamically set th
Why is it important to use sessi Text To improve database To enhance security fTo optimize API endpo
What is the significance of usingText It ensures unique courIt allows users to add It filters courses bas
In which file would you find the Text recipeApp.js apiRoutes.js coursesController.js
What action does the join functioText It adds the user to th It responds with an erIt redirects the user
What does the map function in tText Modifies course descrChecks whether a cour Iterates over courses
What does the some function usText Whether there are any Whether a user has joWhether a user is log
Why is it necessary to convert Text To improve database To handle errors durinTo add an additional p
What is the correct syntax for crText router.addRoute(/cour router.route(/coursesrouter.getRoute(/cour
How do you define a new route in Text router.post(/courses/:router.put(/courses/:irouter.get(/courses/:i
When using the Fetch API in acc Text fetch.get() fetch.post() fetch.put()
What does the Fetch API in accessText Sending emails Creating user accountMaking asynchronous
In JavaScript, which method of t Text handle() then() response()
Which HTTP method is typically uText GET PUT POST
In the context of accessing your Text Set custom HTTP headDefine the size of the Specify the HTTP resp
Which of the following is a beneText Fetch API is not supp Fetch API has a simpl XMLHttpRequest provi
When using the Fetch API to acceText error() catch() failure()
Which JavaScript object represenText Request Response FetchResponse
In accessing your API from your Text To specify the reque To set the request he To control the cross-o
Which of the following headers cText Content-Type Authorization User-Agent
What role does the "asynchronoText A crucial technique f A redundant method An fo outdated approach
How does jQuery facilitate the i Text By replacing native JaBy providing convenieBy introducing a new
What significance does the "DocText It determines the ap It influences the stru It triggers Ajax reque
How does the implementation ofTexta By redirecting users t By allowing users to rBy displaying additio
What role does the "addJoinButto Text It validates user inpu It triggers the execut It handles user intera
How does the use of a "ternary oText It introduces conditioIt enforces a consistenIt restricts styling o
In what context is the "API nameText To define unique identTo organize and manag To restrict access to c
How does the "results object" coText It provides metadata It encapsulates the J It triggers error hand
What distinguishes the "modal bText It triggers the displa It serves as a navigati It interacts with serve
Why are "API endpoints" essentiText
</body> They establish secureThey define the entryThey optimize the pe
</html>
</body> Text If the user is joined t The class of the buttoWhether to toggle bet
</html>
</body> Text get() ajax() fetch()
</html>
</body> Text Retrieves course dataHandles the click eve Adds event listener to
</html> Text coursesController.js apiRoutes.js within fi index.js within apiRou
</body>
</html> Text Clears the modal bodReturns an array of coHandles errors result
What is the primary reason for adText To create new API en To configure databas To handle AJAX reque
Why is it necessary to have a sp Text To route requests to tTo ensure requests a To maintain a clear s
Which action is responsible for eText join index filterUserCourses
In which file should the code fo Text apiRoutes.js index.js coursesController.js
What is the purpose of the filt Text To authenticate usersTo filter course listingTo handle API errors
How does the application handleText By displaying an erro By redirecting to the By allowing enrollmen
What is the purpose of adding theText To define web routes To handle AJAX requeTo configure databas
Which method is primarily used b Text Web sockets HTTP polling UDP connections
How does long polling differ fromText Long polling maintainLong polling reduces Traditional polling sen
Which protocol enables a true o Text HTTP TCP FTP
In a Node.js application, which Text npm install socket.io npm install socket.io npm install socket.io
How does socket.io enable bidir Text By using only HTTP reBy utilizing asynchronBy triggering and han
What is the purpose of the messText To authenticate usersTo establish initial c To handle client disc
How does the server distribute meText By sending individual By broadcasting messBy establishing separa
How does the client-side JavaScrText By directly updating By emitting a custom By triggering a page r
What JavaScript library is commoText jQuery React Angular
In a chat application using SockeText newUser() userJoined() connect()
<p>Match the Socket.io feature Text A-1, B-2, C-4, D-3 A-2, B-1, C-4, D-3 A-1, B-4, C-2, D-3
In a Socket.io-based chat applic Text sendAll() emit() broadcast()
Which factors should be considerText Load balancing, cachi Code obfuscation, minClient-side rendering,
Which architectural pattern is mText MVC (Model-View-Cont MVP (Model-View-PreMVVM (Model-View-V
How can you optimize client-sid Text Implement lazy loadinMinify and bundle cli Pre-fetch data for act
Option4 Option4_i Option5 Option5_i Answer Solution Solution_i Hint Hint_imag Blooms_lev
Providing flexibility in data format selection 4 Providing flexibility in data format selection 1
Hindered performance 3 Enhanced maintainability 2
Facilitated integration with client framewo 4 Facilitated integration with client framewo 2
Imperative programming 1 Event-driven programming 2
Ensuring compliance with REST principles 2 Enriching user experience 2
Ajax 4 Ajax 1
Enhancing session management 3 Facilitating content negotiation 1
Utilizing content negotiation 3 Parsing response formats 1
To authenticate users before accessing cou 3 To respond with course data in JSON forma 1
To optimize database queries 1 To ensure proper event delegation for the j 1
DELETE 1 GET 1
Handles errors during course filtering 2 Adds additional properties to course data i 1
User IDs 3 Course IDs 1
To optimize database queries 3 To dynamically set the button's appearance 1
To handle errors during AJAX requests 2 To enhance security for user authenticatio 2
It handles errors during course joining 1 It ensures unique course IDs in the user's c 1
index.js 1 recipeApp.js 2
It renders a view with course details. 2 It responds with an error indicating the use 1
Authenticates users 3 Iterates over courses to add a flag indicatin 1
Whether there are any errors in the middl 2 Whether a user has joined a specific course 1
To authenticate users before accessing cou 3 To add an additional property indicating us 2
router.get(/courses, coursesController.inde 4 This syntax defines a new GET route for the 2
router.delete(/courses/:id/join, coursesCont 3 This syntax defines a new GET route for joini 2
fetch() 4 fetch() 2
Generating PDF files 3 Making asynchronous HTTP requests 1
fetch.then() 2 then() 2
DELETE 2 PUT 1
Control the caching behavior of the reques 1 Set custom HTTP headers for the request 1
Fetch API cannot handle JSON data 2 Fetch API has a simpler and more intuitive 1
fetch.catch() 2 catch() 1
XHRResponse 2 Response 1
To define the caching strategy 3 To control the cross-origin request behavio 1
All of the mentioned 4 All of the mentioned 1
A secondary option for page navigation 1 A crucial technique for enhancing user exp 2
By minimizing the need for client-side scrip 2 By providing convenient methods for making 2
It governs the manipulation of web page e 4 It governs the manipulation of web page e 1
By hiding course listings from unauthorized 2 By allowing users to register for courses dir 2
It formats JSON data for display 3 It handles user interactions with the join b 1
It overrides CSS rules defined in external st 1 It introduces conditional formatting based 2
To regulate the flow of data between client 2 To organize and manage API routes effectiv 2
It controls the timing of asynchronous call 2 It encapsulates the JSON data returned fro 2
It modifies the layout of the web page 1 It triggers the display of dynamic content 2
They regulate the distribution of client-side 2 They define the entry points for accessing 2
If event listeners should be added or remo 2 The class of the button based on join status 2
getJSON() 1 get() 2
Populates the modal body with course detai 3 Adds event listener to the join button for 2
coursesController.js within join 3 index.js within apiRoutes 2
Sends a JSON response with HTTP status co 4 Sends a JSON response with HTTP status co 2
To define user authentication protocols 3 Adding routes to index.js facilitates the ha 1
To improve database query performance 3 The provided text emphasizes the importanc 2
errorJSON 1 The join action in the courses controller is 1
app.js 3 Handling API errors is typically done within 2
To process form submissions 2 The filterUserCourses middleware function is 1
By terminating the connection 1 The application displays an error message if 2
To create API-specific routes 4 The apiRoutes.js file is created to define ro 1
SMTP protocols 1 Socket.io primarily utilizes web sockets to 1
Traditional polling relies on UDP connection 2 Long polling reduces the number of request 2
SMTP 2 Web sockets use the TCP protocol to establ 1
yarn add socket.io 2 The -S flag is used to save socket.io as a d 2
By establishing separate connections for in 3 Socket.io allows bidirectional communicatio 2
To send and receive data between client an 4 The message event is used to send and recei 1
By storing messages in a database 2 The server broadcasts messages to all conn 2
By invoking a server-side function 2 The client-side JavaScript code emits a cus 2
Vue.js 1 jQuery is commonly used to dynamically upd 1
joinRoom() userConnected() 2 When a new user joins the chat room, the se 2
A-1, B-2, C-3, D-4 A-3, B-2, C-4, D-1 1 Rooms are used for grouping clients, namesp 2
multicast() transmit() 2 The 'emit()' method is commonly used in Soc 2
Authentication, auth Continuous integratio 1 Scalability considerations for a Socket.io 2
Pub/Sub (Publisher/SuPAC (Presentation-Abs 4 The Pub/Sub architectural pattern, where cl 2
Use server-side rendeOptimize DOM manipula 1 Implementing lazy loading for message histo 2
Difficulty_ Topic_tagsPrerequisi Source Concept_SOrder math_typeforce_upload
2 D02B28GT23T23 Edwisely 1 0
2 D02B28GT23T23 Edwisely 1 0
2 D02B28GT23T23 Edwisely 1 0
2 D02B28GT23T23 Edwisely 1 0
2 D02B28GT23T23 Edwisely 1 0
2 D02B28GT23T23 Edwisely 1 0
2 D02B28GT23T23 Edwisely 1 0
2 D02B28GT23T23 Edwisely 1 0
2 D02B28GT23T24 Edwisely 1 0
2 D02B28GT23T24 Edwisely 1 0
2 D02B28GT23T24 Edwisely 1 0
2 D02B28GT23T24 Edwisely 1 0
2 D02B28GT23T24 Edwisely 1 0
2 D02B28GT23T24 Edwisely 1 0
2 D02B28GT23T24 Edwisely 1 0
2 D02B28GT23T24 Edwisely 1 0
2 D02B28GT23T24 Edwisely 1 0
2 D02B28GT23T24 Edwisely 1 0
2 D02B28GT23T24 Edwisely 1 0
2 D02B28GT23T24 Edwisely 1 0
2 D02B28GT23T24 Edwisely 1 0
2 D02B28GT23T24 Edwisely 1 0
2 D02B28GT23T24 Edwisely 1 0
2 D02B28GT23T25 Edwisely 1 0
2 D02B28GT23T25 Edwisely 1 0
2 D02B28GT23T25 Edwisely 1 0
2 D02B28GT23T25 Edwisely 1 0
2 D02B28GT23T25 Edwisely 1 0
2 D02B28GT23T25 Edwisely 1 0
2 D02B28GT23T25 Edwisely 1 0
2 D02B28GT23T25 Edwisely 1 0
2 D02B28GT23T25 Edwisely 1 0
2 D02B28GT23T25 Edwisely 1 0
2 D02B28GT23T26 Edwisely 1 0
2 D02B28GT23T26 Edwisely 1 0
2 D02B28GT23T26 Edwisely 1 0
2 D02B28GT23T26 Edwisely 1 0
2 D02B28GT23T26 Edwisely 1 0
2 D02B28GT23T26 Edwisely 1 0
2 D02B28GT23T26 Edwisely 1 0
2 D02B28GT23T26 Edwisely 1 0
2 D02B28GT23T26 Edwisely 1 0
2 D02B28GT23T26 Edwisely 1 0
3 D02B28GT23T26 Edwisely 1 0
3 D02B28GT23T26 Edwisely 1 0
3 D02B28GT23T26 Edwisely 1 0
3 D02B28GT23T27 Edwisely 1 0
3 D02B28GT23T27 Edwisely 1 0
2 D02B28GT23T27 Edwisely 1 0
2 D02B28GT23T27 Edwisely 1 0
2 D02B28GT23T27 Edwisely 1 0
2 D02B28GT23T27 Edwisely 1 0
2 D02B28GT23T27 Edwisely 1 0
2 D02B28GT23T27 Edwisely 1 0
2 D02B28GT23T27 Edwisely 1 0
2 D02B28GT23T28 Edwisely 1 0
2 D02B28GT23T28 Edwisely 1 0
2 D02B28GT23T28 Edwisely 1 0
2 D02B28GT23T28 Edwisely 1 0
2 D02B28GT23T28 Edwisely 1 0
2 D02B28GT23T28 Edwisely 1 0
2 D02B28GT23T28 Edwisely 1 0
2 D02B28GT23T28 Edwisely 1 0
2 D02B28GT23T28 Edwisely 1 0
2 D02B28GT23T29 Edwisely 1 0
2 D02B28GT23T29 Edwisely 1 0
2 D02B28GT23T29 Edwisely 1 0
2 D02B28GT23T29 Edwisely 1 0
2 D02B28GT23T29 Edwisely 1 0
2 D02B28GT23T29 Edwisely 1 0
Setting up a MongoDB database D02B28GT23T16 14
Building models with Mongoose D02B68GT22 10
Setting up - creating a Schema D02B28GT23T18 12
Setting up – creating a Schema D02B28GT23T18 7
Organizing your models D02B28GT23T19 13
Connecting controllers and models D02B28GT23T20 7
Creating a controller for subscribers D02B28GT23T21 12
Saving posted data to a model D02B28GT23T22 18
Adding an API to your application D02B28GT23T23 14
Accessing your API from your application D02B28GT23T24 15
Fetch API D02B28GT23T25 10
Creating the AJAX function D02B28GT23T26 13
Adding an API endpoint D02B28GT23T27 9
Working with Socket.io D02B28GT23T28 10
Chat Application D02B28GT23T29 6
170

You might also like