0% found this document useful (0 votes)
384 views2 pages

Sample Problems

This document contains 4 sample problems related to control systems. The first problem describes a potentiometer and asks to draw a block diagram showing the input, output, and gain. The second problem describes a temperature control system and asks to draw a functional closed-loop block diagram identifying inputs, outputs, controller, and plant. The third problem describes an aircraft roll control system and asks to draw a functional block diagram identifying inputs, outputs, controller, and plant. The fourth problem describes a material winder system and asks to draw a functional block diagram for the speed control system.

Uploaded by

Andrew Juan
Copyright
© © All Rights Reserved
We take content rights seriously. If you suspect this is your content, claim it here.
Available Formats
Download as DOCX, PDF, TXT or read online on Scribd
0% found this document useful (0 votes)
384 views2 pages

Sample Problems

This document contains 4 sample problems related to control systems. The first problem describes a potentiometer and asks to draw a block diagram showing the input, output, and gain. The second problem describes a temperature control system and asks to draw a functional closed-loop block diagram identifying inputs, outputs, controller, and plant. The third problem describes an aircraft roll control system and asks to draw a functional block diagram identifying inputs, outputs, controller, and plant. The fourth problem describes a material winder system and asks to draw a functional block diagram for the speed control system.

Uploaded by

Andrew Juan
Copyright
© © All Rights Reserved
We take content rights seriously. If you suspect this is your content, claim it here.
Available Formats
Download as DOCX, PDF, TXT or read online on Scribd
You are on page 1/ 2

Department of Electronics Engineering – UoP

Control System: Sample problems


Engr. Cezar N. Velasco Jr.

1. A variable resistor, called a potentiomer, the resistance is varied


by moving a wiper arm control solutions along a fixed resistance.
The resistance from A to C is fixed, but the resistance from B to C
varies with the position of the wiper arm. If it takes 10 turns to
move the wiper arm from A to C, draw a block diagram of the
potentiometer showing the input variable, the output variable, and
(inside the block) the gain, which is a constant and is the amount
by which the input is multiplied to obtain the output.

Answer:

50 𝑉𝑜𝑙𝑡𝑠
5 turns yields 50 V. Therefore K = = 1.59
5 𝑥 2𝑝𝑖 𝑟𝑎𝑑

K- Constant

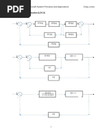
2. A temperature control system operates by sensing the difference between the thermostat setting and the actual
temperature and then opening a fuel valve an amount proportional to this difference. Draw a functional closed-loop
block diagram and identifying the input and output transducers, the controller, and the plant. Further, identify the input
and output signals of all subsystems.

Desired Temp Temp diff Voltage Diff Fuel flow Actual Temp

+ Amplifier and
Thermostat valves Heater
-

3. An aircraft's attitude varies in roll, pitch, and yaw as defined in Figure. Draw a functional block diagram for a closed-
loop system that stabilizes the roll as follows: The system measures the actual roll angle with a gyro and compares the
actual roll angle with the desired roll angle. The ailerons respond to the roll angle error by undergoing an angular
deflection. The aircraft responds to this angular deflection, producing a roll angle rate. Identify the input and output
transducers, the controller, and the plant. Further, identify the nature of each signal.
Department of Electronics Engineering – UoP
Control System: Sample problems
Engr. Cezar N. Velasco Jr.

Desired input voltage Error signal Position Roll rate Roll angle
Roll angle
Pilot + Aileron Aircraft
controls Position dynamics Integrate
- Control

Gyro voltage

Gyro

4. Assignment:

Many processes operate on rolled material that moves from a supply reel to a take-up reel. Typically, these systems,
called winders, control the material so that it travels at a constant velocity. Besides velocity, complex winders also
control tension, compensate for roll inertia while accelerating or decelerating, and regulate acceleration due to sudden
changes. A winder is shown in Figure 1.3. The force transducer measures tension; the winder pulls against the nip rolls,
which provide an opposing force; and the bridle provides slip. In order to compensate for changes in speed, the material
is looped around a dancer. The loop prevents rapid changes from causing excessive slack or damaging the material. If
the dancer position is sensed by a potentiometer or other device, speed variations due to buildup on the take-up reel or
other causes can be controlled by comparing the potentiometer voltage to the commanded speed. The system then
corrects the speed and resets the dancer to the desired position. Draw a functional block diagram for the speed control
system, showing each component and signal.

You might also like