0% found this document useful (0 votes)
671 views1 page

QA Testing Guide for Teams

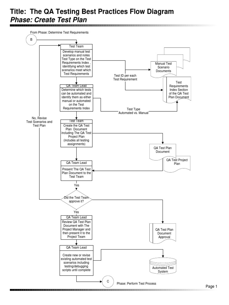
The document outlines the process for creating a test plan, including having the test team develop manual test scenarios and identify which scenarios meet which test requirements. The QA lead then determines which tests can be automated and identifies them in the test requirements index. The test plan is created, presented to the test team for approval, and then presented to project managers for final approval before automated test scenarios are developed.

Uploaded by

ess_kay
Copyright
© © All Rights Reserved
We take content rights seriously. If you suspect this is your content, claim it here.
Available Formats
Download as PDF, TXT or read online on Scribd
0% found this document useful (0 votes)
671 views1 page

QA Testing Guide for Teams

The document outlines the process for creating a test plan, including having the test team develop manual test scenarios and identify which scenarios meet which test requirements. The QA lead then determines which tests can be automated and identifies them in the test requirements index. The test plan is created, presented to the test team for approval, and then presented to project managers for final approval before automated test scenarios are developed.

Uploaded by

ess_kay
Copyright
© © All Rights Reserved
We take content rights seriously. If you suspect this is your content, claim it here.
Available Formats
Download as PDF, TXT or read online on Scribd
You are on page 1/ 1

Title: The QA Testing Best Practices Flow Diagram

Phase: Create Test Plan


From Phase: Determine Test Requirements
B
Test Team
Develop manual test
scenarios and notes
Test Type on the Test
Requirements Index ,
identifying which test
scenarios meet which
Test Requirements

Manual Test
Scenario
Documents
Test ID per each
Test Requirement
Test
Requirements
Index Section
of the QA Test
Plan Document

QA Team Lead
Determine which tests
can be automated and
identify them as either
manual or automated
on the Test
Requirements Index
No, Revise
Test Scenarios and
Test Plan

Test Type
Automated vs. Manual

Test Team
Create the QA Test
Plan Document
including The QA Test
Project Plan
(includes all testing
assignments)
QA Test Plan
Document
QA Test Project
Plan

QA Team Lead
Present The QA Test
Plan Document to the
Test Team
Yes

Did the Test Team


approve it?

Yes
QA Team Lead
Review QA Test Plan
Document with The
Project Manager and
then present it to the
Project Team

QA Test Plan
Document
Approval

QA Team Lead
Create new or revise
existing automated test
scenarios including
testing/debugging
scripts until complete

Automated Test
System
C

Phase: Perform Test Process

Page 1

You might also like