SOUL网友晒爱情资格清单 单身狗只配网恋奔现?
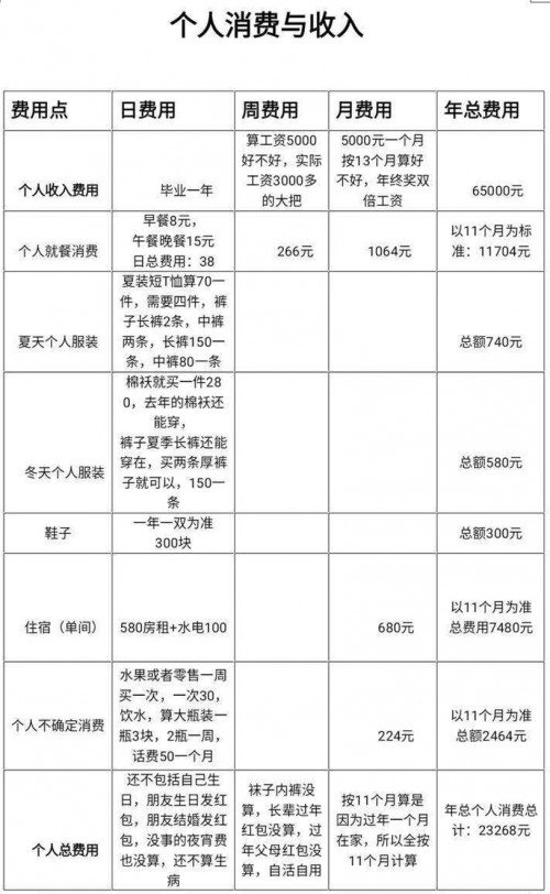
近日,在SOUL上一份“恋爱资格”清单走红,这张数据清单出自一位叫做“丢心的贼”的网友,他表示自己目前是单身状态,因惧怕过年回家被亲戚逼婚、逼相亲,做了这份数据表单给亲朋好友解释,不是自己不想谈恋爱,是因为谈不起恋爱。...
soul 2024-01-15 73
近日,在SOUL上一份“恋爱资格”清单走红,这张数据清单出自一位叫做“丢心的贼”的网友,他表示自己目前是单身状态,因惧怕过年回家被亲戚逼婚、逼相亲,做了这份数据表单给亲朋好友解释,不是自己不想谈恋爱,是因为谈不起恋爱。...
soul 2024-01-15 73
在社交软件SoulApp上,Z世代网友记录下父母年轻时的珍贵爱情故事。来自科学怪人星球的Soul网友“万能旅店”的父母,有一段传奇的爱情故事。三十五年前,“万能旅店”的父亲还是一个学美术的大学生。那时火车站还不严,文艺青年还流行逃票,而大学...
soul 2024-01-15 165