《聊聊分布式》BASE理论 分布式系统可用性与一致性的工程平衡艺术

简介: BASE理论是对CAP定理中可用性与分区容错性的实践延伸,通过“基本可用、软状态、最终一致性”三大核心,解决分布式系统中ACID模型的性能瓶颈。它以业务为导向,在保证系统高可用的同时,合理放宽强一致性要求,并借助补偿机制、消息队列等技术实现数据最终一致,广泛应用于电商、社交、外卖等大规模互联网场景。

1. BASE理论概述:CAP理论的实践延伸

1.1 从ACID到BASE的演进之路

在分布式系统设计中,我们面临着传统ACID事务模型与分布式环境之间的根本矛盾:


// 传统ACID事务的局限性 public class ACIDLimitations {   // 关系型数据库的ACID特性  @Transactional  public void traditionalTransaction() {  // Atomicity(原子性):全部成功或全部失败  // Consistency(一致性):数据始终处于一致状态  // Isolation(隔离性):并发事务相互隔离  // Durability(持久性):提交后数据永久保存   // 问题:在分布式环境中,ACID会导致性能瓶颈和可用性问题  }   // 分布式环境下的挑战  public void distributedChallenges() {  // 网络延迟:跨节点通信需要时间  // 节点故障:部分节点可能不可用  // 分区容错:必须处理网络分区  // 扩展性需求:需要支持水平扩展   // ACID在这种环境下变得不切实际  } }

1.2 BASE理论的诞生背景

BASE理论由eBay的架构师Dan Pritchett提出,是对CAP定理中AP(可用性+分区容错)路线的具体实践指导:



BASE与ACID的哲学对比

  • ACID:悲观保守,强调数据强一致性(适合银行转账)
  • BASE:乐观灵活,强调系统可用性(适合互联网应用)

2. BASE理论三要素深度解析

2.1 基本可用(Basically Available)

基本可用不是"完全可用",而是在系统出现部分故障时,核心功能仍然可用:


// 基本可用的实现模式 @Service public class BasicallyAvailableService {   @Autowired  private CircuitBreaker circuitBreaker;   /**  * 基本可用性的层次划分  */  public enum AvailabilityLevel {  FULL_AVAILABILITY, // 全功能可用  CORE_FUNCTIONALITY, // 核心功能可用  READ_ONLY_MODE, // 只读模式  DEGRADED_SERVICE, // 降级服务  COMPLETE_UNAVAILABLE // 完全不可用  }   /**  * 电商系统的基本可用性设计  */  public ProductDetail getProductDetail(String productId) {  try {  // 1. 尝试获取完整商品信息  return productService.getFullDetail(productId);   } catch (ServiceUnavailableException e) {  // 2. 核心服务不可用,返回降级数据  AvailabilityLevel level = determineAvailabilityLevel();   switch (level) {  case CORE_FUNCTIONALITY:  // 核心功能:返回商品基本信息(从缓存)  return getBasicProductInfoFromCache(productId);   case READ_ONLY_MODE:  // 只读模式:返回静态页面数据  return getStaticProductInfo(productId);   case DEGRADED_SERVICE:  // 降级服务:返回默认商品信息  return getDefaultProductInfo();   default:  throw new ServiceDegradedException("服务暂时不可用");  }  }  }   /**  * 熔断器模式实现基本可用  */  @HystrixCommand(  fallbackMethod = "fallbackProductSearch",  commandProperties = {  @HystrixProperty(name = "circuitBreaker.requestVolumeThreshold", value = "20"),  @HystrixProperty(name = "circuitBreaker.sleepWindowInMilliseconds", value = "5000")  }  )  public List<Product> searchProducts(String keyword) {  // 正常搜索逻辑  return searchService.fullTextSearch(keyword);  }   public List<Product> fallbackProductSearch(String keyword) {  // 降级策略:返回缓存中的热门商品或默认结果  return Arrays.asList(getDefaultProduct());  } }

2.2 软状态(Soft State)

软状态允许系统存在中间状态,不要求时刻保持数据的一致性:


// 软状态的实际应用 @Service public class SoftStateExamples {   /**  * 示例1:分布式缓存中的软状态  */  public class DistributedCache {  private Map<String, CacheEntry> cache = new ConcurrentHashMap<>();   public void updateProductPrice(String productId, BigDecimal price) {  // 1. 更新数据库(最终一致性的源头)  productDAO.updatePrice(productId, price);   // 2. 异步更新缓存(允许短暂不一致)  CompletableFuture.runAsync(() -> {  try {  // 缓存更新可能延迟,这是可接受的软状态  cache.put(productId, new CacheEntry(price, System.currentTimeMillis()));  } catch (Exception e) {  // 缓存更新失败不影响主流程  logger.warn("缓存更新失败,系统处于软状态", e);  }  });  }   public BigDecimal getProductPrice(String productId) {  CacheEntry entry = cache.get(productId);  if (entry != null && !isExpired(entry)) {  return entry.getPrice(); // 可能不是最新价格  }  // 缓存失效时从数据库读取  return productDAO.getPrice(productId);  }  }   /**  * 示例2:订单状态的软状态管理  */  public class OrderStateManagement {   // 订单的中间状态  public enum OrderIntermediateState {  CREATED, // 已创建  PAYMENT_PROCESSING,// 支付处理中(软状态)  PAYMENT_SUCCESS, // 支付成功  PAYMENT_FAILED, // 支付失败  SHIPPING, // 发货中(软状态)  DELIVERED // 已送达  }   public void processOrderPayment(Long orderId) {  // 1. 更新订单状态为"支付处理中"  orderDAO.updateStatus(orderId, OrderIntermediateState.PAYMENT_PROCESSING);   // 2. 调用支付网关(可能耗时)  PaymentResult result = paymentGateway.processPayment(orderId);   // 3. 根据支付结果更新最终状态  if (result.isSuccess()) {  orderDAO.updateStatus(orderId, OrderIntermediateState.PAYMENT_SUCCESS);  } else {  orderDAO.updateStatus(orderId, OrderIntermediateState.PAYMENT_FAILED);  }   // 在步骤2执行期间,订单处于"支付处理中"的软状态  // 这是可接受的,因为系统需要时间完成支付操作  }  } }

2.3 最终一致性(Eventual Consistency)

最终一致性是BASE理论的核心,保证数据在经过一段时间后达到一致状态:


// 最终一致性的实现模式 @Service public class EventualConsistencyPatterns {   /**  * 模式1:基于消息队列的最终一致性  */  public class MessageQueueConsistency {   @Autowired  private RocketMQTemplate rocketMQTemplate;   public void placeOrder(Order order) {  // 1. 创建订单(本地事务)  orderDAO.create(order);   // 2. 发送事务消息(扣减库存)  TransactionSendResult result = rocketMQTemplate.sendMessageInTransaction(  "order-topic",  MessageBuilder.withPayload(order).build(),  order  );   // 3. 消息消费者异步处理库存扣减  // 订单和库存可能短暂不一致,但最终会一致  }   // 消息监听器  @RocketMQMessageListener(topic = "order-topic", consumerGroup = "inventory-group")  public class InventoryConsumer implements RocketMQListener<Order> {  @Override  public void onMessage(Order order) {  // 异步扣减库存  inventoryService.deductStock(order.getProductId(), order.getQuantity());  // 即使这里失败,也有重试机制保证最终成功  }  }  }   /**  * 模式2:读写分离的最终一致性  */  public class ReadWriteSeparation {   // 写操作:主数据库  public void writeOperation(Product product) {  // 写入主数据库(强一致性)  masterDataSource.getProductDAO().update(product);   // 异步同步到从数据库  CompletableFuture.runAsync(() -> {  slaveDataSource.getProductDAO().update(product);  });  }   // 读操作:从数据库(可能数据延迟)  public Product readOperation(String productId) {  // 从从数据库读取(可能不是最新数据)  return slaveDataSource.getProductDAO().getById(productId);  // 可接受短暂的数据延迟,换取更好的读性能  }  }   /**  * 模式3:冲突解决的最终一致性  */  public class ConflictResolution {   // 使用版本号解决并发冲突  public class VersionedEntity {  private String id;  private String data;  private long version; // 版本号  private long timestamp;  }   public void concurrentUpdate(String entityId, String newData) {  VersionedEntity current = entityDAO.get(entityId);   // 乐观锁:基于版本号更新  int updated = entityDAO.updateWithVersion(  entityId, newData, current.getVersion(), current.getVersion() + 1);   if (updated == 0) {  // 更新冲突,需要解决冲突  resolveConflict(entityId, newData);  }  }   // 冲突解决策略:最后写入获胜(LWW)或自定义逻辑  private void resolveConflict(String entityId, String newData) {  // 可以基于时间戳、业务规则等解决冲突  // 保证数据最终一致,即使中间有冲突  }  } }

3. BASE理论在大型互联网公司的应用案例

3.1 淘宝/天猫的分布式事务实践


// 淘宝的最终一致性实践:TCC模式 @Service public class TaobaoDistributedTransaction {   /**  * TCC(Try-Confirm-Cancel)模式实现最终一致性  * 适用于订单、库存、积分等业务场景  */  public class TCCPattern {   public void placeOrder(OrderRequest request) {  // 第一阶段:Try(尝试)  boolean tryResult = tryPhase(request);   if (tryResult) {  // 第二阶段:Confirm(确认)  confirmPhase(request);  } else {  // 第二阶段:Cancel(取消)  cancelPhase(request);  }  }   private boolean tryPhase(OrderRequest request) {  // 1. 尝试冻结库存  boolean inventoryFrozen = inventoryService.tryFreeze(  request.getProductId(), request.getQuantity());   // 2. 尝试预扣积分  boolean pointsReserved = pointsService.tryReserve(  request.getUserId(), request.getPointsNeeded());   // 3. 尝试创建订单(待确认状态)  boolean orderCreated = orderService.tryCreate(request);   return inventoryFrozen && pointsReserved && orderCreated;  }   private void confirmPhase(OrderRequest request) {  // 确认阶段:实际执行业务操作  try {  inventoryService.confirmDeduct(request.getProductId());  pointsService.confirmDeduct(request.getUserId());  orderService.confirmCreate(request.getOrderId());  } catch (Exception e) {  // 确认失败,需要人工干预或重试  logger.error("TCC确认阶段失败", e);  // 系统处于中间状态,但最终会通过补偿达到一致  }  }   private void cancelPhase(OrderRequest request) {  // 取消阶段:释放预留资源  inventoryService.cancelFreeze(request.getProductId());  pointsService.cancelReserve(request.getUserId());  orderService.cancelCreate(request.getOrderId());  }  } }

3.2 微信朋友圈的读写优化


// 微信朋友圈的BASE理论应用 @Service public class WechatMomentsService {   /**  * 朋友圈发布:写操作优化  */  public void publishMoment(Moment moment) {  // 1. 异步写入主存储(允许延迟)  CompletableFuture<Void> writeFuture = CompletableFuture.runAsync(() -> {  momentDAO.insert(moment);  });   // 2. 立即写入缓存(基本可用)  redisTemplate.opsForValue().set(  "moment:" + moment.getId(),  moment,  30, TimeUnit.MINUTES);   // 3. 异步更新索引(最终一致性)  CompletableFuture.runAsync(() -> {  searchService.indexMoment(moment);  });   // 4. 异步推送通知(软状态)  CompletableFuture.runAsync(() -> {  pushService.notifyFriends(moment.getUserId(), moment.getId());  });   // 用户立即看到发布结果,后台异步处理各种任务  // 系统保证最终所有数据一致  }   /**  * 朋友圈读取:读操作优化  */  public List<Moment> getFriendMoments(String userId, int page, int size) {  // 1. 先尝试从缓存读取(基本可用)  String cacheKey = "friend_moments:" + userId + ":" + page;  List<Moment> moments = redisTemplate.opsForList().range(cacheKey, 0, -1);   if (moments != null && !moments.isEmpty()) {  return moments; // 缓存命中,快速返回  }   // 2. 缓存未命中,查询数据库(可能数据不是最新)  moments = momentDAO.getFriendMoments(userId, page, size);   // 3. 异步更新缓存(最终一致性)  CompletableFuture.runAsync(() -> {  redisTemplate.opsForList().rightPushAll(cacheKey, moments);  redisTemplate.expire(cacheKey, 5, TimeUnit.MINUTES);  });   return moments;  }   /**  * 点赞功能:计数器的最终一致性  */  public void likeMoment(String momentId, String userId) {  // 1. 先更新缓存计数器(高性能)  redisTemplate.opsForHash().increment("moment_likes", momentId, 1);   // 2. 异步持久化到数据库(最终一致)  CompletableFuture.runAsync(() -> {  try {  likeDAO.insert(new Like(momentId, userId, new Date()));  } catch (DuplicateKeyException e) {  // 重复点赞,回滚缓存计数器  redisTemplate.opsForHash().increment("moment_likes", momentId, -1);  }  });   // 用户立即看到点赞效果,数据最终持久化  } }

3.3 美团外卖的订单系统


// 美团外卖的BASE理论实践 @Service public class MeituanOrderService {   /**  * 下单流程:保证基本可用性  */  public OrderResult createOrder(OrderRequest request) {  // 1. 前置校验(必须同步,保证业务正确性)  ValidationResult validation = preCheck(request);  if (!validation.isValid()) {  return OrderResult.fail(validation.getErrorMsg());  }   // 2. 创建订单(同步,但允许降级)  try {  Order order = orderManager.createOrder(request);   // 3. 异步处理后续流程(保证基本可用)  asyncPostOrderProcess(order);   return OrderResult.success(order);   } catch (SystemBusyException e) {  // 系统繁忙时降级处理  return degradeOrderCreation(request);  }  }   /**  * 异步订单后续处理  */  @Async  public void asyncPostOrderProcess(Order order) {  try {  // 1. 通知商家系统(允许重试)  merchantService.notifyNewOrder(order);   // 2. 分配骑手(最终一致性)  dispatchService.assignRider(order);   // 3. 更新搜索索引(软状态)  searchService.updateOrderIndex(order);   // 4. 发送营销消息(可降级)  marketingService.sendOrderCreatedMsg(order);   } catch (Exception e) {  // 单个步骤失败不影响整体流程  logger.warn("订单后续处理异常,订单ID: {}", order.getId(), e);  // 通过监控告警和重试机制保证最终处理成功  }  }   /**  * 降级下单策略  */  private OrderResult degradeOrderCreation(OrderRequest request) {  // 1. 记录降级日志  degradeLogger.warn("订单创建降级,用户: {}", request.getUserId());   // 2. 返回友好提示,而不是系统错误  return OrderResult.degrade("系统繁忙,请稍后查看订单状态");   // 3. 异步尝试创建订单  CompletableFuture.runAsync(() -> {  try {  orderManager.createOrder(request);  } catch (Exception e) {  // 记录失败,人工介入处理  manualReviewService.addReviewTask(request);  }  });  }   /**  * 订单状态最终一致性保证  */  @Scheduled(fixedDelay = 30000) // 每30秒执行一次  public void reconcileOrderStatus() {  // 对账任务:修复订单中间状态  List<Order> inconsistentOrders = orderDAO.findInconsistentOrders();   for (Order order : inconsistentOrders) {  try {  // 根据各子系统状态修复主订单状态  repairOrderStatus(order);  } catch (Exception e) {  // 修复失败,告警人工处理  alertService.sendAlert("订单状态修复失败: " + order.getId());  }  }  } }

4. BASE理论的实现技术与框架

4.1 消息队列实现最终一致性


// 基于RocketMQ的最终一致性实现 @Configuration public class RocketMQBaseConfiguration {   /**  * 事务消息生产者  */  @Service  public class TransactionalMessageProducer {   @Autowired  private RocketMQTemplate rocketMQTemplate;   public void sendTransactionalMessage(String topic, Object payload,  LocalTransactionExecutor executor) {  // 发送事务消息  TransactionSendResult result = rocketMQTemplate.sendMessageInTransaction(  topic,  MessageBuilder.withPayload(payload).build(),  executor  );   // 事务消息有半消息和提交/回滚两阶段  // 保证本地事务和消息发送的最终一致性  }  }   /**  * 本地事务执行器  */  @Component  public class OrderTransactionExecutor implements TransactionExecutor {   @Override  public LocalTransactionState executeLocalTransaction(Message msg, Object arg) {  try {  // 执行本地事务  Order order = (Order) arg;  orderDAO.create(order);   return LocalTransactionState.COMMIT_MESSAGE;  } catch (Exception e) {  return LocalTransactionState.ROLLBACK_MESSAGE;  }  }   @Override  public LocalTransactionState checkLocalTransaction(MessageExt msg) {  // 检查本地事务状态  String orderId = msg.getKeys();  Order order = orderDAO.getById(orderId);   return order != null ? LocalTransactionState.COMMIT_MESSAGE  : LocalTransactionState.ROLLBACK_MESSAGE;  }  } }

4.2 分布式任务调度保证最终一致性


// 基于Elastic-Job的最终一致性保障 @Service public class EventuallyConsistentJob {   /**  * 数据对账作业:修复最终一致性  */  @ElasticJobScheduler(  name = "dataReconciliationJob",  cron = "0 0 2 * * ?", // 每天凌晨2点执行  shardingTotalCount = 3  )  public class DataReconciliationJob implements SimpleJob {   @Override  public void execute(ShardingContext context) {  int shardIndex = context.getShardingItem();   // 分片处理数据对账  switch (shardIndex) {  case 0:  reconcileOrderData(); // 对账订单数据  break;  case 1:  reconcileInventoryData(); // 对账库存数据  break;  case 2:  reconcilePaymentData(); // 对账支付数据  break;  }  }   private void reconcileOrderData() {  // 查找状态不一致的订单  List<Order> inconsistentOrders = findInconsistentOrders();   for (Order order : inconsistentOrders) {  try {  // 基于业务规则修复数据  repairOrderConsistency(order);  } catch (Exception e) {  // 记录修复失败,人工介入  logRepairFailure(order, e);  }  }  }  } }

5. BASE理论的挑战与应对策略

5.1 数据一致性延迟问题


// 处理最终一致性的延迟问题 @Service public class ConsistencyDelayHandler {   /**  * 读己之所写(Read-Your-Writes)一致性  */  public class ReadYourWritesConsistency {   public Product getProductWithRYW(String productId, String userId) {  // 1. 先检查用户是否有最近的写操作  Long lastWriteTime = userWriteCache.get(userId + ":" + productId);   if (lastWriteTime != null &&  System.currentTimeMillis() - lastWriteTime < 5000) {  // 5秒内有写操作,从主库读取  return masterProductDAO.getById(productId);  } else {  // 从从库读取  return slaveProductDAO.getById(productId);  }  }   public void updateProduct(String productId, String userId, Product product) {  // 更新时记录用户写操作时间  masterProductDAO.update(product);  userWriteCache.put(userId + ":" + productId, System.currentTimeMillis());  }  }   /**  * 单调读一致性(Monotonic Reads)  */  public class MonotonicReadConsistency {   private Map<String, String> userReadSource = new ConcurrentHashMap<>();   public Product getProductWithMonotonicRead(String productId, String userId) {  String lastReadSource = userReadSource.get(userId);   if ("master".equals(lastReadSource)) {  // 之前从主库读过,继续从主库读(避免看到旧数据)  return masterProductDAO.getById(productId);  } else {  // 从从库读,但记录数据版本  Product product = slaveProductDAO.getById(productId);  long currentVersion = getDataVersion(productId);   if (product.getVersion() < currentVersion) {  // 从库数据过时,切换到主库  product = masterProductDAO.getById(productId);  userReadSource.put(userId, "master");  }   return product;  }  }  } }

5.2 补偿事务机制


// BASE理论下的补偿事务实现 @Service public class CompensationTransaction {   /**  * 补偿事务管理器  */  @Component  public class CompensationManager {   @Autowired  private CompensationLogDAO compensationLogDAO;   /**  * 记录补偿点  */  public void recordCompensationPoint(String businessId,  String operation,  Object data) {  CompensationLog log = new CompensationLog();  log.setBusinessId(businessId);  log.setOperation(operation);  log.setCompensationData(JSON.toJSONString(data));  log.setCreateTime(new Date());   compensationLogDAO.insert(log);  }   /**  * 执行补偿操作  */  @Scheduled(fixedDelay = 60000) // 每分钟执行一次  public void executeCompensation() {  List<CompensationLog> pendingLogs = compensationLogDAO.findPendingLogs();   for (CompensationLog log : pendingLogs) {  try {  compensate(log);  compensationLogDAO.markAsCompleted(log.getId());  } catch (Exception e) {  compensationLogDAO.markAsFailed(log.getId(), e.getMessage());  // 告警人工处理  }  }  }   private void compensate(CompensationLog log) {  switch (log.getOperation()) {  case "REFUND_ORDER":  refundOrder(JSON.parseObject(log.getCompensationData(), Order.class));  break;  case "RESTORE_INVENTORY":  restoreInventory(JSON.parseObject(log.getCompensationData(), Inventory.class));  break;  // 其他补偿操作...  }  }  } }

6. BASE理论的最佳实践总结

6.1 适用场景判断


// BASE理论适用性评估框架 @Service public class BaseSuitabilityAssessment {   public boolean isBaseSuitable(BusinessScenario scenario) {  // 评估维度  int score = 0;   // 1. 一致性要求  if (scenario.getConsistencyRequirement() == ConsistencyRequirement.STRONG) {  score -= 2; // 强一致性场景不适合BASE  } else {  score += 2;  }   // 2. 可用性要求  if (scenario.getAvailabilityRequirement() == AvailabilityRequirement.HIGH) {  score += 2;  }   // 3. 数据更新频率  if (scenario.getUpdateFrequency() == UpdateFrequency.LOW) {  score += 1; // 低频更新更适合BASE  }   // 4. 业务容忍度  if (scenario.getBusinessTolerance().isTolerantToInconsistency()) {  score += 2;  }   return score >= 3; // 分数达到阈值认为适合BASE  }   public enum ConsistencyRequirement {  STRONG, // 必须强一致:金融交易  WEAK // 可接受最终一致:社交动态  }   public enum AvailabilityRequirement {  HIGH, // 高可用要求:电商下单  MEDIUM, // 中等可用:后台管理  LOW // 低可用:批量处理  } }

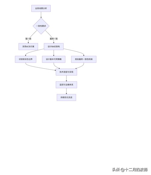
6.2 实施路线图


总结

BASE理论不是对一致性的放弃,而是对分布式系统现实约束的理性应对。它通过巧妙的架构设计,在保证系统可用性的前提下,合理地控制数据一致性的粒度。

核心价值

  1. 业务导向:根据业务特性选择合适的一致性级别
  2. 弹性设计:系统具备应对故障和压力的能力
  3. 渐进优化:通过技术手段逐步减小一致性延迟
  4. 运维友好:建立完善的监控和补偿机制

BASE理论的成功实践需要技术、业务、运维的紧密配合。在微服务、云原生架构成为主流的今天,深入理解和熟练应用BASE理论,是构建高可用、可扩展分布式系统的关键能力。

相关文章
|
28天前
|
关系型数据库 Apache 微服务
《聊聊分布式》分布式系统基石:深入理解CAP理论及其工程实践
CAP理论指出分布式系统中一致性、可用性、分区容错性三者不可兼得,必须根据业务需求进行权衡。实际应用中,不同场景选择不同策略:金融系统重一致(CP),社交应用重可用(AP),内网系统可选CA。现代架构更趋向动态调整与混合策略,灵活应对复杂需求。
|
1月前
|
数据采集 监控 NoSQL
优化分布式采集的数据同步:一致性、去重与冲突解决的那些坑与招
本文讲述了作者在房地产数据采集项目中遇到的分布式数据同步问题,通过实施一致性、去重和冲突解决的“三板斧”策略,成功解决了数据重复和同步延迟问题,提高了系统稳定性。核心在于时间戳哈希保证一致性,URL归一化和布隆过滤器确保去重,分布式锁解决写入冲突。
115 2
 优化分布式采集的数据同步:一致性、去重与冲突解决的那些坑与招
|
28天前
|
缓存 Cloud Native 中间件
《聊聊分布式》从单体到分布式:电商系统架构演进之路
本文系统阐述了电商平台从单体到分布式架构的演进历程,剖析了单体架构的局限性与分布式架构的优势,结合淘宝、京东等真实案例,深入探讨了服务拆分、数据库分片、中间件体系等关键技术实践,并总结了渐进式迁移策略与核心经验,为大型应用架构升级提供了全面参考。
|
28天前
|
算法 NoSQL 关系型数据库
《聊聊分布式》分布式系统核心概念
分布式系统由多节点协同工作,突破单机瓶颈,提升可用性与扩展性。CAP定理指出一致性、可用性、分区容错性三者不可兼得,BASE理论通过基本可用、软状态、最终一致性实现工程平衡,共识算法如Raft保障数据一致与系统可靠。
|
25天前
|
消息中间件 分布式计算 资源调度
《聊聊分布式》ZooKeeper与ZAB协议:分布式协调的核心引擎
ZooKeeper是一个开源的分布式协调服务,基于ZAB协议实现数据一致性,提供分布式锁、配置管理、领导者选举等核心功能,具有高可用、强一致和简单易用的特点,广泛应用于Kafka、Hadoop等大型分布式系统中。
|
3月前
|
存储 负载均衡 NoSQL
【赵渝强老师】Redis Cluster分布式集群
Redis Cluster是Redis的分布式存储解决方案,通过哈希槽(slot)实现数据分片,支持水平扩展,具备高可用性和负载均衡能力,适用于大规模数据场景。
283 2
|
3月前
|
存储 缓存 NoSQL
【📕分布式锁通关指南 12】源码剖析redisson如何利用Redis数据结构实现Semaphore和CountDownLatch
本文解析 Redisson 如何通过 Redis 实现分布式信号量(RSemaphore)与倒数闩(RCountDownLatch),利用 Lua 脚本与原子操作保障分布式环境下的同步控制,帮助开发者更好地理解其原理与应用。
222 6
|
4月前
|
存储 缓存 NoSQL
Redis核心数据结构与分布式锁实现详解
Redis 是高性能键值数据库,支持多种数据结构,如字符串、列表、集合、哈希、有序集合等,广泛用于缓存、消息队列和实时数据处理。本文详解其核心数据结构及分布式锁实现,帮助开发者提升系统性能与并发控制能力。
|
8月前
|
数据采集 存储 数据可视化
分布式爬虫框架Scrapy-Redis实战指南
本文介绍如何使用Scrapy-Redis构建分布式爬虫系统,采集携程平台上热门城市的酒店价格与评价信息。通过代理IP、Cookie和User-Agent设置规避反爬策略,实现高效数据抓取。结合价格动态趋势分析,助力酒店业优化市场策略、提升服务质量。技术架构涵盖Scrapy-Redis核心调度、代理中间件及数据解析存储,提供完整的技术路线图与代码示例。
792 0
分布式爬虫框架Scrapy-Redis实战指南
|
2月前
|
NoSQL Java 调度
分布式锁与分布式锁使用 Redis 和 Spring Boot 进行调度锁(不带 ShedLock)
分布式锁是分布式系统中用于同步多节点访问共享资源的机制,防止并发操作带来的冲突。本文介绍了基于Spring Boot和Redis实现分布式锁的技术方案,涵盖锁的获取与释放、Redis配置、服务调度及多实例运行等内容,通过Docker Compose搭建环境,验证了锁的有效性与互斥特性。
169 0
分布式锁与分布式锁使用 Redis 和 Spring Boot 进行调度锁(不带 ShedLock)

热门文章

最新文章

下一篇